Click here to close
Hello! We notice that you are using Internet Explorer, which is not supported by Xenbase and may cause the site to display incorrectly.
We suggest using a current version of Chrome,
FireFox, or Safari.
Front Endocrinol (Lausanne)
2019 Jan 01;10:194. doi: 10.3389/fendo.2019.00194.
Show Gene links
Show Anatomy links
Opposite T3 Response of ACTG1-FOS Subnetwork Differentiate Tailfin Fate in Xenopus Tadpole and Post-hatching Axolotl.
Kerdivel G
,
Blugeon C
,
Fund C
,
Rigolet M
,
Sachs LM
,
Buisine N
.
???displayArticle.abstract???
Amphibian post-embryonic development and Thyroid Hormones (TH) signaling are deeply and intimately connected. In anuran amphibians, TH induce the spectacular and complex process known as metamorphosis. In paedomorphic salamanders, at similar development time, raising levels of TH fail to induce proper metamorphosis, as many "larval" tissues (e.g., gills, tailfin) are maintained. Why does the same evolutionary conserved signaling pathway leads to alternative phenotypes? We used a combination of developmental endocrinology, functional genomics and network biology to compare the transcriptional response of tailfin to TH, in the post-hatching paedormorphic Axolotl salamander and Xenopus tadpoles. We also provide a technological framework that efficiently reduces large lists of regulated genes down to a few genes of interest, which is well-suited to dissect endocrine regulations. We first show that Axolotl tailfin undergoes a strong and robust TH-dependent transcriptional response at post embryonic transition, despite the lack of visible anatomical changes. We next show that Fos and Actg1, which structure a single and dense subnetwork of cellular sensors and regulators, display opposite regulation between the two species. We finally show that TH treatments and natural variations of TH levels follow similar transcriptional dynamics. We suggest that, at the molecular level, tailfin fate correlates with the alternative transcriptional states of an fos-actg1 sub-network, which also includes transcription factors and regulators of cell fate. We propose that this subnetwork is one of the molecular switches governing the initiation of distinct TH responses, with transcriptional programs conducting alternative tailfin fate (maintenance vs. resorption) 2 weeks post-hatching.
Figure 1. Biological context. The High Thyroid Hormone Period (HTP), that marks the end of tadpole stage (blue rectangle) in X. tropicalis, ignites metamorphosis and the resorption of larval tissues (such as tailfin). In Axolotl, the HTP does not induces tailfin resorption. âpre-HTPâ animals will refer to class 3 Axolotl [as defined by Rosenkilde et al. (23)], when limb buds start growing (around 2 weeks post-hatching). At this stage, endogenous TH level is low and thyroid gland starts releasing TH. âmid-HTPâ animals refer to class 8 Axolotl, with four toes on hind limbs (between 32 and 48 days post-hatching). This stage corresponds to the highest level of endogenous T4. âpost-HTPâ animals refer to class 12 Axolotl (around 3 months old), where T4 endogenous level dropped significantly. X. tropicalis tadpoles were staged according to the normal table of Xenopus laevis (Daudin) of Nieuwkoop and Faber (24). The TH levels are schematized from data of Leloup and Buscaglia (25) for Xenopus and of Rosenkilde et al. (23) for Axolotl. Digital paintings were carried out with BLENDER v2.8b.
Figure 2. Experimental design. (A) Experimental setup. Axolotl and X. tropicalis tadpoles were treated with T3 for 24 h and gene expression was measured by RNA-Seq, followed by system biology analysis of gene networks and developmental profiling of gene expression. Animal paintings not to scale. Tailfin is highlighted in green. “pre-HTP” animals will refer to 2 weeks post-hatching Axolotl when endogenous TH level is low and 2 weeks before the highest level of endogenous TH (23). X. tropicalis tadpoles were staged according to Nieuwkoop and Faber (24). Digital paintings were carried out with BLENDER v2.8b. (B) Data processing workflow.
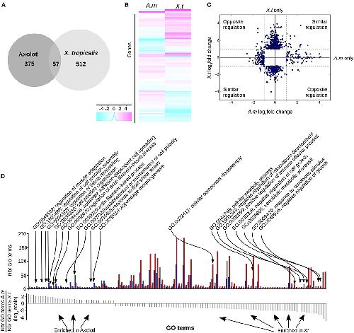
Figure 3. T3 regulates different gene sets in Axolotl and X. tropicalis at the post-embryonic transition. (A) Overlap between differentially expressed genes in both species. (B) Heatmap of differentially expressed genes in Axolotl (A.m) and X. tropicalis (X.t). (C) Log2 ratio of TH-induced gene expression changes. (D) Gene ontology analysis. Top: Number of genes for each GO term (not shown), on both species. Blue: Number (Nbr) of terms found in Axolotl. Red: Number of terms found in X. tropicalis. Bottom: ratio of the number of terms found in both species for each GO term (in the same order as the top panel). Positive and negative values correspond to terms mostly found in Axolotl or X. tropicalis gene set, respectively.
Figure 4. T3 affect a similar network of pathways in both species, despite regulating different sets of genes. Networks of KEGG pathways affected in Axolotl (A) and X. tropicalis (B). The reconstructed network for Axolotl is composed of 3,305 nodes and 12,776 edges, with a densely connected component (2,274 nodes and 12,554 edges), some weakly connected genes (273 genes and 222 edges) and a set of singletons (758 nodes). The X. tropicalis network is composed of 3,561 nodes and 16,237 edges, with a highly interconnected component (2,443 nodes and 15,950 edges), some weakly connected genes (318 genes and 287 edges) and a set of singletons (800 nodes). Nodes correspond to gene products, linked together by the functional interactions described in the pathways (edges). Individual node size is proportional to the number of nodes connected to it. Large nodes thus correspond to hubs between KEGG pathways. Red: nodes in common to both networks. Blue: nodes only found in one (or the other) network. Layout computed with the prefuse force directed algorithm. (C) Overlap between the node (gene product) content of the two networks. (D) Cumulative distribution of node connectivity (degree). In both species, T3 do not target (or avoid) specific network components.
Figure 5. Differential gene expression at the Actg1-Fos subnetwork, in Axolotl and X. tropicalis. (A) Axolotl subnetwork. (B) X. tropicalis subnetwork. The subnetworks are composed of the first (laid out in circle) and second neighbors of Actg1 and Fos nodes. Hubs (nodes with degree >20) are shown with rounded squares. Node size is proportional to their degree (connectivity). Colors indicate differentially expressed genes (red: induced, blue: repressed). Homologous nodes are located at the same place in both networks. (C) RT-qPCR analysis of DE genes in the Axolotl subnetwork. (D) RT-qPCR analysis of DE genes in the X. tropicalis subnetwork. Statistical significance (Mann-Whitney test) with *p ⤠0.05, **p ⤠0.01, ***p ⤠0.001.
Figure 6. Developmental time course of gene expression. Normalized gene expression changes (log2 Fold Change) before, during or after the endogenous peak of TH, corresponding to pre-, mid-, and post-HTP animals. Statistical significance (Mann-Whitney test) with *p ≤ 0.05.
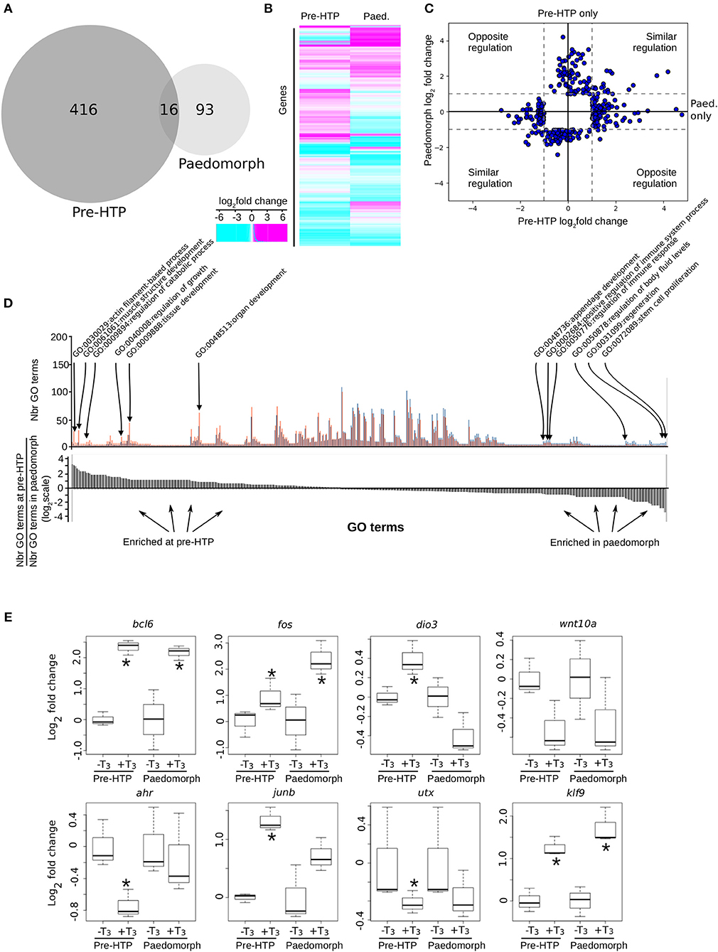
Figure 7. Axolotl tailfin transcriptional responses to T3 at pre-HTP and paedomorph stages. (A) Overlap between T3-responsive gene sets at pre-HTP and 6 months old paedomorph stages, measured by RNA-Seq. (B) Heatmap of differentially expressed genes at pre-HTP and paedomorph stages. (C) Expression fold changes at pre-HTP vs. old paedomorphs. (D) Gene ontology analysis. Top: Number of genes for each GO term (not shown), at both stages. Red: Number (Nbr) of terms found at pre-HTP. Blue: Number of terms found in paedomorph. Bottom: ratio of the number of terms found at each stage for each GO term (in the same order as the top panel). Positive and negative values correspond to terms mostly found at pre-HTP or paedomorph gene set, respectively. (E) RT-qPCR normalized gene expression changes (log2 Fold Change) after T3 treatment. Tailfin transcriptional response to T3 differs between class 3 larvae and 6 months old paedomorphs. Statistical significance (Mann-Whitney test) with *p ≤ 0.05.
Anders,
Differential expression analysis for sequence count data.
2010, Pubmed
Anders,
Differential expression analysis for sequence count data.
2010,
Pubmed
Andersen,
Normalization of real-time quantitative reverse transcription-PCR data: a model-based variance estimation approach to identify genes suited for normalization, applied to bladder and colon cancer data sets.
2004,
Pubmed
Bilesimo,
Specific histone lysine 4 methylation patterns define TR-binding capacity and differentiate direct T3 responses.
2011,
Pubmed
,
Xenbase
Brent,
Mechanisms of thyroid hormone action.
2012,
Pubmed
Brown,
The role of thyroid hormone in zebrafish and axolotl development.
1997,
Pubmed
Buchholz,
Dual function model revised by thyroid hormone receptor alpha knockout frogs.
2018,
Pubmed
,
Xenbase
Buchholz,
Molecular and developmental analyses of thyroid hormone receptor function in Xenopus laevis, the African clawed frog.
2006,
Pubmed
,
Xenbase
Buisine,
De Novo Transcriptomic Approach to Study Thyroid Hormone Receptor Action in Non-mammalian Models.
2018,
Pubmed
Buisine,
Xenopus tropicalis Genome Re-Scaffolding and Re-Annotation Reach the Resolution Required for In Vivo ChIA-PET Analysis.
2015,
Pubmed
,
Xenbase
Bunnell,
Delayed embryonic development and impaired cell growth and survival in Actg1 null mice.
2010,
Pubmed
Camacho,
BLAST+: architecture and applications.
2009,
Pubmed
Chatonnet,
A temporary compendium of thyroid hormone target genes in brain.
2015,
Pubmed
Covelo-Soto,
Does DNA methylation regulate metamorphosis? The case of the sea lamprey (Petromyzon marinus) as an example.
2015,
Pubmed
Criscuolo,
AlienTrimmer: a tool to quickly and accurately trim off multiple short contaminant sequences from high-throughput sequencing reads.
2013,
Pubmed
Darras,
Effects of TRH, bovine TSH, and pituitary extracts on thyroidal T4 release in Ambystoma mexicanum.
1983,
Pubmed
Das,
Gene expression changes at metamorphosis induced by thyroid hormone in Xenopus laevis tadpoles.
2006,
Pubmed
,
Xenbase
Davidson,
Gene regulatory networks and the evolution of animal body plans.
2006,
Pubmed
De Groef,
Forever young: Endocrinology of paedomorphosis in the Mexican axolotl (Ambystoma mexicanum).
2018,
Pubmed
Desbois,
A novel mechanism of action for v-ErbA: abrogation of the inactivation of transcription factor AP-1 by retinoic acid and thyroid hormone receptors.
1991,
Pubmed
Fraichard,
The T3R alpha gene encoding a thyroid hormone receptor is essential for post-natal development and thyroid hormone production.
1997,
Pubmed
Galton,
Thyroid hormone receptors and iodothyronine deiodinases in the developing Mexican axolotl, Ambystoma mexicanum.
1992,
Pubmed
Gereben,
Cellular and molecular basis of deiodinase-regulated thyroid hormone signaling.
2008,
Pubmed
Germain,
Overview of nomenclature of nuclear receptors.
2006,
Pubmed
Grabherr,
Full-length transcriptome assembly from RNA-Seq data without a reference genome.
2011,
Pubmed
Grimaldi,
Mechanisms of thyroid hormone receptor action during development: lessons from amphibian studies.
2013,
Pubmed
,
Xenbase
Grzanka,
Actin is required for cellular death.
2013,
Pubmed
Guissouma,
TR alpha 2 exerts dominant negative effects on hypothalamic Trh transcription in vivo.
2014,
Pubmed
Haas,
Improving the Arabidopsis genome annotation using maximal transcript alignment assemblies.
2003,
Pubmed
Hadj-Sahraoui,
Hypothyroidism prolongs mitotic activity in the post-natal mouse brain.
2000,
Pubmed
Havis,
Unliganded thyroid hormone receptor is essential for Xenopus laevis eye development.
2006,
Pubmed
,
Xenbase
Havis,
Metamorphic T3-response genes have specific co-regulator requirements.
2003,
Pubmed
,
Xenbase
Holzer,
Thyroid hormones and postembryonic development in amniotes.
2013,
Pubmed
Hoopfer,
Basic transcription element binding protein is a thyroid hormone-regulated transcription factor expressed during metamorphosis in Xenopus laevis.
2002,
Pubmed
,
Xenbase
Hu,
A Mechanism to Enhance Cellular Responsivity to Hormone Action: Krüppel-Like Factor 9 Promotes Thyroid Hormone Receptor-β Autoinduction During Postembryonic Brain Development.
2016,
Pubmed
,
Xenbase
Johnson,
Salamander paedomorphosis: linking thyroid hormone to life history and life cycle evolution.
2013,
Pubmed
Kanehisa,
KEGG: kyoto encyclopedia of genes and genomes.
2000,
Pubmed
Kitano,
Biological robustness.
2004,
Pubmed
Kristó,
Actin, actin-binding proteins, and actin-related proteins in the nucleus.
2016,
Pubmed
Langmead,
Ultrafast and memory-efficient alignment of short DNA sequences to the human genome.
2009,
Pubmed
Laudet,
The origins and evolution of vertebrate metamorphosis.
2011,
Pubmed
,
Xenbase
Misu,
Nuclear Actin in Development and Transcriptional Reprogramming.
2017,
Pubmed
Mohun,
Xenopus cytoskeletal actin and human c-fos gene promoters share a conserved protein-binding site.
1987,
Pubmed
,
Xenbase
Page,
Induction of metamorphosis in axolotls (Ambystoma mexicanum).
2009,
Pubmed
Paris,
The history of a developmental stage: metamorphosis in chordates.
2008,
Pubmed
Patterton,
Transcriptional activation of the matrix metalloproteinase gene stromelysin-3 coincides with thyroid hormone-induced cell death during frog metamorphosis.
1995,
Pubmed
,
Xenbase
Perez,
Repression of c-fos gene expression by thyroid hormone and retinoic acid receptors.
1993,
Pubmed
Prahlad,
A study of induced metamorphosis in the axolotl.
1965,
Pubmed
Reyns,
Dynamics and regulation of intracellular thyroid hormone concentrations in embryonic chicken liver, kidney, brain, and blood.
2003,
Pubmed
Rosenkilde,
Peaks of neuronal membrane antigen and thyroxine in larval development of the Mexican axolotl.
1982,
Pubmed
Safi,
The axolotl (Ambystoma mexicanum), a neotenic amphibian, expresses functional thyroid hormone receptors.
2004,
Pubmed
,
Xenbase
Salicrú,
Comparison of lists of genes based on functional profiles.
2011,
Pubmed
Schreiber,
Flatfish: an asymmetric perspective on metamorphosis.
2013,
Pubmed
Shannon,
Cytoscape: a software environment for integrated models of biomolecular interaction networks.
2003,
Pubmed
Shaulian,
AP-1 as a regulator of cell life and death.
2002,
Pubmed
Shepherdley,
Glucocorticoids, thyroid hormones, and iodothyronine deiodinases in embryonic saltwater crocodiles.
2002,
Pubmed
Thompson,
Comparative analysis of gene regulatory networks: from network reconstruction to evolution.
2015,
Pubmed
Winterhalter,
JEPETTO: a Cytoscape plugin for gene set enrichment and topological analysis based on interaction networks.
2014,
Pubmed
Zaret,
Pioneer transcription factors, chromatin dynamics, and cell fate control.
2016,
Pubmed
Zhang,
Novel pathway for thyroid hormone receptor action through interaction with jun and fos oncogene activities.
1991,
Pubmed
Zhu,
Getting connected: analysis and principles of biological networks.
2007,
Pubmed