|
Figure 1. Prdm12 Expression in Dorsal Root Ganglia( AâW) Transverse DRG sections of embryonic or adult mice as indicated, double immunostained with Prdm12 (purple) and the indicated markers (green). (A) Immunostainings of Prdm12 and the neural crest transcription factor Pax3 at E11.(BâF) Immunostainings of Prdm12 and the pan-neuronal transcription factor Islet1 at E9.5 (B), E10.5(C), E12.5 (D), or E14.5 (E). The proportion ofPrdm12+, Islet1+, or Prdm12+/Islet1+ cells de-tected at the different analyzed stages is shown in (F)(mean±SD; n = 2 [E10.5], 3 [E9.5, E12.5, and E14.5],or 5 [E11.5]) embryos.(G) Immunostaining of Prdm12 and a Sox10 reporterconstruct enabling the vizualisation of Sox10+sat-ellite cells at E14.5. The inset shows a higher magnification view of an area with DAPI counter-staining (blue), and the arrowhead points to a putative Sox10+satellite cell surrounding a Prdm12+cell. (H, I, P, and S) Immunostainings of Prdm12 with the neurotrophic receptor TrkA at E12.5 (H), E14.5 (I), E18.5 (P), or in adult DRG (S).(J, K, and V) Immunostainings of Prdm12 with theneurotrophic receptor TrkB at E12.5 (J), E14.5 (K), orin adult DRG (V).(L, M, and W) Immunostainings of Prdm12 with theneurotrophic receptor TrkC at E12.5 (L), E14.5 (M), or in adult DRG (W). (NâO) Immunostainings of Prdm12 with the transcription factor Runx3 at E12.5 (N) or E14.5 (O). (QâT) Immunostainings of Prdm12 with the nociceptor-specific ion channel Nav1.8 at E18.5 (Q) or in adult DRG (T). (RâU) Immunostainings of Prdm12 with the transcription factor Runx1 at E18.5 (R) or in adultDRG (U).In (B), (C), (H), (I), and (N), the insets are highermagnification views of a selected area demon-strating the extensive overlap of the Prdm12 stainingwith the second marker. DRGs are delineated withdashed lines. Scale bars in main pictures, 100mm; scale bars in magnified pictures, 25mm.
|
|
Figure 2. Prdm12 Is Expressed in Precursors of Both Ngn1- andNgn2-Dependent Neurogenic WavesTransverse sections of DRG of embryos with the indicated genotype, doubleimmunostained at the indicated stage with Prdm12 (purple) and the indicatedmarkers (green).(AâC) Comparison of the expression of Prdm12 with that of Ngn2- and Ngn1-expressing cells or with boundary cap-derived cells. Yellow arrowheads pointto Prdm12+precursors co-expressing the second analyzed marker (Ngn2 in A,GFP in B, and tdTomato in C).(DâI) Double immunostaining of Prdm12 and TrkA (D and G), TrkB (E and H), orTrkC (F and I) in DRG of E15.5 WT andNgn1GFP/GFPknockout embryos. Notethe severe loss of Prdm12+and TrkA+cells inNgn1GFP/GFPcompared to WTand that the few remaining TrkA+cells also express Prdm12 (D and G).(J) Transverse sections of WT and Ngn1 GFP/GFPE11.5 embryos hybridized with Ngn1 or Prdm12 antisense probes.Prdm12 expression at that stage appears unaffected by the absence of Ngn1. DRG and spinal cord are delineated with dashed lines. Scale bars, 100mm.
|
|
Figure 3. Somatosensory Ganglia Hypoplasia inPrdm12KO Embryos Is Due to the Selective Loss of Nociceptors by Apoptosis(A) Lateral views of X-gal-stained E14.5 controlPrdm12LacZ/+andPrdm12LacZ/LacZembryos (top). High-magnification views of the head (middle) and dorsal viewof the body (bottom) are shown. Note the reduced size of TG and DRG and the loss of SJG (indicated by white arrowheads) in thePrdm12LacZ/LacZembryos. Scalebars, 1,000mm.(B) Transverse sections of the SJG of E13.5 wild-type (WT) andPrdm12KO embryos double immunostained with antibodies for the pan-neuronal transcriptionfactor Tlx3 and the peripheral nervous system filament protein Peripherin. Scale bar, 100mm.(C) DRGs ofPrdm12KO embryos contain fewer neurons than WT at E13.5. Each dot represents the mean value of Peripherin+cells in one biological replicate.Mann-Whitney test. *p = 0.029. Mean±SD.(D) Histogram of mean soma area of Peripherin+DRG neurons in E14.5 WT and KO embryos (WT = 1,273 cells; KO = 546 cells; DRG sections from three embryosof each genotype were used).(E) Increased number of apoptotic cells was observed at E12.5 inPrdm12KO embryos. Each dot represents the mean value of caspase-3+cells in one biologicalreplicate. Mann-Whitney test. E10.5, p = 0.300; E11.5, p = 0.484; E12.5, **p = 0.006. Mean±SD.(F) Cell proliferation is unaffected in DRG of E10.5 and E11.5 KO embryos. Each dot represents the mean value of pH3+cells in one biological replicate. Mann-Whitney test. E10.5, p > 0.999; E11.5, p > 0.999. Mean±SD.(G) Neuron number is unchanged in DRG of E11.5 WT andPrdm12KO embryos. Each dot represents the mean value of Islet1+cells in one biological replicate.Mann-Whitney test. p = 0.474. Mean±SD.(H) Transverse sections of DRG of E14.5 WT andPrdm12KO embryos processed by ISH forNtrk1,Ntrk2, andNtrk3(scale bar, 100mm). The number ofNtrk2- andNtrk3-expressing cells appears similar in E14.5 WT andPrdm12KO embryos, as estimated by counting their number per section, a method used here so as totake into consideration the reduced size of the DRG in KO embryos. Each dot represents the mean value of positive cells in one biological replicate. Mann-Whitney test.Ntrk2, p = 0.191;Ntrk3, p = 0.254. Mean±SD.(I) ISH on transverse sections of E14.5 WT and KO embryos showing the unaltered expression ofNtrk1in sympathetic ganglia. Scale bars, 100mm.(J) ISH on transverse sections of the head of E13.5 WT and KO embryos showing thatNtrk1is lost in the TG of KO embryos. Scale bar, 100mm.TG, trigeminal ganglion; DRG, dorsal root ganglion; SJG, superior-jugular ganglion; SC, spinal cord; SG sympathetic ganglion. SC, DRG, and SG are delineatedwith dashed lines.
|
|
Figure 4. Loss of Prdm12 Blocks the Initiation of the Expression ofNtrk1and Alters the Gene Expression Program of Early Nociceptor Development (A) Volcano plot showing the fold change and significance of selected mis-regulated genes in DRG and spinal cord between E11.5 WT versusPrdm12KOembryos (four samples per genotype). Downregulated genes are highlighted in red, and upregulated genes are highlighted in blue.(BâD) ISH analysis of the expression of the indicated genes that are down-regulated (B), upregulated (C), or unchanged (D) in the DRG of E11.5 KO embryos compared to WT. Arrowheads in (C) point to ectopic Krox20 and Mpz expression. Dashed lines delineate the DRG. Scale bars, 50mm.
|
|
Figure 5. Late Ablation of Prdm12 in Developing Sensory Neurons Decreases the Expression of Ntrk1and Other Nociceptive Markers and Results in a Loss of NociceptorsTransverse sections of lumbar DRG of Prdm12 cKO and control embryos immunostained or in situ hybridized with the indicated markers. (A) Proportion of Prdm12+neurons among Islet1+neurons in DRG of control andPrdm12cKO embryos from E13.5 to E16.5. Islet1+neurons progressively no longer express Prdm12 (mean ± SD), and their number is gradually reduced (individual values of the biological replicates are indicated with dots).
|
|
Figure 6. Prdm12 Is Induced by Retinoic Acid and Cooperates with Ngn1 and Ngn2 to Promote a Nociceptor Fate in Xenopus(A)Prdm12, Ntrk1, Ntrk2, and Ntrk3 are expressed in TG (arrowheads) and DRG (arrows) of stage 28Xenopustadpoles. Scale bar, 200mm.(B) qRT-PCR analysis ofPrdm12expression in stage 16AC explants derived from embryos injected with mRNA ofPax3-GR(250 pg), Zic1-GR(125 pg), orNgn2-GR(250 pg).The hatching gland markerXhe, the pre-placodal markerSix1, and the neuronal-specific geneTubb2bwere alsoexamined as controls of Pax3-, Zic1-, and Ngn2-inducingactivity, respectively. (C)Prdm12 expression in Xenopus neurula-stage embryos injected unilaterally at the 2-cell stage withPax3-GR(250 pg), Zic1-GR(125 pg), Ngn1(200 pg), orNgn2-GR(250 pg). Xhe that is upregulated by Pax3, Tubb2b that is induced by Ngn1/2, and pre-placodal markerFoxi1cthatis reduced by Zic1 were examined as controls. Arrow-heads indicate their altered expression in the trigeminalplacode on the injected side revealed by X-gal staining. Scale bar, 200mm.(D) Treatment ofZic1-GR(125 pg)-overexpressing ACexplants with citral (100mM) blocksPrdm12andSix1usedas controls. (E) Treatment of intact embryos at stage 11 with RA(0.01mM) expandsPrdm12.(F) qRT-PCR analysis of the expression of the indicated genes in stage 31 animal cap explants overexpressing Prdm12 (250 pg), Ngn1 (200 pg), andNgn2(200 pg), alone or in combination, as indicated, showing that Prdm12modulates the inducing activity of Ngn1/2.(G) qRT-PCR analysis ofNtrk1andEn1in stage 28Xen-opus laevisAC explants derived from embryos co-ex-pressing Ngn1 and Prdm12 WT or mutant constructs as indicated, showing that both the PR and the zinc-finger domain of Prdm12 are required for its activity. In (C) and (E), the total number of injected embryosanalyzed and among them those showing the observedphenotype is indicated. In all qRT-PCR experiments, mean ± SEM from at least 2 independent experiments is shown, and the individual values obtained are indicated (red dots).
|
|
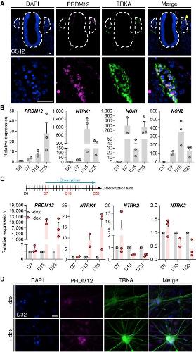
Figure 7. PRDM12 Promotes a Nociceptor Fate in Human Embryonic Stem Cells Differentiated into sensory neurons (A) Transverse sections at the thoracic level of the spinal cord and DRG (delineated with dashed lines) of a CS12 human embryo stained with PRDM12 and TRKA antibodies. Lower panels are high magnifications of some PRDM12+/TRKA+ cells observed in the DRG (indicated by the yellow arrowhead). Scale bars, 25mm. (B) qRT-PCR analysis of the expression of PRDM12, NTRK1, NGN1, and NGN2in uninduced Prdm12-RMCE iPSCs differentiated into sensory neurons and harvested at day 7, 15, or 25of differentiation. Expression levels were compared to the level in undifferentiated iPSCs, defined as 1 (mean±SEM). (C) qRT-PCR analysis of the expression ofPRDM12, NTRK1, NTRK2, andNTRK3in doxycycline-induced Prdm12-RMCE iPSCs differentiated into sensory neurons and harvested until day 7, 15, or 25 of differentiation. Expression levels were compared to the expression level in uninduced control cells, which was defined as 1 (mean±SEM). (D) Immunostaining of TRKA and PRDM12 on Prdm12-RMCEiPSCs differentiated into sensory neurons and harvested at day 32. Scale bar, 25mm. See also Figure S7.In (B) and (C), individual values for biological replicates areindicated (dots).
|
|
ntrk1 (neurotrophic receptor tyrosine kinase 1) gene expression in Xenopus laevis embryo, assayed via in situ hybridization, NF stage 28, lateral view, anterior right, dorsal up.
|
|
ntrk3 (neurotrophic receptor tyrosine kinase 3) gene expression in Xenopus laevis embryo, assayed via in situ hybridization, NF stage 28, lateral view, anterior right, dorsal up.
|