|
Figure 1. Palmitate increases ENaC activity and elevates intracellular Ca2+ levels in A6 cells. (a and c) Representative ENaC single-channel current recorded from A6 cells before and after application of either 0.3âmM palmitate (PA) or 2% BSA to the basolateral bath. (b and d) Summary plots show that palmitate significantly increased ENaC PO (n = 7 for each experimental treatment; âP < 0.05), but BSA did not affect ENaC PO. (e) Left panel shows representative confocal microscopy images of A6 cells, which were loaded with Fluo-3, AM (a Ca2+ indicator), before and after application of either palmitate or BSA to the basolateral bath. Right panel shows summary plots of fluorescence intensity of Fluo-3 indicating the levels of intracellular Ca2+ (n = 7 for each individual experimental treatment; âP < 0.05). Note: in patch-clamp experiments, all the responses had approximately 5âmin latency. Therefore, in all the figures, we omitted 5âmin recordings after each experimental manipulation.
|
|
Figure 2. Palmitate (PA) stimulates ENaC activity in a dose-dependent manner. (a) Representative ENaC single-channel currents recorded in A6 cells under control conditions or treated with palmitate at concentrations of 1, 10, 50, 300, 500, and 1000 μM. (b) ENaC PO was plotted as a function of each corresponding concentration of palmitate and fitted with pharmacology standard curves. Analysis was performed using SigmaPlot (n = 6 for each data point).
|
|
Figure 3. Palmitate stimulates ENaC via a Ca2+-dependent mechanism. (a) Representative ENaC single-channel current recorded from an A6 cell before and after application of BAPTA-AM (a membrane-permeable Ca2+ chelator; 10 μM) and palmitate (0.3 mM) to the basolateral bath. (b) Summarized ENaC PO before and after the application of different reagents (n = 6; ∗P < 0.05, compared with the control). (c) Representative single-channel ENaC current recorded from an A6 cell before and after application of 2-APB (an inhibitor of IP3 receptors which inhibits store-operated calcium release; 100 μM) and palmitate (0.3 mM) to the basolateral bath. (d) Summarized ENaC PO before and after application of different reagents (n = 6; P > 0.05, compared with the control). (e) Representative confocal microscopy images of A6 cells, which were loaded with Fluo-3, AM (a Ca2+ indicator), under control conditions (before), 5 min after treatment with 2-APB, and after application of palmitate to the basolateral bath. (f) Summary plots of fluorescence intensity of Fluo-3 indicating the levels of intracellular Ca2+. Each point was averaged from 8 images. Data are from six separate experiments. (g) Representative confocal microscopy images of A6 cells, which were loaded with Fluo-3, AM, before (in the absence of extracellular Ca2+) and after application of palmitate to the basolateral bath. (h) Summary plots of fluorescence intensity of Fluo-3 indicating the levels of intracellular Ca2+. Each point was averaged from 8 images. Data are from six separate experiments.
|
|
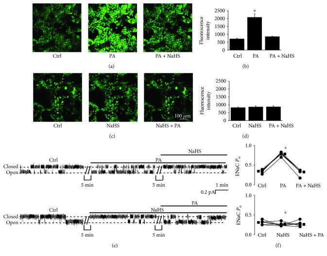
Figure 4. NaHS abolishes palmitate-induced oxidative stress and ENaC activation. (a and c) Confocal microscopy images of A6 cells loaded with DCF, an ROS indicator, before and either after application of palmitate (0.3 mM) first, then NaHS (0.1 mM), or after application of NaHS (0.1 mM) first, then palmitate (0.3 mM), to the cells. (b and d) Summary plots of fluorescent intensity under each condition as indicated. Data are from six independent paired experiments (n = 6 for each individual experimental set; ∗P < 0.05, compared with the control group). (e) Representative ENaC single-channel current recorded from two A6 cells before and either after addition of 0.3 mM palmitate first, then 0.1 mM NaHS (upper trace), or after addition of 0.1 mM NaHS first, then 0.3 mM palmitate, to the basolateral bath. (f) Summarized ENaC PO under each condition, as indicated (n = 6 for each individual experimental treatment; ∗P < 0.05, compared with the control treatment group).
|
|
Figure 5. Palmitate elevates intracellular ROS via a Ca2+-dependent mechanism. (a) Representative confocal microscopy images of A6 cells, which were loaded with DCF (an ROS indicator), under control conditions (before), 5 min after treatment with BAPTA-AM (10 μM), and after application of palmitate to the basolateral bath in the presence of BAPTA-AM. (b) A6 cells under control conditions (before), 5 min after treatment with DMSO (vehicle control), and after application of palmitate to the basolateral bath. (c) Summary plots of fluorescence intensity of DCF indicating the levels of intracellular ROS (n = 6; ∗P < 0.05, compared with the control). Each point was 8 cells randomly selected from each image in six sets of separate experiments.
|
|
Figure 6. Apocynin abolishes palmitate-induced ENaC activity but does not affect intracellular Ca2+. (a) Representative ENaC single-channel current recorded from an A6 cell before and after addition of 0.1 mM apocynin first, then 0.3 mM palmitate to the basolateral bath. (b) Summarized ENaC PO before and after application of different reagents (n = 6; P > 0.05). (c) Representative confocal microscopy images of A6 cells, which were loaded with Fluo-3, AM (a Ca2+ indicator), under control conditions (before), 5 min after treatment with apocynin, and after application of palmitate to the basolateral bath. (d) Summary plots of fluorescence intensity of Fluo-3 indicating the levels of intracellular Ca2+. (n = 6; ∗P < 0.05, compared with the control).
|
|
Figure 7. Palmitate stimulates ENaC via a redox-dependent mechanism. (a–c) Representative ENaC single-channel current recorded from A6 cells. Either DTT (a reducing agent, 1 mM) or thimerosal (an oxidizing agent, 100 μM) was first added to the basolateral bath. Then, palmitate was added before application of NaHS (0.1 mM) to the basolateral bath. (d–f) Summarized ENaC PO under each condition, as indicated (n = 6 for each individual experimental set; ∗P < 0.05 compared with thimerosal and palmitate treatments).
|
|
Figure 8. LY294002 abolishes palmitate-induced ENaC activity but does not affect intracellular Ca2+. (a) Representative ENaC single-channel current recorded from an A6 cell before and after addition of 5 μM LY294002 first and then 0.3 mM palmitate to the basolateral bath. (b) Summarized ENaC PO under each condition, as indicated (n = 6; P > 0.05). (c) Representative confocal microscopy images of A6 cells, which were loaded with Fluo-3, AM (a Ca2+ indicator), under control conditions (before), 5 min after treatment with LY294002, and after application of palmitate to the basolateral bath. (d) Summary plots of fluorescence intensity of Fluo-3 indicating the levels of intracellular Ca2+. Each point was averaged from 8 samples. Data are from 6 independent experiments (n = 6; ∗P < 0.05, compared with the control).
|
|
Figure 9. The proposed mechanism by which PA upregulates ENaC probably via a sequential pathway associated with elevation of intracellular Ca2+, ROS via an NADPH oxidase, and PIP3 via PI3K to elevate blood pressure.
|