Click here to close
Hello! We notice that you are using Internet Explorer, which is not supported by Xenbase and may cause the site to display incorrectly.
We suggest using a current version of Chrome,
FireFox, or Safari.
Cell Syst
2019 Mar 27;83:226-241.e7. doi: 10.1016/j.cels.2019.01.006.
Show Gene links
Show Anatomy links
Mechanical Force Induces Phosphorylation-Mediated Signaling that Underlies Tissue Response and Robustness in Xenopus Embryos.
Hashimoto Y
,
Kinoshita N
,
Greco TM
,
Federspiel JD
,
Jean Beltran PM
,
Ueno N
,
Cristea IM
.
???displayArticle.abstract???
Mechanical forces are essential drivers of numerous biological processes, notably during development. Although it is well recognized that cells sense and adapt to mechanical forces, the signal transduction pathways that underlie mechanosensing have remained elusive. Here, we investigate the impact of mechanical centrifugation force on phosphorylation-mediated signaling in Xenopus embryos. By monitoring temporal phosphoproteome and proteome alterations in response to force, we discover and validate elevated phosphorylation on focal adhesion and tight junction components, leading to several mechanistic insights into mechanosensing and tissue restoration. First, we determine changes in kinase activity profiles during mechanoresponse, identifying the activation of basophilic kinases. Pathway interrogation using kinase inhibitor treatment uncovers a crosstalk between the focal adhesion kinase (FAK) and protein kinase C (PKC) in mechanoresponse. Second, we find LIM domain 7 protein (Lmo7) as upregulated upon centrifugation, contributing to mechanoresponse. Third, we discover that mechanical compression force induces a mesenchymal-to-epithelial transition (MET)-like phenotype.
Figure 1Workflow for Proteomic and Phosphoproteomic Analyses upon Mechanical Stimulation of Xenopus laevis Embryos
(A) Workflow for the stimulation of Xenopus laevis embryos with centrifugal force for different periods of time, and follow-up kinase inhibitor assays.
(B) Embryos were centrifuged at 450×g for the indicated time. Embryonic morphology from animal pole (left) and quantified areas of animal hemisphere (right) are shown. Scale bar, 1 mm. Data are mean ± SEM (n = 6).
(C) Embryos centrifuged as in (B) and ectodermal cells from animal pole were quantified. Data are mean ± SEM (n = 60).
(D) RT-PCR analysis of egr1 and ier3 mRNAs in centrifuged embryos. Data are expressed relative to the normalized value for embryos at 0 min time point and are mean ± SEM (n = 3).
(E) Embryonic morphology recovers after centrifugal force stimulation. Animal poles are shown with or without centrifugation (“Before” or “After,” respectively) and 2 h after centrifugation (“Recover”). Scale bar, 1 mm.
(F) Workflow for sample preparation and MS and data analyses.
See also Figure S1.
Figure 2Temporal Alterations in the Xenopus Proteome and Phosphoproteome during Mechanoresponse
(A) Phosphopeptides and proteins quantified across biological replicates at the indicated time points. “Sequence matching” indicates proteins or peptides detected following MS/MS sequencing, while “peak matching” those detected as chromatographic peaks and features across samples.
(B) Scatter plots of quantified proteins or phosphopeptides for the biological replicates at 0 and 60 min conditions. ρ, Spearman’s correlation coefficient.
(C) PCA of phosphorylated sites for the indicated time points. Percentage of variance shown on axes.
(D) The coverage between Xenopus laevis and human ortholog GO terms in the proteome and phosphoproteome data. Annotated proteins refer to those that had at least one DAVID term.
(E) Hierarchical clustering of proteins throughout mechanoresponse at the indicated time points. The main average clusters (w1–w3) and their enriched GO terms (scores > 1) are shown.
(F) Hierarchical clustering of phosphorylated sites during mechanoresponse. The main average clusters (p1–p5) and their enriched GO terms (scores > 1) are shown.
See also Figures S1 and S2; Tables S1 and S2.
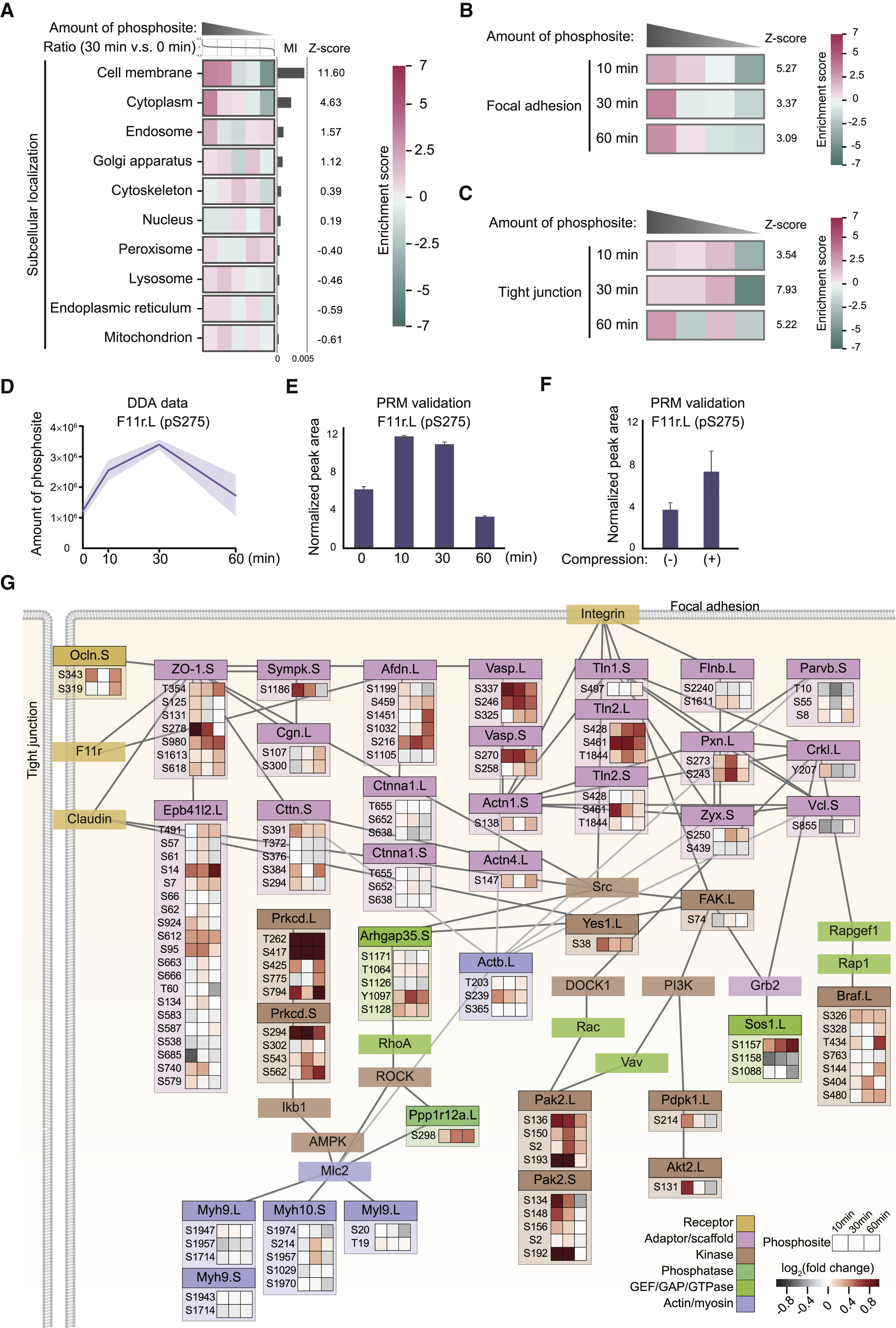
Figure 3Focal Adhesion and Tight Junction Components Are Phosphorylated during Mechanoresponse
(A) Ranked phosphorylated sites were separated into five bins with decreasing phosphopeptide abundance from left to right when comparing 30 to 0 min force stimulation. Enrichment analysis of subcellular localization was performed based on UniProt annotation. Higher mutual information (MI) values represent more enriched features. Significance was set as Z score >2.
(B) Phosphorylation of focal adhesion proteins is elevated at all time points following force stimulation, as shown by phosphopeptide abundance ratios relative to mock, ranked as in (A). Z scores are shown.
(C) Phosphorylation of tight junction proteins is elevated following force stimulation, shown as in (B).
(D) F11r.L phosphorylation at S275 quantified by label-free DDA at the indicated times. Data are median ±SD; n = 3 biological replicates.
(E) F11r.L S275 phosphorylation quantified by PRM. Data are mean ±SD; n = 3.
(F) F11r.L S275 phosphorylation was quantified by PRM after 5 min embryo compression. Data are mean ±SD; n = 3.
(G) Interaction network of focal adhesion and tight junction components illustrating the temporal alterations in site-specific phosphorylation levels. Nodes indicate proteins that are components of focal adhesion or tight junction in KEGG pathways, and edges indicate interactions. Heatmap colors represent log2-fold changes in phosphorylation levels normalized to 0 min and to the protein abundance obtained from the proteome data.
See also Figure S3; Table S3.
Figure 4Dynamic Kinase Activation Profiles during Mechanoresponse
(A) Phosphorylation sites classified based on their presence within basophilic, acidophilic, or proline-directed motifs. Enrichment analysis shows phosphorylation levels ranked from high to low (left to right) and separated into six bins.
(B) Kinase substrate enrichment analysis was performed following force stimulation. Kinase substrates were annotated from the phosphosites database, and kinases with ≥5 substrates in our phosphoproteome data are listed. Ranked phosphorylated sites were separated into bins (from high to low levels). Z scores are shown.
(C) Predicted kinase activities during temporal mechanoresponse based on enrichment score in (B). Predicted activities were calculated by subtracting the enrichment score in the bin with the lowest phosphorylation levels from that in the bin with the highest level.
(D) Pak2.L(pS136, pS193) and Map4.L(pS1001) quantified by PRM at the indicated times. Data are means ± SD; n = 3.
(E) Pak2.L(pS136, pS193) and Map4.L(pS1001) quantified by PRM after embryo compression for 5 min. Data are means ± SD; n = 3.
See also Figure S4; Table S3.
Figure 5Kinase Crosstalk in Response to Mechanical Stimulation
(A) Embryos were stimulated with centrifugal force for 10 min in the presence or absence of FAK inhibition. Pak2.L phosphorylation at S193 (pS193) was quantified by PRM. Data are means ± SD; n = 3.
(B) Kinase substrate enrichment analysis performed following FAK inhibition and 10 min force stimulation. Ranked phosphorylated sites were separated into bins (high to low, left to right).
(C) Predicted kinase activity based on enrichment score in Figures 4B and (B) with or without FAK inhibition at 10 min post force stimulation.
(D) Boolean logic model of the signaling network was constructed using predicted kinase activity profiles in (C). Arrows, T-bars and an “and” node indicate activation, inhibition, and AND gate.
(E) F11r.L(pS275) and Prkd1.L(pS696) quantified by PRM following embryo centrifugation for 10 min with or without FAK inhibition. Data are means ± SD; n = 3.
See also Figure S5; Tables S4 and S5.
Figure 6 Lmo7 Is Activated in Response to Force Stimulation
(A) Volcano plot of proteome alterations following 60 min force stimulation, quantified by DDA MS.
(B) RT-qPCR analysis of lmo7 mRNA in embryos following force stimulation. Data are expressed relative to the corresponding normalized value for embryos at the 0 min time point and are mean ± SEM (n = 5).
(C) RT-qPCR analysis of emd, kat2b, and neb mRNAs in embryos following temporal force stimulation. Data are expressed as in (B) and are mean ± SEM (n = 3).
(D) RT-qPCR analysis of endogenous lmo7 mRNA in embryos with or without Lmo7 overexpression. Data are expressed relative to the corresponding normalized value for embryos at the mock or Lmo7 overexpression, and mean ± SEM (n = 3).
(E) RT-qPCR analysis of ier3 mRNA in embryos with or without Lmo7 overexpression. Data are expressed as in (D) and mean ± SEM (n = 4).
(F) Temporal change in Lmo7.L site-specific phosphorylation, quantified by label-free DDA. Known kinase substrate sites reported by PhosphoSitePlus database are shown.
See also Table S1.
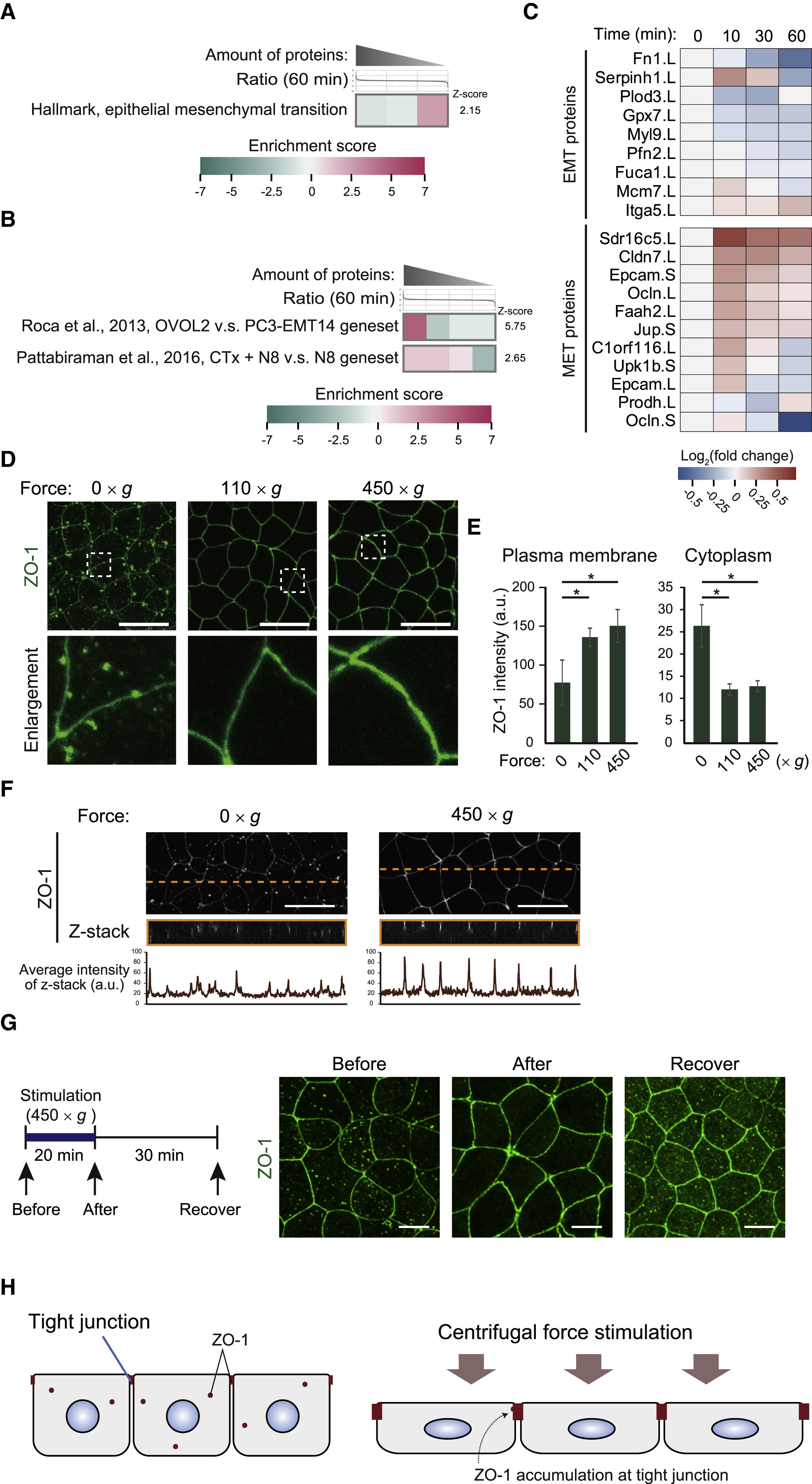
Figure 7 Centrifugal Compression Force Induces MET-like Phenotype
(A) Enrichment analysis of epithelial-to-mesenchymal transition (EMT) gene set (hallmark) from MsigDB was performed at 60 min post force stimulation.
(B) Enrichment analysis of MET gene sets created from two published MET studies was performed at 60 min post force stimulation.
(C) The relative levels of MET and EMT proteins were quantified by PRM at indicated force stimulation times.
(D) Immunofluorescence analysis of ZO-1 (green) in Xenopus laevis embryos, with or without 15 min force stimulation. Scale bar, 25 μm.
(E) ZO-1 intensities as determined in (D) were quantified. Data are mean ±SD (n = 30 ∼ 60). ∗p < 0.05 (Dunnett’s test).
(F) Immunofluorescence analysis of ZO-1 in Xenopus laevis embryos, with or without 15 min force stimulation. z stack images of the dashed lines are shown. Average intensities of ZO-1 in the z stack images are shown.
(G) Immunofluorescence analysis of ZO-1 in Xenopus laevis embryos are shown with or without centrifugation (“Before” or “After,” respectively) and 30 min after centrifugation (“Recover”). Scale bar, 1 mm.
(H) Schematic representation of the tight junction regulation upon mechanoresponse.
See also Table S6.
Blasius,
A phospho-proteomic screen identifies substrates of the checkpoint kinase Chk1.
2011, Pubmed
Blasius,
A phospho-proteomic screen identifies substrates of the checkpoint kinase Chk1.
2011,
Pubmed
Boeckeler,
Manipulating signal delivery - plasma-membrane ERK activation in aPKC-dependent migration.
2010,
Pubmed
Broders-Bondon,
Mechanotransduction in tumor progression: The dark side of the force.
2018,
Pubmed
Collins,
Haemodynamic and extracellular matrix cues regulate the mechanical phenotype and stiffness of aortic endothelial cells.
2014,
Pubmed
Coniglio,
Pak1 and Pak2 mediate tumor cell invasion through distinct signaling mechanisms.
2008,
Pubmed
Cross,
Inhibition of glycogen synthase kinase-3 by insulin mediated by protein kinase B.
,
Pubmed
,
Xenbase
De Keulenaer,
Identification of IEX-1 as a biomechanically controlled nuclear factor-kappaB target gene that inhibits cardiomyocyte hypertrophy.
2002,
Pubmed
Discher,
Tissue cells feel and respond to the stiffness of their substrate.
2005,
Pubmed
Dorland,
Cell-cell junctional mechanotransduction in endothelial remodeling.
2017,
Pubmed
Durdu,
Luminal signalling links cell communication to tissue architecture during organogenesis.
2014,
Pubmed
Elemento,
A universal framework for regulatory element discovery across all genomes and data types.
2007,
Pubmed
Engler,
Matrix elasticity directs stem cell lineage specification.
2006,
Pubmed
Fassett,
AMPK attenuates microtubule proliferation in cardiac hypertrophy.
2013,
Pubmed
Gatti,
Multisite autophosphorylation of p21-activated protein kinase gamma-PAK as a function of activation.
1999,
Pubmed
Goodarzi,
Revealing global regulatory perturbations across human cancers.
2009,
Pubmed
Grainger,
Loss of competence in amphibian induction can take place in single nondividing cells.
1989,
Pubmed
,
Xenbase
Guilluy,
Isolated nuclei adapt to force and reveal a mechanotransduction pathway in the nucleus.
2014,
Pubmed
Hara,
Directional migration of leading-edge mesoderm generates physical forces: Implication in Xenopus notochord formation during gastrulation.
2013,
Pubmed
,
Xenbase
Higuchi,
Akt1 promotes focal adhesion disassembly and cell motility through phosphorylation of FAK in growth factor-stimulated cells.
2013,
Pubmed
Holaska,
Lmo7 is an emerin-binding protein that regulates the transcription of emerin and many other muscle-relevant genes.
2006,
Pubmed
Hornbeck,
PhosphoSitePlus, 2014: mutations, PTMs and recalibrations.
2015,
Pubmed
Huang,
Systematic and integrative analysis of large gene lists using DAVID bioinformatics resources.
2009,
Pubmed
Jain,
The role of mechanical forces in tumor growth and therapy.
2014,
Pubmed
Jelier,
Compensatory Cell Movements Confer Robustness to Mechanical Deformation during Embryonic Development.
2016,
Pubmed
Larsen,
Highly selective enrichment of phosphorylated peptides from peptide mixtures using titanium dioxide microcolumns.
2005,
Pubmed
Liberzon,
The Molecular Signatures Database (MSigDB) hallmark gene set collection.
2015,
Pubmed
Luo,
Focal adhesion kinase: a prominent determinant in breast cancer initiation, progression and metastasis.
2010,
Pubmed
MacLean,
Skyline: an open source document editor for creating and analyzing targeted proteomics experiments.
2010,
Pubmed
Marsden,
Regulation of cell polarity, radial intercalation and epiboly in Xenopus: novel roles for integrin and fibronectin.
2001,
Pubmed
,
Xenbase
Micalizzi,
Epithelial-mesenchymal transition in cancer: parallels between normal development and tumor progression.
2010,
Pubmed
Murray,
Orchestration of protein acetylation as a toggle for cellular defense and virus replication.
2018,
Pubmed
Nakano,
AMPK controls the speed of microtubule polymerization and directional cell migration through CLIP-170 phosphorylation.
2010,
Pubmed
Nandadasa,
N- and E-cadherins in Xenopus are specifically required in the neural and non-neural ectoderm, respectively, for F-actin assembly and morphogenetic movements.
2009,
Pubmed
,
Xenbase
Ooshio,
Involvement of LMO7 in the association of two cell-cell adhesion molecules, nectin and E-cadherin, through afadin and alpha-actinin in epithelial cells.
2004,
Pubmed
Pardo-Pastor,
Piezo2 channel regulates RhoA and actin cytoskeleton to promote cell mechanobiological responses.
2018,
Pubmed
Pattabiraman,
Activation of PKA leads to mesenchymal-to-epithelial transition and loss of tumor-initiating ability.
2016,
Pubmed
Polacheck,
Measuring cell-generated forces: a guide to the available tools.
2016,
Pubmed
Radtke,
Linking inflammation and mechanotransduction in stem cell regulation.
2016,
Pubmed
Rappsilber,
Protocol for micro-purification, enrichment, pre-fractionation and storage of peptides for proteomics using StageTips.
2007,
Pubmed
Roca,
Transcription factors OVOL1 and OVOL2 induce the mesenchymal to epithelial transition in human cancer.
2013,
Pubmed
Rowland,
Sirtuin Lipoamidase Activity Is Conserved in Bacteria as a Regulator of Metabolic Enzyme Complexes.
2017,
Pubmed
Sadoshima,
Molecular characterization of the stretch-induced adaptation of cultured cardiac cells. An in vitro model of load-induced cardiac hypertrophy.
1992,
Pubmed
Sandilands,
p70S6K is regulated by focal adhesion kinase and is required for Src-selective autophagy.
2015,
Pubmed
Sawada,
Force sensing by mechanical extension of the Src family kinase substrate p130Cas.
2006,
Pubmed
Schwartz,
An iterative statistical approach to the identification of protein phosphorylation motifs from large-scale data sets.
2005,
Pubmed
Scott,
Tension on JAM-A activates RhoA via GEF-H1 and p115 RhoGEF.
2016,
Pubmed
Session,
Genome evolution in the allotetraploid frog Xenopus laevis.
2016,
Pubmed
,
Xenbase
Stramer,
Mechanisms and in vivo functions of contact inhibition of locomotion.
2017,
Pubmed
Terfve,
CellNOptR: a flexible toolkit to train protein signaling networks to data using multiple logic formalisms.
2012,
Pubmed
Thomson,
A systems view of epithelial-mesenchymal transition signaling states.
2011,
Pubmed
Uhler,
Regulation of genome organization and gene expression by nuclear mechanotransduction.
2017,
Pubmed
Vining,
Mechanical forces direct stem cell behaviour in development and regeneration.
2017,
Pubmed
Weber,
A mechanoresponsive cadherin-keratin complex directs polarized protrusive behavior and collective cell migration.
2012,
Pubmed
,
Xenbase
Wessel,
A method for the quantitative recovery of protein in dilute solution in the presence of detergents and lipids.
1984,
Pubmed
Wozniak,
The emerin-binding transcription factor Lmo7 is regulated by association with p130Cas at focal adhesions.
2013,
Pubmed
Wu,
In-situ coupling between kinase activities and protein dynamics within single focal adhesions.
2016,
Pubmed
Yu,
Homeostatic Signaling by Cell-Cell Junctions and Its Dysregulation during Cancer Progression.
2016,
Pubmed
Zhao,
Focal adhesion kinase and its signaling pathways in cell migration and angiogenesis.
2011,
Pubmed
Zhou,
Identification of biomechanical force as a novel inducer of epithelial-mesenchymal transition features in mechanical stretched skin.
2015,
Pubmed