XB-ART-55701
Cell
2018 Apr 19;1733:720-734.e15. doi: 10.1016/j.cell.2018.03.056.
Show Gene links
Show Anatomy links
FUS Phase Separation Is Modulated by a Molecular Chaperone and Methylation of Arginine Cation-π Interactions.
Qamar S
,
Wang G
,
Randle SJ
,
Ruggeri FS
,
Varela JA
,
Lin JQ
,
Phillips EC
,
Miyashita A
,
Williams D
,
Ströhl F
,
Meadows W
,
Ferry R
,
Dardov VJ
,
Tartaglia GG
,
Farrer LA
,
Kaminski Schierle GS
,
Kaminski CF
,
Holt CE
,
Fraser PE
,
Schmitt-Ulms G
,
Klenerman D
,
Knowles T
,
Vendruscolo M
,
St George-Hyslop P
.
???displayArticle.abstract???
Reversible phase separation underpins the role of FUS in ribonucleoprotein granules and other membrane-free organelles and is, in part, driven by the intrinsically disordered low-complexity (LC) domain of FUS. Here, we report that cooperative cation-π interactions between tyrosines in the LC domain and arginines in structured C-terminal domains also contribute to phase separation. These interactions are modulated by post-translational arginine methylation, wherein arginine hypomethylation strongly promotes phase separation and gelation. Indeed, significant hypomethylation, which occurs in FUS-associated frontotemporal lobar degeneration (FTLD), induces FUS condensation into stable intermolecular β-sheet-rich hydrogels that disrupt RNP granule function and impair new protein synthesis in neuron terminals. We show that transportin acts as a physiological molecular chaperone of FUS in neuron terminals, reducing phase separation and gelation of methylated and hypomethylated FUS and rescuing protein synthesis. These results demonstrate how FUS condensation is physiologically regulated and how perturbations in these mechanisms can lead to disease.
???displayArticle.pubmedLink??? 29677515
???displayArticle.pmcLink??? PMC5927716
???displayArticle.link??? Cell
???displayArticle.grants??? [+]
Wellcome Trust , CIHR, G0902243 Medical Research Council , MR/K02292X/1 Medical Research Council , BB/H023917/1 Biotechnology and Biological Sciences Research Council , 322817 European Research Council, 203249/Z/16/Z Wellcome Trust , MR/N012453/1 Medical Research Council
Species referenced: Xenopus laevis
Genes referenced: fubp1 fus mbp
???attribute.lit??? ???displayArticles.show???
|
|
|
|
|
Figure 1. Phase Separation of Full-Length FUS at Physiological Temperature and Protein Concentration Is Modulated by Salt Concentration and Arginine Methylation(A) Left: Schematic of domain architecture and location of tyrosine-rich and arginine-rich domains. Right: Arginine methylation species. RRM, RNA recognition motif; RRG, arginine glycine-rich domain.(B) Salt-dependent phase separation of ADMA FUS and HYPO FUS. Top: Representative images of phase separation of 1 μM EmGFP-tagged ADMA FUS in 50â150 mM NaCl. At 150 mM NaCl, ADMA FUS is mono-dispersed, but phase separates into spherical droplets at lower salt concentrations. Middle: Representative images of ADMA FUS for KCl concentrations of 50â150 mM. Bottom: Identically prepared HYPO FUS phase separates at higher salt concentrations (100 mM) into small, irregularly shaped condensates. White boxes indicate location of magnified images in (C). Scale bar, 25 μm.(C) High-magnification images of condensates from (B). Scale bar, 5 μm.(D) Quantitative analysis of sphericity: ADMA FUS condensates (gray) in 50 mM NaCl are spherical. HYPO FUS condensates (red) are less spherical (t = 3.47, p = 0.0006). n ⥠121 particles/FUS subtype; n > 3 independent replications. Error bars, SEM.(E) Sequential structured illumination microscopy images of individual droplet collisions at 0, 200, and 680 ms. ADMA FUS (top) fuse. HYPO FUS collide but do not fuse. Scale bar, 2 μm. See Video S1 (ADMA FUS) and Video S2 (HYPO FUS).(F) Representative images and quantitative turbidity graphs of phase separation arising from mixing EmGFP-tagged ADMA FUS with the indicated percentage of fully unmethylated UM FUS. Preparations containing > 1% UM FUS form small non-spherical, non-fusing, and amorphous assemblies. Scale bar, 25 μm. Two-way ANOVA with Bonferroni post hoc test versus ADMA FUS at 40 mM, n ⥠3 replications, ââp < 0.01, âââp < 0.001. Error bars, SEM.See also Figure S1 and Videos S1 and S2. |
|
|
Figure S1. 25 μM AdOx Treatment Significantly Reduces Asymmetric Dimethylation of FUS Purified from Sf9 Cells, Related to Figure 1(A) Left: Representative western blot of MBP-FUS-EmGFP protein purified from Sf9 cells after 4 days of 25μM AdOx, or DMSO control. Right: Quantification of western blots. n = 4 per experimental group, one-tailed, Mann-Whitney U test, âp ⤠0.05, error bars = SEM.(B) Top: FUS dimethylation sites differ in their apparent susceptibility to AdOx treatment. Depicted are the relative proportion of peptide-to-spectrum matches (CID MS2 spectra of unlabeled peptides identified with the PEAKS algorithm) comprising a given FUS arginine residue observed in an unmodified, mono- or dimethylated state. For most FUS arginine residues, methylation decreased in AdOx treated relative to mock treated cells, except for R394 and R481 which were consistently observed to be dimethylated. Middle: Orbitrap CID MS2 spectrum of a chymotryptic FUS peptide dimethylated at R407 identified with confidence exceeding 99%. The other arginine residue present (R422) was unmodified, as evidenced by a continuous y-ion series indicating no post-translational modification in this part of the peptide. The spectrum is representative of 77 peptide-to-spectrum matches for this region of FUS, which consistently identified (mono or di) methylated R407 accompanied by unmodified R422. Bottom left: Evidence for AdOx-dependent inhibition of arginine methylation. The graph depicts the relative ratios of unmethylated, monomethylated and dimethylated versions of the FUS peptides 209-GQQDRGGRGRGGSGGGGGGGGGGY-232 and 398-GGGGSGGGGRGGFPSGGGGGGGQQRAGDW-426 in untreated and AdOx-treated FUS preparations. Circles represent individual quantifications. The number of quantifications (based on separate peptide-to-spectrum matches) underlying each cumulative quantification are listed above the graph. Horizontal marks depict median Log2 ratios for a given peptide and modification. Bottom right: AdOx treatment did not affect overall abundance of peptides in untreated versus AdOx-treated samples. Abundance ratios of nine chymotryptic peptides from the MBP-FUS-EmGFP. All peptides depicted either lack arginine residues or contain arginine residues but were not observed to be methylated or dimethylated. |
|
|
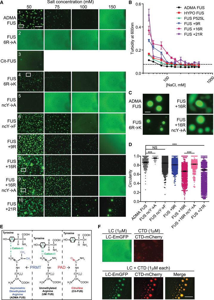
Figure 2. Phase Separation Is Driven by Cation-Ï Interactions between Arginines in RGG Motifs in the Structured C-Terminal Domain and Tyrosines near the Core of the LC Domain (ncY)For a Figure360 author presentation of Figure 2, see the figure legend at https://doi.org/10.1016/j.cell.2018.03.056.(A) The strength of cation-Ï interactions can be modulated by varying the number of arginine residues or by varying the number of tyrosine residues. Row 1: Representative images of phase separation by EmGFP-tagged ADMA FUS in 50 â150 mM NaCl. Row 2: Mutating arginines 216, 259, 407, 472, 473, and 476 to alanine (6RâA) abrogates phase separation. Row 3: Enzymatic conversion of arginines to citrullines abrogates phase separation. Row 4: Mutation of these arginines to lysine (6RâK) preserves phase separation. Row 5: Mutating ncYs 113, 122, 130, 136, 143, 149, 161 to alanine (ncYâA) reduces phase separation. Row 6: Mutating the same tyrosines to phenylalanine (ncYâF) preserves phase separation. Rows 7, 8, and 10: Addition of arginine residues (FUS +9R, FUS +16R, FUS +21R) permits phase separation at higher salt concentrations. Row 9: Adding ncYâA to FUS +16R (FUS +16R ncYâA) rescues phase separation (150 mM). Scale bar, 25 μm.(B) Phase separation/turbidity diagram for constructs in (A). Error bars, SEM; n ⥠3 replications.(C) Representative images of highly spherical ADMA FUS and FUS 6RâK assemblies. The nonspherical FUS +16R droplets can be rescued by FUS +16R ncYâA mutations.(D) Circularity (sphericity) graph: ADMA FUS are spherical. Replacing ncYs with alanine (ncYâA) increases circularity, likely because there is reduced progression to gelation (Studentâs t test, Satterthwaite method for unequal variances: t = 7.46, degrees of freedom [df] = 155, p = 5.91 à 10â12). Replacing ncYs with phenylalanine (ncYâF) supports normal phase separation (t = 1.69, df = 213, p = 0.092). Augmenting cation-Ï interactions increases gelation and reduces circularity (i.e., FUS +9R, FUS +16R, FUS +21R) (Student-Newman-Keuls multiple comparisons of means test: F = 64.57[6, 6674], p = 2.84 à 10â78). Decreasing the augmented cation-Ï drive in FUS +16R by reducing the available near-core tyrosines (FUS +16R ncYâA) restores normal phase separation and circularity (FUS +16R-ncYâA vs. FUS+16R: t = 16.84, df = 987, p = 3.97 à 10â56); FUS +16R-ncYâA versus ADAM FUS: t = 3.98, df = 257, p = 8.98x10â5). N > 3 independent replications. Error bars, SEM.(E) Schematics of PRMT-mediated dimethylation of arginine to create ADMA FUS; PAD-mediated conversion of arginine to citrulline; and cation-Ï interactions between tyrosine rings and arginine guanidino side chain.(F) Tyrosine-rich LC domain and arginine-rich sCTD cooperatively support phase separation. Top row: representative images of EmGFP-LC domain (aa 1â214) alone (left) and mCherry-CTD (aa 215â526) alone (right) at 1 μM FUS, 50 mM NaCl, showing minimal phase separation. Bottom row: brief (<2 min) phase separation occurs upon mixing LC domain (green) with sCTD (red). Merged (orange). Scale bar, 25 μm.See also Figure S2.Figure360: An Author Presentation of Figure 2 |
|
|
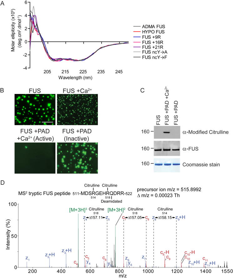
Figure S2. Hypomethylated FUS and FUS with Additional Arginines Have CD Spectra, Are Indistinguishable from ADMA Citrullination of FUS, and so Are Likely to Be Properly Folded; Protein Arginine Deiminase Treatment Converts Arginines to Citrulline, Related to Figure 2(A) Circular dichroism (CD) spectrum of ADMA FUS, Hypo-FUS, 9R, 16R, 21R, ncYâA, ncYâF were measured on a JASCO-810 Spectropolarimeter at 25°C. 5μM of each purified protein was placed in a 1 mm path length quartz cuvette and the far-UV spectrum recorded in the wavelength range of 195 â 250 nm. Scans were repeated ten times and then averaged to yield a final spectrum for each construct.(B) At 1μM FUS and 50 mM NaCl, FUS undergoes phase transition. Upon addition of active PAD (in presence of calcium) phase transition is abrogated.(C) Representative western blots showing: top panel: anti-modified citrulline antibody detects a band in FUS + active PAD sample. Middle panel: equal FUS protein loading is detects by anti-FUS antibody. Bottom panel: Coomassie staining also detects equal FUS protein loading in each sample.(D) Orbitrap ETD MS2 spectrum of a tryptic FUS peptide citrullinated at R514 and R518 identified with confidence exceeding 99% from a PAD treated FUS preparation. |
|
|
Figure S3. Substitution of Alanine for Six Arginines that Are Differentially Methylated Reduces FUS Aggregation Propensity after AdOx Treatment, whereas Lysine Substitution Still Supports FUS Aggregation Propensity, Related to Figure 3(A) AdOx treatment causes hypomethylation of YFP-FUS in SH-SY5Y cells. Representative image of a western blot of immunoprecipitation of YFP-FUS from SH-SY5Y cells showing a significant reduction in asymmetrically dimethylated arginine (ADMA) epitopes after AdOx treatment. Unpaired t test, n = 5, âp < 0.05, error bars = SEM.(B) Western blot analysis of RIPA soluble and insoluble FUS in SH-SY5Y cells expressing YFP-FUS with or without AdOx treatment (HYPO and ADMA FUS respectively), or mutant FUS including FUS with fewer tyrosine residues (ncYâA) or more arginine residues (quantified in Figure 3E). Cells were lysed directly into loading buffer to determine FUS input. Hypomethylation of FUS results in increased levels of insoluble FUS with a concomitant decrease in soluble FUS, as does increasing the number of arginine residues, in a dose-dependent manner. ADMA and ncYâA FUS are predominately soluble but a longer exposure shows that FUS ncYâA is more soluble compared to ADMA FUS.(C) Representative confocal images of SH-SY5Y cells expressing YFP-FUS with 6 arginine residues mutated to alanine (6RâA) or lysine (6RâK), with DMSO (ADMA FUS) or AdOx treatment (HYPO FUS), with quantification of the number of cells with nuclear granule clusters on the right. Scale bar = 10 μm. Number of cells counted > 100. One-way ANOVA with Tukey posthoc test, n = 3, âp < 0.05, âââp < 0.001, error = SEM.(D) Mutating the same 6 arginine residues to alanine (6RâA), but not lysine (6RâK), leads to reduced levels of AdOx induced (HYPO FUS) RIPA insoluble FUS compared to wild-type with quantification of the amounts of RIPA insoluble FUS on the right. One-way ANOVA with Tukey posthoc test, n = 4, âââp < 0.001, error = SEM. |
|
|
Figure 3. FUS Phase Separation in SH-SY5Y Cells Is Modulated by FUS Methylation, by the Number of Tyrosines near the LC Core (ncY), and Number of Arginines in the sCTDFor a Figure360 author presentation of Figure 3, see the figure legend at https://doi.org/10.1016/j.cell.2018.03.056.(A) Representative images of FUS granules in SH-SY5Y cells expressing either YFP-tagged FUS, with or without AdOx treatment (HYPO or ADMA FUS respectively), or FUS with variations in the number of tyrosines or arginine. More cells had granules after AdOx treatment (HYPO FUS) and after expressing FUS with additional arginines (e.g., FUS +9R etc). Fewer cells had FUS granules after expressing FUS with tyrosines converted to alanine (ncYâA). Cells with tyrosines converted to phenylalanine (ncYâF) had normal granule formation. Scale bar, 10 μm.(B) AdOx causes a dose-dependent increase in cells with FUS granules. n = 100â200 cells/replicate experiment. Mean ± SEM, n = 5 replicates ââp < 0.01, âââp < 0.001, one-way ANOVA with Dunnettâs post hoc test.(C) Quantification of the number of cells in (A) with clusters of condensed FUS granules, comparing cells expressing wild-type FUS versus cells expressing FUS in which tyrosine residues in the N-terminal LC domain are mutated to alanine (inhibits cation-Ï interactions) or mutated to phenylalanine (maintains cation-Ï interactions). n > 200 cells/replicate. One-way ANOVA with Dunnett post hoc test, n = 3â7 independent replications, âp < 0.05, âââp < 0.001. Error bars, SEM.(D) Quantification of the number of cells in (A) with clusters of condensed FUS granules, comparing cells expressing wild-type FUS versus cells expressing FUS with increasing numbers of additional arginine residues in the structured C-terminal domain. n > 200 cells/replicate. One-way ANOVA with Dunnett post hoc test, n = 3â7 independent replications, âp < 0.05, âââp < 0.001. Error bars, SEM(E) Quantification of RIPA-insoluble FUS, normalized to input, in cells expressing ADMA FUS, HYPO FUS, FUS ncYâA, or FUS with additional arginines. One-way ANOVA with Dunnettâs post hoc test, n = 4, âp < 0.05, âââp < 0.001. Error bars, SEM.See also Figure S3.Figure360: An Author Presentation of Figure 3 |
|
|
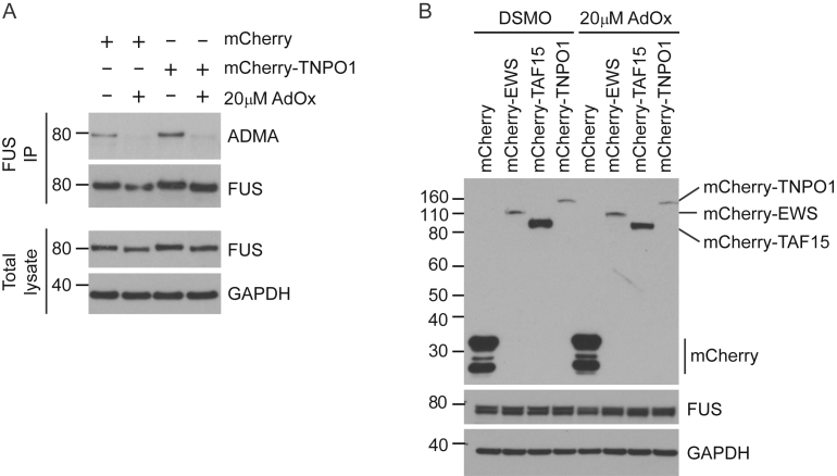
Figure 4. TNPO1 Is a Molecular Chaperone for ADMA FUS and HYPO FUS(A) Representative images of FUS phase separation in the presence of equimolar concentrations EWS, TAF15, or TNPO1. EWS and TAF15 had minimal impact on FUS phase separation. TNPO1 suppressed both ADMA FUS and HYPO FUS phase separation. Scale bar, 25 μm.(B) Quantification of (A). Kruskal-Wallis test, Dunnâs post hoc, n = 32â35 fields of view, âp < 0.05, âââp < 0.001. Error bars, SEM.(C) Representative images of FUS granules in AdOx-treated SH-SY5Y cells expressing YFP-FUS (green) and mCherry, mCherry-tagged EWS, mCherry-tagged TAF15, or mCherry-tagged TNPO1 (red). FUS granules co-localized with EWS and TAF15, but not with TNPO1 or mCherry alone. Scale bar, 10 μm, n = 8 replicates.(D) Quantification of (C): FUS co-localized with EWS (100% ± 0.0%) and TAF15 (99.1% ± 1.7%). FUS poorly colocalized with TNPO1 (14.3% ± 8.5%) or mCherry only (1.0% ± 1.4%). One-way ANOVA, Tukeyâs post hoc, n = 8 replicates, âââp < 0.001.(E) TNPO1 reduced the number of SH-SY5Y cells with AdOx-induced FUS granules. One-way ANOVA, Tukeyâs post hoc, n = 8 replicates, âp < 0.05.See also Figure S4. |
|
|
Figure S4. TNPO1 Expression Does Not Affect FUS Expression and Does Not Change Asymmetric Methylation Caused by AdOx Treatment, Related to Figure 4(A) FUS immunoprecipitation and western blot studies show that overexpression of mCherry-TNPO1 has no effect on total YFP-FUS expression or FUS methylation. Representative of n = 3.(B) mCherry western blotting studies show that AdOx treatment has no effect on TNPO1, EWS, TAF15 or FUS expression. Representative of n = 3. |
|
|
Figure S5. pFTAA Binds and Fluoresces with HYPO FUS but Not ADMA FUS, whereas ThT Only Binds and Fluoresces Very Weakly to HYPO FUS or ADMA FUS, Related to Figure 5(A) Phase-separated FUS assemblies only weakly bind ThT. Fluorescence spectroscopy reveals weak ThT binding to methylated FUS (black line) but stronger ThT binding to hypomethylated FUS (red line). No fluorescence was detected from methylated FUS (yellow line), hypomethylated FUS (blue line) or ThT alone (green line). ThT binding to α-synuclein generated > 5-fold greater fluorescence (purple line).(B) Phase-separated FUS assemblies bind pFTAA, especially hypomethylated FUS.Plot of pFTAA fluorescent assemblies perμm2 for either ADMA FUS or hypomethylated FUS with and without TNPO1. There is strong pFTAA fluorescence from hypomethylated FUS assemblies which is dramatically reduced in the presence of equimolar amounts of TNPO1. Kruskal-Wallis with Dunnâs post hoc, n > 40 droplets over 3 replications, âââp < 0.001, NS = not significant, error bars = SEM. |
|
|
Figure 5. pFTAA Differentially Binds and Fluoresces with FUS Hydrogel Condensates(A) Representative images of mCherry-tagged FUS (red, top row) labeled with pFTAA (bottom row). ADMA FUS weakly binds pFTAA. AdOx-treated (HYPO FUS) FUS +9R and FUS +16R strongly bind pFTAA. Kruskal-Wallis test, Dunnâs post hoc, n > 190 droplets, n = 3 independent replications, âââp < 0.001. Error bars, SEM. Scale bar, 20 μm.(B) AdOx-treated cells have intracellular HYPO FUS granules that co-stain with pFTAA (bottom row). Mann-Whitney U test, n > 140 cells over six fields of view, âââp < 0.0001. Error bars, SEM. Scale bar, 20 μm.See also Figure S5. |
|
|
Figure 6. Nanoscale Resolution Analysis of the Mechanical and Secondary and Quaternary Structural Properties of Individual FUS Condensates Reveal Substantial Differences between ADMA FUS versus HYPO FUS and Cation-Ï-Enhanced FUS CondensatesFor a Figure360 author presentation of Figure 6, see the figure legend at https://doi.org/10.1016/j.cell.2018.03.056.(A) Representative AFM 3D morphology maps of individual ADMA FUS (top), HYPO FUS (center), and FUS +16R granules (bottom). Crosses represent position of nanoscale localized IR spectroscopy measurements.(B) Representative tip-sample contact resonance maps of nanoscale stiffness for ADMA FUS (top), HYPO FUS (middle), and cation-Ï enhanced FUS +16R condensates (bottom). Colored circles indicate where contact resonance shift was evaluated.(C) Histogram of tip-sample contact resonance shift (âstiffnessâ) for representative ADMA FUS (top), HYPO FUS (middle), and FUS +16R (bottom) condensates. ADMA FUS and FUS +16R condensates have homogeneous (but different) nanomechanical properties. HYPO FUS condensates are heterogeneous, with softer and stiffer regions. The colored average curves correspond to the distribution of contact resonance shifts in the colored regions in (B).(D) Individual nanoscale raw localized spectra and their average (bold) from locations indicated by â+â on AFM maps for corresponding ADMA FUS (top), HYPO FUS (center), and FUS+16R (bottom) condensates. n = 3 independent methylated ADMA FUS assemblies; n = 4 independent hypomethylated FUS assemblies; n = 4 for the FUS +16R assemblies. Error bars, SEM.(E) Relative stiffness of the FUS assemblies. ADMA FUS (green) and round HYPO FUS (red) display soft nanomechanical properties. The non-spherical HYPO FUS and FUS+16R, display stiffer properties. n ⥠3 independent ADMA FUS; HYPO FUS; FUS +16R condensates. Error bars, SD.(F) Average IR spectra in amide band I and II for ADMA, HYPO, and FUS +16R, which derive from the average of the average of 55 ADMA FUS, 73 HYPO FUS, and 88 FUS +16R spectra. Error bars, SEM.(G) Deconvolution of amide band I reveals that (1) HYPO FUS droplets (red line) have a significant increase of antiparallel β sheet, random coil and β-turn structures, compared to the ADMA FUS droplets (green line). (2) FUS +16R assemblies (purple line) are stabilized by parallel amyloidogenic β sheet content (1,625 cmâ1). Error bars, SEM.See also Figure S6.Figure360: An Author Presentation of Figure 6 |
|
|
Figure S6. Nanoscale Infrared Spectroscopy Reveals that ADMA, HYPO FUS, and FUS+16R Assemblies Display Different Stiffness and Secondary and Quaternary Organization, Related to Figure 6(A) AFM tip-sample Contact Frequency measurements of ADMA and HYPO FUS assemblies. The average frequency shift for 3 different ADMA-FUS droplets (green), for 6 regions within 4 different HYPO FUS droplets (red and orange) and 5 regions within 4 FUS +16R droplets, with the relative standard deviation.(B) Average IR spectrum of each measured ADMA, HYPO and FUS +16R granules and their average.(C and D) Second derivatives of IR spectra at specific wavenumbers of each individual ADMA, HYPO and FUS+16R granules and their average. We acquired a total of 55, 73, 88 spectra for the WT, HYPO and +16R droplets, respectively. ADMA and +16R droplets show higher degrees of homogeneity than HYPO ones, which show higher structural heterogeneity.(E) The relative conformational change between ADMA and HYPO -FUS assemblies is displayed as histograms, and shows increased random coil, β-turn and antiparallel β sheet content (black bars), and decreased native β sheet and α-helical content (white bars) in HYPO FUS assemblies.(D) HYPO FUS assemblies show lower and shifted signals of methyl group absorption (δas(CH3), methyl asymmetric stretching), confirming a lower methylation state of HYPO FUS assemblies. Error bars = SEM. |
|
|
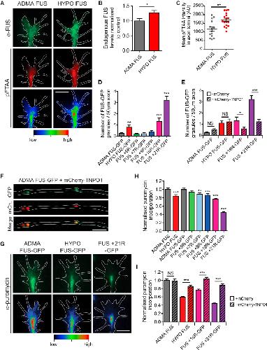
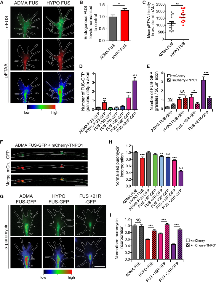
Figure 7. Hypomethylation of FUS or FUS Constructs with Additional Arginines Promote FUS Granule Formation and Attenuate Axonal New Protein Synthesis, which Is Rescued by TNPO1For a Figure360 author presentation of Figure 7, see the figure legend at https://doi.org/10.1016/j.cell.2018.03.056.(A) Representative images of endogenous FUS (anti-FUS antibody, green) and pFTAA binding (red and heatmaps) in fixed axon terminals, showing AdOx-induced increased FUS aggregates and pFTAA binding (right). Scale bar, 5 μm.(B) Quantification of the increased accumulation of endogenous FUS granules following AdOx treatment of the axon terminals in (A). The accumulation of FUS granules was assessed by FUS immunofluorescence. Unpaired t test, n = 26 and 16 axon terminals. âp < 0.05, ââp < 0.01. Error bars, SEM.(C) Quantification of the change in phase state of endogenous FUS granules following AdOx treatment of the axon terminals in (A). Phase state was assessed using pFTAA fluorescence intensity. Unpaired t test, n = 26 and 16 axon terminals, âp < 0.05, ââp < 0.01.(D) AdOx treatment (HYPO FUS) or expression of FUS with additional arginines increases FUS granules in live distal axon segments. Unpaired t test, n = 20â30 axon segments, ââp < 0.01, âââp < 0.001. Error bars, SEM.(E) Number of FUS-GFP granules per 50 μm live distal axon segments following mock or AdOx treatment, or expressing FUS with additional arginines, and co-expressing mCherry or mCherry-TNPO1. Unpaired t test, n = 20â30 axon segments, ns, not significant, âp < 0.05, âââp < 0.001. Error bars, SEM. Video S3 displays movement of TNPO1 (red) in FUS granules in the axon shaft of neurons expressing ADMA FUS.(F) Representative images showing colocalization of FUS and TNPO1 in distal axons. Scale bar, 5 μm.(G) Representative images (pseudo-colored green) and heatmaps of puromycin-labeled newly synthesized proteins in mock-treated (ADMA FUS, left), AdOx-treated (HYPO FUS, middle), or FUS +21R-GFP-expressing axon terminals (FUS +21R, right). Scale bar, 5 μm.(H) Quantification of (G). Unpaired t test, n > 100 axon terminals. ns, not significant. ââp < 0.01, âââp < 0.001. Error bars, SEM.(I) Coexpression of mCherry-TNPO1 rescues new protein synthesis in AdOx-treated neurons and neurons expressing FUS with additional arginines. Unpaired t test, n > 100 axon terminals, ns, not significant, âââp < 0.001. Error bars, SEM.See also Video S3.Figure360: An Author Presentation of Figure 7 |
References [+] :
Blanc,
Arginine Methylation: The Coming of Age.
2017, Pubmed
Blanc, Arginine Methylation: The Coming of Age. 2017, Pubmed
Dazzi, AFM-IR: combining atomic force microscopy and infrared spectroscopy for nanoscale chemical characterization. 2012, Pubmed
Dormann, Arginine methylation next to the PY-NLS modulates Transportin binding and nuclear import of FUS. 2012, Pubmed
Galante, A critical concentration of N-terminal pyroglutamylated amyloid beta drives the misfolding of Ab1-42 into more toxic aggregates. 2016, Pubmed
Götzl, Impaired protein degradation in FTLD and related disorders. 2016, Pubmed
Han, Cell-free formation of RNA granules: bound RNAs identify features and components of cellular assemblies. 2012, Pubmed
Harmon, Intrinsically disordered linkers determine the interplay between phase separation and gelation in multivalent proteins. 2017, Pubmed
Holt, The central dogma decentralized: new perspectives on RNA function and local translation in neurons. 2013, Pubmed
Jain, ATPase-Modulated Stress Granules Contain a Diverse Proteome and Substructure. 2016, Pubmed
Kato, Cell-free formation of RNA granules: low complexity sequence domains form dynamic fibers within hydrogels. 2012, Pubmed
Klingstedt, The structural basis for optimal performance of oligothiophene-based fluorescent amyloid ligands: conformational flexibility is essential for spectral assignment of a diversity of protein aggregates. 2013, Pubmed
Leung, Live visualization of protein synthesis in axonal growth cones by microinjection of photoconvertible Kaede into Xenopus embryos. 2008, Pubmed , Xenbase
Lin, Local translation and directional steering in axons. 2007, Pubmed
Müller, Nanoscale spatially resolved infrared spectra from single microdroplets. 2014, Pubmed
Murakami, ALS/FTD Mutation-Induced Phase Transition of FUS Liquid Droplets and Reversible Hydrogels into Irreversible Hydrogels Impairs RNP Granule Function. 2015, Pubmed
Murray, Structure of FUS Protein Fibrils and Its Relevance to Self-Assembly and Phase Separation of Low-Complexity Domains. 2017, Pubmed
Neumann, Transportin 1 accumulates specifically with FET proteins but no other transportin cargos in FTLD-FUS and is absent in FUS inclusions in ALS with FUS mutations. 2012, Pubmed
Patel, A Liquid-to-Solid Phase Transition of the ALS Protein FUS Accelerated by Disease Mutation. 2015, Pubmed
Rappsilber, Detection of arginine dimethylated peptides by parallel precursor ion scanning mass spectrometry in positive ion mode. 2003, Pubmed
Ruggeri, Influence of the β-sheet content on the mechanical properties of aggregates during amyloid fibrillization. 2015, Pubmed
Ruggeri, Infrared nanospectroscopy characterization of oligomeric and fibrillar aggregates during amyloid formation. 2015, Pubmed
Scaramuzzino, Protein arginine methyltransferase 1 and 8 interact with FUS to modify its sub-cellular distribution and toxicity in vitro and in vivo. 2013, Pubmed
Sephton, The function of RNA-binding proteins at the synapse: implications for neurodegeneration. 2015, Pubmed
Tripsianes, Structural basis for dimethylarginine recognition by the Tudor domains of human SMN and SPF30 proteins. 2011, Pubmed
Twyffels, Transportin-1 and Transportin-2: protein nuclear import and beyond. 2014, Pubmed
Urwin, FUS pathology defines the majority of tau- and TDP-43-negative frontotemporal lobar degeneration. 2010, Pubmed
Weber, Getting RNA and protein in phase. 2012, Pubmed
Zhang, Structural basis for arginine methylation-independent recognition of PIWIL1 by TDRD2. 2017, Pubmed
