Click here to close
Hello! We notice that you are using Internet Explorer, which is not supported by Xenbase and may cause the site to display incorrectly.
We suggest using a current version of Chrome,
FireFox, or Safari.
???displayArticle.abstract???
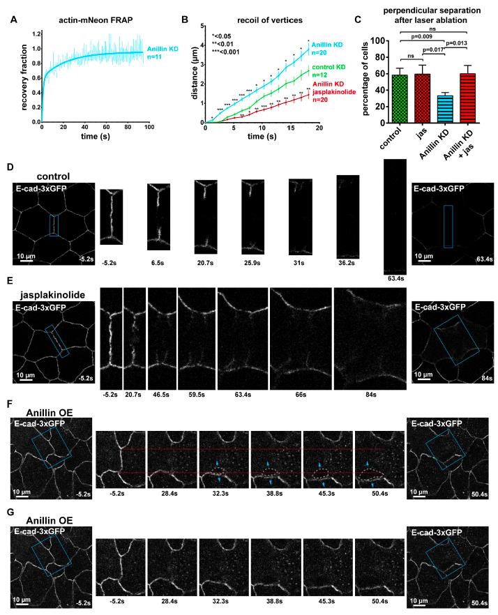
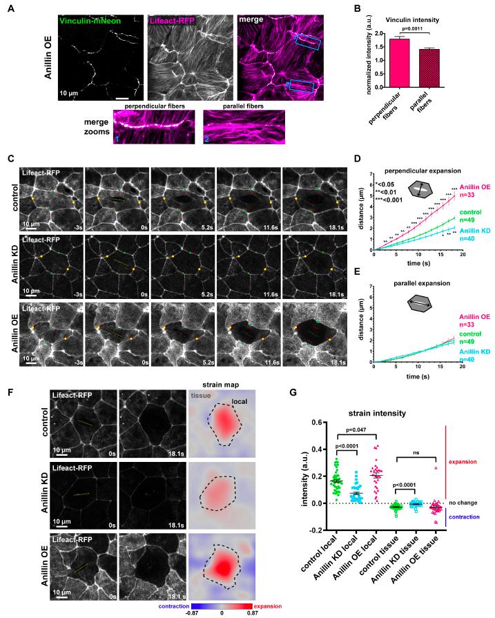
Cellular forces sculpt organisms during development, while misregulation of cellular mechanics can promote disease. Here, we investigate how the actomyosin scaffold protein anillin contributes to epithelial mechanics in Xenopus laevis embryos. Increased mechanosensitive recruitment of vinculin to cell-cell junctions when anillin is overexpressed suggested that anillin promotes junctional tension. However, junctional laser ablation unexpectedly showed that junctions recoil faster when anillin is depleted and slower when anillin is overexpressed. Unifying these findings, we demonstrate that anillin regulates medial-apical actomyosin. Medial-apical laser ablation supports the conclusion that that tensile forces are stored across the apical surface of epithelial cells, and anillin promotes the tensile forces stored in this network. Finally, we show that anillin's effects on cellular mechanics impact tissue-wide mechanics. These results reveal anillin as a key regulator of epithelial mechanics and lay the groundwork for future studies on how anillin may contribute to mechanical events in development and disease.
R01 GM112794 National Institute of General Medical Sciences, R01 HD04475 Eunice Kennedy Shriver National Institute of Child Health and Human Development, R56 HL134195 National Heart, Lung, and Blood Institute, R01 GM112794 NIGMS NIH HHS , Graduate Research Fellowship National Science Foundation, Rackham Merit Fellowship Rackham Graduate School, R56 HL134195 NHLBI NIH HHS , Postdoctoral Fellowship Japan Society for the Promotion of Science , R01 HD044750 NICHD NIH HHS , Biomechanics in Regenerative Medicine Training Grant NIH HHS , Beckman Scholars Fellowship Arnold and Mabel Beckman Foundation, T32 EB003392 NIBIB NIH HHS
Amini,
C. elegans Anillin proteins regulate intercellular bridge stability and germline syncytial organization.
2015, Pubmed
Amini,
C. elegans Anillin proteins regulate intercellular bridge stability and germline syncytial organization.
2015,
Pubmed
Barriga,
Tissue stiffening coordinates morphogenesis by triggering collective cell migration in vivo.
2018,
Pubmed
,
Xenbase
Bement,
Activator-inhibitor coupling between Rho signalling and actin assembly makes the cell cortex an excitable medium.
2015,
Pubmed
,
Xenbase
Bertocchi,
Nanoscale architecture of cadherin-based cell adhesions.
2017,
Pubmed
Chanet,
Actomyosin meshwork mechanosensing enables tissue shape to orient cell force.
2017,
Pubmed
Choi,
Remodeling the zonula adherens in response to tension and the role of afadin in this response.
2016,
Pubmed
Chu,
Lulu regulates Shroom-induced apical constriction during neural tube closure.
2013,
Pubmed
,
Xenbase
Davidson,
Measuring mechanical properties of embryos and embryonic tissues.
2007,
Pubmed
,
Xenbase
Davidson,
Epithelial machines that shape the embryo.
2012,
Pubmed
,
Xenbase
D'Avino,
How to scaffold the contractile ring for a safe cytokinesis - lessons from Anillin-related proteins.
2009,
Pubmed
Dawes-Hoang,
folded gastrulation, cell shape change and the control of myosin localization.
2005,
Pubmed
Descovich,
Cross-linkers both drive and brake cytoskeletal remodeling and furrowing in cytokinesis.
2018,
Pubmed
Fang,
Collagen as a double-edged sword in tumor progression.
2014,
Pubmed
Farhadifar,
The influence of cell mechanics, cell-cell interactions, and proliferation on epithelial packing.
2007,
Pubmed
Fernandez-Gonzalez,
Myosin II dynamics are regulated by tension in intercalating cells.
2009,
Pubmed
Feroze,
Mechanics of blastopore closure during amphibian gastrulation.
2015,
Pubmed
,
Xenbase
Field,
Anillin, a contractile ring protein that cycles from the nucleus to the cell cortex.
1995,
Pubmed
Frenette,
An anillin-Ect2 complex stabilizes central spindle microtubules at the cortex during cytokinesis.
2012,
Pubmed
Gbadegesin,
Mutations in the gene that encodes the F-actin binding protein anillin cause FSGS.
2014,
Pubmed
Guo,
E-cadherin interactome complexity and robustness resolved by quantitative proteomics.
2014,
Pubmed
Haigo,
Shroom induces apical constriction and is required for hingepoint formation during neural tube closure.
2003,
Pubmed
,
Xenbase
Hall,
The septin-binding protein anillin is overexpressed in diverse human tumors.
2005,
Pubmed
Hara,
Cell Boundary Elongation by Non-autonomous Contractility in Cell Oscillation.
2016,
Pubmed
Hashimoto,
Sequential contraction and exchange of apical junctions drives zippering and neural tube closure in a simple chordate.
2015,
Pubmed
Higashi,
Maintenance of the Epithelial Barrier and Remodeling of Cell-Cell Junctions during Cytokinesis.
2016,
Pubmed
,
Xenbase
Higashi,
Tricellular junctions: how to build junctions at the TRICkiest points of epithelial cells.
2017,
Pubmed
Holzinger,
Jasplakinolide. An actin-specific reagent that promotes actin polymerization.
2001,
Pubmed
Idichi,
Regulation of actin-binding protein ANLN by antitumor miR-217 inhibits cancer cell aggressiveness in pancreatic ductal adenocarcinoma.
2017,
Pubmed
Itoh,
GEF-H1 functions in apical constriction and cell intercalations and is essential for vertebrate neural tube closure.
2014,
Pubmed
,
Xenbase
Jackson,
Spatiotemporally Controlled Mechanical Cues Drive Progenitor Mesenchymal-to-Epithelial Transition Enabling Proper Heart Formation and Function.
2017,
Pubmed
,
Xenbase
Joshi,
Experimental control of excitable embryonic tissues: three stimuli induce rapid epithelial contraction.
2010,
Pubmed
,
Xenbase
Kim,
Mechanochemical actuators of embryonic epithelial contractility.
2014,
Pubmed
,
Xenbase
Kumar,
Mechanics, malignancy, and metastasis: the force journey of a tumor cell.
2009,
Pubmed
Leerberg,
Tension-sensitive actin assembly supports contractility at the epithelial zonula adherens.
2014,
Pubmed
Liang,
Subcellular localisation of anillin is associated with different survival outcomes in upper urinary tract urothelial carcinoma.
2015,
Pubmed
Liu,
Cleavage furrow organization requires PIP(2)-mediated recruitment of anillin.
2012,
Pubmed
Ma,
Probing embryonic tissue mechanics with laser hole drilling.
2009,
Pubmed
Magnusson,
ANLN is a prognostic biomarker independent of Ki-67 and essential for cell cycle progression in primary breast cancer.
2016,
Pubmed
Manukyan,
A complex of p190RhoGAP-A and anillin modulates RhoA-GTP and the cytokinetic furrow in human cells.
2015,
Pubmed
Martin,
Apical constriction: themes and variations on a cellular mechanism driving morphogenesis.
2014,
Pubmed
Martin,
Pulsed contractions of an actin-myosin network drive apical constriction.
2009,
Pubmed
Mason,
Apical domain polarization localizes actin-myosin activity to drive ratchet-like apical constriction.
2013,
Pubmed
Nizak,
Recombinant antibodies against subcellular fractions used to track endogenous Golgi protein dynamics in vivo.
2003,
Pubmed
Nowotarski,
Cell biology: a tense but good day for actin at cell-cell junctions.
2014,
Pubmed
Oegema,
Functional analysis of a human homologue of the Drosophila actin binding protein anillin suggests a role in cytokinesis.
2000,
Pubmed
Piekny,
Anillin is a scaffold protein that links RhoA, actin, and myosin during cytokinesis.
2008,
Pubmed
Piekny,
The myriad roles of Anillin during cytokinesis.
2010,
Pubmed
Plageman,
A Trio-RhoA-Shroom3 pathway is required for apical constriction and epithelial invagination.
2011,
Pubmed
Priya,
ROCK1 but not ROCK2 contributes to RhoA signaling and NMIIA-mediated contractility at the epithelial zonula adherens.
2017,
Pubmed
Ratheesh,
Centralspindlin and α-catenin regulate Rho signalling at the epithelial zonula adherens.
2012,
Pubmed
Rauzi,
Probing cell mechanics with subcellular laser dissection of actomyosin networks in the early developing Drosophila embryo.
2015,
Pubmed
Reyes,
Anillin regulates cell-cell junction integrity by organizing junctional accumulation of Rho-GTP and actomyosin.
2014,
Pubmed
,
Xenbase
Ronkainen,
Anillin expression is a marker of favourable prognosis in patients with renal cell carcinoma.
2011,
Pubmed
Saha,
Determining Physical Properties of the Cell Cortex.
2016,
Pubmed
Schindelin,
Fiji: an open-source platform for biological-image analysis.
2012,
Pubmed
Session,
Genome evolution in the allotetraploid frog Xenopus laevis.
2016,
Pubmed
,
Xenbase
Silverman-Gavrila,
Anillin-mediated targeting of peanut to pseudocleavage furrows is regulated by the GTPase Ran.
2008,
Pubmed
Sisson,
Lava lamp, a novel peripheral golgi protein, is required for Drosophila melanogaster cellularization.
2000,
Pubmed
Sorzano,
Elastic registration of biological images using vector-spline regularization.
2005,
Pubmed
Stephenson,
Rho Flares Repair Local Tight Junction Leaks.
2019,
Pubmed
,
Xenbase
Straight,
Anillin binds nonmuscle myosin II and regulates the contractile ring.
2005,
Pubmed
,
Xenbase
Sun,
Mechanistic insights into the anchorage of the contractile ring by anillin and Mid1.
2015,
Pubmed
Suzuki,
ANLN plays a critical role in human lung carcinogenesis through the activation of RHOA and by involvement in the phosphoinositide 3-kinase/AKT pathway.
2005,
Pubmed
Swaminathan,
Mechanical stiffness grades metastatic potential in patient tumor cells and in cancer cell lines.
2011,
Pubmed
Thévenaz,
A pyramid approach to subpixel registration based on intensity.
1998,
Pubmed
Tian,
Anillin Regulates Neuronal Migration and Neurite Growth by Linking RhoG to the Actin Cytoskeleton.
2015,
Pubmed
Tokuda,
ZO-1 knockout by TALEN-mediated gene targeting in MDCK cells: involvement of ZO-1 in the regulation of cytoskeleton and cell shape.
2014,
Pubmed
Toret,
A genome-wide screen identifies conserved protein hubs required for cadherin-mediated cell-cell adhesion.
2014,
Pubmed
Van Itallie,
A complex of ZO-1 and the BAR-domain protein TOCA-1 regulates actin assembly at the tight junction.
2015,
Pubmed
Vielemeyer,
Characterization of single chain antibody targets through yeast two hybrid.
2010,
Pubmed
Wang,
Overexpression of Anillin (ANLN) is correlated with colorectal cancer progression and poor prognosis.
2016,
Pubmed
Wang,
F-actin binding protein, anillin, regulates integrity of intercellular junctions in human epithelial cells.
2015,
Pubmed
Watanabe,
Rho and anillin-dependent control of mDia2 localization and function in cytokinesis.
2010,
Pubmed
Weng,
Myosin-dependent remodeling of adherens junctions protects junctions from Snail-dependent disassembly.
2016,
Pubmed
Yonemura,
alpha-Catenin as a tension transducer that induces adherens junction development.
2010,
Pubmed
Zhang,
Knockdown of Anillin Actin Binding Protein Blocks Cytokinesis in Hepatocytes and Reduces Liver Tumor Development in Mice Without Affecting Regeneration.
2018,
Pubmed
Zhou,
Actomyosin stiffens the vertebrate embryo during crucial stages of elongation and neural tube closure.
2009,
Pubmed
,
Xenbase