XB-ART-55639
Nat Commun
2018 Sep 21;91:3846. doi: 10.1038/s41467-018-06368-x.
Show Gene links
Show Anatomy links
Gap junction protein Connexin-43 is a direct transcriptional regulator of N-cadherin in vivo.
???displayArticle.abstract???
Connexins are the primary components of gap junctions, providing direct links between cells under many physiological processes. Here, we demonstrate that in addition to this canonical role, Connexins act as transcriptional regulators. We show that Connexin 43 (Cx43) controls neural crest cell migration in vivo by directly regulating N-cadherin transcription. This activity requires interaction between Cx43 carboxy tail and the basic transcription factor-3, which drives the translocation of Cx43 tail to the nucleus. Once in the nucleus they form a complex with PolII which directly binds to the N-cadherin promoter. We found that this mechanism is conserved between amphibian and mammalian cells. Given the strong evolutionary conservation of connexins across vertebrates, this may reflect a common mechanism of gene regulation by a protein whose function was previously ascribed only to gap junctional communication.
???displayArticle.pubmedLink??? 30242148
???displayArticle.pmcLink??? PMC6155008
???displayArticle.link??? Nat Commun
???displayArticle.grants??? [+]
Wellcome Trust , M010465 Medical Research Council (MRC), M008517 Biotechnology and Biological Sciences Research Council (BBSRC)
Species referenced: Xenopus laevis
Genes referenced: btf3 cad foxd3 gja1 hsp90aa1 mapk1 snai2 sox10 sox9 tlx2 twist1
???displayArticle.morpholinos??? btf3 MO1 gja1 MO1 gja1 MO2
???attribute.lit??? ???displayArticles.show???
|
|
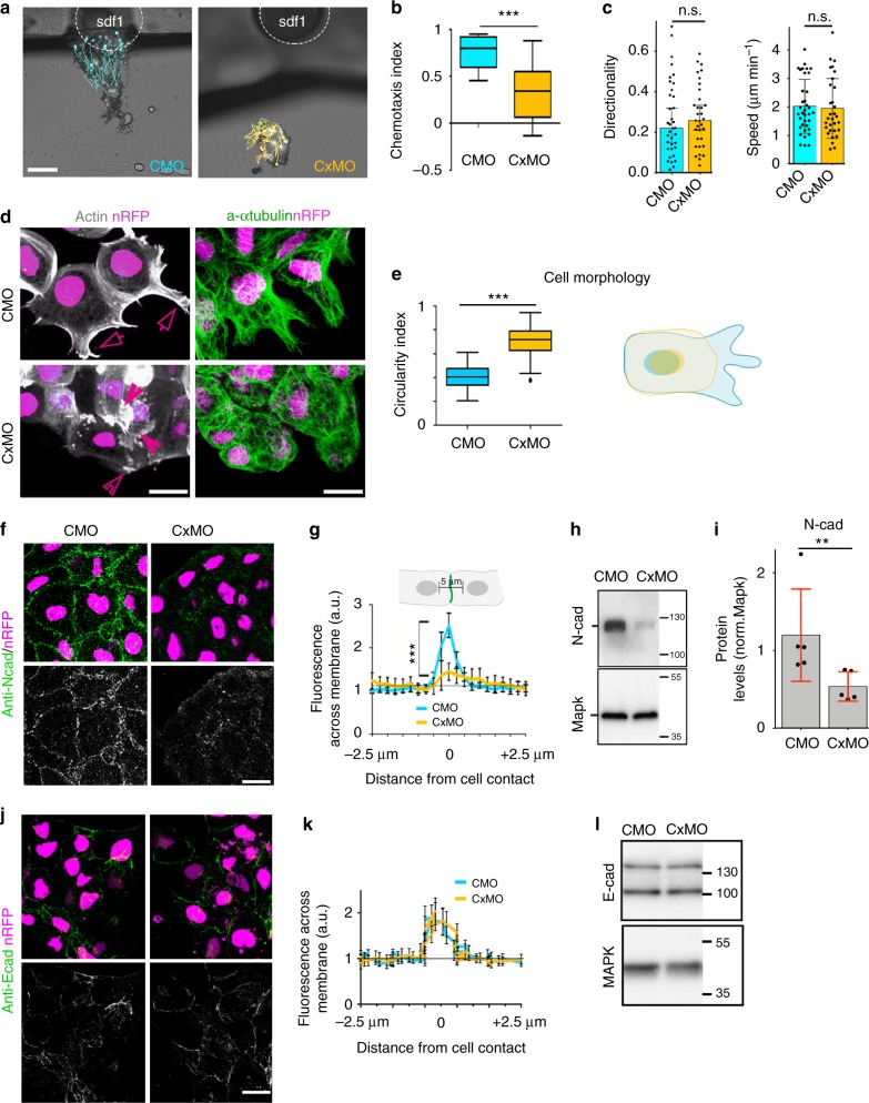
Fig. 1. Cx43 controls NC migration via N-cadherin regulation. a Neural crest chemotaxis towards SDF-1. Scale barâ=â100âμm. b Chemotaxis index (nCMO: 40, nCxMO:45 explants; Nâ=â3). c Directionality and velocity of stage 23 (st23) single neural crest cells. Neural crests were dissected and dissociated as described in Methods, followed by time-lapse imaging and tracking of individual cells (nCMO: 110, nCxMO: 115 cells, Nâ=â4), related to Supplementary Movie 1. d Neural crest cell morphology as visualized by life-actin-GFP (arrows mark normal and arrowheads irregular protrusions) and by immunostaining for α-tubulin. e Cell morphology quantification (nCMOâ=â58, nCxMOâ=â39, Nâ=â3) and diagram: control cell is shown in blue and Cx43 morphant in yellow. f N-cadherin (NCad) immunostaining of st23 neural crest. g Quantification of N-cad across the cell contact of st23 neural crest. N-cad levels, 0 represents contact point (nCTLMOâ=â25 and nCx43MOâ=â45 explants, Nâ=â3). h Western blot (WB) of st23 embryo lysates for N-cad and Mapk. i N-cad levels normalized to MAPK (nCMO: 156, nCxMO: 128 embryos, Nâ=â5). j E-cadherin (ECad) immunostaining of st23 neural crest. k Quantification of E-cad across the cell contact of st23 neural crest cells. E-cad levels, 0 represents contact point (n: 13 explants, Nâ=â3). Scale bars in d, f, and jâ=â20âμm. l WB of st23 embryo lysates for E-cad and Mapk. Box plots in b and e show the median, box edges represent the 25th and 75th percentiles, and whiskers show spread of data including outliers (Mann Whitney test p***â<â0.001) and histograms in c, i meanâ±âSE (two-tailed t test p**â<â0.01). Lines in g and k show mean and error bars represent SD (two-tailed t test p***â<â0.001). N number of independent experiments; n sample size. Spread of data in bar charts is shown as overlying dots. n.s. nonsignificant |
|
|
Fig. 2. Cx43 mediates N-cadherin mRNA expression. a qPCR of n-cad (nCMOâ=â68, nCxMOâ=â58 embryos, Nâ=â8). b Lateral and dorsal views of st23 embryo, analyzed by in situ hybridization ISH against n-cad, arrowheads indicate normal and bracket decreased expression, white arrow injected side and green segmented line the NC. c % of n-cad expressing embryos shown in b (nCMOâ=â178, nCxMOâ=â187 embryos, Nâ=â9). d St23 embryo showing neural crest migration by ISH for twist; normal (arrow) and impaired (brackets) migration and e % of st23 embryos with normal neural crest migration (nCMOâ=â89, nCxMOâ=â105, nCxMO-ncadâ=â124 embryos, Nâ=â3). Scales bar in b and dâ=â50âμm. f St23 neural crest cells expressing nRFPâ+âmRFP; normal (arrows) and short protrusions (arrowheads) and g cell morphology quantification (nCMOâ=â86, nCxMOâ=â87, nCxMO-ncadâ=â98 cells, Nâ=â3); Scales bar in f and hâ=â15âμm. h St23 neural crest cells expressing nRFPâ+âmRFP; in magenta lamellipodia extensions and i quantification of protrusion area, (nCMOâ=â37, nCx43MOâ=â33, nCxMO-ncadâ=â38 cells, Nâ=â3). j Cell dispersion analysis after 6âh of culture using Delauney triangulation and k its quantification (nâ=â10 NC explants, Nâ=â3). Histograms in a, c, e, i, and k represent meanâ±âSE (two-tailed t test p**â<â0.01, p***â<â0.001). In g box plots show the median, box edges represent the 25th and 75th percentiles, and whiskers show spread of data including outliers (Mann Whitney test p***â<â0.001). N number of independent experiments; n sample size. Spread of data in bar charts is shown as overlying dots. n.s. nonsignificant |
|
|
Fig. 3. Specificity of Cx43 MOs in neural crest cells. aâc Effect of two different antisense morpholinos against Cx43 (see Methods). a Western blot for Cx43 and α-tubulin, from st23 embryo lysates. b Cx43 levels were normalized to α-tubulin and plotted (Nâ=â3). c Analysis of neural crest migration by ISH for twist in st24 embryos, arrows show normal and brackets impaired migration. Co-injection of either of the MOs with human Cx43FL mRNA, which does not bind the MOs, but is highly conserved with Xenopus Cx43, showed a rescue in neural crest migration confirming the specificity of these treatments. d Neural crest migration index for each treatment. The length of each cephalic neural crest stream was measured in the injected (experimental) and uninjected (control) of the same embryo, and the migration index was defined as the ratio between experimental and control stream length. e % of embryos with normal neural crest migration in each treatment (nCMO: 89, nCxMO1: 78, nCxMO1+FL: 85, nCxMO2: 74, nCxMO2+FL: 95, Nâ=â4). Note that there is no significant difference between the phenotypes produced by the two morpholinos (n.s. in d and e). f CMO- or CxMO-NC transplanted into uninjected host embryos showing tissue-autonomous function. Migration index of st24 transplanted neural crest (nCMOâ=â35, nCxMOâ=â37, Nâ=â3). g St 16 embryos were analyzed by ISH for the early expression of neural crest markers sox9, sox10, snail2, foxD3, twist or C3, asterisk indicates the injected side (nCMOâ=â50; nCxMOâ=â50, Nâ=â3). Scale bar in c, f, and gâ=â50âμm. Histograms in b and e represent meanâ±âSE (one-way ANOVA pâ<â0.001, two-tailed t test p*â<â0.05, p**â<â0.01, p***â<â0.001). In d and f box plots show the median, box edges represent the 25th and 75th percentiles, and whiskers show spread of data including outliers (Mann Whitney test p***â<â0.001). N number of independent experiments; n sample size. Spread of data in bar charts is shown as overlying dots. n.s. nonsignificant |
|
|
Fig. 4. Cx43 20âkDa isoform promotes N-cadherin expression. a WB showing Cx43 temporal expression. b Cx43 expression levels normalized to MAPK. Levels for Cx43 full length (Cx43FL) and Cx43-20k are plotted (nâ=â82 embryos, Nâ=â3). c Western blot against Cx43 using extracts from whole embryos (st21) and dissected neural crest (st21) (nwhole embryoâ=â20; nneural crestâ=â50 neural crests, Nâ=â3). d Diagram of Cx43 constructs used. e Blastula embryos analyzed by ISH for n-cad after the indicated treatments. Scale barâ=â70âμm. f qPCR for n-cad from blastula control embryos versus embryos expressing Cx53Tail (nControl: 89, nCx43-20k: 95 embryos, Nâ=â4) and g % of blastula embryos expressing N-cadherin mRNA analyzed by ISH (nControlâ=â62, nCx43-20kâ=â85 embryos, Nâ=â4). h qPCR for n-cad of st24 embryos (nfrom-left-to-rigthâ=â120, 118, 92, 86, 78, 92 embryos, Nâ=â4). i St24 embryos showing neural crest migration by ISH of twist; arrowheads: normal migration, brackets: impaired migration, asterisk: eye. j % of embryos with normal neural crest migration as analyzed by twist ISH of st24 embryos (nCMOâ=â115 and Nâ=â6, nCxMOâ=â116 and Nâ=â6, nCxMO+FLâ=â124 and Nâ=â5, nCxMO+Trunâ=â145 and Nâ=â4, nCxMO+Cx43-20kâ=â156 and Nâ=â5). k Dorsal view of St24 embryos analyzed for ISH of n-cad; arrows indicate injected side and black dotted area the neural crest. l % n-cad expressing embryos st24 (nCMOâ=â42 and Nâ=â6, nCxMOâ=â42 and Nâ=â6, nCxMO+FLâ=â13 and Nâ=â4, nCxMO+Trunâ=â15 and Nâ=â4, nCxMO+cx43-20kâ=â19 and Nâ=â4). Scale bars in i and kâ=â60âμm. Histograms in g, h, j, and l represent meanâ±âSE (one-way ANOVA pâ<â0.001; two-tailed t test p**â<â0.01, p*â<â0.05) n.s. nonsignificant. Dots in f show the spread of data and lines represent medianâ±âinterquartile (Mann Whitney test p**â<â0.01). N number of independent experiments; n sample size. Spread of data in bar charts is shown as overlying dots |
|
|
Fig. 5. Cx43-20âkDa isoform is generated from Internal Ribosome Entry Site (IRES). a twist ISH lcompared with Cx43 immunostaining in stage 24 embryos; IgG control antibody; arrow: neural crest; asterisk: eye. Drawing: Cx43 and twist expression summary. Scale barâ=â80âμm. b Cx43-20k protein levels (analyzed by WB) and N-cadherin mRNA (analyzed by qPCR) in st23 NC cells (nâ=â61 embryos, Nâ=â3). câh Cx43 putative IRES and activity of Cx43 isoforms. c Predicted methionine-initiated polypeptide. Green: constructs used in e. Red arrows: abundant peptides found in Xenopus; gray arrows: less abundant or absent peptides in Xenopus. d WB of embryos at NC migratory stages with antibody against the Cx43 C-terminus. Major bands correspond to Cx43FL and Cx43-20k (arrows). e WB of neural crest expressing the Cx43-20k-HA with an antibody against HA. The only band generated corresponds to the M276-initiated peptide (Cx43-20k). f Injection of Cx43-20k, but not Cx43-11k, leads to induction of N-cadherin expression in blastula embryos; percentage of embryos displaying N-cadherin expression, (nCx43-11kâ=â20 embryos nCx43-20kâ=â20 embryos, Nâ=â3). Scale barâ=â70âμm. g WB against Cx43 from embryos at st21 injected with Cx43-HA (lane 1) and with Cx43 mutated in methionine 213 (M213L Cx43, lane 2). h WBâs quantification (nlane1â=â20 embryos nlane2â=â20 embryos, Nâ=â4). i WB of st22 neural crest cells with antibody against the Cx43 C terminus. Lane1: control neural crest; lane 2: neural crest injected with Hif-1α morpholinos; lane 3: neural crest expressing a dominant active form of Hif-1α. j Quantification of Cx43 isoforms (ncontrolâ=â50; nHif-1αMOâ=â50; nHif-1αÎâ=â50 neural crests, Nâ=â6 independent experiments). Hif-1αMO and Hif-1αΠwere previously validated25. In f, h, and j histograms represent mean and bars show s.e.m. (in j one-way ANOVA pâ<â0.001, two-tailed t test, p**â<â0.01, p***â<â0.001, p****â<â0.0001). N number of independent experiments; n sample size. Spread of data in bar charts is shown as overlying dots |
|
|
Fig. 6. Cx43 carboxy-terminal controls N-cadherin by localizing into the nucleus. a Hela cells transfected with GFP-tagged Cx43 forms as indicated (in green), red: phalloidin, blue: DAPI. Scale barâ=â25âμm. bâi Inducible construct to control nuclear localization of Cx43-20k in neural crest and Hela cells. b Diagram of Cx43-20k-GR-GFP function. GR: glucocorticoid receptor domain. When Cx43-20kGR is expressed in a cell, it binds to HSP90 which sequestrates it into the cytoplasm; upon addition of the ligand (dex: dexamethasone) Cx43-20kGR is released and it can go into the nucleus. c St23 neural crest expressing Cx43-20kGR-GFP with (+) or without (â) dxm. Note that GFP fluorescence is uniformly distributed in -dxm cells, but it becomes localized in the nucleus after dxm treatment. Chart in c shows Cx43-20kGR nuclear fluorescence normalized to the cytosolic fluorescence (nâdxmâ=â78, n+dxmâ=â89 cells, Nâ=â3). Scale barâ=â20âμm. d qPCR for n-cad of st20 embryos (Nfrom bars1â4â=â4, 4, 5, 5). e Activation of Cx43-20k nuclear localization by dxm rescues n-cad levels, analyzed by ISH for twist in embryos at st24. White arrow shows injected side and green line the neural crest. f % of n-cad expressing embryos shown in e (nCMOâ=â83, nCxMOâ=â95, nâdxmâ=â67, n+dxmâ=â64, Nâ=â4). g St24 embryos showing neural crest migration by ISH of twist; arrowheads: normal migration, brackets: impaired migration, asterisk: eye. Scale bars in e, i, and gâ=â50âμm. h % of embryos with normal neural crest migration analyzed by ISH for twist; embryos are shown in g (nCMOâ=â91, nCxMOâ=â102, nâdxmâ=â87, n+dxmâ=â93, Nâ=â5). i HeLa cells were transfected with EGFP or with Cx43-20kGR-GFP and treated with DMSO or dxm. Chart in i shows Cx43-20kGR-GFP nuclear fluorescence normalized to the cytosolic fluorescence (nâdxmâ=â56, n+dxmâ=â72 cells, Nâ=â3); Scale barâ=â25âμm. Histograms in c, d, f, h, and i represent meanâ±âS.E. (one-way ANOVA pâ<â0.001, two-tailed t test p**â<â0.01, p***â<â0.001). N number of independent experiments; n sample size. Spread of data in bar charts is shown as overlying dots. n.s. nonsignificant |
|
|
Fig. 7. Cx43-20Kd isoform interacts with BTF3 to regulate N-cadherin transcription. a Summary of the actinomycin D treatment. CxMO injection in embryos at the two-cell stage, followed by incubation with 4âμg/ml of the transcriptional inhibitor actinomycin D and harvested for qPCR at the indicated times. b qPCR of st23 neural crest plotted as relative n-cad expression over time. The slope of these curves represents the N-cad mRNA degradation rate on time, which is shown in c (Nâ=â5). d Blastula embryos analyzed by ISH for n-cad after the indicated treatments. Scale barâ=â40âμm. e Quantification of data shown in e as % of embryos expressing n-cad analyzed by ISH at blastula stage embryos (nCTLâ=â35, nCx43-20kGRâ=â46, nCx43-20kGR+dxmâ=â55, nCTL+cycâ=â65, nCx43-20kGR+cycâ=â57, nCx43-20kGR+dxm+cycâ=â64, Nâ=â3). f Summary of mass spectrometry results to identify Cx43-20kD binding partners. Left: Pie chart of Cx43-20âkD interactants. Right: Venn diagram of interactants found in nucleus. The Cx43-20kD binding partner shown in green corresponds to BTF3. g In situ hybridization for btf3, twist, and n-cad in st24 embryos, arrows show neural crest and asterisk the eye. Scale barâ=â50âμm. Note that btf3 and n-cad are coexpressed in the migrating neural crest (identified by twist expression), and in the eye and neural tube. Summary of btf3, twist and n-cad expression profiles. Histograms in c and e represent meanâ±âS.E. (in e one-way ANOVA pâ<â0.001, two-tailed t- test p**â<â0.01, p***â<â0.001). N number of independent experiments; n sample size. Spread of data in bar charts is shown as overlying dots. n.s. nonsignificant |
|
|
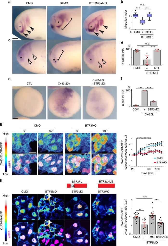
Fig. 8. Cx43 carboxy-terminal is recruited to the nucleus by BTF3. a St24 embryos showing neural crest migration by ISH of twist. Arrowheads show normal and brackets impaired migration. Asterisk indicates the eye. Scale barâ=â40âμm. b Neural crest migration index for the indicated treatment. (nCMOâ=â89, nBTF3MOâ=â98, nBTF3MO-BTF3FLâ=â105, Nâ=â4. c Lateral view of embryos at st24 showing n-cad expression, analyzed by ISH. Arrows show normal and brackets impaired expression, asterisk indicates the eye. d % of n-cad expressing embryos shown in c (nCMOâ=â92, nBTF3MOâ=â127, nbtFL+BTF3MOâ=â98 embryos, Nâ=â4). e Analysis of N-cadherin expression in blastulae embryos (st9). Scale barâ=â30âμm. f n-cad expression levels, representative embryos in e (nCMOâ=â56, nCx-20kâ=â112, nCx-20k-BTF3MOâ=â88 embryos, Nâ=â4). g Temporal analysis of Cx43-20k-GR nuclear localization in st23 neural crest after addition of dxm (time is shown in minutes after dxm treatment). Cx43-20k-GFP is shown in color-coded intensity and n-RFP is used to visualize the nucleus. Graph shows Cx43-20kGR-GFP nuclear fluorescence normalized to the cytosolic fluorescence (nCMOâ=â25, nBTF3MOâ=â32 explants, Nâ=â3). h St23 neural crest, showing color-coded intensity of Cx43-20k-GFP compared with nRFP to visualize nuclear localization. In red diagrams BTF3 NLS deletion constructs are shown. Chart of nucleus vs. cytosol ratio of Cx43-20k-GFP (nCMOâ=â25, nBTF3MOâ=â39, nBTF3MO-btf3â=â58, nBTF3MO-btf3ÎNLSâ=â58, Nâ=â3 independent experiments). Scale bars in g and hâ=â20âμm. In b box plots show the median, box edges represent the 25th and 75th percentiles, and whiskers show spread of data including outliers (Mann Whitney test p***â<â0.001). Histograms in d, f, h, and lines in g represent mean and error bars S.E. (one-way ANOVA; pâ<â0.001; two-tailed t test p**â<â0.01, p***â<â0.001. N number of independent experiments; n sample size. Spread of data in bar charts is shown as overlying dots. n.s. nonsignificant |
|
|
Fig. 9. Nuclear localization of Cx43-20k and N-cad expression is BTF3 dependent in HeLa cells. a, b siRNA efficiency. HeLa cells were transfected with siRNA control (siCTL) and siRNA against BTF3 (siBTF3). siBTF3 leads to an efficient reduction in Btf3 mRNA as analyzed by qPCR (a) (Nâ=â4) and BTF3 protein as analyzed by western blot (b) (Nâ=â4). c, d Cx43-20k nuclear localization. c siBTF3 leads to a strong reduction in Cx43-20k nuclear localization, compared with siCTL (Nâ=â3). d No difference between siCTL and siBTF3 was observed in cells transfected with a control GFP vector (Nâ=â3). Scale barâ=â20âμm. e, f N-cadherin expression. siBTF3 leads to a strong reduction of the n-cadherin mRNA (Nâ=â4) (e) and protein levels (Nâ=â4) (f) induced by Cx43-20k-GFP, as indicated by qPCR and western blot analyses. Histograms in a, b, e, and f represent meanâ±âS.E. (one-way ANOVA for e p***â<â0.001, two-tailed t- test p**â<â0.01, p***â<â0.001, p****â<â0.0001). N number of independent experiments; n sample size. Spread of data in bar charts is shown as overlying dots. n.s. nonsignificant |
|
|
Fig. 10. Cx43 carboxy-terminal and BTF3 form a transcriptional complex. a Diagram (top) summarizing the localization of BTF3 and Cx43 in the nucleus of st23 neural crest (bottom). Anti-BTF3 (magenta), Anti-Cx43 (green) and DAPI (blue). Scale barâ=â15âμm. b Diagrams of the BiFC system. BiFC results showing that BTF3 and Cx43-20k interact in the nucleus of st23 neural crest. VENUS components coexpressed on neural crests. Scale barâ=â20âμm. c Intensity of VENUS showing the efficiency of the BiFC system in the different treatments (top) and nucleus to cytosol ratio (bottom) of BiFC signal (nTruncVCâ=â150, nCx43-20kVCâ=â147, nVCâ=â98 cells, Nâ=â3). d Co-immunoprecipitation of BTF3 and Cx43 in HeLa cells (Nâ=â4). e Co-immunoprecipitation showing biochemical interaction between BTF3 and Polymesare II (Nâ=â3). f, g ChIP experiments for n-cad promoter of st23 neural crest as indicated (f: Nâ=â3, g: Nâ=â3). Histograms in c, f, and g represent meanâ±âSE (one-way ANOVA pâ<â0. 001, two-tailed t- test p**â<â0.01, p***â<â0.001). N number of independent experiments; n sample size. Spread of data in bar charts is shown as overlying dots. n.s. nonsignificant |
References [+] :
Aasen,
Gap junctions and cancer: communicating for 50 years.
2016, Pubmed
Aasen, Gap junctions and cancer: communicating for 50 years. 2016, Pubmed
Akkers, Chromatin immunoprecipitation analysis of Xenopus embryos. 2012, Pubmed , Xenbase
Alfandari, Integrin alpha5beta1 supports the migration of Xenopus cranial neural crest on fibronectin. 2003, Pubmed , Xenbase
Aybar, Snail precedes slug in the genetic cascade required for the specification and migration of the Xenopus neural crest. 2003, Pubmed , Xenbase
Bahm, PDGF controls contact inhibition of locomotion by regulating N-cadherin during neural crest migration. 2017, Pubmed , Xenbase
Barriga, The hypoxia factor Hif-1α controls neural crest chemotaxis and epithelial to mesenchymal transition. 2013, Pubmed , Xenbase
Barriga, Embryonic cell-cell adhesion: a key player in collective neural crest migration. 2015, Pubmed
Borchers, An assay system to study migratory behavior of cranial neural crest cells in Xenopus. 2000, Pubmed , Xenbase
Carmona-Fontaine, Contact inhibition of locomotion in vivo controls neural crest directional migration. 2008, Pubmed , Xenbase
Cavallini, A yeast activity can substitute for the HeLa cell TATA box factor. 1988, Pubmed
Chakrabarti, Secretory and inductive properties of Drosophila wingless protein in Xenopus oocytes and embryos. 1992, Pubmed , Xenbase
Cheung, The transcriptional control of trunk neural crest induction, survival, and delamination. 2005, Pubmed
Dai, Cx43 mediates TGF-beta signaling through competitive Smads binding to microtubules. 2007, Pubmed
Dang, The carboxy-tail of connexin-43 localizes to the nucleus and inhibits cell growth. 2003, Pubmed
de Boer, Connexin43 repression following epithelium-to-mesenchyme transition in embryonal carcinoma cells requires Snail1 transcription factor. 2007, Pubmed
De Calisto, Essential role of non-canonical Wnt signalling in neural crest migration. 2005, Pubmed , Xenbase
Dent, A whole-mount immunocytochemical analysis of the expression of the intermediate filament protein vimentin in Xenopus. 1989, Pubmed , Xenbase
Dimauro, A simple protocol for the subcellular fractionation of skeletal muscle cells and tissue. 2012, Pubmed
Esseltine, Next-Generation Connexin and Pannexin Cell Biology. 2016, Pubmed
Ewart, Heart and neural tube defects in transgenic mice overexpressing the Cx43 gap junction gene. 1997, Pubmed
Fawcett, Embryonic expression of Xenopus laevis SOX7. 2004, Pubmed , Xenbase
Friedl, Tuning Collective Cell Migration by Cell-Cell Junction Regulation. 2017, Pubmed
Fu, CCN3 (NOV) interacts with connexin43 in C6 glioma cells: possible mechanism of connexin-mediated growth suppression. 2004, Pubmed
Gentsch, Investigating physical chromatin associations across the Xenopus genome by chromatin immunoprecipitation. 2014, Pubmed , Xenbase
Gentzel, Distinct functionality of dishevelled isoforms on Ca2+/calmodulin-dependent protein kinase 2 (CamKII) in Xenopus gastrulation. 2015, Pubmed , Xenbase
Giepmans, Role of connexin43-interacting proteins at gap junctions. 2006, Pubmed
Gupta, Inhibition of glioma cell growth and tumorigenic potential by CCN3 (NOV). 2001, Pubmed
Harland, In situ hybridization: an improved whole-mount method for Xenopus embryos. 1991, Pubmed , Xenbase
Hopwood, A Xenopus mRNA related to Drosophila twist is expressed in response to induction in the mesoderm and the neural crest. 1989, Pubmed , Xenbase
Huang, Alteration in connexin 43 gap junction gene dosage impairs conotruncal heart development. 1998, Pubmed
Jongen, Regulation of connexin 43-mediated gap junctional intercellular communication by Ca2+ in mouse epidermal cells is controlled by E-cadherin. 1991, Pubmed
Kardami, The role of connexins in controlling cell growth and gene expression. 2007, Pubmed
Kotini, Author Correction: Gap junction protein Connexin-43 is a direct transcriptional regulator of N-cadherin in vivo. 2018, Pubmed
Kushima, Characterization of lipovitellin 2 as a tyrosine-phosphorylated protein in oocytes, eggs and early embryos of Xenopus laevis. 2011, Pubmed , Xenbase
Kusumawidjaja, Basic transcription factor 3 (BTF3) regulates transcription of tumor-associated genes in pancreatic cancer cells. 2007, Pubmed
Le Mée, Sp1/Sp3 and the myeloid zinc finger gene MZF1 regulate the human N-cadherin promoter in osteoblasts. 2005, Pubmed
Li, Isolation and characterization of the promoter region of the chicken N-cadherin gene. 1997, Pubmed
Liu, Basic transcription factor 3 is involved in gastric cancer development and progression. 2013, Pubmed
Matsumata, Multiple N-cadherin enhancers identified by systematic functional screening indicate its Group B1 SOX-dependent regulation in neural and placodal development. 2005, Pubmed
Mayor, The front and rear of collective cell migration. 2016, Pubmed
Mayor, The neural crest. 2013, Pubmed , Xenbase
Mayor, Induction of the prospective neural crest of Xenopus. 1995, Pubmed , Xenbase
Meyer, Inhibition of gap junction and adherens junction assembly by connexin and A-CAM antibodies. 1992, Pubmed
Miyoshi, Snail accelerates cancer invasion by upregulating MMP expression and is associated with poor prognosis of hepatocellular carcinoma. 2005, Pubmed
Moore, Par3 controls neural crest migration by promoting microtubule catastrophe during contact inhibition of locomotion. 2013, Pubmed , Xenbase
Nandadasa, N- and E-cadherins in Xenopus are specifically required in the neural and non-neural ectoderm, respectively, for F-actin assembly and morphogenetic movements. 2009, Pubmed , Xenbase
Newport, A major developmental transition in early Xenopus embryos: I. characterization and timing of cellular changes at the midblastula stage. 1982, Pubmed , Xenbase
Nones, The flavonoids hesperidin and rutin promote neural crest cell survival. 2012, Pubmed
Saka, Nuclear accumulation of Smad complexes occurs only after the midblastula transition in Xenopus. 2007, Pubmed , Xenbase
Salat-Canela, Internal translation of the connexin 43 transcript. 2014, Pubmed
Sauka-Spengler, A gene regulatory network orchestrates neural crest formation. 2008, Pubmed
Scarpa, Cadherin Switch during EMT in Neural Crest Cells Leads to Contact Inhibition of Locomotion via Repolarization of Forces. 2015, Pubmed , Xenbase
Sloutskin, ElemeNT: a computational tool for detecting core promoter elements. 2015, Pubmed
Smyth, Autoregulation of connexin43 gap junction formation by internally translated isoforms. 2013, Pubmed
Steventon, Differential requirements of BMP and Wnt signalling during gastrulation and neurulation define two steps in neural crest induction. 2009, Pubmed , Xenbase
Stout, Connexin Type and Fluorescent Protein Fusion Tag Determine Structural Stability of Gap Junction Plaques. 2015, Pubmed
Theveneau, Beads on the run: beads as alternative tools for chemotaxis assays. 2011, Pubmed , Xenbase
Theveneau, Collective chemotaxis requires contact-dependent cell polarity. 2010, Pubmed , Xenbase
Theveneau, Cadherins in collective cell migration of mesenchymal cells. 2012, Pubmed
Tribulo, Regulation of Msx genes by a Bmp gradient is essential for neural crest specification. 2003, Pubmed , Xenbase
Ul-Hussain, Internal ribosomal entry site (IRES) activity generates endogenous carboxyl-terminal domains of Cx43 and is responsive to hypoxic conditions. 2014, Pubmed
Wang, Basal transcription factor 3 plays an important role in seed germination and seedling growth of rice. 2014, Pubmed
Wang, Clinicopathological significance of BTF3 expression in colorectal cancer. 2013, Pubmed
Wei, Connexin43 associated with an N-cadherin-containing multiprotein complex is required for gap junction formation in NIH3T3 cells. 2005, Pubmed
Xu, Modulation of mouse neural crest cell motility by N-cadherin and connexin 43 gap junctions. 2001, Pubmed
Xu, Connexin 43-mediated modulation of polarized cell movement and the directional migration of cardiac neural crest cells. 2006, Pubmed
Zhang, Basic Transcription Factor 3 Is Required for Proliferation and Epithelial-Mesenchymal Transition via Regulation of FOXM1 and JAK2/STAT3 Signaling in Gastric Cancer. 2017, Pubmed
Zheng, A general transcription factor forms a stable complex with RNA polymerase B (II). 1987, Pubmed
Zheng, Sequencing and expression of complementary DNA for the general transcription factor BTF3. 1990, Pubmed
