XB-ART-55611
Elife
2019 Jan 08;8. doi: 10.7554/eLife.43186.
Show Gene links
Show Anatomy links
Arid3a regulates nephric tubule regeneration via evolutionarily conserved regeneration signal-response enhancers.
???displayArticle.abstract???
Amphibians and fish have the ability to regenerate numerous tissues, whereas mammals have a limited regenerative capacity. Despite numerous developmental genes becoming reactivated during regeneration, an extensive analysis is yet to be performed on whether highly regenerative animals utilize unique cis-regulatory elements for the reactivation of genes during regeneration and how such cis-regulatory elements become activated. Here, we screened regeneration signal-response enhancers at the lhx1 locus using Xenopus and found that the noncoding elements conserved from fish to human function as enhancers in the regenerating nephric tubules. A DNA-binding motif of Arid3a, a component of H3K9me3 demethylases, was commonly found in RSREs. Arid3a binds to RSREs and reduces the H3K9me3 levels. It promotes cell cycle progression and causes the outgrowth of nephric tubules, whereas the conditional knockdown of arid3a using photo-morpholino inhibits regeneration. These results suggest that Arid3a contributes to the regeneration of nephric tubules by decreasing H3K9me3 on RSREs.
???displayArticle.pubmedLink??? 30616715
???displayArticle.pmcLink??? PMC6324879
???displayArticle.link??? Elife
???displayArticle.grants??? [+]
16K07362 Japan Society for the Promotion of Science , 15K07082 Japan Society for the Promotion of Science , 16H04794 Japan Society for the Promotion of Science , 25124704 Japan Society for the Promotion of Science , 25125716 Japan Society for the Promotion of Science , 16H04828 Japan Society for the Promotion of Science , 17KT0049 Japan Society for the Promotion of Science
Species referenced: Xenopus laevis
Genes referenced: arid3a arid3b h3-3a hnf1b hnf4a hsp70 kdm4a lhx1 myc nphs2 osr1 osr2 pax2 pax8 six2 spib
GO keywords: chromatin remodeling [+]
???displayArticle.antibodies??? Arid3a Ab1 H3f3a Ab26 H3f3a Ab9 Myc Ab5
???displayArticle.morpholinos??? arid3a MO2 arid3a MO3 photo MO
???attribute.lit??? ???displayArticles.show???
|
|
Figure 1—figure supplement 1. Podocytes are not injured by the surgical removal of nephron tubules.In situ hybridization of podocin, a podocyte marker, was performed using nephrectomized X. laevis. The image shows a cross section of X. laevis at 48 hr after nephrectomy. The arrow indicates the nephric tubules on the control side. |
|
|
Figure 2âfigure supplement 1. Expression of hnf1b, hnf4a, osr1, and osr2 in regenerating nephric tubules.Expression of nephric genes at 24 hr and 48 hr after nephrectomy (24 hr: A, C, E, G, I, K, M, and O; 48 hr: B, D, F, H, J, L, N, and P). Control side (A, B, E, F, I, J, M, and N). Nephrectomized side (C, D, G, H, K, L, O, and P). The magenta arrows indicate the expression in regenerating nephric tubules. The green arrows indicate no expression in the regenerating tubules. N indicates the number of examined embryos. |
|
|
Figure 3—figure supplement 1. lhx1-CNS17-βEGFP, lhx1-CNS29-βEGFP, lhx1-CNS35-βEGFP and pax2-CNS45-βEGFP were subjected to the transgenic reporter analysis.Embryos were fixed at stage 26 of which endogenous lhx1 and pax2 expression already begins. An orange arrow indicates the pronephros. N indicates the number of examined embryos. All CNS-carrying reporters were tested at least three times. |
|
|
Figure 4—figure supplement 1. Transcription binding motifs on CNS17, CNS20, and CNS35.(A–C) Putative transcription binding motifs on CNS17, CNS20, and CNS35. The open-access database JASPAR ver. 5 was used to search for potential transcription factor binding sites on CNS17, CNS20, and CNS35. Then, candidate transcription factors were narrowed down according to their nephric expression using the Expression Atlas. CNSs were aligned using ClustalW mounting in the GENETUX software, and conserved sequences for the candidate transcription factor binding sites were analyzed by phylogenetic footprinting. |
|
|
Figure 4âfigure supplement 2. Expression of arid3a.L, arid3a.S, spib.L, and spib.S in X. laevis.(A) Expression of arid3a.L and Arid3a.S at stage 31. (B) Expression of spib.L and spib.S at stage 31. |
|
|
Figure 5âfigure supplement 1. Cell cycle progression in regenerating nephric tubules frequently occurs in the remaining proximal tubule and intermediate tubule.(A) Cell cycle progression in regenerating nephric tubules. The significance of differences between the control side and the nephrectomized side at 3, 6, 24, and 72 hr is calculated using two-tailed paired t-test (*p = 0.0078, NS: not significant). (B) Immunostaining of phosphorylated histone H3; Xlat.Tg(Xtr.pax8:EGFP) transgenic X. laevis were nephrectomized and then incubated for 24 hr. The green arrows indicate phosphorylated histone H3-positive cells in the remaining proximal tubule and intermediate tubule. The orange arrows indicate the distal tubule. |
|
|
Figure 5âfigure supplement 2. Heat shock induces the expression of mCherry.Xla.Tg(Xla.hsp70:Xtr.arid3a-2A-mcherry, Xtr.pax8:EGFP) transgenic X. laevis at stage 23 were treated at 34°C for 15 min, followed by 15 min at 14°C. These steps were repeated three times, and tadpoles were incubated at 18°C. mCherry expression was observed at stages 36/37. |
|
|
Figure 5âfigure supplement 3. Cell cycle progression in heat-shock-untreated and heat-shock-treated tadpoles.Xla.Tg(Xla.hsp70:Xtr.arid3a-2A-mcherry) transgenic X. laevis at stage 23 were treated at 34°C for 15 min, followed by 15 min at 14°C. These steps were repeated three times, and tadpoles were incubated at 18°C. mCherry expression was observed at stages 36/37. The significance of differences between the non-heat-shocked tadpole and heat-shocked tadpole was calculated by two-tailed paired t-test (*p = 0.0003, **p = 0.0022, NS: not significant). The error bars indicate SEM. |
|
|
Figure 6âfigure supplement 1. Arid3a-photo-morpholino blocks the effect of Arid3a-antisense morpholino.(A) Sequences of arid3a.L-antisense-MO (arid3a.L-MO) and arid3a.L-Photo-MO. The upper panel shows a schematic illustration of arid3a-antisense-MO. Sequences show the target region of arid3a.L-MO and its sense arid3a.L-Photo-MO. (B) arid3a.L-MO causes developmental defects in early-stage embryos. arid3a.L-MO with venus-NLS mRNA is injected at the one-cell stage. (C) The arid3a.L-MO blocks the splicing of the arid3a transcript. Total RNA was purified from control and arid3a.L-MO-injected embryos, and RT-PCR analysis was performed. Lanes 1â3: three independent experiments. (D) Embryos injected with arid3a.L-MO inactivated by arid3a.L-Photo-MO developed normally. |
|
|
Figure 6âfigure supplement 2. Conditional knockdown of Arid3a during nephric regeneration causes the reduction of cell cycle progression.The upper panel shows the experimental design. arid3a.L-antisense-MO inactivated by arid3a.L-Photo-MO is injected at the one-cell stage, and UV exposure is performed at stage 29, followed by nephrectomy at stages 37/38 and then incubation for 72 hr. The fixed nephrectomized X. laevis were subjected to immunostaining with phosphorylated histone H3. The lower panel shows the statistical analysis. The significance of differences between the UV-untreated and UV-treated embryos was calculated by two-tailed unpaired t-test (p=0.0278). The error bars indicate SEM. |
|
|
Figure 7âfigure supplement 1. Conditionally induced Arid3a causes the outgrowth of nephric tubules in regenerating nephrons.The upper panel shows the experimental design. Xla.Tg(Xtr.arid3a-2A-mcherry) transgenic X. laevis prepared using Xla.Tg(Xtr.pax8:EGFP) were induced by heat shock at stage 23. Nephrectomy was performed at stage 37, and embryos were then incubated for 24 hr. |
|
|
Author response image 1. A) A diagram of the experimental design.B) RT-PCR analysis was performed. Lanes 1: Marker, Lane2: UV untreated embryos, Lane3: UV treated embryos. UV treatment and RT-PCR were performed at three times independently. C) The significance of differences between the UVuntreated and UV-treated wiled type embryos was calculated by two-tailed unpaired t-test (p = 0.4857, not significant). The error bars indicate SEM. |
|
|
Figure 1. A) A schematic image of X. laevis nephron. PT: proximal tubule; IT: intermediate tubule; DT: distal tubule; CT: connecting tubule. Magenta arrows: PT; green arrows: IT; orange arrows: DT. (B) Representative regeneration pattern of partially resected proximal tubules. Proximal tubules regenerate a coiled structure. (C) Regeneration pattern of completely resected proximal tubules. The remaining intermediate tubules extend, but no coiled structure is regenerated. (D) Regeneration pattern of completely resected intermediate tubules. No extension of tubules is observed. (E) Statistics of the regeneration pattern. The statistics of three independent experiments are summarized. |
|
|
Figure 2. (AâF) Expression of lhx1 on the control side and nephrectomized side at 24, 48, and 96 hr after nephrectomy. N indicates the number of examined embryos. (D) lhx1 expression appears in regenerating nephric tubules within 24 hr (arrows). (E, F) This expression becomes stronger around 48 hr but disappears at 96 hr. (GâL) Expression of pax8. pax8 expression appears in regenerating nephric tubules and is still detected at 96 hr after nephrectomy. (MâR) Expression of pax2 is not observed at 24 hr after nephrectomy (P, arrow). (S) Quantification of expression signals for lhx1, pax8, and pax2. The significance of differences between the control side and the nephrectomized side at 48 hr is calculated by two-tailed paired t-test (lhx1: p=0.0414; pax8: p=0.0102; pax2: p=0.0453). Lines in boxes indicate the median. |
|
|
Figure 3 .The RSRE for lhx1 is conserved between human and fish. (A) A diagram of vertebrate lhx1 loci showing the position of CNSs. The magenta boxes indicate CNSs conserved between frog and fish, and the blue boxes indicate CNSs conserved between human and fish. The black boxes indicate the exons. (B) A diagram of the experimental design for mapping RSREs. GFP reporter constructs carrying lhx1-CNSs with the β-actin proximal promoter were subjected to transgenesis. All reporter-injected embryos underwent nephrectomy on the left side at stage 37. Nephrectomized embryos were incubated at 18°C for 48 hr and fixed at stages 42/43. Normally developed embryos were subjected to in situ hybridization in order to examine their GFP expression with maximum sensitivity. (C) A summary of RSRE screening. The green bar indicates % of GFP-positive tadpoles in regenerating nephric tubules. N indicates the number of scored tadpoles. The image shows a representative expression pattern of GFP in regenerating nephric tubules. The green arrow indicates the regenerating nephric tubule. |
|
|
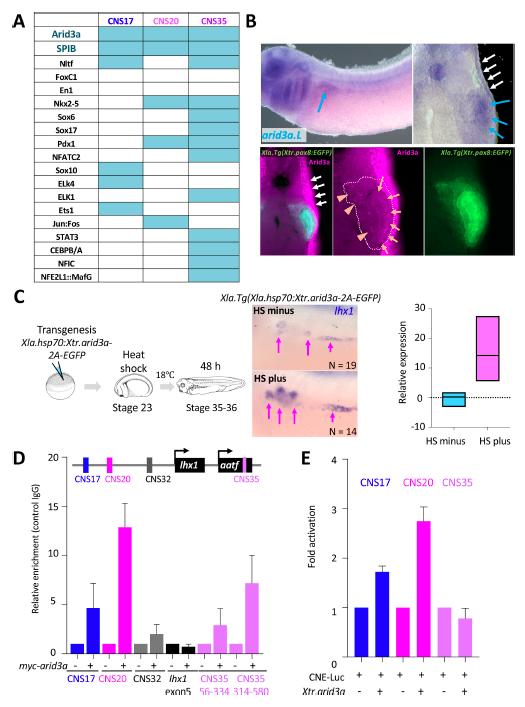
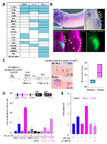
Figure 4. Arid3a is an input transcription factor for RSREs.(A) A summary of transcription factor binding motifs on RSREs. (B) arid3a is expressed in nephric tubules. A lateral view of embryos at stage 31 and its transverse section. The upper panels show the in situ hybridization of arid3a.L. The blue arrows indicate the nephric tubules and the white arrows indicate the epidermis. The lower panels show immunostaining using anti-Arid3a using Xla.Tg(Xtr.pax8:EGFP) transgenic tadpole. White arrows: epidermis; orange arrows: proximal tubules; orange arrowheads: glomus and/or nephrocoelom. (C) Arid3a induces lhx1 expression. Xla.Tg(Xla.hsp70:Xtr.arid3a-2A-EGFP) transgenic X. laevis at stage 23 were treated at 34°C for 15 min, followed by 15 min at 14°C. These steps were repeated three times, and tadpoles were incubated at 18°C. lhx1 expression was observed 48 hr after the heat shock at stages 35â36. The signal intensity of in situ hybridization was measured and subjected to statistical analysis. The significance of differences between the control side and the nephrectomized side was calculated using two-tailed unpaired t-test (p=0.0131). The magenta arrows indicate lhx1 expression in proximal and intermediate tubules. N indicates the number of examined embryos. (D) Arid3a directly binds to CNS17, CNS20, and CNS35. Myc-tagged Xtr.arid3a mRNA-injected tadpoles were used for ChIP-qPCR. CNS32 and exon 5 were used as negative elements. The significance of differences between the control IgG and the anti-Myc for Arid3a was calculated using two-tailed unpaired MannâWhitney t-test: CNS17, p=0.0286; CNS20, p=0.0022; CNS32, p=0.3143 (not significant); exon5, p=0.7000 (not significant); CNS35 (56-334), p=0.0079; CNS35 (314-580), p=0.0022. The error bars indicate SEM. (E) Arid3a activates CNS17 and CNS20. The luciferase reporter assay was performed using HEK293T cells. The significance of differences between the control vector and the CNS-containing reporter was calculated using two-tailed unpaired t-test (CNS17, p=0.0033; CNS20, p=0.0256). The error bars indicate SEM. |
|
|
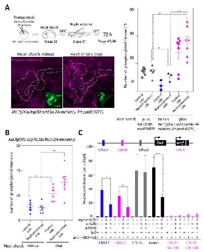
Figure 5. Arid3a promotes cell cycle progression.(A) The number of phosphorylated histones H3 in the nephrectomized area was increased by the conditionally induced Arid3a. Heat-shocked Xla.Tg(Xla.hsp70:Xtr.arid3a-2A-mcherry, Xtr.pax8:EGFP) was nephrectomized at stage 37, incubated for 72 hr, and then fixed at stages 45/46. The white dotted lines indicate the pax8-expressing cells, and the magenta indicates the phosphorylated histone H3-positive cells. The left graph shows the statistical analysis; one-way analysis of variance (ANOVA) and Tukeyâs post hoc test were used. ANOVA p=0.0001; *p = 0.5155 (not significant), **p = 0.001, ***p = 0.0019. The error bars indicate SEM. (B) Lhx1 promotes cell cycle progression in the regenerating area. Heat-shocked Xla.Tg(Xla.hsp70:Xtr.lhx1-2A-mcherry) was nephrectomized at stage 37 and then incubated for 72 hr. One-way ANOVA and Tukeyâs post hoc test were used. ANOVA: p=0.0005, *p = 0.0015, and **p = 0.0011. (C) Arid3a with Kdm4a and Arid3b reduced the H3K9me3 levels on RSREs. ChIP analysis was performed using X. laevis. Significant differences were calculated by two-tailed unpaired t-test. The p-values from comparisons between the control and arid3a-, arid3b-, and kdm4a-injected embryos were as follows: *p = 0.0389, **p = 0.0313, and ***p = 0.0456. The error bars indicate SEM. |
|
|
Figure 6. Arid3a is required for the regeneration of proximal tubules in X.laevis.(A) Conditional knockdown of Arid3a using arid3a.L-photo-morpholinos (arid3a.L-Photo-MO). The upper panel shows the experimental design of conditional gene knockdown experiment using Photo-MO. arid3a.L-antisense-splicing-blocking MO (arid3a.L-MO) inactivated by Photo-MO is injected at the one-cell stage, subjected to UV exposure at stages 29â30, and then sacrificed for RT-PCR analyses. The lower panel shows the statistical analysis. The significance of differences between the UV-untreated and UV-treated embryos was calculated by two-tailed unpaired t-test (p=0.0217). The error bars indicate SEM. (B) Conditional knockdown of Arid3a during nephric regeneration causes the reduction of lhx1 expression. The upper panel shows the experimental design. arid3a.L-MO inactivated by Photo-MO is injected at the one-cell stage, followed by UV exposure at stages 29â30, nephrectomy at stages 36â37, and subsequently incubation for 48 hr. The lower panel shows the quantification of lhx1 expression signals. The analysis indicates that there was no significant difference between the control side and the nephrectomized side (two-tailed paired t-test, p=0.0748). N indicates the number of examined embryos. The lines in boxes indicate the median. (C) Arid3a is required for the regeneration of nephric tubules. The upper panel shows the experimental design. arid3a.L-MO inactivated by Photo-MO is injected at the one-cell stage, and UV exposure is performed at stages 29â30, followed by nephrectomy at stages 36â37 and subsequently incubation for 72 hr. The left panel shows a summary of the statistics of three independent experiments. |
|
|
Figure 7. Model illustrating the Arid3a function in the regeneration of proximal nephric tubules.(A) Arid3a binds to RSREs on lhx1 and changes the H3K9me3 levels. This chromatin modification allows the induction of lhx1 expression. (B) In the absence of Arid3a, proximal tubules fail to regenerate a complete nephron structure. (C) Excess amounts of Arid3a cause the outgrowth of nephric tubules from the distal nephric duct. |
|
|
Figure 3. The RSRE for lhx1 is conserved between human and fish.(A) A diagram of vertebrate lhx1 loci showing the position of CNSs. The magenta boxes indicate CNSs conserved between frog and fish, and the blue boxes indicate CNSs conserved between human and fish. The black boxes indicate the exons. (B) A diagram of the experimental design for mapping RSREs. GFP reporter constructs carrying lhx1-CNSs with the β-actin proximal promoter were subjected to transgenesis. All reporter-injected embryos underwent nephrectomy on the left side at stage 37. Nephrectomized embryos were incubated at 18°C for 48 hr and fixed at stages 42/43. Normally developed embryos were subjected to in situ hybridization in order to examine their GFP expression with maximum sensitivity. (C) A summary of RSRE screening. The green bar indicates % of GFP-positive tadpoles in regenerating nephric tubules. N indicates the number of scored tadpoles. The image shows a representative expression pattern of GFP in regenerating nephric tubules. The green arrow indicates the regenerating nephric tubule.Figure 3âfigure supplement 1. lhx1-CNS17-βEGFP, lhx1-CNS29-βEGFP, lhx1-CNS35-βEGFP and pax2-CNS45-βEGFP were subjected to the transgenic reporter analysis.Embryos were fixed at stage 26 of which endogenous lhx1 and pax2 expression already begins. An orange arrow indicates the pronephros. N indicates the number of examined embryos. All CNS-carrying reporters were tested at least three times. |
|
|
Figure 4âfigure supplement 2. Expression of arid3a.L, arid3a.S, spib.L, and spib.S in X. laevis.(A) Expression of arid3a.L and Arid3a.S at stage 31. (B) Expression of spib.L and spib.S at stage 31. |
|
|
Figure 6âfigure supplement 2. Conditional knockdown of Arid3a during nephric regeneration causes the reduction of cell cycle progression.The upper panel shows the experimental design. arid3a.L-antisense-MO inactivated by arid3a.L-Photo-MO is injected at the one-cell stage, and UV exposure is performed at stage 29, followed by nephrectomy at stages 37/38 and then incubation for 72 hr. The fixed nephrectomized X. laevis were subjected to immunostaining with phosphorylated histone H3. The lower panel shows the statistical analysis. The significance of differences between the UV-untreated and UV-treated embryos was calculated by two-tailed unpaired t-test (p=0.0278). The error bars indicate SEM. |
|
|
Figure 1—figure supplement 1. Podocytes are not injured by the surgical removal of nephron tubules.In situ hybridization of podocin, a podocyte marker, was performed using nephrectomized X. laevis. The image shows a cross section of X. laevis at 48 hr after nephrectomy. The arrow indicates the nephric tubules on the control side. |
|
|
Figure 3—figure supplement 1. lhx1-CNS17-βEGFP, lhx1-CNS29-βEGFP, lhx1-CNS35-βEGFP and pax2-CNS45-βEGFP were subjected to the transgenic reporter analysis.Embryos were fixed at stage 26 of which endogenous lhx1 and pax2 expression already begins. An orange arrow indicates the pronephros. N indicates the number of examined embryos. All CNS-carrying reporters were tested at least three times. |
References [+] :
Andersson,
An atlas of active enhancers across human cell types and tissues.
2014, Pubmed
Andersson, An atlas of active enhancers across human cell types and tissues. 2014, Pubmed
Barker, Lgr5(+ve) stem/progenitor cells contribute to nephron formation during kidney development. 2012, Pubmed
Blanchette, Discovery of regulatory elements by a computational method for phylogenetic footprinting. 2002, Pubmed
Blobel, ADAMs: key components in EGFR signalling and development. 2005, Pubmed
Bouchard, Transcriptional control of kidney development. 2004, Pubmed
Brändli, Towards a molecular anatomy of the Xenopus pronephric kidney. 1999, Pubmed , Xenbase
Bulger, Enhancers: the abundance and function of regulatory sequences beyond promoters. 2010, Pubmed
Burton, Epigenetic reprogramming and development: a unique heterochromatin organization in the preimplantation mouse embryo. 2010, Pubmed
Cabochette, YAP controls retinal stem cell DNA replication timing and genomic stability. 2015, Pubmed , Xenbase
Caine, Regeneration of functional pronephric proximal tubules after partial nephrectomy in Xenopus laevis. 2013, Pubmed , Xenbase
Callery, The ARID domain protein dril1 is necessary for TGF(beta) signaling in Xenopus embryos. 2005, Pubmed , Xenbase
Carroll, Dynamic patterns of gene expression in the developing pronephros of Xenopus laevis. 1999, Pubmed , Xenbase
Carroll, Synergism between Pax-8 and lim-1 in embryonic kidney development. 1999, Pubmed , Xenbase
Cirio, Lhx1 is required for specification of the renal progenitor cell field. 2011, Pubmed , Xenbase
Costa, spib is required for primitive myeloid development in Xenopus. 2008, Pubmed , Xenbase
DeLay, Tissue-Specific Gene Inactivation in Xenopus laevis: Knockout of lhx1 in the Kidney with CRISPR/Cas9. 2018, Pubmed , Xenbase
Desgrange, Nephron Patterning: Lessons from Xenopus, Zebrafish, and Mouse Studies. 2015, Pubmed , Xenbase
Diep, Identification of adult nephron progenitors capable of kidney regeneration in zebrafish. 2011, Pubmed
Gazdag, Activation of a T-box-Otx2-Gsc gene network independent of TBP and TBP-related factors. 2016, Pubmed , Xenbase
Halasi, Proliferation and recapitulation of developmental patterning associated with regulative regeneration of the spinal cord neural tube. 2012, Pubmed
Heller, Xenopus Pax-2/5/8 orthologues: novel insights into Pax gene evolution and identification of Pax-8 as the earliest marker for otic and pronephric cell lineages. 1999, Pubmed , Xenbase
Heller, Xenopus Pax-2 displays multiple splice forms during embryogenesis and pronephric kidney development. 1997, Pubmed , Xenbase
Jones, Xenopus: a prince among models for pronephric kidney development. 2005, Pubmed , Xenbase
Kaminski, Direct reprogramming of fibroblasts into renal tubular epithelial cells by defined transcription factors. 2016, Pubmed , Xenbase
Kang, Modulation of tissue repair by regeneration enhancer elements. 2016, Pubmed
Khedgikar, Dual control of pcdh8l/PCNS expression and function in Xenopus laevis neural crest cells by adam13/33 via the transcription factors tfap2α and arid3a. 2017, Pubmed , Xenbase
Kim, A regulated nucleocytoplasmic shuttle contributes to Bright's function as a transcriptional activator of immunoglobulin genes. 2006, Pubmed
Kleftogiannis, Progress and challenges in bioinformatics approaches for enhancer identification. 2016, Pubmed
Kobayashi, Six2 defines and regulates a multipotent self-renewing nephron progenitor population throughout mammalian kidney development. 2008, Pubmed
Krause, Signaling during Kidney Development. 2015, Pubmed
Kroll, Transgenic Xenopus embryos from sperm nuclear transplantations reveal FGF signaling requirements during gastrulation. 1996, Pubmed , Xenbase
Liao, let-7 Modulates Chromatin Configuration and Target Gene Repression through Regulation of the ARID3B Complex. 2016, Pubmed
Lienkamp, Using Xenopus to study genetic kidney diseases. 2016, Pubmed , Xenbase
Lin, Bright/ARID3A contributes to chromatin accessibility of the immunoglobulin heavy chain enhancer. 2007, Pubmed
Maeshima, Diverse Cell Populations Involved in Regeneration of Renal Tubular Epithelium following Acute Kidney Injury. 2015, Pubmed
Maeshima, Regenerative medicine for the kidney: renotropic factors, renal stem/progenitor cells, and stem cell therapy. 2014, Pubmed
Mathelier, JASPAR 2014: an extensively expanded and updated open-access database of transcription factor binding profiles. 2014, Pubmed
Nonclercq, Tubular injury and regeneration in the rat kidney following acute exposure to gentamicin: a time-course study. 1992, Pubmed
Ochi, Evolution of a tissue-specific silencer underlies divergence in the expression of pax2 and pax8 paralogues. 2012, Pubmed , Xenbase
Ogino, Resources and transgenesis techniques for functional genomics in Xenopus. 2009, Pubmed , Xenbase
Ogino, Convergence of a head-field selector Otx2 and Notch signaling: a mechanism for lens specification. 2008, Pubmed , Xenbase
Osterwalder, Enhancer redundancy provides phenotypic robustness in mammalian development. 2018, Pubmed
Palazuelos, Oligodendrocyte Regeneration and CNS Remyelination Require TACE/ADAM17. 2015, Pubmed
Passamaneck, Cell proliferation is necessary for the regeneration of oral structures in the anthozoan cnidarian Nematostella vectensis. 2012, Pubmed
Peeper, A functional screen identifies hDRIL1 as an oncogene that rescues RAS-induced senescence. 2002, Pubmed
Petryszak, Expression Atlas update--a database of gene and transcript expression from microarray- and sequencing-based functional genomics experiments. 2014, Pubmed
Poleo, Cell proliferation and movement during early fin regeneration in zebrafish. 2001, Pubmed
Poss, Advances in understanding tissue regenerative capacity and mechanisms in animals. 2010, Pubmed
Raciti, Organization of the pronephric kidney revealed by large-scale gene expression mapping. 2008, Pubmed , Xenbase
Rebbert, Transcriptional regulation of the Xlim-1 gene by activin is mediated by an element in intron I. 1997, Pubmed , Xenbase
Saxén, Early organogenesis of the kidney. 1987, Pubmed
Schönefuß, Role of ADAM-15 in wound healing and melanoma development. 2012, Pubmed
Schwartz, PipMaker--a web server for aligning two genomic DNA sequences. 2000, Pubmed
Seufert, Developmental basis of pronephric defects in Xenopus body plan phenotypes. 1999, Pubmed , Xenbase
Shibata, Fgf signalling controls diverse aspects of fin regeneration. 2016, Pubmed
Suzuki, Identification of distal enhancers for Six2 expression in pronephros. 2015, Pubmed , Xenbase
Taira, Expression of the LIM class homeobox gene Xlim-1 in pronephros and CNS cell lineages of Xenopus embryos is affected by retinoic acid and exogastrulation. 1994, Pubmed , Xenbase
Takasato, Directing human embryonic stem cell differentiation towards a renal lineage generates a self-organizing kidney. 2014, Pubmed
Takasato, Kidney organoids from human iPS cells contain multiple lineages and model human nephrogenesis. 2015, Pubmed
Tallafuss, Turning gene function ON and OFF using sense and antisense photo-morpholinos in zebrafish. 2012, Pubmed
Tételin, Xenopus Wnt11b is identified as a potential pronephric inducer. 2010, Pubmed , Xenbase
Tseng, Apoptosis is required during early stages of tail regeneration in Xenopus laevis. 2007, Pubmed , Xenbase
Watanabe, Regulation of the Lim-1 gene is mediated through conserved FAST-1/FoxH1 sites in the first intron. 2002, Pubmed , Xenbase
Wheeler, Inducible gene expression in transgenic Xenopus embryos. 2000, Pubmed , Xenbase
Witman, Recapitulation of developmental cardiogenesis governs the morphological and functional regeneration of adult newt hearts following injury. 2011, Pubmed
Woolfe, Highly conserved non-coding sequences are associated with vertebrate development. 2005, Pubmed
Xia, Directed differentiation of human pluripotent cells to ureteric bud kidney progenitor-like cells. 2013, Pubmed
Zhou, Characterization of mesonephric development and regeneration using transgenic zebrafish. 2010, Pubmed
