XB-ART-55534
Nat Commun
2018 Jun 07;91:2210. doi: 10.1038/s41467-018-04678-8.
Show Gene links
Show Anatomy links
A novel atypical sperm centriole is functional during human fertilization.
Fishman EL
,
Jo K
,
Nguyen QPH
,
Kong D
,
Royfman R
,
Cekic AR
,
Khanal S
,
Miller AL
,
Simerly C
,
Schatten G
,
Loncarek J
,
Mennella V
,
Avidor-Reiss T
.
???displayArticle.abstract???
The inheritance of the centrosome during human fertilization remains mysterious. Here we show that the sperm centrosome contains, in addition to the known typical barrel-shaped centriole (the proximal centriole, PC), a surrounding matrix (pericentriolar material, PCM), and an atypical centriole (distal centriole, DC) composed of splayed microtubules surrounding previously undescribed rods of centriole luminal proteins. The sperm centrosome is remodeled by both reduction and enrichment of specific proteins and the formation of these rods during spermatogenesis. In vivo and in vitro investigations show that the flagellum-attached, atypical DC is capable of recruiting PCM, forming a daughter centriole, and localizing to the spindle pole during mitosis. Altogether, we show that the DC is compositionally and structurally remodeled into an atypical centriole, which functions as the zygote's second centriole. These findings now provide novel avenues for diagnostics and therapeutic strategies for male infertility, and insights into early embryo developmental defects.
???displayArticle.pubmedLink??? 29880810
???displayArticle.pmcLink??? PMC5992222
???displayArticle.link??? Nat Commun
???displayArticle.grants??? [+]
Genes referenced: cep152 cep290 cep63 dnai1 poc1b tspan31
???attribute.lit??? ???displayArticles.show???
|
|
Fig. 1. Centriolar proteins localize to the DC (group v). a The current dogma is that mature sperm have one centriole. The spermatid neck has a PC and DC, and the ejaculated spermatozoon has a PC and an empty space, the vault, which marks the location of the degenerated DC (Manandhar et al.6). b Graphical summary of the groups of the localization patterns of proteins in the sperm. Group i is centriolar proteins that were localized to the PC area only and is consistent with the dogma. Group ii is PCM proteins that were absent from the sperm, as is consistent with the dogma. Group iii are PCM proteins that were unexpectedly localized to the striated columns or capitulum. Group iv are centriolar proteins that were unexpectedly localized to the striated columns or capitulum, or were unexpectedly absent altogether. Group v are proteins that were unexpectedly present in the DC and the PC, which are inconsistent with the dogma. Group v is shown in câf. c Antibodies against the centriole tip proteins CETN1/2 and POC5 labeled the PC and DC. d Antibodies against CEP63 and CPAP labeled near the CETN1/2 or POC5-labeled PC and DC. e Antibodies against CEP290 labeled adjacent to the CETN1/2-labeled DC, presumably marking the junction of the DC with the axoneme. f Three distinct antibodies against POC1B labeled both the PC and DC. Unlike other centriolar proteins, POC1B was enriched in the DC relative to the PC (POC1B-P: 2.1â±â0.5, POC1B-537: 2.74â±â1.64, POC1B-5G5A7: 1.92â±â0.41, Nâ>â6). POC1B-P, Rabbit polyclonal antibody from the Pearson lab; POC1B-537, Rabbit polyclonal antibody from the Avidor-Reiss lab; POC1B-5G5A7 Rat monoclonal Ab from the Avidor-Reiss lab. N nucleus, ne sperm neck, t tail; scale bars 1âμm |
|
|
Fig. 2. POC1B associates with splayed microtubules at the axoneme base. a The PC and the DC were labeled with POC1B using Correlative Light and Electron Microscopy. These structures were found to be associated with the splayed microtubules (arrowheads, between the axoneme and electron light vault). Scale bars 200ânm. b Four distinct antibodies against tubulins labeled the DC and the PC with greater intensity than in the axoneme. Scale bars 1âμm. c, d Two examples of serial longitudinal sections showed splayed microtubules around an electron light vault using high-pressure freezing-freeze substitution of the sperm neck (c). Serial cross-sections showed splayed microtubules (d, arrowheads). Scale bars 200ânm. eâh Models with side and top views of the human spermatozoon DC (e) and centriole (f), the fly spermatid's PCL (g), and beetle spermatid's PCL (h). Ax axoneme, M mitochondria, mp tail midpiece, N nucleus, ne neck, O outer dance fibers, pp tail principal piece, S striated columns, V vault |
|
|
Fig. 3. The precise location of DC proteins. a Diagrams of the six types of DC rods morphologies. b 3D-SIM showed âVâ-shaped rods of centriolar proteins POC5 and CETN1/2. c Graph depicting the abundance of the six types of DC rods morphologies. The most common type for both CETN1/2 and POC1B is âVâ shape (N~140). POC5 shows both a high rate of âVâ shape (~25%), and a higher rate of âreducedâ shape. d A diagram depicting the dimensions of the rods (height and width) and their distances from each other (from center to center of the rods) at their tips and bases (Nââ¥â20). e 3D-SIM showed âVâ-shaped rods of centriolar protein POC1B flanking the splayed microtubules shown with DM1A, α-tubulin (red). f Quantification of the relationship between POC1B shape and tubulin shape in 3D-SIM. Most cells that have âVâ-shaped tubulin also have âVâ-shaped POC1B, suggesting that their morphology correlates. pâ=â0.016 by Chi-squared. g Model of the DC in the ejaculated spermatozoon based on electron microscopy, confocal microscopy, and 3D-SIM. Sc striated columns, Ax axoneme, V vault. Scale bars 1âμm |
|
|
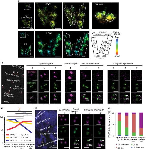
Fig. 4. POC5 and CETN 1/2 are enriched and redistributed, while CEP152 is reduced. a STORM with POC5 antibodies recognized the PC and DC (left panel). Zoom in on the DC (two middle panels) identifies two major rods (marked as â1â and â2â) and one minor rod (marked as â3â). A diagram (second row, right panel) depicting the dimensions of the rods and their distances from each other (from center to center) at their tips and bases (Nââ¥â7). Scale bar 100ânm. b A section of a seminiferous tubule (left panel) depicting the changes in CEP152 (pink) and CETN1/2 (green) in various stages (cells are numbered 1â9). During spermatogenesis, CEP152 and CENT1/2 localizes to 2â4 foci in spermatogonia (cells 1â3). In spermatocytes, CEP152 is maintained, often in large foci surrounding much smaller CENT1/2 lines (cell 4). In round spermatids, CEP152 is localized to the ends of elongated CENT1/2 foci and reduces into two small foci straddling the CENT1/2 line (cells 5â6). Finally, in the elongated spermatids (cells 7â9), CEP152 is localized to the tips of the CENT1/2 âVâ shape, before it is finally dramatically reduced. Scale bar 10âμm in low-magnification images (left), and 1âμm in centriole high-magnification images (right). c During spermatogenesis, CEP152 is dramatically reduced (blue), CETN1/2 is slightly reduced (yellow), and POC5 is enriched (red) (Nââ¥â3). p-values determined by ANOVA with Fisherâs LSD post hoc. d A section of a seminiferous tubule (left panel) depicting the changes in the distribution of POC5 (pink) and CETN1/2 (green) in various stages (cells 1â4). Both POC5 and CENT1/2 localize to dot-shaped centrioles in spermatocytes (cell 1). In round spermatids, both POC5 and CENT1/2 elongate into a DC that is longer than the PC (cell 2). Finally, in the elongated spermatids (cells 3â4) both CETN1/2 and POC5 appear as âVâ shapes. Scale bar 10âμm in low-magnification images (left), and 1âμm in centriole high-magnification images (right). e Quantification of the DC shape by POC5 immunolabeling during spermatogenesis. Most spermatogonia are dot shaped; most round spermatids are elongated; and most elongated spermatids are bifurcated (Nââ¥â3, pââ¤â0.00001). p by Chi-squared |
|
|
Fig. 5. The remodeled DC is functional in vitro. aâc The human remodeled DC recruits γ-tubulin from Xenopus egg extract. Demembranated human ejaculated spermatozoa did not have γ-tubulin, but after exposure to the extract, γ-tubulin was present near the DC (a). Demembranated spermatozoa with a DC inactivated by methanol pretreatment did not recruit γ-tubulin (b). Quantification (Nââ¥â3) of the percent of γ-tubulin-positive sperm pretreated with either buffer or methanol (MeOH) and then exposed to extract (+) or buffer (â) (c). pâ<â0.001 by t-test. Scale bar 1âμm. Error bars represent +1 standard deviation |
|
|
Fig. 6. The remodeled DC is functional in bovine zygotes. a, b The axoneme with a CEP152-labeled DC was observed near the male pronucleus (a) and at the spindle poles (b). a Adjacent pronuclei (red), and the axoneme (arrows) at low magnification on the left. A pair of CEP152-labeled centrioles (arrowhead, right side high magnification) are found at the axoneme base. The bifurcated axoneme (arrows) is observable using DIC (lower right high magnification). b A spindle (red) with an attached axoneme (red, Ax, arrows) and a pair of CEP152-labeled centrioles (green, arrowheads, pole 2) at one pole and CEP152-labeled centrioles at the other pole (green, arrowhead, pole 1). Centrioles are within an aster (red). Scale bar 10âμm (left), and 1âμm (right). câf Zygote with closely apposed pronuclei with centrioles retained at axoneme base has separated centrioles co-labeled with CEP152 (green) and SAS-6 (red) within a single aster (blue) (f). The upper inset in c shows the centrioles relative to the pronuclei (blue). The lower inset in c shows a DIC image of the axoneme (arrows) overlaid with CEP152-labeled centrioles (box, green). The CEP152 (green, arrowheads, d) and SAS-6-labeled centrioles are within an aster (blue, arrowheads, e). The composite image (f) shows the centrioles (arrowheads) at the bifurcated axoneme base (arrows). Scale bar 10âμm (left), and 1âμm (right). gâm A zygote with two separated centriole pairs (box â1â and â2â in g that each reside in an aster; blue). Upper inset in g, shows DNA (blue), and the labeled centrioles (boxes) relative to the pronucleus (blue). Lower inset in g shows a DIC image of the bifurcated axoneme (arrows) and CEP152-labeled centriole pair 1 (box). hâj Enlarged images of centriole pair 1 showing details of CEP152 (green, arrowheads, h) and SAS-6 (red, arrowheads, j) within the aster (blue). Image j shows centriole pair 1 (arrowheads) at the bifurcated axoneme base (arrows). kâm Enlarged images of centriole pair 2 showing CEP152 (green, arrowhead, k) and SAS-6 (red, arrowheads, l) within the aster (blue). Image (m) shows centriole pair 2 (arrowheads). Scale bar 10âμm (left), and 1âμm (right) |
References [+] :
Alves-Cruzeiro,
CentrosomeDB: a new generation of the centrosomal proteins database for Human and Drosophila melanogaster.
2014, Pubmed
Alves-Cruzeiro, CentrosomeDB: a new generation of the centrosomal proteins database for Human and Drosophila melanogaster. 2014, Pubmed
Amaral, Human sperm tail proteome suggests new endogenous metabolic pathways. 2013, Pubmed
Avidor-Reiss, Atypical centrioles during sexual reproduction. 2015, Pubmed
Azimzadeh, hPOC5 is a centrin-binding protein required for assembly of full-length centrioles. 2009, Pubmed
Baker, Identification of gene products present in Triton X-100 soluble and insoluble fractions of human spermatozoa lysates using LC-MS/MS analysis. 2007, Pubmed
Baker, Head and flagella subcompartmental proteomic analysis of human spermatozoa. 2013, Pubmed
Bangs, Lineage specificity of primary cilia in the mouse embryo. 2015, Pubmed
Blachon, The origin of the second centriole in the zygote of Drosophila melanogaster. 2014, Pubmed
Blachon, A proximal centriole-like structure is present in Drosophila spermatids and can serve as a model to study centriole duplication. 2009, Pubmed
Chang, CEP295 interacts with microtubules and is required for centriole elongation. 2016, Pubmed
Craige, CEP290 tethers flagellar transition zone microtubules to the membrane and regulates flagellar protein content. 2010, Pubmed
Crozet, Centrosome inheritance in sheep zygotes: centrioles are contributed by the sperm. 2000, Pubmed
Dallai, Evidence of a procentriole during spermiogenesis in the coccinellid insect Adalia decempunctata (L): An ultrastructural study. 2017, Pubmed
Debec, Centrioles: active players or passengers during mitosis? 2010, Pubmed
Fawcett, The fine structure and development of the neck region of the mammalian spermatozoon. 1969, Pubmed
Fishman, Author Correction: A novel atypical sperm centriole is functional during human fertilization. 2018, Pubmed
Fishman, Atypical centrioles are present in Tribolium sperm. 2017, Pubmed
Gönczy, Towards a molecular architecture of centriole assembly. 2012, Pubmed
Gottardo, Structural characterization of procentrioles in Drosophila spermatids. 2015, Pubmed
Hannak, Investigating mitotic spindle assembly and function in vitro using Xenopus laevis egg extracts. 2006, Pubmed , Xenbase
Herbert, Mitochondrial replacement to prevent the transmission of mitochondrial DNA disease. 2015, Pubmed
Ibrahim, Electron tomography study of isolated human centrioles. 2009, Pubmed
Khire, Asterless Reduction during Spermiogenesis Is Regulated by Plk4 and Is Essential for Zygote Development in Drosophila. 2015, Pubmed
Khire, Centriole Remodeling during Spermiogenesis in Drosophila. 2016, Pubmed
Lattao, The Centrioles, Centrosomes, Basal Bodies, and Cilia of Drosophila melanogaster. 2017, Pubmed
Lukinavičius, Selective chemical crosslinking reveals a Cep57-Cep63-Cep152 centrosomal complex. 2013, Pubmed
Manandhar, Centrosome reduction during Rhesus spermiogenesis: gamma-tubulin, centrin, and centriole degeneration. 2000, Pubmed
Manandhar, Highly degenerated distal centrioles in rhesus and human spermatozoa. 2000, Pubmed
Murray, Cyclin synthesis drives the early embryonic cell cycle. 1989, Pubmed , Xenbase
Navara, Microtubule organization in the cow during fertilization, polyspermy, parthenogenesis, and nuclear transfer: the role of the sperm aster. 1994, Pubmed
Nechipurenko, Centriolar remodeling underlies basal body maturation during ciliogenesis in Caenorhabditis elegans. 2017, Pubmed
Ounjai, Three-dimensional structure of the bovine sperm connecting piece revealed by electron cryotomography. 2012, Pubmed
Paintrand, Centrosome organization and centriole architecture: their sensitivity to divalent cations. 1992, Pubmed
Palermo, The human sperm centrosome is responsible for normal syngamy and early embryonic development. 1997, Pubmed
Patrick, Dry Preservation of Spermatozoa: Considerations for Different Species. 2017, Pubmed
Pearson, Basal body stability and ciliogenesis requires the conserved component Poc1. 2009, Pubmed
Ross, Evolutionary problems in centrosome and centriole biology. 2015, Pubmed
Sathananthan, The sperm centriole: its inheritance, replication and perpetuation in early human embryos. 1996, Pubmed
Schatten, The centrosome and its mode of inheritance: the reduction of the centrosome during gametogenesis and its restoration during fertilization. 1994, Pubmed
Simerly, Biparental inheritance of gamma-tubulin during human fertilization: molecular reconstitution of functional zygotic centrosomes in inseminated human oocytes and in cell-free extracts nucleated by human sperm. 1999, Pubmed , Xenbase
Simerly, Techniques for localization of specific molecules in oocytes and embryos. 1993, Pubmed
Simerly, The paternal inheritance of the centrosome, the cell's microtubule-organizing center, in humans, and the implications for infertility. 1995, Pubmed
Stearns, In vitro reconstitution of centrosome assembly and function: the central role of gamma-tubulin. 1994, Pubmed , Xenbase
Wang, In-depth proteomic analysis of the human sperm reveals complex protein compositions. 2013, Pubmed
Winey, Centriole structure. 2014, Pubmed
Wong, Cell biology. Reversible centriole depletion with an inhibitor of Polo-like kinase 4. 2015, Pubmed
Zebrowski, Developmental alterations in centrosome integrity contribute to the post-mitotic state of mammalian cardiomyocytes. 2015, Pubmed
Zernicka-Goetz, Cleavage pattern and emerging asymmetry of the mouse embryo. 2005, Pubmed
