XB-ART-55387
Nat Commun
2018 Oct 16;91:4296. doi: 10.1038/s41467-018-06614-2.
Show Gene links
Show Anatomy links
Early redox activities modulate Xenopus tail regeneration.
???displayArticle.abstract???
Redox state sustained by reactive oxygen species (ROS) is crucial for regeneration; however, the interplay between oxygen (O2), ROS and hypoxia-inducible factors (HIF) remains elusive. Here we observe, using an optic-based probe (optrode), an elevated and steady O2 influx immediately upon amputation. The spatiotemporal O2 influx profile correlates with the regeneration of Xenopus laevis tadpole tails. Inhibition of ROS production but not ROS scavenging decreases O2 influx. Inhibition of HIF-1α impairs regeneration and stabilization of HIF-1α induces regeneration in the refractory period. In the regeneration bud, hypoxia correlates with O2 influx, ROS production, and HIF-1α stabilization that modulate regeneration. Further analyses reveal that heat shock protein 90 is a putative downstream target of HIF-1α while electric current reversal is a de facto downstream target of HIF-1α. Collectively, the results show a mechanism for regeneration via the orchestration of O2 influx, ROS production, and HIF-1α stabilization.
???displayArticle.pubmedLink??? 30327466
???displayArticle.pmcLink??? PMC6191437
???displayArticle.link??? Nat Commun
???displayArticle.grants??? [+]
Genes referenced: hpse hsp90aa1 mrc1
???attribute.lit??? ???displayArticles.show???
|
|
Fig. 1. Extracellular O2 flux dynamically correlates with regeneration. a Regeneration time-lapse and phases of a representative tadpole tail amputated at st. 40â41. Major regeneration structures annotated: wound epithelium (WE) and regeneration bud (R. bud). Photomicrographs are displayed in the same orientation as the whole-organism anteroposterior (A/P), dorsoventral (D/V), and leftâright (L/R) axes (top left scheme; applies to subsequent figures). White solid lines: amputation plane (black solid lines in schematic tadpole); scale bars: 1âmm. b Temporal profile of O2 flux in the regeneration bud in MMR 0.1à (control). Negative values are net influx (applies to subsequent figures). Profile is descriptively divided into three parts: S slope; P plateau, and B baseline. c Diagrammatic representation of the temporal dynamic of O2 influx during regeneration. Profile is divided into two phases: regeneration-specific and homeostatic. Magnitudes are not at absolute scale but present the relative dynamics in temporal directions and magnitudes. Statistical analyses were performed by unpaired Studentâs t-test (two-tailed p-value). The data are presented as meanâ±âs.e.m. n biological replicates indicated in brackets. NS non-significant; *pâ<â0.05; **pâ<â0.01 |
|
|
Fig. 2. Extracellular O2 influx predicts regeneration efficiency. a Representative tails at 7âdpa in MMR 0.1à from tadpoles amputated in regenerative (st. 40â41) or refractory period (st. 45â46). White solid lines: amputation plane; scale bar: 1âmm. b Qualitative and quantitative analyses of regeneration efficiency for the different conditions tested. RI regeneration index; a.u. arbitrary units. c O2 flux measured in two different time-points in the bud of regenerative or refractory period tadpoles. Statistical analyses were performed by Fisherâs exact test b, or unpaired Studentâs t-test (both two-tailed p-value) c. The data are presented as medianâ±âmin to max (with outliers). n biological replicates indicated in brackets. ***pâ<â0.001 |
|
|
Fig. 3. Exogenous O2 fuels ROS production that is necessary for regeneration. a–d O2 influx fuels ROS production in regenerative but not likely in refractory period tadpoles. a Representative tails at 7 dpa in vehicle-control and pharmacological treatment from tadpoles amputated at st. 40–41. b Qualitative and quantitative analyses of regeneration efficiency for the different conditions tested. Most tadpoles from O2 flux measurements. RI regeneration index. Stacked bars legend applies to f. O2 flux measured in two different time-points in the bud of vehicle-control and pharmacological treatment from tadpoles amputated in regenerative c or refractory period d. e–g The magnitude of O2 influx is independent of ROS per se. e Representative tails at 7 dpa in vehicle-control and pharmacological treatment from tadpoles amputated at st. 40–41. f Qualitative and quantitative analyses of regeneration efficiency for the different conditions tested. Tadpoles from O2 flux measurements included in quantification. g O2 flux measured in two different time-points in the bud of vehicle-control and pharmacological treatment from tadpoles amputated at st. 40–41. White solid lines: amputation plane; scale bar: 1 mm; a.u. arbitrary units. Statistical analyses were performed by Fisher’s exact test b, f, or unpaired Student’s t-test (both two-tailed p-value) c, d, g. Data are presented as median ± min to max (with outliers). n biological replicates indicated in brackets. NS non-significant; *p < 0.05; **p < 0.01; ***p < 0.001 |
|
|
Fig. 4. HIF-1α is necessary for and sufficient to induce regeneration. a–d Loss of regeneration by HIF-1α inhibition and temporal requirement for HIF-1α activity during regeneration. a Representative tails at 7 dpa in vehicle-control and pharmacological treatment from tadpoles amputated at st. 40–41. b–d Qualitative and quantitative analyses of regeneration efficiency for the different conditions tested. RI regeneration index. Stacked bars legend in b applies to c, d, and f. e, f Induction of regeneration by HIF-1α stabilization. e Representative tails at 7 dpa in vehicle-control and pharmacological treatment from tadpoles amputated in refractory period. f Qualitative and quantitative analyses of regeneration efficiency for the different conditions tested. White solid lines: amputation plane; scale bar: 1 mm; a.u. arbitrary units. Statistical analyses were performed by Fisher’s exact test (two-tailed p-value). n biological replicates indicated in brackets. NS non-significant; **p < 0.01; ***p < 0.001 |
|
|
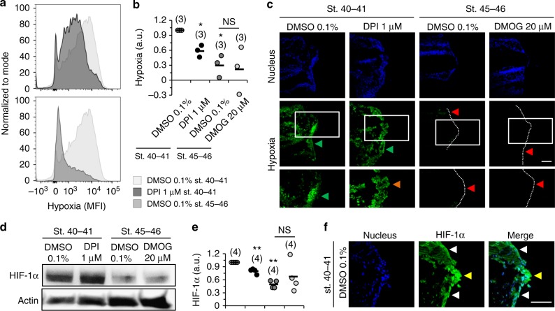
Fig. 5. Hypoxia and HIF-1α stabilization correlate with regeneration efficiency. aâc Hypoxia is significantly affected by depleted ROS and dramatically affected in refractory period. a Representative flow cytograms of DMSO 0.1% st. 40â41 vs. DPI 1âμM st. 40â41 (top panel) and DMSO 0.1% st. 40â41 vs. DMSO 0.1% st. 45â46 (bottom panel) at 1 hpa. MFI mean fluorescence intensity. b Semi-quantitative analysis of hypoxia penetrance normalized to the vehicle-control. Horizontal axis labels in b also apply to e. c Hypoxia immunofluorescence imaging in vehicle-control and pharmacological treatment from tadpoles amputated in regenerative (st. 40â41) and refractory (st. 45â46) periods at 1 hpa. Independent experiments gave consistent readouts. Bottom panels: high magnification of correspondent rectangles in middle panels. Green arrowhead: high hypoxia in the wound epithelium (middle panels) and prospective regeneration bud (bottom panels); orange arrowhead: low hypoxia in the prospective regeneration bud (bottom panels); red arrowhead: no hypoxia in the wound epithelium (middle panels) and prospective regeneration bud (bottom panels); white dotted line: posterior tail outline. dâf HIF-1α stability levels are significantly affected by depleted ROS and dramatically affected in refractory period. d Representative western blot in all conditions at 1 hpa. e Semi-quantitative analysis of HIF-1α stability levels normalized to the vehicle-control. f HIF-1α immunofluorescence imaging in the regenerative condition at 1 hpa. Independent experiments gave consistent readouts. Yellow arrowhead: high HIF-1α stability in the prospective regeneration bud; white arrowhead: high HIF-1α stability in the wound epithelium. a.u. arbitrary units; scale bars: 100âμm. Statistical analyses were performed by paired Studentâs t-test (two-tailed p-value). n flows of 20 specimens each, or n blots of 30 specimens each indicated in brackets. NS non-significant; *pâ<â0.05; **pâ<â0.01 |
|
|
Fig. 6. ROS do not directly stabilize HIF-1α to modulate regeneration. a, b Stabilization of HIF-1α does not rescue DPI-impaired regeneration. a Representative tails at 7 dpa in vehicle-control and pharmacological treatments from tadpoles amputated at st. 40–41. b Qualitative and quantitative analyses of regeneration efficiency for the different conditions tested. White solid lines: amputation plane; scale bar: 1 mm. RI regeneration index; a.u. arbitrary units. Statistical analyses were performed by Fisher’s exact test (two-tailed p-value). n biological replicates indicated in brackets. NS non-significant; ***p < 0.001 |
|
|
Fig. 7. HSP90 is a putative and JI reversal is a de facto downstream targets of HIF-1α. aâd Loss of regeneration by HSP90 inhibition and temporal requirement for HSP90 activity during regeneration. a Representative tails at 7âdpa in control and pharmacological treatment from tadpoles amputated at st. 40â41. bâd Qualitative and quantitative analyses of regeneration efficiency for the different conditions tested. White solid lines: amputation plane; scale bar: 1âmm. RI regeneration index; a.u. arbitrary units. Stacked bars legend in b applies to c and d. e HIF-1α regulates the JI reversal hallmark. JI in regeneration bud measured in two different time-points in vehicle-control and echinomycin-treated tadpoles amputated at st. 40â41. Statistical analyses were performed by Fisherâs exact test bâd; e #, vs. JI reversals), or unpaired Studentâs t-test (both two-tailed p-value) (e: *, vs. JI magnitude). The data are presented as meanâ±âs.e.m. n biological replicates indicated in brackets. NS non-significant; */#pâ<â0.05; ***/###pâ<â0.001 |
|
|
Fig. 8. Stepwise model integrating redox state activities during regeneration. Instantaneous injury-induced O2 influx fuels ROS production and together tune a permissive pO2 microenvironmentâhypoxiaâfor HIF-1α stabilization. Early time-window up to 6 hpa is focused, because is when the magnitude of O2 influx correlates with regeneration and when required ROS and HIF-1α activities occur. ROS per se do not feedback with the magnitude of O2 influx. ROS do not directly stabilize HIF-1α but do so indirectly by regulating hypoxia in the bud owing to local O2 consumption and O2 influx demand (Supplementary Fig. 19). We infer that intracellular HSP90 is at least partially required for early hypoxia-induced stabilization of HIF-1α, resulting in the secretion of eHSP90α. 6 hpa is also the time-point of the hallmark JI reversal, an accurate predictor of regeneration efficiency that mediates redox-modulated regeneration. HIF-1α regulates JI reversal, pointing to an integration of HIF-1α with the bioelectric state, in series or in parallel with ROS. Mechanistically, HIF-1α modulates regeneration via HSP90/eHSP90α and JI reversal presumptive effect on cell migration migration to form the wound epithelium and/or regeneration bud. iHSP90: intracellular HSP90; eHSP90α: extracellular HSP90α. Solid line arrows: demonstrated; dotted line arrows: hypothesized/probable. # mechanism schematized in Supplementary Fig. 19; * demonstrated in ref. 8 |
References [+] :
Adams,
H+ pump-dependent changes in membrane voltage are an early mechanism necessary and sufficient to induce Xenopus tail regeneration.
2007, Pubmed,
Xenbase
Adams, H+ pump-dependent changes in membrane voltage are an early mechanism necessary and sufficient to induce Xenopus tail regeneration. 2007, Pubmed , Xenbase
Barriga, The hypoxia factor Hif-1α controls neural crest chemotaxis and epithelial to mesenchymal transition. 2013, Pubmed , Xenbase
Beck, Molecular pathways needed for regeneration of spinal cord and muscle in a vertebrate. 2003, Pubmed , Xenbase
Beck, Beyond early development: Xenopus as an emerging model for the study of regenerative mechanisms. 2009, Pubmed , Xenbase
Belousov, Genetically encoded fluorescent indicator for intracellular hydrogen peroxide. 2006, Pubmed
Bonello, Reactive oxygen species activate the HIF-1alpha promoter via a functional NFkappaB site. 2007, Pubmed
Botusan, Stabilization of HIF-1alpha is critical to improve wound healing in diabetic mice. 2008, Pubmed
Cai, Nucleocytoplasmic shuttling of a GATA transcription factor functions as a development timer. 2014, Pubmed
Ceradini, Progenitor cell trafficking is regulated by hypoxic gradients through HIF-1 induction of SDF-1. 2004, Pubmed
Chatni, Frequency-domain fluorescence lifetime optrode system design and instrumentation without a concurrent reference light-emitting diode. 2009, Pubmed
Cheng, A fragment of secreted Hsp90α carries properties that enable it to accelerate effectively both acute and diabetic wound healing in mice. 2011, Pubmed
Chua, Stabilization of hypoxia-inducible factor-1alpha protein in hypoxia occurs independently of mitochondrial reactive oxygen species production. 2010, Pubmed
Deuchar, Regeneration of the tail bud in Xenopus embryos. 1975, Pubmed , Xenbase
Echevarría, Development of cytosolic hypoxia and hypoxia-inducible factor stabilization are facilitated by aquaporin-1 expression. 2007, Pubmed
Ferreira, Early bioelectric activities mediate redox-modulated regeneration. 2016, Pubmed , Xenbase
Gauron, Sustained production of ROS triggers compensatory proliferation and is required for regeneration to proceed. 2013, Pubmed
Ge, Design, synthesis, and biological evaluation of hydroquinone derivatives of 17-amino-17-demethoxygeldanamycin as potent, water-soluble inhibitors of Hsp90. 2006, Pubmed
Gilkes, Hypoxia and the extracellular matrix: drivers of tumour metastasis. 2014, Pubmed
Guo, The Galvanotactic Migration of Keratinocytes is Enhanced by Hypoxic Preconditioning. 2015, Pubmed
Gustafsson, Hypoxia requires notch signaling to maintain the undifferentiated cell state. 2005, Pubmed
Hagen, Oxygen versus Reactive Oxygen in the Regulation of HIF-1α: The Balance Tips. 2012, Pubmed
Han, Hydrogen peroxide primes heart regeneration with a derepression mechanism. 2014, Pubmed
Jaakkola, Targeting of HIF-alpha to the von Hippel-Lindau ubiquitylation complex by O2-regulated prolyl hydroxylation. 2001, Pubmed
Jayaprakash, Hsp90α and Hsp90β together operate a hypoxia and nutrient paucity stress-response mechanism during wound healing. 2015, Pubmed
Jørgensen, Amphibian respiration and olfaction and their relationships: from Robert Townson (1794) to the present. 2000, Pubmed , Xenbase
Jung, Reactive oxygen species stabilize hypoxia-inducible factor-1 alpha protein and stimulate transcriptional activity via AMP-activated protein kinase in DU145 human prostate cancer cells. 2008, Pubmed
Khaliullina, Nutrient-Deprived Retinal Progenitors Proliferate in Response to Hypoxia: Interaction of the HIF-1 and mTOR Pathway. 2016, Pubmed , Xenbase
Kong, Echinomycin, a small-molecule inhibitor of hypoxia-inducible factor-1 DNA-binding activity. 2005, Pubmed
Kubis, Accumulation and nuclear import of HIF1 alpha during high and low oxygen concentration in skeletal muscle cells in primary culture. 2005, Pubmed
Kung, Small molecule blockade of transcriptional coactivation of the hypoxia-inducible factor pathway. 2004, Pubmed
Kwak, The effect of hyperoxia on reactive oxygen species (ROS) in rat petrosal ganglion neurons during development using organotypic slices. 2006, Pubmed
Li, Extracellular heat shock protein-90alpha: linking hypoxia to skin cell motility and wound healing. 2007, Pubmed
Love, Amputation-induced reactive oxygen species are required for successful Xenopus tadpole tail regeneration. 2013, Pubmed , Xenbase
Luxardi, Single cell wound generates electric current circuit and cell membrane potential variations that requires calcium influx. 2014, Pubmed , Xenbase
McCaig, Controlling cell behavior electrically: current views and future potential. 2005, Pubmed
Milovanova, Hyperbaric oxygen stimulates vasculogenic stem cell growth and differentiation in vivo. 2009, Pubmed
Minet, Hypoxia-induced activation of HIF-1: role of HIF-1alpha-Hsp90 interaction. 1999, Pubmed
Moreira, Prioritization of competing damage and developmental signals by migrating macrophages in the Drosophila embryo. 2010, Pubmed
Nagao, HIF-1alpha signaling upstream of NKX2.5 is required for cardiac development in Xenopus. 2008, Pubmed , Xenbase
Nauta, Hypoxic signaling during tissue repair and regenerative medicine. 2014, Pubmed
Niethammer, A tissue-scale gradient of hydrogen peroxide mediates rapid wound detection in zebrafish. 2009, Pubmed
O'Donnell, Studies on the inhibitory mechanism of iodonium compounds with special reference to neutrophil NADPH oxidase. 1993, Pubmed
Pearl, Development of Xenopus resource centers: the National Xenopus Resource and the European Xenopus Resource Center. 2012, Pubmed , Xenbase
Pirotte, Reactive Oxygen Species in Planarian Regeneration: An Upstream Necessity for Correct Patterning and Brain Formation. 2015, Pubmed
Provot, Hif-1alpha regulates differentiation of limb bud mesenchyme and joint development. 2007, Pubmed
Reid, Electric currents in Xenopus tadpole tail regeneration. 2009, Pubmed , Xenbase
Remensnyder, Oxygen gradients in healing wounds. 1968, Pubmed
Richard, The rhythm of yeast. 2003, Pubmed
Rosenspire, Real-time control of neutrophil metabolism by very weak ultra-low frequency pulsed magnetic fields. 2005, Pubmed
Ruthenborg, Regulation of wound healing and fibrosis by hypoxia and hypoxia-inducible factor-1. 2014, Pubmed
Saleet Jafri, Modeling the mechanism of metabolic oscillations in ischemic cardiac myocytes. 2006, Pubmed
Sánchez Alvarado, Bridging the regeneration gap: genetic insights from diverse animal models. 2006, Pubmed
Semenza, Regulation of mammalian O2 homeostasis by hypoxia-inducible factor 1. 1999, Pubmed
Shen, Diabetic cornea wounds produce significantly weaker electric signals that may contribute to impaired healing. 2016, Pubmed
Shweiki, Vascular endothelial growth factor induced by hypoxia may mediate hypoxia-initiated angiogenesis. 1992, Pubmed
Simon, The role of oxygen availability in embryonic development and stem cell function. 2008, Pubmed
Stringari, In vivo single-cell detection of metabolic oscillations in stem cells. 2015, Pubmed
Tandara, Oxygen in wound healing--more than a nutrient. 2004, Pubmed
Thackham, The use of hyperbaric oxygen therapy to treat chronic wounds: A review. 2008, Pubmed
Tseng, Induction of vertebrate regeneration by a transient sodium current. 2010, Pubmed , Xenbase
Tsujioka, Unique gene expression profile of the proliferating Xenopus tadpole tail blastema cells deciphered by RNA-sequencing analysis. 2015, Pubmed , Xenbase
Varghese, Hypoxia-dependent reduction of 1-(2-nitro-1-imidazolyl)-3-methoxy-2-propanol by Chinese hamster ovary cells and KHT tumor cells in vitro and in vivo. 1976, Pubmed
Wan, Activation of the hypoxia-inducible factor-1alpha pathway accelerates bone regeneration. 2008, Pubmed
Woodley, Participation of the lipoprotein receptor LRP1 in hypoxia-HSP90alpha autocrine signaling to promote keratinocyte migration. 2009, Pubmed
Zhang, Reactive oxygen species generated from skeletal muscles are required for gecko tail regeneration. 2016, Pubmed
