Click here to close
Hello! We notice that you are using Internet Explorer, which is not supported by Xenbase and may cause the site to display incorrectly.
We suggest using a current version of Chrome,
FireFox, or Safari.
???displayArticle.abstract???
In vertebrates from fishes to mammals, optic nerve injury induces increased expression ofSuppressor of Cytokine Signaling 3(SOCS3) mRNA, a modulator of cytokine signaling that is known to inhibit CNSaxon regeneration. Unlike amniotes, however, anamniotes successfully regenerate optic axons, despite this increase. To address this seeming paradox, we examined the SOCS3 response to optic nerve injury in the frog,Xenopus laevis, at both the mRNA and protein levels. Far from being only transiently induced, SOCS3 mRNA expression increased throughout regeneration in retinal ganglion cells, but immunostaining and Western blots indicated that this increase was reflected at the protein level in regenerating optic axons but not in ganglion cell bodies. Polysome profiling provided additional evidence that SOCS3 protein levels were regulated post-translationally by demonstrating that the mRNA was efficiently translated in the injured eye. In tumor cells, another member of theSOCS gene family,SOCS2, is known to mediate SOCS3 degradation by targeting it for proteasomal degradation. Unlike the SOCS2 response in mammalian optic nerve injury, SOCS2 expression increased inXenopusretinal ganglion cells after injury, at both the mRNA and protein levels; it was, however, largely absent from both uninjured and regenerating optic axons. We propose a similar degradation mechanism may be spatially restricted inXenopusto keep SOCS3 protein levels sufficiently in check within ganglion cell bodies, where SOCS3 would otherwise inhibit transcription of genes needed for regeneration, but allow them to rise within the axons, where SOCS3 has pro-regenerative effects.
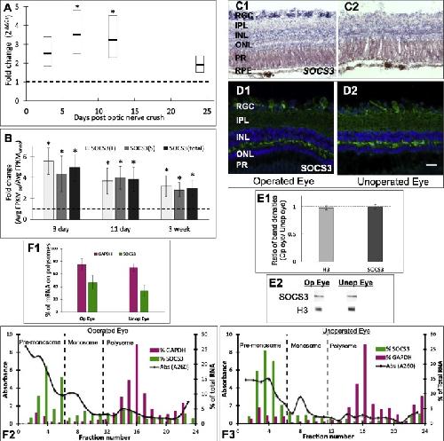
Fig. 1
SOCS3 mRNA increased but protein levels remained unchanged at the peak of optic axon regenerative outgrowth. A) Quantitation by RT-qPCR for SOCS3 mRNA (S+L homeologs combined), normalized to GAPDH during successive phases of optic axon regeneration (early, 3 days; middle 7 & 12 days; and late, 24 days). Horizontal bars, mean fold change (2exp(ΔΔC T ); 3 biological replicates, 6 animals per replicate); boxes, ±SEM; *, statistically significant at p < 0.05. B) Quantitation by RNA-seq of fold changes in SOC3 mRNA levels (Operated Eye/Unoperated Eye; mean ± SEM) from whole eye lysates for Xenopus laevis SOCS3 homeologs, separately (S&L) and combined (total), as indicated, during the early trauma phase (3 day), the peak period of regenerative axon outgrowth (11 day) and the phase of synaptic refinement (3 week) after orbital optic nerve crush ( n=3 replicates of 6 pooled animals, * p < 0.001). C) Representative example of in situ hybridization using DIG-labelled SOCS3 cRNA on retinal sections of operated eye after orbital optic nerve crush (C1) and the contralateral, unoperated eye (C2), during the peak of regenerative axon outgrowth (12 days) . SOCS3 mRNA expression increased in the retinal ganglion cell layer (RGC) of the operated eye. D) Immunostaining of retinal sections from the operated (D1) and unoperated eye (D2) for SOCS3 protein (green, xSOCS3.1 antibody; blue, DAPI-stained nuclei), at the same time point as in C1,2. Scale bar, 20 μm, applies to C1−D2. Abbreviations in C, D: RGC, retinal ganglion cell layer; IPL, inner plexiform layer; INL, inner nuclear layer; ONL, outer nuclear layer; PR, photoreceptor layer. Quantitation of the mean fluorescence intensity for SOCS3 in RGC, (n = 7 animals), at 7−12 days post crush, confirmed there was no statistically significant difference in SOCS3 protein expression between the operated and unoperated eye (paired sample t-test; p = 0.18). E) Western blots of total protein from operated (Op) and unoperated (Unop) eye during the peak of regenerative axon outgrowth (12 days), immunostained for SOCS3 (xSOCS3.1) and histone 3 (H3, loading control). E1, Average band intensities (±SEM; n = 3 replicates of 3−6 pooled animals/replicate) for SOCS3 and H3, indicating showing no significant change in expression (dotted line, ratio of 1.0 between operated and unoperated eye; p = 0.25, p = 0.95, for SOCS3 and H3, respectively). E2, bands from representative gels. F) Polysome profiling of SOCS3 and GAPDH mRNAs during the peak period of regenerative axon outgrowth, demonstrating the presence of mRNA in the polysomal (efficiently translated) fractions of both operated (Op) and unoperated (Unop) eye. F1, Average percentage (±SEM) of SOCS3 and GAPDH mRNAs present in polysome fractions, indicating no statistical difference between Op and Unop eyes (p = 0.13; n=3 biological replicates, 6 pooled animals/replicate). F2,3, representative examples of polysome profiles from the operated and unoperated eye, respectively. Bars & right axis, relative fraction (%) of each mRNA in the indicated fraction; black line & left axis, A 260 ; vertical dotted lines, premonosomal, monosomal, and polysomal fractions, as indicated.
Fig. 2
Co-localization of mRNA (A1, B1) and protein (A2, B2) for SOCS3 (A1,2) and SOCS2 (B1,2) in stage 29/30 embryos. In situ hybridization (ISH) with digoxigenin labeled cRNA probes detected the mRNA in the same structures as seen with immunohistochemistry (IHC). Arrows indicate expression in brain and somites for SOCS3 (A1,2), and in brain, notochord, and primitive pharynx for SOCS2 (B1,2).
Fig. 3
Quantitation of mRNA fold-changes of all SOCS gene family members. Quantitation by RNA-seq of fold-changes (operated eye/unoperated eye; mean ± SEM) in X. laevis orthologs of mammalian SOCS gene family members at the peak of regenerative axon outgrowth (11 days). ** p < 0.001; *p < 0.05; n = 3 replicates of 6 pooled animals each.
Fig. 4
SOCS2 mRNA and protein levels increased at the peak of optic nerve regeneration. (A) Quantitation by RNA-seq of SOCS2 mRNA levels for the X. laevis homeologs, as in Fig. 1 A. Expression in the operated eye was significantly greater (*, p < 0.05) relative to that in the unoperated eye, at only 11 days. B1−C2) In situ hybridization and immunofluorescence for SOCS2 mRNA and protein at 12 days, as illustrated in Fig. 1 C1−D2 for SOCS3. Arrows in B1 and C1 indicate increased expression of SOCS2 mRNA and protein, respectively, in RGC. Quantitation of the difference in mean fluorescence intensity between paired samples of operated and contralateral unoperated eyes confirmed this increase was statistically significant (paired t-test, p < 0.05; n = 5 animals; Tukey’s post hoc power analysis = 87%).
Fig. 5
SOCS3, but not SOCS2, protein levels were elevated in regenerating axons. (A1,2) Operated and contralateral, unoperated optic nerve, respectively, immunostained and imaged under epifluorescence (25X, 0.6 NA) with the second, independently generated, affinity-purified Xenopus SOCS3 antibody (1:200). A1, arrow: SOCS3 positive axons in the peripheral margins of the operated optic nerve, where the newest regenerating axons lie. A2, arrow #1: contralateral, unoperated optic nerve, within the same section as that of A1. The unoperated nerve generally exhibited low to background levels of SOCS3 staining except for isolated clusters of SOCS3 positive axons in the periphery (A2, arrow #2), which likely represented aberrantly projecting, regenerating axons from the operated side ( Zhao and Szaro, 1994 ). (B1-4) Paired operated (B1,3) and contralateral unoperated (B2,4) optic nerves, double immunostained for SOCS2 (green; B1,2), which was present at low to background levels, and a neuronal β-tubulin (N-tubulin, red; B2,4), which labeled axons. Arrows in B1−4 point to the optic nerve. Scale bar in B4 applies to all panels.