|
Figure 1. Autonomous differentiation of AC explants into a mucociliary epithelium. (A) Experimental procedure and timeline. (B) Early tailbud embryos and sibling ACs are stained for typical epidermal markers: acetylated-alpha tubulin protein (ICC), and for otogelin, xv-atpase, keratin and tp63 mRNA (RNA in situ hybridisation). ACs show a staining pattern comparable to the embryonic skin.
|
|
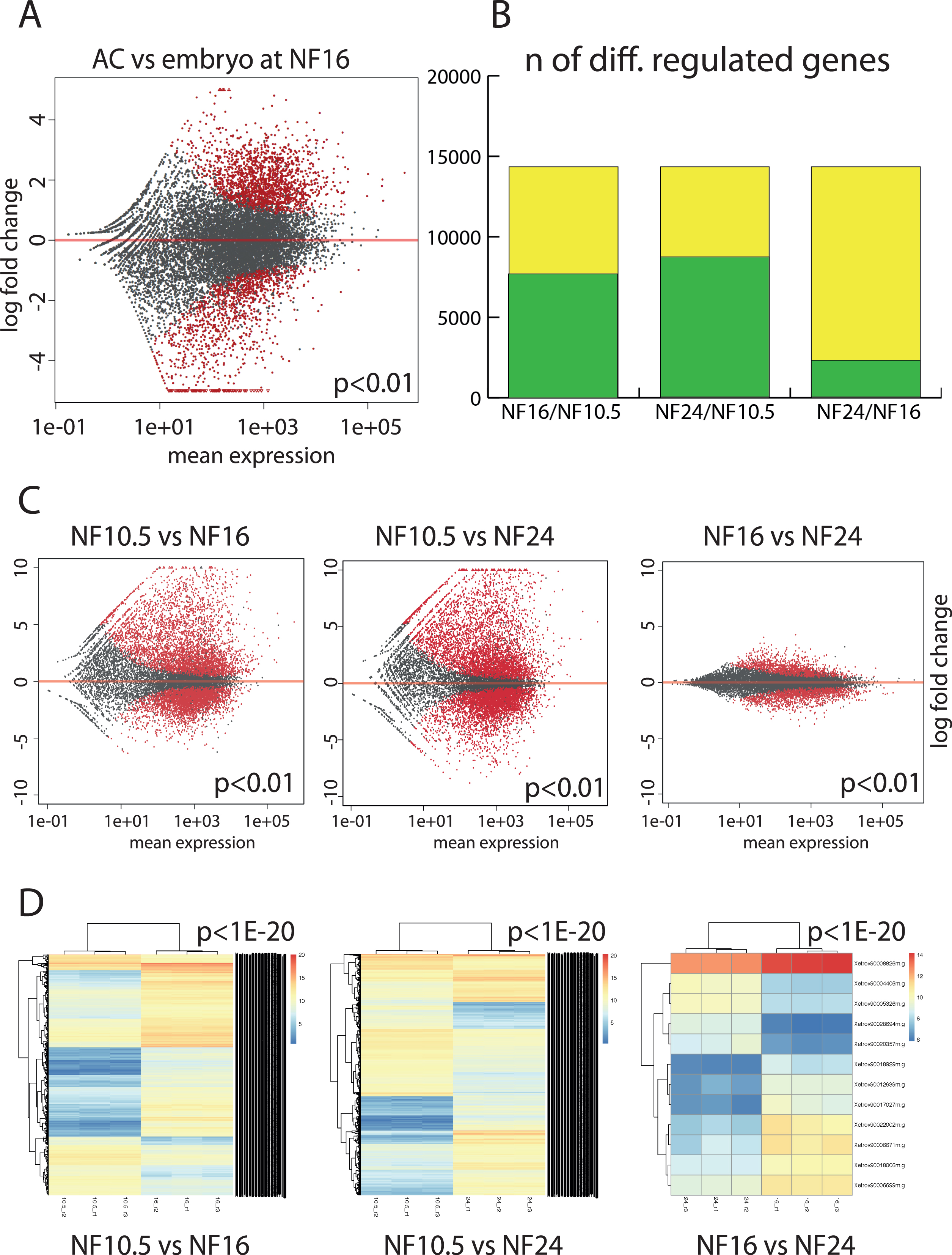
Figure 2. Comparative transcriptome analysis of epidermal differentiation. (A) Gene expression in the AC versus whole embryo at the neurula stage (NF16). Each dot represents a gene. In red, genes that are differentially expressed in a significant manner (P < 0.01), in grey genes with not-significant variation. (B) Plotting the extent of differential gene expression in AC. Yellow: total number of genes detected in the RNAseq. Green: genes that are differentially regulated between the given developmental stages (P < 0.01). The maximal number is defined by the annotated gene models present in XenTro9.1. (C) Scatter plots detailing the extent and magnitude of differential gene expression between indicated developmental stages (P < 0.01). (D) Unsupervised clustering of the differentially expressed genes from the biological replicates with a cutoff of P < 1eâ20.
|
|
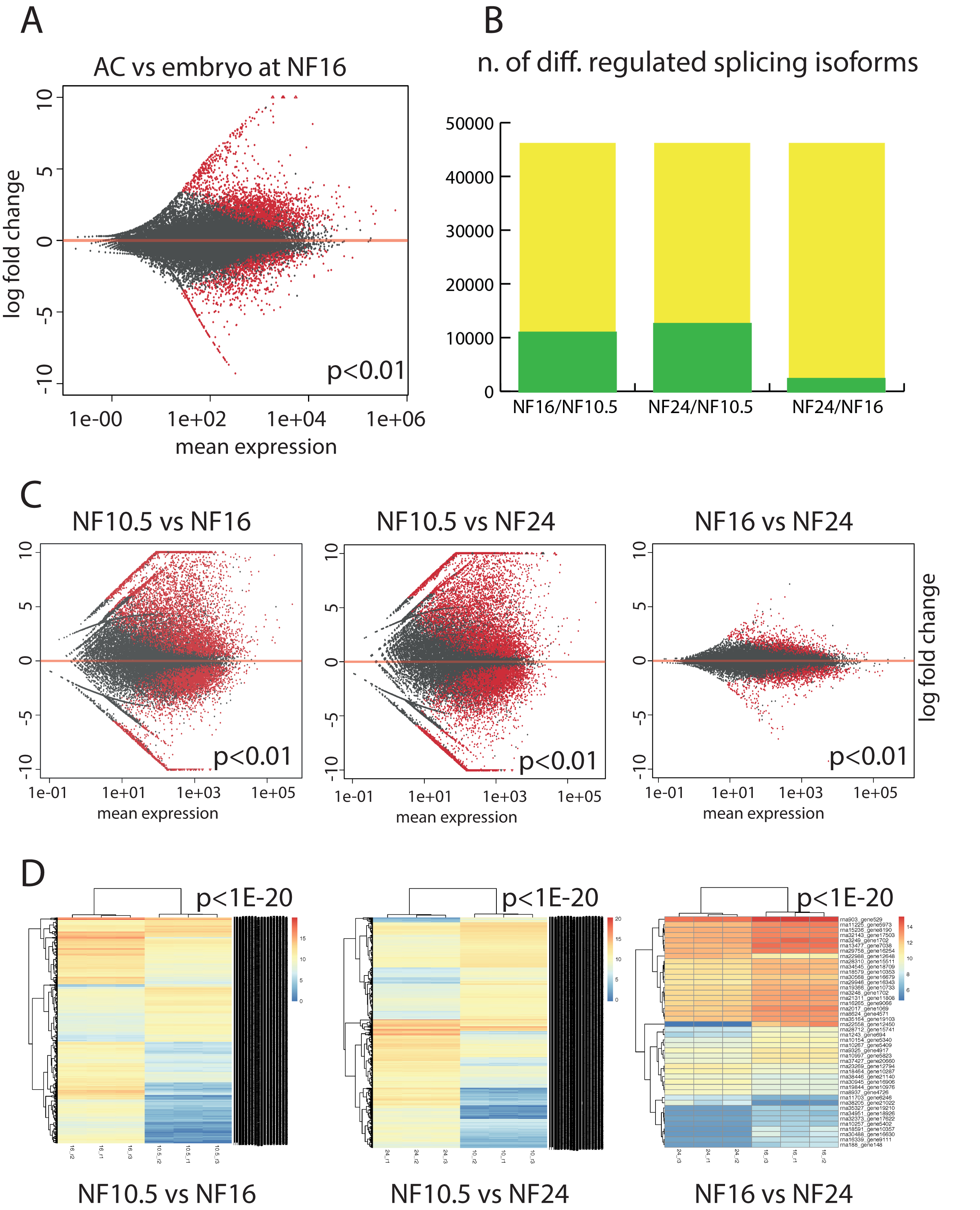
Figure 3. Epidermis-specific splicing isoforms. (A) Expression of splicing isoforms in the AC vs whole embryo at the neurula stage (NF16). Each dot represents an annotated splicing isoform. In red, splice isoforms that are differentially expressed in a significant manner (P < 0.01), in grey transcripts with not-significant variation. (B) Plotting the extent of differentially expressed splice isoforms in AC. Green: isoforms that are differentially regulated between the given developmental stages (P < 0.01). Yellow: the maximal number is defined by the annotated transcript models present in NCBI Xenopus tropicalis annotation release 103. (C) Scatter plots detailing the extent and magnitude of differential splice isoform expression between indicated developmental stages (P < 0.01). D) Unsupervised clustering of the differentially expressed splicing isoforms from the biological replicates with a cutoff of P < 1eâ20.
|
|
Figure 4. Spatial expression patterns of embryonic and epidermal RNA splicing isoforms. (A) Representations of the variety of splicing isoforms expressed in the ACs or in whole embryo for the indicated genes. (B) RNA in situ hybridizations for age-matched embryos and ACs at indicated stages, hybridized either with the skin specific splicing isoform probes (CPNE1 RNA0071, BMP7.2 RNA13257 and EVPL X1) or with the embryo-specific isoform probes (CPNE1 RNA0068, BMP7.2 RNA13254). Genes were picked from Supplementary Table S7; bmp7.2 is not on the list, since ACs and embryo share the same prevalent isoform. It was nevertheless chosen because of the importance of BMP signaling in ectodermal cell fate choice. Inserts show embryos hemisectioned prior to hybridization. Staining reactions have been conducted in parallel for each row.
|
|
Figure 5. Transcripts from repetitive DNA elements during epidermal differentiation. ( A) Expression of RE transcripts in the AC vs whole embryo at the gastrula stage (NF10.5). Each dot represents an annotated RE transcript. RE RNAs that are differentially expressed in a significant manner (P < 0.01) are shown in red, while transcripts with not-significant variation are shown in gray. (B) Plotting the extent of differentially expressed RE-derived transcripts in AC. Green: differentially regulated RE RNAs between the given developmental stages (P < 0.01). Yellow: the maximal number defined by REPBASE 19.10. (C) Scatter plots detailing the extent and magnitude of differential RE expression between indicated developmental stages (P < 0.01). D) Unsupervised clustering of the differentially expressed RE transcripts from the biological replicates with a cutoff of P < 1eâ20.
|
|
Figure 6. Region and stage-specific expression of repetitive DNA elements via RNA in situ hybridisation analysis of ERV1_4-LTR, LTRX1_LTR_Xt and Rem2b. Pictures display results from sense and antisense probe hybridisations performed and stained in parallel. Pictures of NF10.5 embryos represent sagittal sections; inserts show whole mount view of the animal hemisphere.
|
|
Figure 7. Analysis of circular RNAs. (A) Graphical representation of the filtered circular junctions from one single NF16 AC biological sample. (B) Total number of circRNAs detected in each developmental stage, error bars represent standard deviation. (C) Three examples of circRNAs that accumulate during the developmental timecourse. (D) Bioanalyzer gel of specific PCR-amplified circRNAs (highlighted in Supplementary Table S8). Each element has been amplified with a specific pair of primers, resulting in the predicted amplicon size (circ1 = 188bp, circ6 = 100bp and circ27 = 93bp) and a control reverse-complement primer pair, labelled as ‘cont’, which is expected to produce larger or multiple amplicons.
|
|
Figure 8. Prognostic value of AC transcriptomes. Principal component analysis of the AC samples for transcript classes indicated on top. Each dot represents a single biological replicate, each color represents a stage. On the X and Y-axis are plotted the first and second principal components. NF10.5 separates always very well from the other two stages. The transcriptomes of NF16 and 24 can be resolved mainly by gene expression and to less extent by RNA splicing.
|
|
Figure 9. Transcription factor networks for the comparison of NF10.5 vs NF24 based on Mogrify. The top 15 TFs from each list (Supplementary Table S10) have been plotted for comparison. Each TF coming from our dataset appears in a coloured circle. The algorithm assembles hubs connecting all the factors using interactions deposited in the STRING database (in gray). The thickness of connecting lines is indicative of the strength of the known interaction. (A) Hubs derived from neg_rank list, naming factors specific for gastrula stage (NF10.5). (B) Hubs derived from pos_rank list, naming factors specific for tailbud stage (NF24).
|
|
Figure S1: Temporal expression of germ layer-specific regulatory genes. Expression
of selected potential pluripotency associated genes (A), mesendodermal genes (B)
and ectodermal genes (C) was plotted at the three developmental stages as
normalized read counts. Note the different y-axis scales.
|
|
Figure S2: mRNA expression of striated muscle markers in embryos and ACs
To evaluate possible mesodermal contamination in AC samples, qRT/PCR anaylsis
was carried out for seven, highly expressed striated muscle genes in age-matched
embryos and the same ACs used for RNA-Seq. A) Relative expression levels
normalized to odc and to the embryo. B) Individual and average difference in mRNA
abundance between embryonic and AC-derived RNA samples.
|
|
Figure S3: RNA splice isoforms with predicted coding differences. Alignment of the
coding sequence of selected splice variants for rfx2, mcidas, tp63 and grhl1,
represented by the unique NCBI transcripts as indicated. The alignment was
generated using MUSCLE (EMBL-EBI). For practical reasons not all splicing variants
from these gene were aligned. The graph is showing only the regions displaying
heterogeneity in the open reading frame.
|
|
Figure S4: Predicted RFX2 protein variants. Panel A) Rfx2 splicing isoforms and
their relative expression retrieved from the Web Tool „Skin_differentiation“. A red
arrow indicates the Refseq transcript. B) Nucleotide alignment of the identified
isoforms highlighting a variable region. C) Transcript and protein models derived from
NCBI. A magenta square marks an alternative exon that is skipped in the Refseq
transcript.
|