Click here to close
Hello! We notice that you are using Internet Explorer, which is not supported by Xenbase and may cause the site to display incorrectly.
We suggest using a current version of Chrome,
FireFox, or Safari.
BMC Evol Biol
2018 Aug 30;181:127. doi: 10.1186/s12862-018-1241-y.
Show Gene links
Show Anatomy links
Evolution of dental tissue mineralization: an analysis of the jawed vertebrate SPARC and SPARC-L families.
Enault S
,
Muñoz D
,
Simion P
,
Ventéo S
,
Sire JY
,
Marcellini S
,
Debiais-Thibaud M
.
???displayArticle.abstract???
BACKGROUND: The molecular bases explaining the diversity of dental tissue mineralization across gnathostomes are still poorly understood. Odontodes, such as teeth and body denticles, are serial structures that develop through deployment of a gene regulatory network shared between all gnathostomes. Dentin, the inner odontode mineralized tissue, is produced by odontoblasts and appears well-conserved through evolution. In contrast, the odontode hypermineralized external layer (enamel or enameloid) produced by ameloblasts of epithelial origin, shows extensive structural variations. As EMP (Enamel Matrix Protein) genes are as yet only found in osteichthyans where they play a major role in the mineralization of teeth and others skeletal organs, our understanding of the molecular mechanisms leading to the mineralized odontode matrices in chondrichthyans remains virtually unknown.
RESULTS: We undertook a phylogenetic analysis of the SPARC/SPARC-L gene family, from which the EMPs are supposed to have arisen, and examined the expression patterns of its members and of major fibrillar collagens in the spotted catshark Scyliorhinus canicula, the thornback ray Raja clavata, and the clawed frog Xenopus tropicalis. Our phylogenetic analyses reveal that the single chondrichthyan SPARC-L gene is co-orthologous to the osteichthyan SPARC-L1 and SPARC-L2 paralogues. In all three species, odontoblasts co-express SPARC and collagens. In contrast, ameloblasts do not strongly express collagen genes but exhibit strikingly similar SPARC-L and EMP expression patterns at their maturation stage, in the examined chondrichthyan and osteichthyan species, respectively.
CONCLUSIONS: A well-conserved odontoblastic collagen/SPARC module across gnathostomes further confirms dentin homology. Members of the SPARC-L clade evolved faster than their SPARC paralogues, both in terms of protein sequence and gene duplication. We uncover an osteichthyan-specific duplication that produced SPARC-L1 (subsequently lost in pipidae frogs) and SPARC-L2 (independently lost in teleosts and tetrapods).Our results suggest the ameloblastic expression of the single chondrichthyan SPARC-L gene at the maturation stage reflects the ancestral gnathostome situation, and provide new evidence in favor of the homology of enamel and enameloids in all gnathostomes.
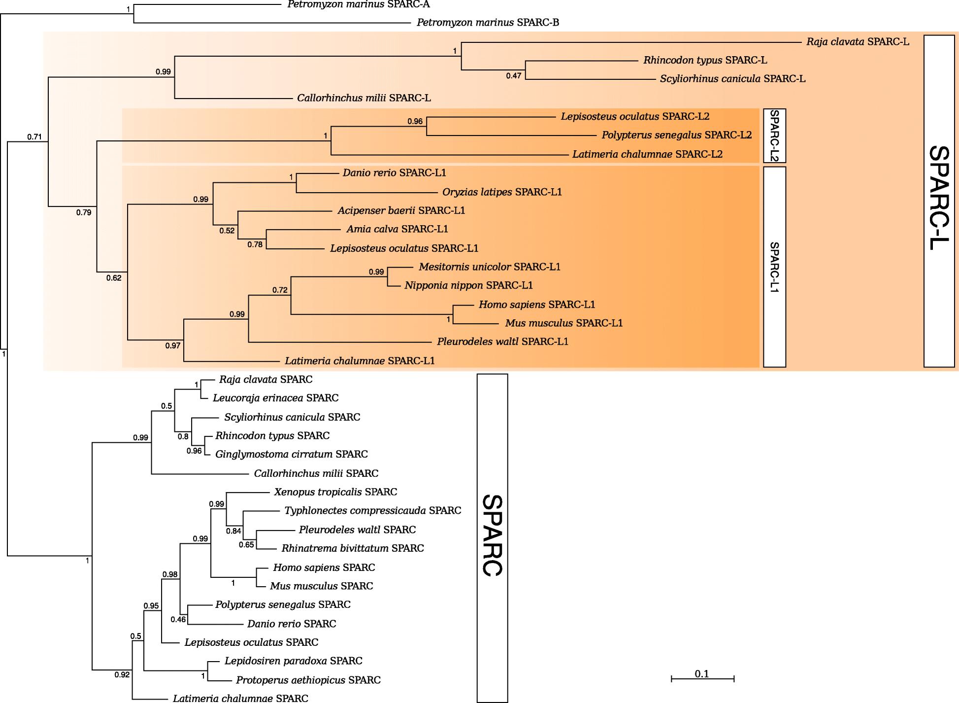
Fig. 1
Phylogenetic relationships of the vertebrate SPARC and SPARC-L gene families. Bayesian inference was run with Phylobayes and the site-heterogeneous CAT+Γ4 model of sequence evolution. The tree was rooted with the lamprey SPARC-A and SPARC-B sequences. Posterior probabilities are indicated on the branches
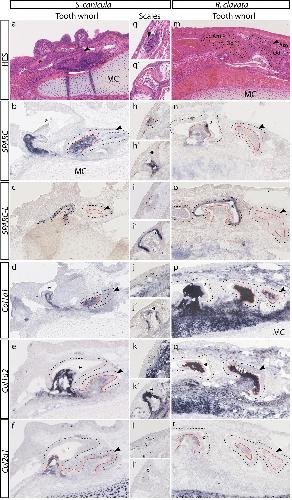
Fig. 2
Histology and gene expression in the developing odontodes of Scyliorhinus canicula and Raja clavata. Lower jaw longitudinal sections (anterior, left; dorsal, up) of a 20 cm long S.c. juvenile (a), a 9 cm long S.c. embryo (b-f), and a 9 cm long R.c embryos (m-r), revealing the presence of tooth series at the maturation stage as well as less developed secretory stage tooth bud harboring columnar ameloblasts (black arrowhead). Thoracic transverse sections are shown for of 6 cm (g-l) and 7 cm (gâ-lâ) long S.c. embryos, focusing on developing primary dorsal dermal denticles at late morphogenesis and late maturation stage, respectively (dorsal to the top). Sections were stained with HES (a, g, gâ, m) or in situ hybridized against SPARC (b, h, hâ, n), SPARC-L (c, i, iâ, o), Col1a1 (d, j, jâ, p), Col1a2 (e, k, kâ, q) and Col2a1-L (f, l, lâ, r). The asterisks locate the mineralized matrix in teeth and denticles at the late mineralization stage, separating the ameloblasts (Am, located by the dashed lines) from the odontoblasts (Od, delineated by the orange line). MC: Meckel. The scale bar in (a) represents 100 μm in (a-f, m-r), and the scale bar in (g) represents 50 μm in (g-lâ)
Fig. 3
Histology and gene expression in developing teeth of Xenopus tropicalis. Longitudinal sections of the X.t. upper jaw at the NF57 developmental stages were stained with HES (a, g) or processed by in situ hybridization for the indicated genes (b-f and h-l). Ameloblasts and odontoblasts are delineated by black dotted lines or by an orange line, respectively. The asterisks locate the mineralized matrix. The scale bars in (a) and (g) respectively represent 20 μm in (a-f) and (g-l)
Fig. 4
Favored model for the evolution of gene content and ameloblastic expression in gnathostomes. A cladogram shows the classically accepted phylogenetic relationships of Scyliorhinus canicula (S.c.), Raja clavata (R.c.), Lepisosteus oculatus (L.o.), Danio rerio (D.r.), Takifugu rubripes (T.r.), Latimeria chalumnae (L.c.), Xenopus tropicalis (X.t.) and Mus musculus (M.m.), as well as putative ancestral situations and polarized evolutionary changes. Pentagons summarize the gene content identified in each species and inferred to have existed in their last common ancestor. Ameloblastic gene expression status is summarized as transcribed (blue), undetected (white) or unknown (grey). Dotted arrows represent unresolved ambiguities with respect to the origin of the SCPP members. See text for details and references
enam (enamelin) in a section of NF stage 59 xenopus Tropicalis upper jaw
sparc (secreted protein, acidic, cysteine-rich (osteonectin)) in a section of NF stage 59 xenopus Tropicalis tooth
Abbarin,
The enamel protein amelotin is a promoter of hydroxyapatite mineralization.
2015, Pubmed
Abbarin,
The enamel protein amelotin is a promoter of hydroxyapatite mineralization.
2015,
Pubmed
Assaraf-Weill,
Ameloblasts express type I collagen during amelogenesis.
2014,
Pubmed
Bertrand,
A dynamic history of gene duplications and losses characterizes the evolution of the SPARC family in eumetazoans.
2013,
Pubmed
Bleicher,
Sequential expression of matrix protein genes in developing rat teeth.
1999,
Pubmed
Borday-Birraux,
Expression of Dlx genes during the development of the zebrafish pharyngeal dentition: evolutionary implications.
2006,
Pubmed
Braasch,
The spotted gar genome illuminates vertebrate evolution and facilitates human-teleost comparisons.
2016,
Pubmed
Brekken,
SPARC, a matricellular protein: at the crossroads of cell-matrix communication.
2001,
Pubmed
Castresana,
Selection of conserved blocks from multiple alignments for their use in phylogenetic analysis.
2000,
Pubmed
Close,
Recommendations for euthanasia of experimental animals: Part 1. DGXI of the European Commission.
1996,
Pubmed
Davit-Béal,
Amphibian teeth: current knowledge, unanswered questions, and some directions for future research.
2007,
Pubmed
Debiais-Thibaud,
Low divergence in Dlx gene expression between dentitions of the medaka (Oryzias latipes) versus high level of expression shuffling in osteichtyans.
2008,
Pubmed
Debiais-Thibaud,
Tooth and scale morphogenesis in shark: an alternative process to the mammalian enamel knot system.
2015,
Pubmed
Debiais-Thibaud,
The homology of odontodes in gnathostomes: insights from Dlx gene expression in the dogfish, Scyliorhinus canicula.
2011,
Pubmed
Diez-Roux,
A high-resolution anatomical atlas of the transcriptome in the mouse embryo.
2011,
Pubmed
Donoghue,
Early evolution of vertebrate skeletal tissues and cellular interactions, and the canalization of skeletal development.
2006,
Pubmed
Donoghue,
The ins and outs of the evolutionary origin of teeth.
2016,
Pubmed
Donoghue,
Origin and early evolution of vertebrate skeletonization.
2002,
Pubmed
Dos Santos Neves,
Odontogenic ameloblast-associated and amelotin are novel basal lamina components.
2012,
Pubmed
Enault,
Molecular footprinting of skeletal tissues in the catshark Scyliorhinus canicula and the clawed frog Xenopus tropicalis identifies conserved and derived features of vertebrate calcification.
2015,
Pubmed
,
Xenbase
Espinoza,
Two families of Xenopus tropicalis skeletal genes display well-conserved expression patterns with mammals in spite of their highly divergent regulatory regions.
2010,
Pubmed
,
Xenbase
Gasse,
Comparative expression of the four enamel matrix protein genes, amelogenin, ameloblastin, enamelin and amelotin during amelogenesis in the lizard Anolis carolinensis.
2015,
Pubmed
Gasse,
Amelotin Gene Structure and Expression during Enamel Formation in the Opossum Monodelphis domestica.
2015,
Pubmed
Gillis,
Trunk neural crest origin of dermal denticles in a cartilaginous fish.
2017,
Pubmed
Gillis,
The homology and phylogeny of chondrichthyan tooth enameloid.
2007,
Pubmed
Hecht,
Evolution of a core gene network for skeletogenesis in chordates.
2008,
Pubmed
Hu,
Enamel defects and ameloblast-specific expression in Enam knock-out/lacz knock-in mice.
2008,
Pubmed
Huysseune,
Unique and shared gene expression patterns in Atlantic salmon (Salmo salar) tooth development.
2008,
Pubmed
Irisarri,
Phylotranscriptomic consolidation of the jawed vertebrate timetree.
2017,
Pubmed
Iwasaki,
Amelotin--a Novel Secreted, Ameloblast-specific Protein.
2005,
Pubmed
Katoh,
MAFFT multiple sequence alignment software version 7: improvements in performance and usability.
2013,
Pubmed
Kawasaki,
The evolution of milk casein genes from tooth genes before the origin of mammals.
2011,
Pubmed
Kawasaki,
SCPP Genes and Their Relatives in Gar: Rapid Expansion of Mineralization Genes in Osteichthyans.
2017,
Pubmed
Kawasaki,
SCPP genes in the coelacanth: tissue mineralization genes shared by sarcopterygians.
2014,
Pubmed
Kawasaki,
Gene duplication and the evolution of vertebrate skeletal mineralization.
2007,
Pubmed
Kawasaki,
Biomineralization in humans: making the hard choices in life.
2009,
Pubmed
Kawasaki,
Phenogenetic drift in evolution: the changing genetic basis of vertebrate teeth.
2005,
Pubmed
Kawasaki,
The SCPP gene repertoire in bony vertebrates and graded differences in mineralized tissues.
2009,
Pubmed
,
Xenbase
Kawasaki,
Evolutionary genetics of vertebrate tissue mineralization: the origin and evolution of the secretory calcium-binding phosphoprotein family.
2006,
Pubmed
Lartillot,
PhyloBayes 3: a Bayesian software package for phylogenetic reconstruction and molecular dating.
2009,
Pubmed
Lee,
The odontogenic ameloblast-associated protein (ODAM) cooperates with RUNX2 and modulates enamel mineralization via regulation of MMP-20.
2010,
Pubmed
Liao,
Osteonectin RNA and collagen alpha1(I) RNA in the developing rat maxilla.
1998,
Pubmed
Lin,
The seahorse genome and the evolution of its specialized morphology.
2016,
Pubmed
Martinek,
Haemocyte-derived SPARC is required for collagen-IV-dependent stability of basal laminae in Drosophila embryos.
2008,
Pubmed
Maxwell,
Variability and conservation in late chondrichthyan development: ontogeny of the winter skate (Leucoraja ocellata).
2008,
Pubmed
McKinnon,
Extracellular matrix-associated protein Sc1 is not essential for mouse development.
2000,
Pubmed
Miyake,
Development of dermal denticles in skates (Chondrichthyes, Batoidea): patterning and cellular differentiation.
1999,
Pubmed
Moffatt,
Characterisation of secretory calcium-binding phosphoprotein-proline-glutamine-rich 1: a novel basal lamina component expressed at cell-tooth interfaces.
2014,
Pubmed
Nguyen,
IQ-TREE: a fast and effective stochastic algorithm for estimating maximum-likelihood phylogenies.
2015,
Pubmed
NULL,
Odontography; or a Treatise on the Comparative Anatomy of the Teeth; Their Physiological Relations, Mode of Development, and Microscopic Structure, in the Vertebrate Animals.
1845,
Pubmed
Oulion,
Evolution of repeated structures along the body axis of jawed vertebrates, insights from the Scyliorhinus canicula Hox code.
2011,
Pubmed
Park,
The amyloid protein APin is highly expressed during enamel mineralization and maturation in rat incisors.
2007,
Pubmed
Qu,
Scales and tooth whorls of ancient fishes challenge distinction between external and oral 'teeth'.
2013,
Pubmed
Qu,
New genomic and fossil data illuminate the origin of enamel.
2015,
Pubmed
Ramlochansingh,
Efficacy of tricaine methanesulfonate (MS-222) as an anesthetic agent for blocking sensory-motor responses in Xenopus laevis tadpoles.
2014,
Pubmed
,
Xenbase
Ravi,
Elephant shark (Callorhinchus milii) provides insights into the evolution of Hox gene clusters in gnathostomes.
2009,
Pubmed
Robinson,
The developing enamel matrix: nature and function.
1998,
Pubmed
Rücklin,
Romundina and the evolutionary origin of teeth.
2015,
Pubmed
Rücklin,
DEVELOPMENTAL PALEOBIOLOGY OF THE VERTEBRATE SKELETON.
2014,
Pubmed
Ryll,
The genome of Callorhinchus and the fossil record: a new perspective on SCPP gene evolution in gnathostomes.
2014,
Pubmed
Sasagawa,
Immunohistochemical and Western Blotting Analyses of Ganoine in the Ganoid Scales of Lepisosteus oculatus: an Actinopterygian Fish.
2016,
Pubmed
Sire,
Origin and evolution of the integumentary skeleton in non-tetrapod vertebrates.
2009,
Pubmed
Sire,
On the origin of ganoine: histological and ultrastructural data on the experimental regeneration of the scales of Calamoichthys calabaricus (Osteichthyes, Brachyopterygii, Polypteridae).
1987,
Pubmed
Sire,
Ganoine formation in the scales of primitive actinopterygian fishes, lepisosteids and polypterids.
1995,
Pubmed
Sire,
Teeth outside the mouth in teleost fishes: how to benefit from a developmental accident.
2001,
Pubmed
Sire,
Light and TEM study of nonregenerated and experimentally regenerated scales of Lepisosteus oculatus (Holostei) with particular attention to ganoine formation.
1994,
Pubmed
Smith,
Making teeth to order: conserved genes reveal an ancient molecular pattern in paddlefish (Actinopterygii).
2015,
Pubmed
Soderling,
Cloning and expression of murine SC1, a gene product homologous to SPARC.
1997,
Pubmed
Sommer,
Expression of matrix proteins during the development of mineralized tissues.
1996,
Pubmed
Sullivan,
Matricellular hevin regulates decorin production and collagen assembly.
2006,
Pubmed
Venkatesh,
Elephant shark genome provides unique insights into gnathostome evolution.
2014,
Pubmed
Venkatesh,
On the origin of SCPP genes.
2014,
Pubmed
Ye,
Deletion of dentin matrix protein-1 leads to a partial failure of maturation of predentin into dentin, hypomineralization, and expanded cavities of pulp and root canal during postnatal tooth development.
2004,
Pubmed
Yu,
Elephant shark sequence reveals unique insights into the evolutionary history of vertebrate genes: A comparative analysis of the protocadherin cluster.
2008,
Pubmed
,
Xenbase