XB-ART-55217
Front Physiol
2018 Jan 01;9:987. doi: 10.3389/fphys.2018.00987.
Show Gene links
Show Anatomy links
BdorOR88a Modulates the Responsiveness to Methyl Eugenol in Mature Males of Bactrocera dorsalis (Hendel).
Liu H
,
Chen ZS
,
Zhang DJ
,
Lu YY
.
???displayArticle.abstract???
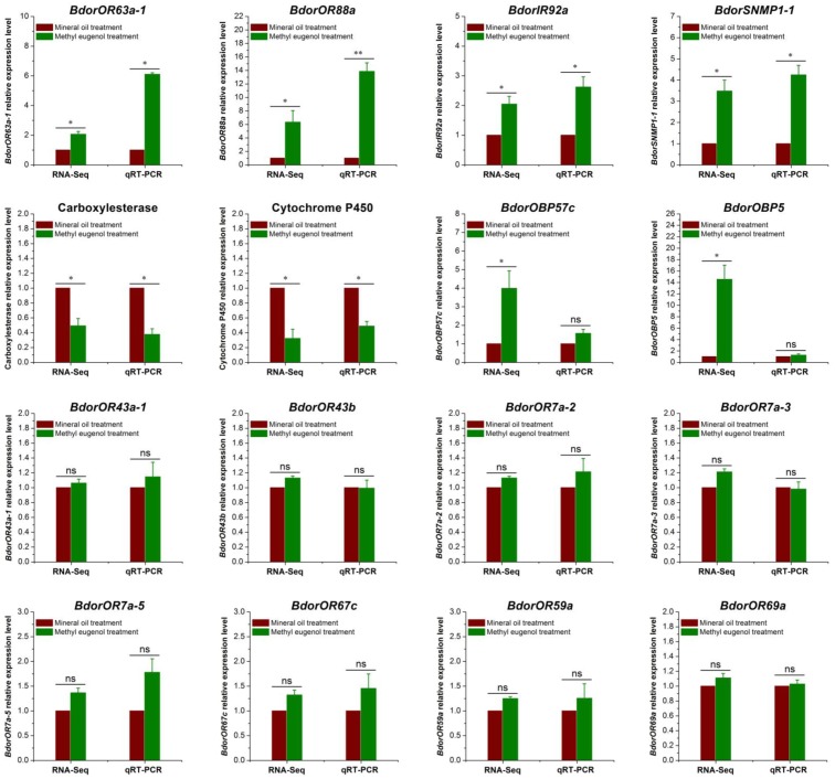
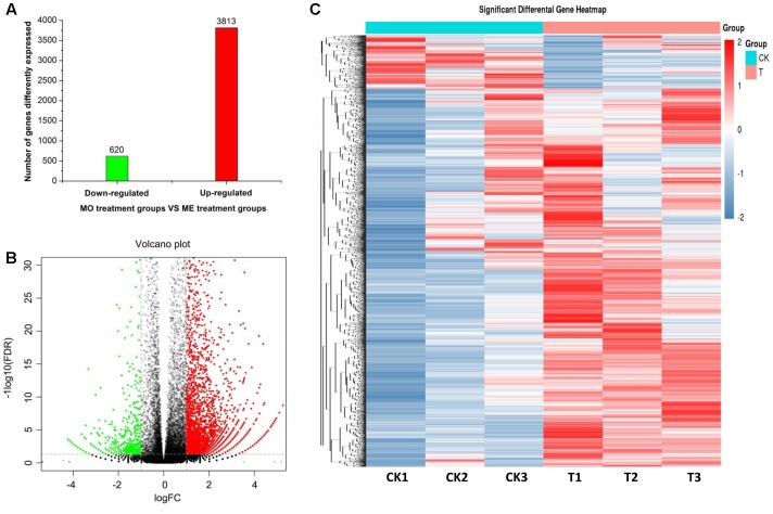
Insect attractants are important prevention tools for managing populations of the Oriental fruit fly, Bactrocera dorsalis (Hendel), which is a highly destructive agricultural pest with health implications in tropical and subtropical countries. Methyl eugenol (ME) is still considered the gold standard of B. dorsalis attractants. Mature male flies use their olfactory system to detect ME, but the molecular mechanism underlying their olfactory detection of ME largely remains unclear. Here, we showed that ME activates the odorant receptors OR63a-1 and OR88a in mature B. dorsalis males antennae by RNA-Seq and qRT-PCR analysis. Interestingly, ME only elicited robust responses in the BdorOR88a/BdorOrco-expressing Xenopus oocytes, thus suggesting that BdorOR88a is necessary for ME reception and tropism in B. dorsalis. Next, our indoor behavioral assays demonstrated that BdorOR63a-1 knockdown had no significant effects on ME detection and tropism. By contrast, reducing the BdorOR88a transcript levels led to a significant decrease in the males' responsiveness to ME. Taken together, our results gave novel insight in the understanding of the olfactory background to the Oriental fruit fly's attraction toward ME.
???displayArticle.pubmedLink??? 30140233
???displayArticle.pmcLink??? PMC6094957
???displayArticle.link??? Front Physiol
???attribute.lit??? ???displayArticles.show???
References [+] :
Anders,
Differential expression analysis for sequence count data.
2010, Pubmed
Anders, Differential expression analysis for sequence count data. 2010, Pubmed
Ashburner, Gene ontology: tool for the unification of biology. The Gene Ontology Consortium. 2000, Pubmed
Barrozo, Mating-induced differential coding of plant odour and sex pheromone in a male moth. 2011, Pubmed
Benton, An essential role for a CD36-related receptor in pheromone detection in Drosophila. 2007, Pubmed
Benton, Atypical membrane topology and heteromeric function of Drosophila odorant receptors in vivo. 2006, Pubmed
Benton, Variant ionotropic glutamate receptors as chemosensory receptors in Drosophila. 2009, Pubmed
Blüthgen, Biological profiling of gene groups utilizing Gene Ontology. 2005, Pubmed
Clarke, Invasive phytophagous pests arising through a recent tropical evolutionary radiation: the Bactrocera dorsalis complex of fruit flies. 2005, Pubmed
Conesa, Blast2GO: a universal tool for annotation, visualization and analysis in functional genomics research. 2005, Pubmed
Croset, Ancient protostome origin of chemosensory ionotropic glutamate receptors and the evolution of insect taste and olfaction. 2010, Pubmed
Deisig, Differential interactions of sex pheromone and plant odour in the olfactory pathway of a male moth. 2012, Pubmed
Di, Design of larval chemical attractants based on odorant response spectra of odorant receptors in the cotton bollworm. 2017, Pubmed
Dong, Bactrocera dorsalis male sterilization by targeted RNA interference of spermatogenesis: empowering sterile insect technique programs. 2016, Pubmed
Dweck, Pheromones mediating copulation and attraction in Drosophila. 2015, Pubmed
Fleischer, Access to the odor world: olfactory receptors and their role for signal transduction in insects. 2018, Pubmed
Forstner, Differential expression of SNMP-1 and SNMP-2 proteins in pheromone-sensitive hairs of moths. 2008, Pubmed
Gadenne, Plasticity in Insect Olfaction: To Smell or Not to Smell? 2016, Pubmed
Grabherr, Full-length transcriptome assembly from RNA-Seq data without a reference genome. 2011, Pubmed
Gui, Molecular characterizations of natalisin and its roles in modulating mating in the oriental fruit fly, Bactrocera dorsalis (Hendel). 2017, Pubmed
Hallem, The molecular basis of odor coding in the Drosophila antenna. 2004, Pubmed
Hallem, Coding of odors by a receptor repertoire. 2006, Pubmed
Hou, Adipokinetic hormone receptor gene identification and its role in triacylglycerol mobilization and sexual behavior in the oriental fruit fly (Bactrocera dorsalis). 2017, Pubmed
Jang, Di- and tri-fluorinated analogs of methyl eugenol: attraction to and metabolism in the Oriental fruit fly, Bactrocera dorsalis (Hendel). 2011, Pubmed
Jayanthi, Isolation and identification of host cues from mango, Mangifera indica, that attract gravid female oriental fruit fly, Bactrocera dorsalis. 2012, Pubmed
Jin, Olfactory Plasticity: Variation in the Expression of Chemosensory Receptors in Bactrocera dorsalis in Different Physiological States. 2017, Pubmed
Jin, SNMP is a signaling component required for pheromone sensitivity in Drosophila. 2008, Pubmed
Khrimian, Ring-fluorinated analog of methyl eugenol: attractiveness to and metabolism in the oriental fruit fly, Bactrocera dorsalis (Hendel). 2009, Pubmed
Khrimian, Consumption and metabolism of 1,2-dimethoxy-4-(3-fluoro-2-propenyl)benzene, a fluorine analog of methyl eugenol, in the oriental fruit fly Bactrocera dorsalis (Hendel). 2006, Pubmed
Koenig, A reference gene set for chemosensory receptor genes of Manduca sexta. 2015, Pubmed
Krishnan, Circadian rhythms in olfactory responses of Drosophila melanogaster. 1999, Pubmed
Kromann, Concurrent modulation of neuronal and behavioural olfactory responses to sex and host plant cues in a male moth. 2015, Pubmed
Leal, Odorant reception in insects: roles of receptors, binding proteins, and degrading enzymes. 2013, Pubmed
Li, RSEM: accurate transcript quantification from RNA-Seq data with or without a reference genome. 2011, Pubmed
Li, Chemosensory Gene Families in Ectropis grisescens and Candidates for Detection of Type-II Sex Pheromones. 2017, Pubmed , Xenbase
Liu, Expression of SNMP1 and SNMP2 genes in antennal sensilla of Spodoptera exigua (Hübner). 2014, Pubmed
Liu, Identification of Male- and Female-Specific Olfaction Genes in Antennae of the Oriental Fruit Fly (Bactrocera dorsalis). 2016, Pubmed
Liu, Molecular Basis of N,N-Diethyl-3-Methylbenzamide (DEET) in Repelling the Common Bed Bug, Cimex lectularius. 2017, Pubmed
Liu, BdorOBP2 plays an indispensable role in the perception of methyl eugenol by mature males of Bactrocera dorsalis (Hendel). 2017, Pubmed
Liu, RNAi-Mediated Knock-Down of transformer and transformer 2 to Generate Male-Only Progeny in the Oriental Fruit Fly, Bactrocera dorsalis (Hendel). 2015, Pubmed
Livak, Analysis of relative gene expression data using real-time quantitative PCR and the 2(-Delta Delta C(T)) Method. 2001, Pubmed
Malnic, Combinatorial receptor codes for odors. 1999, Pubmed
McInnis, Prerelease exposure to methyl eugenol increases the mating competitiveness of sterile males of the oriental fruit fly (Diptera: Tephritidae) in a Hawaiian orchard. 2011, Pubmed
Min, Dedicated olfactory neurons mediating attraction behavior to ammonia and amines in Drosophila. 2013, Pubmed
Missbach, Evolution of insect olfactory receptors. 2014, Pubmed
Mitchell, Odorant receptors and antennal lobe morphology offer a new approach to understanding olfaction in the Asian longhorned beetle. 2017, Pubmed
Mitsuno, Identification of receptors of main sex-pheromone components of three Lepidopteran species. 2008, Pubmed , Xenbase
Mortazavi, Mapping and quantifying mammalian transcriptomes by RNA-Seq. 2008, Pubmed
Neuhaus, Odorant receptor heterodimerization in the olfactory system of Drosophila melanogaster. 2005, Pubmed
Nichols, The SNMP/CD36 gene family in Diptera, Hymenoptera and Coleoptera: Drosophila melanogaster, D. pseudoobscura, Anopheles gambiae, Aedes aegypti, Apis mellifera, and Tribolium castaneum. 2008, Pubmed
Page, Circadian rhythm in olfactory response in the antennae controlled by the optic lobe in the cockroach. 2003, Pubmed
Pertea, TIGR Gene Indices clustering tools (TGICL): a software system for fast clustering of large EST datasets. 2003, Pubmed
Pregitzer, The sensory neurone membrane protein SNMP1 contributes to the sensitivity of a pheromone detection system. 2014, Pubmed
Rogers, Snmp-1, a novel membrane protein of olfactory neurons of the silk moth Antheraea polyphemus with homology to the CD36 family of membrane proteins. 1997, Pubmed
Rund, Daily rhythms in antennal protein and olfactory sensitivity in the malaria mosquito Anopheles gambiae. 2013, Pubmed
Rund, Extensive circadian and light regulation of the transcriptome in the malaria mosquito Anopheles gambiae. 2013, Pubmed
Sakurai, A single sex pheromone receptor determines chemical response specificity of sexual behavior in the silkmoth Bombyx mori. 2011, Pubmed
Sato, Insect olfactory receptors are heteromeric ligand-gated ion channels. 2008, Pubmed , Xenbase
Sayin, Internal State Dependent Odor Processing and Perception-The Role of Neuromodulation in the Fly Olfactory System. 2018, Pubmed
Shelly, Pre-release consumption of methyl eugenol increases the mating competitiveness of sterile males of the oriental fruit fly, Bactrocera dorsalis, in large field enclosures. 2010, Pubmed
Shen, Biochemical and molecular characterisation of acetylcholinesterase in four field populations of Bactrocera dorsalis (Hendel) (Diptera: Tephritidae). 2012, Pubmed
Shen, Evaluation of endogenous references for gene expression profiling in different tissues of the oriental fruit fly Bactrocera dorsalis (Diptera: Tephritidae). 2010, Pubmed
Siciliano, Identification of pheromone components and their binding affinity to the odorant binding protein CcapOBP83a-2 of the Mediterranean fruit fly, Ceratitis capitata. 2014, Pubmed
Siderhurst, Female-biased attraction of Oriental fruit fly, bactrocera dorsalis (Hendel), to a blend of host fruit volatiles from Terminalia catappa L. 2006, Pubmed
Silbering, Complementary function and integrated wiring of the evolutionarily distinct Drosophila olfactory subsystems. 2011, Pubmed
Smith, Safety assessment of allylalkoxybenzene derivatives used as flavouring substances - methyl eugenol and estragole. 2002, Pubmed
Stephens, The current and future potential geographical distribution of the oriental fruit fly, Bactrocera dorsalis (Diptera: Tephritidae). 2007, Pubmed
Suh, Peripheral olfactory signaling in insects. 2014, Pubmed
Tanoue, Circadian clocks in antennal neurons are necessary and sufficient for olfaction rhythms in Drosophila. 2004, Pubmed
Thode, The role of multiple hydrogen-bonding groups in specific alcohol binding sites in proteins: insights from structural studies of LUSH. 2008, Pubmed
Trapnell, Transcript assembly and quantification by RNA-Seq reveals unannotated transcripts and isoform switching during cell differentiation. 2010, Pubmed
Tu, Transcriptomic and proteomic analysis of pre-diapause and non-diapause eggs of migratory locust, Locusta migratoria L. (Orthoptera: Acridoidea). 2015, Pubmed
van der Goes van Naters, Receptors and neurons for fly odors in Drosophila. 2007, Pubmed
Vogt, The insect SNMP gene family. 2009, Pubmed
Wang, Molecular basis of peripheral olfactory sensing during oviposition in the behavior of the parasitic wasp Anastatus japonicus. 2017, Pubmed
Wu, BdorOBP83a-2 Mediates Responses of the Oriental Fruit Fly to Semiochemicals. 2016, Pubmed
Wu, Discovery of Chemosensory Genes in the Oriental Fruit Fly, Bactrocera dorsalis. 2015, Pubmed
Xu, Mosquito odorant receptor for DEET and methyl jasmonate. 2014, Pubmed , Xenbase
Yang, Identification, mRNA expression, and functional analysis of chitin synthase 1 gene and its two alternative splicing variants in oriental fruit fly, Bactrocera dorsalis. 2013, Pubmed
Zhang, Comparative Transcriptome Analysis between Broccoli (Brassica oleracea var. italica) and Wild Cabbage (Brassica macrocarpa Guss.) in Response to Plasmodiophora brassicae during Different Infection Stages. 2016, Pubmed
Zheng, Odorant receptor co-receptor Orco is upregulated by methyl eugenol in male Bactrocera dorsalis (Diptera: Tephritidae). 2012, Pubmed
Zheng, Identification and expression profile analysis of odorant binding proteins in the oriental fruit fly Bactrocera dorsalis. 2013, Pubmed
Zhou, Plasticity of the chemoreceptor repertoire in Drosophila melanogaster. 2009, Pubmed
