|
Figure 1. Positive regulators of CMP formation. (A) Schematic of screening strategy to identify new regulators of cardiogenic mesoderm
differentiation. (B,C) Immunostaining of Kdr-eGFP (cardiogenic mesoderm) and Alexa fuor568-Foxa2 (endoderm) showing increased mesoderm
differentiation in response to siAcvr1b as compared with siControl at day 6 of differentiation. Bar, 50 μm. (D) Microarray data reveal
that 33 transcripts are up-regulated (P < 0.05) at day 4 in response to siAcvr1b as compared with siControl 24 h after transfection. (E)Quantitative
RT–PCR (qRT–PCR) confirmation of the microarray results in D, showing that 14 genes are robustly up-regulated in response to
siAcvr1b as compared with siControl. (F) siRNAscreen of the 14 candidates fromE to evaluate their requirement for cardiogenic mesoderm
formation induced by siAcvr1b. Differentiation was quantified by induction of Kdr-eGFP reporter (total integrated intensity) (see the Materials
and Methods for details). siGrrp1, siEvx1, and siId1 strongly repressed siAcvr1b-induced cardiogenic mesoderm. (G–J) Representative
images of Kdr-eGFP and Alexa fluor 568-Foxa2 illustrating results presented in F. Bar, 50 μm. (K) qRT–PCR results showing that
siGrrp1, siEvx1, and siId1 markedly repress cardiogenic mesoderm-specific marker (Kdr, Mesp1, Snai1, and Cdh11) expression. (L–O)Temporal
expression profiles of Id1, Grrp1, Evx1, and Mesp1 in response to siAcvr1b or siControl from day 3 to day 6 of differentiation. (P–W′)
Endogenous expression of Id1, Grrp1, Evx1, and Mesp1 in embryonic day 6.5 (E6.5) and E7.25 mouse embryos by in situ hybridization. (P–
W) Whole-mount view. Transverse histological section of the proximal region of E7 embryos indicating Id1 (T′) expression in the gastrulating
epiblast (yellowarrow) and migrating mesoderm(white arrow), Grrp1 (U′) expression in the gastrulating epiblast (yellow arrow), and
Evx1 (V′) and Mesp1 (W′) expression in the primitive streak (yellowarrow). (X) Schematic representation of an E7.25 embryo transverse section
illustrating the different domains of expression of the three candidates. The gastrulating epiblast (blue) indicates the domain where Id1
and Grrp1 expression overlaps. In the primitive streak region (gray), high levels of Evx1 expression are observed with decreased Grrp1 expression.
As cells exit the primitive streak and migrate laterally (purple), they start to express Mesp1 along with Evx1. As mesodermcells
migrate more anteriorly (orange), they resume Id1 expression. All qRT–PCR data were normalized to β-actin mRNA levels. Quantitative
data are presented as means ± SD. (∗) P < 0.05. All experiments were performed at least in biological quadruplicates.
|
|
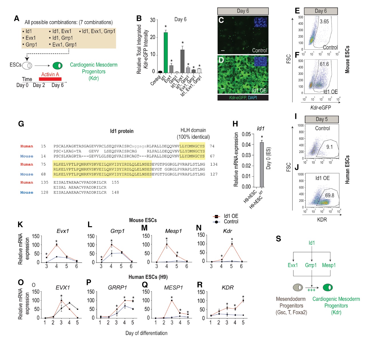
Figure 2. Id1 is sufficient to direct Kdr+ mesoderm formation in mESCs and hESCs. (A) Schematic of the strategy to evaluate the sufficiency
(gain of function) of any of three candidates alone or in combination to promote mesoderm differentiation. (B) Kdr-eGFP fluorescence
measurement at day 6 of differentiation in mESCs overexpressing all possible combinations of the three candidates plotted relative
to uninfected control levels. (C,D) Representative images of Kdr-eGFP for Id1-overexpressing versus control mESCs illustrating the results
presented in B. Bar, 50 μm. (E,F) Flow cytometry analysis reveals that 61.6% of Id1-overexpressing mESCs differentiate into Kdr-eGFP+
mesoderm as compared with 3.65% for control cells at day 6. (G) Alignment and comparison of the mouse (NP_034625.1) Id1 HLHdomain
and the human (NP_851998.1) Id1 HLH domain using the Protein Blast tool (https://blast.ncbi.nlm.nih.gov) reveals that the amino acid
sequence is 100% identical. (H) qRT–PCR analysis for expression of Id1 in control h9 hESCs versus h9 hESCs stably overexpressing Id1
measured at day 0 of differentiation. (I,J) Flow cytometry analysis reveals that 69.8% of Id1-overexpressing h9 hESCs differentiate into
KDR+ mesoderm at day 5 of differentiation as compared with 9.1% for control h9 hESCs. (K–N) Temporal mRNA expression profile of
procardiogenic mesoderm genes (Evx1 [K], Grrp1 [L], Mesp1 [M], and Kdr [N]) in mESC lines overexpressing Id1 compared with control
mESC lines illustrating that Evx1, Grrp1, and Mesp1 mRNA expression peaks at day 4 of differentiation, while Kdr mRNA expression
peaks at day 5 of differentiation. (O–R) TemporalmRNAexpression profiles of EVX1 (O), GRRP1 (P), MESP1 (Q), and KDR (R) in h9 hESCs
stably overexpressing Id1 compared with control h9 hESCs. (S) Model summarizing the procardiogenic role of Id1 by up-regulating the
expression of Evx1, Grrp1, and Mesp1 in bipotent mesendoderm progenitors. Quantitative data are presented as means ± SD. All experiments
were performed at least in biological quadruplicates. The insets in the top right corners of all immunostaining images show corresponding
DAPI staining.
|
|
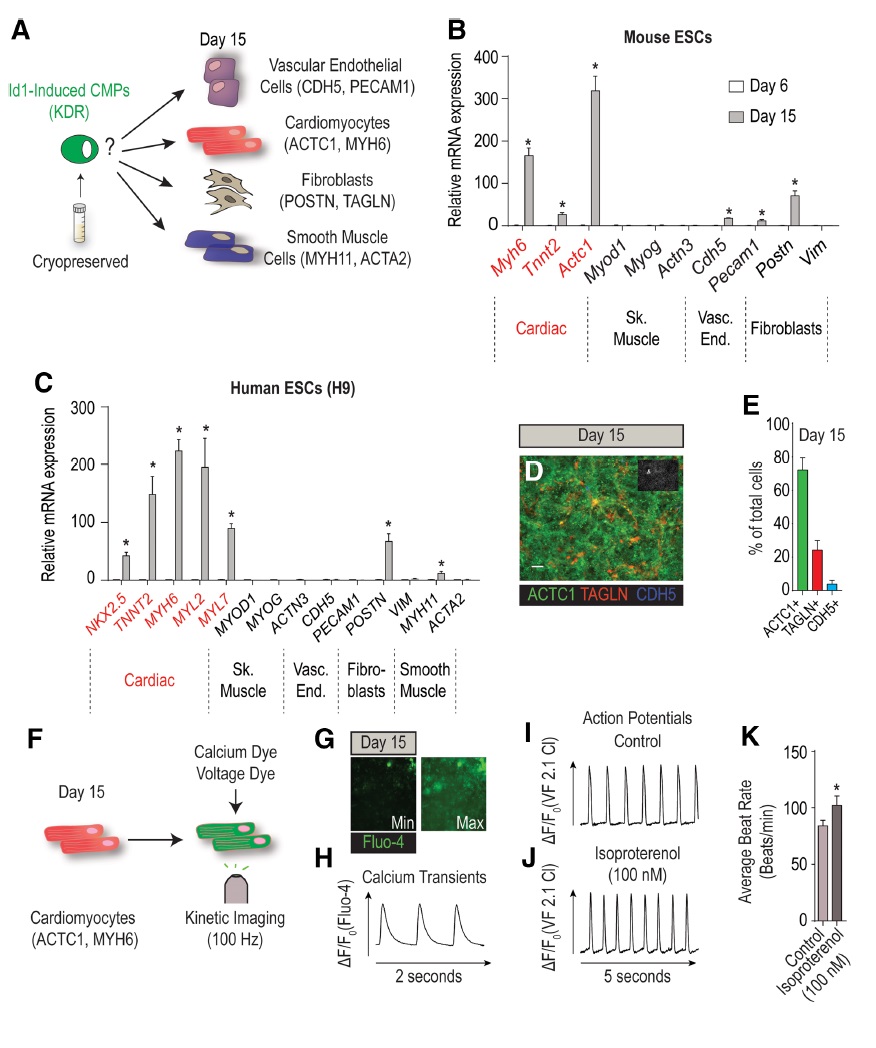
Figure 3. Id1-induced Kdr+ mesoderm is cardiogenic. (A)
Schematic depicting the prospective differentiation potential
of cryopreserved Id1-induced CMPs to multiple
cardiovascular cell types. (B) mRNA expression profiling
for the spontaneous differentiation potential of mESCs
stably overexpressing Id1 to cardiac (Myh6, Tnnt2, and
Actc1), skeletal muscle (Myod1, Myog, and Actn3), vascular
endothelial (Cdh5 and Pecam1), and fibroblast
(Postn and Vim) markers at days 6 and 15 of differentiation.
(C) mRNA expression profiling for the spontaneous
differentiation potential of h9 hESCs stably overexpressing
Id1 to cardiac (NKX2.5, TNNT2, MYH6, MYL2, and
MYL7), skeletal muscle (MYOD1, MYOG, and ACTN3),
vascular endothelial (CDH5 and PECAM1), smooth muscle
(MYH11 and ACTA2), and fibroblast (POSTN and
VIM) markers at days 5 and 15 of differentiation. (D) Representative
immunofluorescence image of cardiomyocytes
(ACTC1), vascular endothelial cells (CDH5), and
fibroblasts (TAGLN) at day 15 of differentiation in h9
hESCs stably overexpressing Id1. Bar, 50 μm. (E) Diagram
showing quantification of the percentage ofACTC1+ (cardiomyocytes),
TAGLN+ (fibroblasts), and CDH5+ (vascular
endothelial cells) at day 15 of differentiation in h9
hESCs stably overexpressing Id1. (F) Schematic of the
work flowfor the physiological assessment of cardiomyocytes
derived from Id1-overexpressing h9 hESCs using
the calcium-sensitive (Fluo-4) and voltage-sensitive
(VF2.1 Cl) (Miller et al. 2012) dyes. (G) Representative images
illustrating the minimumand maximum changes in
fluorescence of Fluo-4 in cardiomyocytes derived from
Id1-overexpressing h9 hESCs. (H) Representative calcium
transient trace of day 15 cardiomyocytes derived
from Id1-overexpressing h9 hESCs. (I,J) Representative
action potential traces of cardiomyocytes derived from
Id1-overexpressing h9 hESCs in control conditions (I) or in response to isoproterenol (J) measured optically with VF2.1 Cl. (K) Beat rate
quantification of cardiomyocytes derived from Id1-overexpressing h9 hESCs indicating an increase in beating frequency in response to
100 nM isoproterenol treatment as compared with vehicle and measured with VF2.1 Cl. Quantitative data are presented as means ± SD.
All experiments were performed at least in biological quadruplicates. The insets in the top right corners of all immunostaining images
shows corresponding DAPI staining.
|
|
Figure 4. Id1 promotes cardiogenic mesoderm differentiation by inhibiting Tcf3 and Foxa2. (A) Schematic predicting that Id1 mediates
its procardiogenic effect by targeting and inhibiting repressors of cardiogenic mesoderm differentiation. (B) siRNA-mediated functional
screen evaluating the role of E proteins (Tcf3, Tcf4, and Tcf12) in repressing cardiogenic mesoderm differentiation. The diagram shows
the fluorescence quantification of Kdr-eGFP in response to all seven possible siRNA combinations and siControl. (C,D) Representative
immunofluorescence images of Kdr-eGFP at day 6 of differentiation from mESCs transfected at day 3 with siControl (C) and siTcf3
(D). Bar, 50 μm. (E) qRT–PCR validation showing that 17 genes are down-regulated at day 4 in response to siAcvr1b as compared with
siControl 24 h after transfection. (F,G) siRNA-mediated functional screen evaluating whether downstream targets of Acvr1b signaling
are involved in the repression of cardiogenic mesoderm differentiation. (F) The diagram shows the fluorescence quantification of KdreGFP,
where only a siRNA directed against siFoxa2 is able to promote cardiogenic mesoderm differentiation. (G) Representative KdreGFP
immunofluorescence images of siFoxa2. Bar, 50 μm. (H) qRT–PCR shows that Foxa2 expression is down-regulated in Id1-overexpressing
mESCs as compared with control. (I–K) qRT–PCR for cardiogenic mesoderm markers (Mesp1, Snai1, Cdh11, and Kdr) showing
that the cotransfection of siFoxa2 and siTcf3 further enhances cardiogenic mesoderm differentiation as compared with siTcf3 or siFoxa2
alone (shown in I). The diagram shows the fluorescence quantification of Kdr-eGFP (J) and a representative image (K) of the siTcf3 +
siFoxa2 condition. Bar, 50 μm. (L) Model showing Id1’s repressive role on Tcf3 and Foxa2 activity to promote cardiogenic mesoderm
differentiation.
|
|
Figure 5. Id proteins promote cardiogenic
mesoderm formation in vivo. (A) Xid2
mRNA was injected equatorially into two
blastomeres on one side of four-cell stage embryos.
(B) The mouse HLH domain of Id1
(NP_034625.1) was aligned and compared
with all Xenopus laevis HLH (yellow) domains
of id proteins using the Protein Blast
tool (https://blast.ncbi.nlm.nih.gov). With
79% of identical amino acids, Xid2
(NP_001081902.1) (A) is the closest ortholog
to Id1. (CâF) Unilaterally injected embryos
(as in A) cultured to gastrula stage (stage
10.5) in whole mount (C,E) or transversely bisected
(D,F) and probed for mesoderm marker
Xbra (C,D) and cardiogenic mesoderm
Xmespb (E,F) expression. Yellow arrowheads
indicate expansions of both the Xbra and
Xmespb domains in the Xid1-injected side.
(GâI) Unilaterally injected embryos cultured
to early tail bud stage (stage 25) in whole
mount and probed for Xnkx2.5 expression. Yellow arrowheads indicate an expansion of the Xnkx2.5 domain in the Xid2-injected
side of the embryo.
|
|
Figure 6. Id genes are essential for early heart formation. (A) Schematic illustrating the generation and analysis of Id1–4 mutant embryos
using CRISPR/Cas9 technology. Two sgRNAs per gene (targeting the translational start site and the HLH domain) were injected into single-
cell mouse zygotes alongside Cas9 mRNA. Zygoteswere reimplanted and harvested at stages E7.5–E8.5. Resulting embryos were genotyped
by DNA deep sequencing, and cardiac gene expression was assessed via whole-mount in situ hybridization. (B–U) In situ
hybridization results from the most severe Id1–4 mutants—compared with wild type (individual mutants are marked by #)—plus one
less-affected mutant (O); analysis of Smarcd3 at E7.75 (B–E), Tbx5 at E8.0 (F–I), Nkx2.5 at E8.25 (J–M; plus transverse sections through
the heart tube-forming region [K′,M′]), Nkx2.5 at E8.5 (N–Q), and Tbx5 at E8.5 (R–U). (Yellow arrowheads) Missing heart tube (or missing
heart tube-forming region at cardiac crescent stages) in Id1–4 mutants; (white arrowhead) malformed heart tube; (black arrows) the plane
of transverse sectioning through the heart tube-forming region; (black dashed arrows) posterior–lateral cardiac regions. See the Supplemental
Material for detailed sequencing results of mutant embryos.
|
|
Figure 7. Id genes orchestrate cardiogenic mesoderm
differentiation in vertebrates. Id genes control the activation
of the cardiogenic mesoderm differentiation program
in mesendoderm progenitors by inhibiting the
activity of repressors (Tcf3 and Foxa2) while promoting
the expression of activators of cardiogenic mesoderm differentiation
(Evx1, Grrp1, and Mesp1). The Id-controlled
network induces cardiogenic mesoderm (Mesp1 and Kdr)
differentiation from pluripotent cells. Id1-induced CMPs
generated from pluripotent stem cells are cryopreservable
and spontaneously form contracting cardiomyocytes
(∼70%) as well as vascular endothelial cells,
smooth muscle, and fibroblasts.
|
|
Supplemental Figure 4: Skeletal muscle differentiation is impaired in response to Xid2 overexpression in Xenopus laevis
A-C) Embryos were hemilaterally injected at 4-cell stage as in Figure 5 and cultured to early tailbud stage (stage 25). Whole mount in situ hybridization probes for skeletal muscle marker Xmlc expression. Yellow arrows indicate decreased and disorganized pattern of expression in the injected side as compared to control side.
|