Click here to close
Hello! We notice that you are using Internet Explorer, which is not supported by Xenbase and may cause the site to display incorrectly.
We suggest using a current version of Chrome,
FireFox, or Safari.
Mol Cancer
2018 Aug 01;171:111. doi: 10.1186/s12943-018-0848-3.
Show Gene links
Show Anatomy links
MASTL induces Colon Cancer progression and Chemoresistance by promoting Wnt/β-catenin signaling.
Uppada SB
,
Gowrikumar S
,
Ahmad R
,
Kumar B
,
Szeglin B
,
Chen X
,
Smith JJ
,
Batra SK
,
Singh AB
,
Dhawan P
.
???displayArticle.abstract???
BACKGROUND: Chemotherapeutic agents that modulate cell cycle checkpoints and/or tumor-specific pathways have shown immense promise in preclinical and clinical studies aimed at anti-cancer therapy. MASTL (Greatwall in Xenopus and Drosophila), a serine/threonine kinase controls the final G2/M checkpoint and prevents premature entry of cells into mitosis. Recent studies suggest that MASTL expression is highly upregulated in cancer and confers resistance against chemotherapy. However, the role and mechanism/s of MASTL mediated regulation of tumorigenesis remains poorly understood.
METHODS: We utilized a large patient cohort and mouse models of colon cancer as well as colon cancer cells to determine the role of Mastl and associated mechanism in colon cancer.
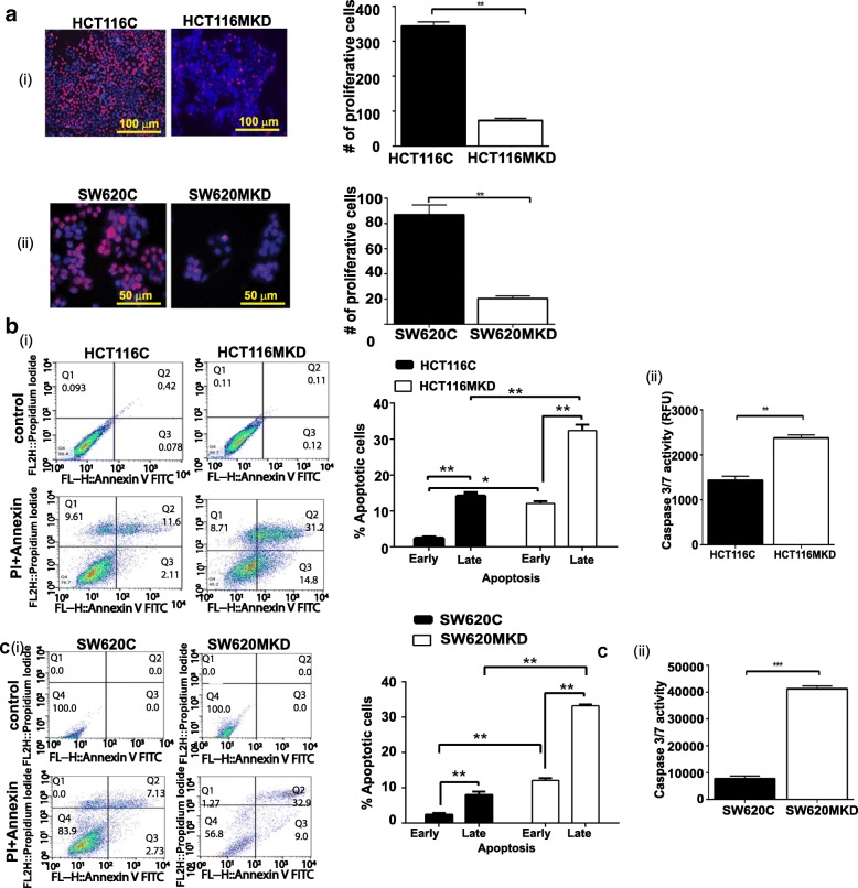
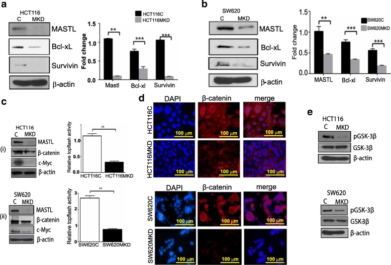
RESULTS: Here, we show that MASTL expression increases in colon cancer across all cancer stages compared with normal colontissue (P < 0.001). Also, increased levels of MASTL associated with high-risk of the disease and poor prognosis. Further, the shRNA silencing of MASTL expression in colon cancer cells induced cell cycle arrest and apoptosis in vitro and inhibited xenograft-tumor growth in vivo. Mechanistic analysis revealed that MASTL expression facilitates colon cancer progression by promoting the β-catenin/Wnt signaling, the key signaling pathway implicated in colon carcinogenesis, and up-regulating anti-apoptotic proteins, Bcl-xL and Survivin. Further studies where colorectal cancer (CRC) cells were subjected to 5-fluorouracil (5FU) treatment revealed a sharp increase in MASTL expression upon chemotherapy, along with increases in Bcl-xL and Survivin expression. Most notably, inhibition of MASTL in these cells induced chemosensitivity to 5FU with downregulation of Survivin and Bcl-xL expression.
CONCLUSION: Overall, our data shed light on the heretofore-undescribed mechanistic role of MASTL in key oncogenic signaling pathway/s to regulate colon cancer progression and chemo-resistance that would tremendously help to overcome drug resistance in colon cancer treatment.
???displayArticle.pubmedLink???
30068336
???displayArticle.pmcLink???PMC6090950 ???displayArticle.link???Mol Cancer ???displayArticle.grants???[+]
BXBX002086 U.S. Department of Veterans Affairs, BX002761 U.S. Department of Veterans Affairs, DK088902 National Institutes of Health, R21CA216746 National Cancer Institute, R21CA216746 NCI NIH HHS , P30 CA036727 NCI NIH HHS , I01 BX002761 BLRD VA, P30 CA008748 NCI NIH HHS
Fig. 2. MASTL knockdown results in altered functional characteristics in colon cancer cell lines in vitro. a (i) MASTL knockdown in SW620 cells was confirmed by Western blot and qRT-PCR analysis. (ii) MASTL knockdown in HCT116 cells was confirmed by Western blot and qRT-PCR analysis. b Tumorigenic and invasive potential was determined by ability to form colonies in soft agar assay and invasion in (i) SW620C and SW620MKD cells (ii) HCT116C and HCT116MKD cells. For graphs, data represent meanâ±âSD; **, Pâ<â0.001
Fig. 3. Cell are arrested in G2M phase as a result of MASTL knockdown in colon cancer. Control and MASTL knockdown cells were synchronized in serum free conditions for 72 h after which are treated with RO3306 for 16 h and then grown for one hour in fresh media. Cells were fixed immediately and cell cycle analysis was carried out via FACS. RO3306 is a selective ATP-competitive inhibitor of CDK1 that reversibly arrests proliferating human cells at the G2/M phase border, and the arrested cells enter mitosis rapidly after release from the G2 block [8] (a) HCT116 MASTL knockdown cells were unable to overcome the G2M block as compared to control cells (b) Similarly, the SW620 MASTL knockdown cells were also significantly arrested in G2M phase. For graphs, data represent meanâ±âSD; *, Pâ<â0.01
Fig. 6. Effect of modulation of MASTL expression on tumor xenograft in vivo. (a-c) Flank tumor xenograft tumor development, after subcutaneous injection (nâ=â6 mice per group), was monitored for HCT116C, or HCT116MKD cells. Tumor volume and tumor weight of HCT116C and HCT116MKD cells after 4 weeks of inoculation in nude mice. (d) Tumors were evaluated for MASTL and β-catenin expression as well as markers of proliferation (Ki67) by immunohistochemistry; (e) Immunoblotting on tumors from 3 mice from each group (M1, M2 and M3) for Survivin, Bcl-xL and Cleaved PARP and normalized with tubulin as control. For graphs, data represent meanâ±âSD; **, Pâ<â0.001; ***, Pâ<â0.0001 versus control
Fig. 7. Overexpression of β-catenin-S33Y mutant rescues MASTL knockdown cells from apoptosis. β-catenin-S33Y mutant was transiently overexpressed (48 h) in MASTL knockdown cells and overexpression of activated β-catenin was confirmed by immunoblotting and topflash reporter assay in HCT116 (a) and SW620 (b) cells. c Caspase-3/7 activity as measured by luminescence in HCT116MKD and SW620MKD cells as compared to control cells and modulation due to overexpression of activated form of β-catenin in these cells
Fig. 8. MASTL imparts chemoresistance to 5-FU in colon cancer cell lines. (a) HCT116C and HCT116MKD cells were treated with 10 and 20 μM of 5-FU. Western blot analysis demonstrated induction of Survivin and Bcl-xL in control cells. However, inhibition of MASTL inhibited these protein expression even in presence of 5-FU. (b) MTT assay in HCT116C and HCT116MKD cells showed significant reduction in viable cells as compared to control treated cells. For graphs, data represent meanâ±âSD; **, Pâ<â0.001; ***, Pâ<â0.0001 versus control. (c) Model depicting the role of MASTL in regulation of colon cancer progression. When MASTL expression is increased it phosphorylates GSK-3β and inactivates it, thereby β-catenin is not phosphorylated and degraded. The β-catenin then is translocated into nucleus leading to active transcription of its target genes c-Myc, Survivin and Bcl-xL. These cells escape G2M arrest and apoptosis leading to cancer progression. Conversely, in MASTL inhibited cells, GSK-3β is active which then phosphorylates and degrades β-catenin thus preventing its translocation to nucleus and activation of target genes
Adhikari,
Mastl/PP2A regulate Cdk1 in ooycte maturation.
2015, Pubmed
Adhikari,
Mastl/PP2A regulate Cdk1 in ooycte maturation.
2015,
Pubmed
Álvarez-Fernández,
Greatwall is essential to prevent mitotic collapse after nuclear envelope breakdown in mammals.
2013,
Pubmed
,
Xenbase
Amati,
Myc and the cell cycle.
1998,
Pubmed
Balakrishnan,
Pharmacological cyclin dependent kinase inhibitors: Implications for colorectal cancer.
2016,
Pubmed
Berns,
Repression of c-Myc responsive genes in cycling cells causes G1 arrest through reduction of cyclin E/CDK2 kinase activity.
1997,
Pubmed
Bhat,
Claudin-7 expression induces mesenchymal to epithelial transformation (MET) to inhibit colon tumorigenesis.
2015,
Pubmed
Brabletz,
Expression of nuclear beta-catenin and c-myc is correlated with tumor size but not with proliferative activity of colorectal adenomas.
2000,
Pubmed
Concin,
Role of p53 in G2/M cell cycle arrest and apoptosis in response to gamma-irradiation in ovarian carcinoma cell lines.
2003,
Pubmed
Cundell,
The BEG (PP2A-B55/ENSA/Greatwall) pathway ensures cytokinesis follows chromosome separation.
2013,
Pubmed
Erisman,
The c-myc protein is constitutively expressed at elevated levels in colorectal carcinoma cell lines.
1988,
Pubmed
Gharbi-Ayachi,
The substrate of Greatwall kinase, Arpp19, controls mitosis by inhibiting protein phosphatase 2A.
2010,
Pubmed
,
Xenbase
Giles,
MK-0457, a novel kinase inhibitor, is active in patients with chronic myeloid leukemia or acute lymphocytic leukemia with the T315I BCR-ABL mutation.
2007,
Pubmed
Hégarat,
PP2A/B55 and Fcp1 regulate Greatwall and Ensa dephosphorylation during mitotic exit.
2014,
Pubmed
Jordan,
Tubulin as a target for anticancer drugs: agents which interact with the mitotic spindle.
1998,
Pubmed
Kamran,
Aurora kinase A regulates Survivin stability through targeting FBXL7 in gastric cancer drug resistance and prognosis.
2017,
Pubmed
Katsha,
AURKA regulates JAK2-STAT3 activity in human gastric and esophageal cancers.
2014,
Pubmed
Katsha,
Aurora kinase A promotes inflammation and tumorigenesis in mice and human gastric neoplasia.
2013,
Pubmed
Kikuchi,
Regulation of Wnt signaling by protein-protein interaction and post-translational modifications.
2006,
Pubmed
Kolligs,
Wnt/beta-catenin/tcf signaling: a critical pathway in gastrointestinal tumorigenesis.
2002,
Pubmed
Kondo,
Modulation of apoptosis by endogenous Bcl-xL expression in MKN-45 human gastric cancer cells.
1998,
Pubmed
Krausova,
Wnt signaling in adult intestinal stem cells and cancer.
2014,
Pubmed
Kugimiya,
The c-MYC-ABCB5 axis plays a pivotal role in 5-fluorouracil resistance in human colon cancer cells.
2015,
Pubmed
Lau,
Allyl isothiocyanate induces G2/M arrest in human colorectal adenocarcinoma SW620 cells through down-regulation of Cdc25B and Cdc25C.
2010,
Pubmed
Lee,
Epothilones induce human colon cancer SW620 cell apoptosis via the tubulin polymerization independent activation of the nuclear factor-kappaB/IkappaB kinase signal pathway.
2007,
Pubmed
Lorca,
The Greatwall kinase: a new pathway in the control of the cell cycle.
2013,
Pubmed
Louis,
c-Myc induces chromosomal rearrangements through telomere and chromosome remodeling in the interphase nucleus.
2005,
Pubmed
MacDonald,
Wnt/beta-catenin signaling: components, mechanisms, and diseases.
2009,
Pubmed
,
Xenbase
Malumbres,
Physiological relevance of cell cycle kinases.
2011,
Pubmed
Manchado,
Targeting mitotic exit leads to tumor regression in vivo: Modulation by Cdk1, Mastl, and the PP2A/B55α,δ phosphatase.
2010,
Pubmed
Miller,
c-Myc and cancer metabolism.
2012,
Pubmed
Mitsiades,
The Akt pathway: molecular targets for anti-cancer drug development.
2004,
Pubmed
Mochida,
Greatwall phosphorylates an inhibitor of protein phosphatase 2A that is essential for mitosis.
2010,
Pubmed
,
Xenbase
Nakamura,
Survivin as a predictor of cis-diamminedichloroplatinum sensitivity in gastric cancer patients.
2004,
Pubmed
Olmeda,
Beta-catenin regulation during the cell cycle: implications in G2/M and apoptosis.
2003,
Pubmed
Pap,
Role of glycogen synthase kinase-3 in the phosphatidylinositol 3-Kinase/Akt cell survival pathway.
1998,
Pubmed
Polakis,
Wnt signaling in cancer.
2012,
Pubmed
Rogers,
PP1 initiates the dephosphorylation of MASTL, triggering mitotic exit and bistability in human cells.
2016,
Pubmed
Sansom,
Myc deletion rescues Apc deficiency in the small intestine.
2007,
Pubmed
Sarkar,
Coupling G2/M arrest to the Wnt/β-catenin pathway restrains pancreatic adenocarcinoma.
2014,
Pubmed
Sehdev,
HDM2 regulation by AURKA promotes cell survival in gastric cancer.
2014,
Pubmed
Seth,
Cell cycle regulation of the c-Myc transcriptional activation domain.
1993,
Pubmed
Sheen,
c-Myc alters the DNA damage-induced G2/M arrest in human mammary epithelial cells.
2003,
Pubmed
Shi,
Molecular mechanisms of chemoresistance in gastric cancer.
2016,
Pubmed
Sikora,
c-myc oncogene expression in colorectal cancer.
1987,
Pubmed
Sipos,
Therapeutic aspects of c-MYC signaling in inflammatory and cancerous colonic diseases.
2016,
Pubmed
Smith,
Over-expression of the c-myc proto-oncogene in colorectal carcinoma.
1993,
Pubmed
Sourbier,
The phosphoinositide 3-kinase/Akt pathway: a new target in human renal cell carcinoma therapy.
2006,
Pubmed
Spiteri,
Copper-catalyzed azide-alkyne cycloaddition: regioselective synthesis of 1,4,5-trisubstituted 1,2,3-triazoles.
2010,
Pubmed
Vera,
Greatwall promotes cell transformation by hyperactivating AKT in human malignancies.
2015,
Pubmed
Voets,
MASTL is the human orthologue of Greatwall kinase that facilitates mitotic entry, anaphase and cytokinesis.
2010,
Pubmed
,
Xenbase
Wang,
Mastl kinase, a promising therapeutic target, promotes cancer recurrence.
2014,
Pubmed
White,
Dysregulation of Wnt/β-catenin signaling in gastrointestinal cancers.
2012,
Pubmed
Wu,
TIPE2 functions as a metastasis suppressor via negatively regulating β-catenin through activating GSK3β in gastric cancer.
2016,
Pubmed
Yochum,
A beta-catenin/TCF-coordinated chromatin loop at MYC integrates 5' and 3' Wnt responsive enhancers.
2010,
Pubmed
Zaffaroni,
Cell growth inhibition, G2M cell cycle arrest and apoptosis induced by the imidazoacridinone C1311 in human tumour cell lines.
2001,
Pubmed
Zeng,
Evaluation of 5-ethynyl-2'-deoxyuridine staining as a sensitive and reliable method for studying cell proliferation in the adult nervous system.
2010,
Pubmed