XB-ART-55080
Dev Cell
2018 Jun 04;455:565-579.e3. doi: 10.1016/j.devcel.2018.05.003.
Show Gene links
Show Anatomy links
Redistribution of Adhesive Forces through Src/FAK Drives Contact Inhibition of Locomotion in Neural Crest.
Roycroft A
,
Szabó A
,
Bahm I
,
Daly L
,
Charras G
,
Parsons M
,
Mayor R
.
???displayArticle.abstract???
Contact inhibition of locomotion is defined as the behavior of cells to cease migrating in their former direction after colliding with another cell. It has been implicated in multiple developmental processes and its absence has been linked to cancer invasion. Cellular forces are thought to govern this process; however, the exact role of traction through cell-matrix adhesions and tension through cell-cell adhesions during contact inhibition of locomotion remains unknown. Here we use neural crest cells to address this and show that cell-matrix adhesions are rapidly disassembled at the contact between two cells upon collision. This disassembly is dependent upon the formation of N-cadherin-based cell-cell adhesions and driven by Src and FAK activity. We demonstrate that the loss of cell-matrix adhesions near the contact leads to a buildup of tension across the cell-cell contact, a step that is essential to drive cell-cell separation after collision.
???displayArticle.pubmedLink??? 29870718
???displayArticle.pmcLink??? PMC5988567
???displayArticle.link??? Dev Cell
???displayArticle.grants??? [+]
Wellcome Trust , M010465 Medical Research Council , J000655 Medical Research Council , M008517 Medical Research Council , 084247/Z/07/Z Biotechnology and Biological Sciences Research Council
Species referenced: Xenopus laevis
Genes referenced: cdh1 cdh2 ctnnd1 fn1 ptk2 pxn sox10 src twist1 vcl
GO keywords: neural crest cell migration [+]
???displayArticle.antibodies??? Cdh1 Ab1 Cdh2 Ab3 Cdh2 Ab4 Pxn Ab2 Src Ab3 Vcl Ab1
???displayArticle.morpholinos??? cdh2 MO1
???attribute.lit??? ???displayArticles.show???
|
|
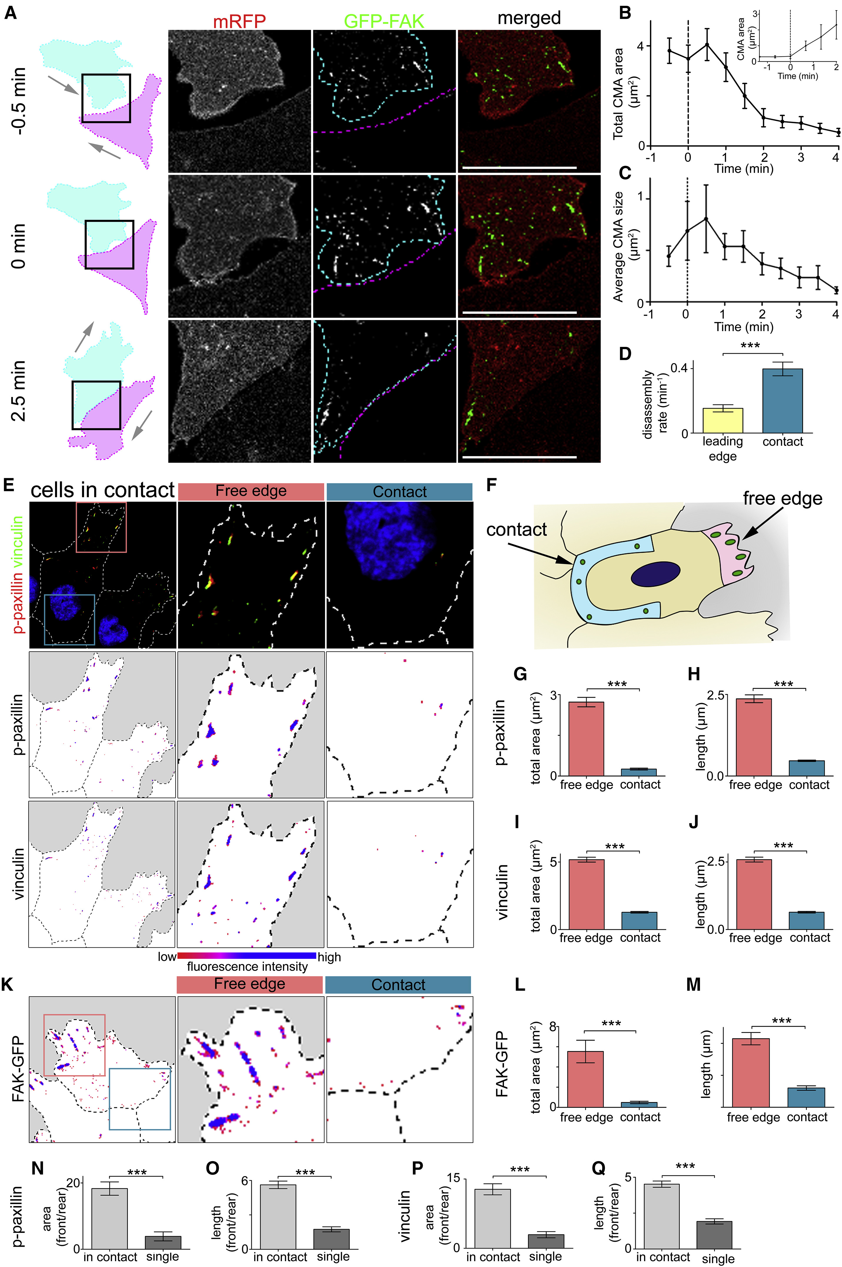
Figure 1 Redistribution of Forces during CIL (A) Membrane GFP-labeled NC cells undergoing CIL. Red indicates the protrusion extension (Figure S1E). (B) Dynamic behaviors of the protrusions toward the contact (green), away from the contact (red), and the length of the cell-cell contact (blue). Beige bar indicates the time when cells collided. Gray bar indicates the time when cells separated. Yellow bar indicates when laser ablation was carried out. (C, F, H, and J) TFM showing substrate displacement vectors. Cells labeled with membrane RFP are outlined in gray. (D and G) Average traction at leading edge/free edge (D) and trailing edge/contact (G). n = 17 for single cells and n = 27 for cells in contact. n.s., not significant. (E) Imbalance of traction at front and rear of a single cell (Pa); orange block indicates when the cell starts to migrate. (I and K) Traction at contact pointing away from the contact over time in colliding/separating cells. 0 min = first frame of contact for (I), and last frame before separation for (K). Tension across the contact is shown in red. (LâP) Schematic of cells and frames from movies as indicated. Cells were injected to express membrane RFP (red) and either p120-catenin-GFP to label CCAs (green in L and M) or GFP- FAK to label cell-matrix adhesions (green in N). Bottom row: zoom of cell-cell contact. Ablation area marked with a cyan box. To maintain the same orientation and scale, images in NâP were rotated, zoomed, and the background was filled with black. (Q) Median value of the length of the cell-cell contact relative to length at the start of laser ablation (0 min). Yellow area shows time of laser ablation. n = 10 for no ablation, CCA ablation, and CMA ablation; n = 8 for cytosol ablation; n = 3 for free membrane ablation. (R) Percentage of cells that separate within 3 min after ablation. Scale bars, 20 μm. Line graphs show medians. Bar graphs show means, errors ± SEM. âââp ⤠0.001, ââp ⤠0.01. (D and G) Mann-Whitney test, (K) Kruskal-Wallis test. See also Figure S1. |
|
|
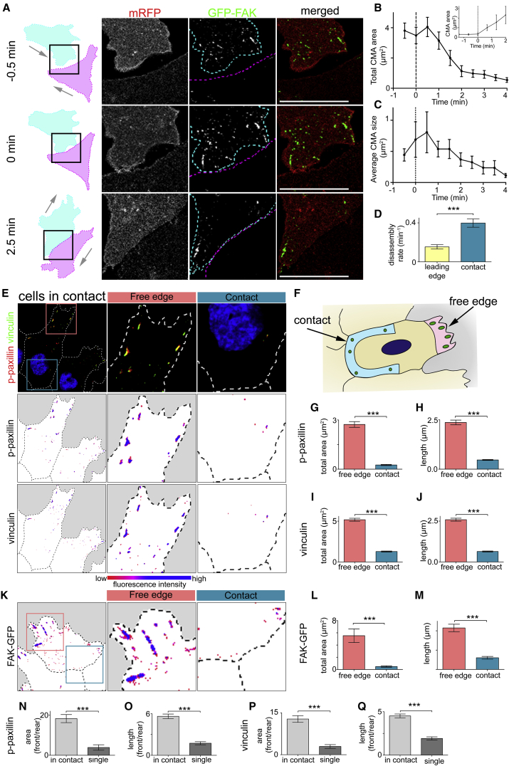
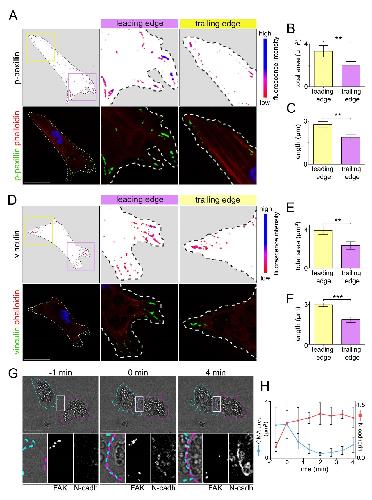
Figure 2 Cell-Matrix Adhesions Disassemble near the Contact upon Collision (A) Outline of colliding cells showed in zoom of contact area between two cells. Cells outlined in cyan and magenta. The cell labeled in cyan is expressing membrane RFP (mRFP) (red) and GFP-FAK (green). (B and C) Total area (B) and average size (C) of CMAs near the contact upon a collision. 0 min = first frame in contact. n = 15 cells. (B insert) Total area of CMAs near the contact as cells separate. 0 min = last frame in contact n = 3 cells. (D) Disassembly rate of CMAs as indicated. Leading edge, n = 24; contact, n = 27. (E and K) Immunocytochemistry on cells in contact against p-paxillin and vinculin (E) or cells expressing FAK-GFP (K) as indicated. Bottom: color indicating fluorescence intensity. (F) Schematic illustrating how regions of interest were defined for analysis. Contact region illustrated in blue and free edge in pink. (GâJ, L, and M) Total area and length of CMAs using the markers indicated. n = 80 cells for (G) and (H); n = 76 cells for (I) and (J); n = 16 cells for (L) and (M). (NâQ) CMA polarity determined by ratio of total area (or length) of p-paxillin (N and O) or vinculin (P and Q) labeled CMAs in free edge over contact or leading edge over trailing edge. Scale bars, 20 μm. Line graphs and box graphs show mean, error: ± SEM. âââp ⤠0.001. All Mann-Whitney test. See also Figure S2. |
|
|
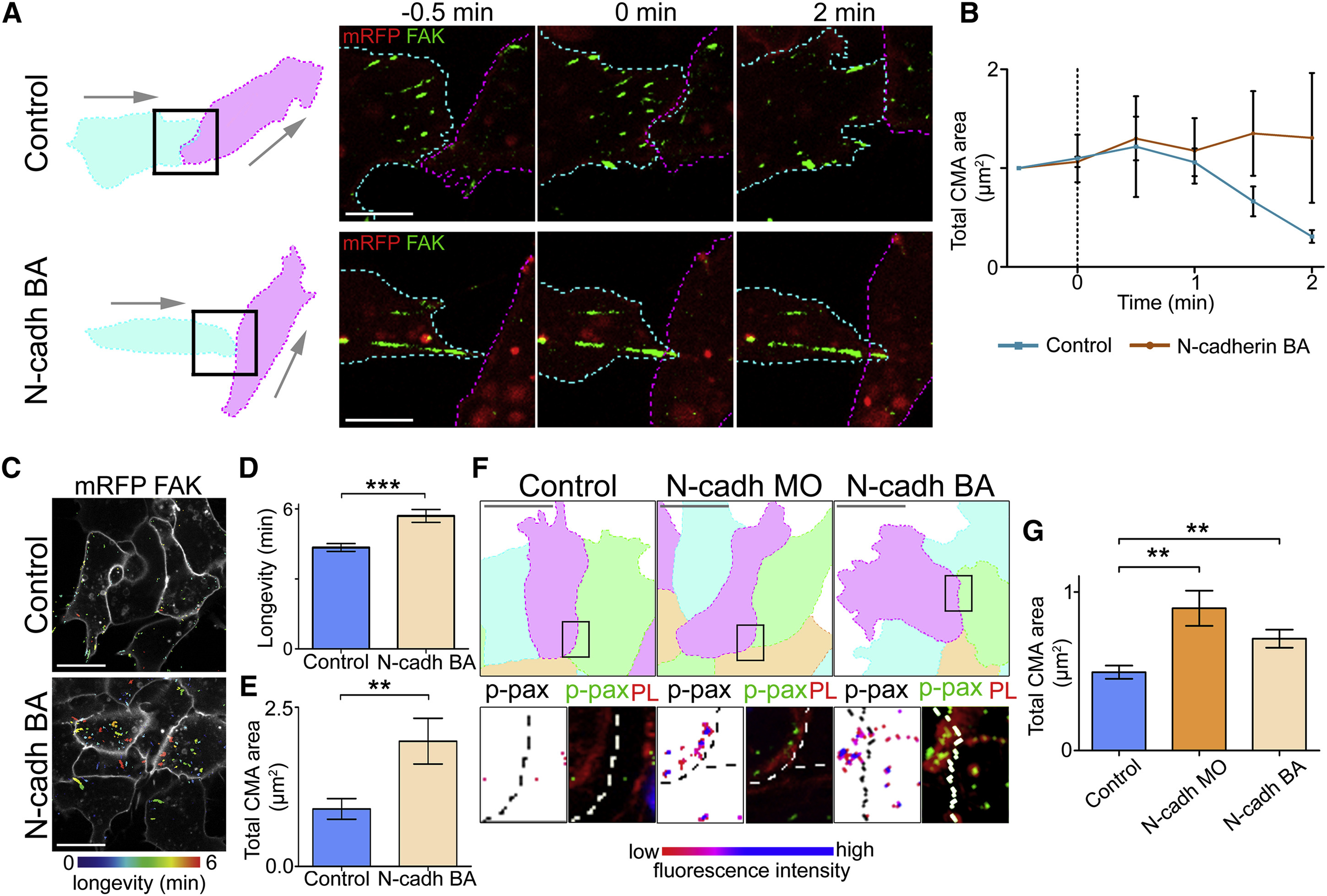
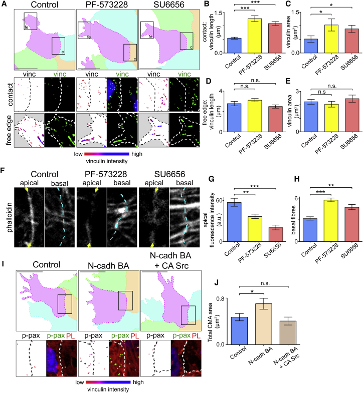
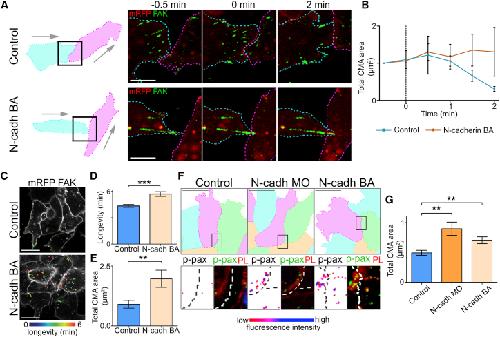
Figure 3 N-cadherin Junction Formation Leads to Cell-Matrix Adhesion Disassembly near the Contact (A) Outline and direction of migration of colliding cell pair, either in the absence or presence of N-cadherin (N-cadh) BA. Cells expressing membrane RFP (red) and GFP-FAK (green). (B) Total area of GFP-FAK labeled CMAs at the contact during a collision. 0 min: first frame of contact, n = 3 collisions for both conditions. (C) Control and N-cadherin BA treated cells expressing membrane RFP (gray) and GFP-FAK color coded for longevity. (D) Longevity of CMAs near contact of cells expressing GFP-FAK. n = 30 for each condition. (E) Total area of FAK labeled CMAs near the contact. n = 28 cells for both conditions. (F and G) (F) Cells in clusters; zoom of region of contact shown by immunocytochemistry against p-paxillin in control cells (n = 171) cells expressing N-cadherin morpholino (n = 89) or treated with N-cadherin blocking antibody (n = 68). p-paxillin (green), phalloidin (red), Hoescht (blue). P-paxillin alone in left zoom colored according to fluorescence intensity (G). Total area of p-paxillin labeled CMAs at the contact. n = 68 cells. Scale bars, 20 μm. Line graphs show median; errors, interquartile range. Bar graphs show mean; errors ± SEM. âââp ⤠0.001, ââp ⤠0.01. Mann-Whitney test. See also Figure S3. |
|
|
Figure 4 N-cadherin Binding Leads to Src Activity at the Contact (A) Western blot against total FAK and pY861 FAK in control or N-cadherin MO cells. (B) Quantification of (A); n = 3 repeats. (C and D) Cell clusters for Src-FRET as indicated. (E and F) Src-FRET efficiency as indicated. n = 23 cells for each condition. (GâI) Immunocytochemistry against active Src (green) in cells injected with membrane RFP (red) and stained with Hoescht (blue) as indicated. Box shows region of zoom over contact. (JâL) Intensity of active Src at contact and free edge as indicated. Control, n = 125; N-cadh MO, n = 60; N-cadh BA, n = 64. Scale bar, 20 μm. Line graph shows means, errors ± SEM; bar graphs show means; error bars are ±SEM. âââp ⤠0.001, ââp ⤠0.01, âp ⤠0.05. (B, F, and L) t test, (E and J) paired t test. |
|
|
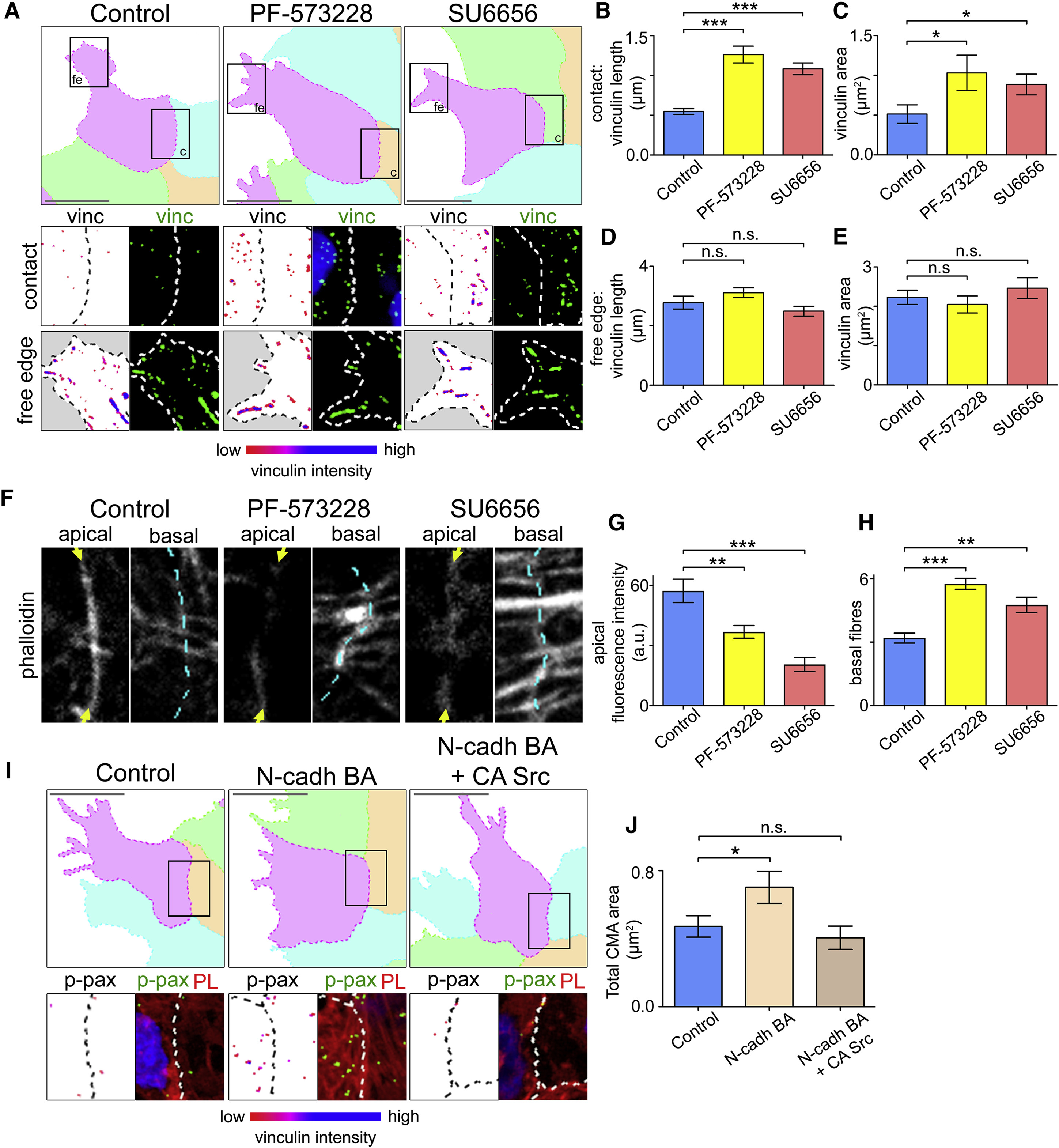
Figure 5 Src/FAK Inhibition Increases Cell-Matrix Adhesions near the Contact (A and I) Immunocytochemistry against vinculin as indicated. Zoom of region of contact and free edge region shown in black boxes. Vinculin shown as green in merged image with Hoescht (blue) and cell outlines. Vinculin alone in zoom colored according to fluorescence intensity. (BâE) Length and total area of vinculin labeled CMAs. Control, n = 33; PF-573228, n = 24; SU6656, n = 36 cells. (FâH) Phalloidin staining and quantification as indicated. Arrows indicate phalloidin staining; dotted line indicates contact between adjacent cells. (I) Immunocytochemistry against p-paxillin as indicated. Zoom of region of contact shown in black box. p-paxillin shown as green in merged image with phalloidin (red), Hoescht (blue), and cell outlines. P-paxillin alone in zoom colored according to fluorescence intensity. (J) Total CMA area per cell near the contact. Control, n = 52; N-cadh BA, n = 50; N-cadh BA + Src Y527F, n = 49 cells. Scale bars, 20 μm. Bar graphs show mean, error bars are ±SEM. âââp ⤠0.001, ââp ⤠0.01, âp ⤠0.05. All Kruskal-Wallis tests. See also Figure S4. |
|
|
Figure 6 FAK-Src Signaling Required for NC Dispersion, Migration, and CIL (A) Migrating NC labeled with twist in embryos at stage 24, after the indicated treatments. Yellow lines, distance of NC migration; asterisks, eye. Scale bar, 500 μm. (B) Length of second NC stream relative to mean control of each experiment. Control n = 101, PF-573228 n = 47, SU6656 n = 46, SU6656 + CA Src n = 35, CA Src n = 7 embryos. (C) Initial frame (0 hr) and last frame (18 hr) from movies of explanted NC cell clusters expressing nuclear RFP, after the indicated treatments. Dispersion analysis based on Delaunay triangles color coded for area size. Scale bar: 100 μm. (D) Normalized mean triangle areas over time. Control n = 52, PF-573228 n = 28, SU6656 n = 32, SU6656 + Src Y527F n = 32, CA Src n = 10 explants. (E) Migrating NC labeled with twist in embryos at stage 24, after the indicated treatments. Yellow lines, distance of NC migration; asterisks, eye. Scale bar, 500 μm. (F) Length of second NC stream migration of injected side relative to uninjected side. n = 33 embryos for control, n = 30 embryos for N-cadherin MO injected embryos, and n = 28 for embryos co-injected with N-cadherin MO and constitutively active Src. (G) Initial frame (0 hr) and last frame (18 hr) from movies of explanted NC cell clusters expressing nuclear RFP, after the indicated treatments. Dispersion analysis based on Delaunay triangles color coded for area size. Scale bar, 100 μm. (H) Normalized mean triangle areas over time. n = 24 explants for all conditions. (I) Frames from movies of colliding pairs of NC cells expressing membrane GFP (green) and nuclear RFP (red), after the indicated treatments. Yellow arrows, direction of migration; red arrowhead, cell collision. Scale bar, 10 μm. (J) CIL within 30 min of colliding, n = 3 repeated experiments for PF-573228 and SU6656. Number of collisions analyzed: control = 250, PF-573228 = 127, SU6656 = 74. (K) Duration of contact; three repeated experiments for PF-573228 and SU6656. Number of collisions analyzed: control = 250, PF-573228 = 127, SU6656 = 74. (L) In vivo time-lapse imaging of Sox10-GFP zebrafish embryos showing CIL between NC cells. Yellow arrows, direction of migration; red arrowhead, cell collision; n = 35 embryos. (M) CIL in vivo within 30 min of colliding, n = 5 repeated experiments for control and DN F FAK. Number of collisions analyzed: control = 150, DN FAK = 117. (N) Duration of contact. Five repeated experiments for control and DN FAK. Number of collisions analyzed: control = 150, DN FAK = 117. Line graphs and bar graphs show mean ± SEM. âââp ⤠0.001, ââp ⤠0.01, âp ⤠0.05. All ANOVA test. See also Figures S4 and S5. |
|
|
Figure 7 Disassembly of Cell-Matrix Adhesionss at the Contact Is Required for Separation. (A) TFM of cells expressing membrane RFP (gray) outlined (gray) and substrate displacement vectors color coded to their magnitude. Control and PF-573228 (FAK inhibitor) treated cells. (B) Traction force magnitude at the free edge and at the contact. n = 24 cells for both conditions. (C) Schematic of tension across cell-cell contact inferred from the balance of forces: traction at free edge (a), traction near the contact (b), tension across the contact (τ). (D) Tension across the contact. Control, n = 39; PF-573228, n = 18 cells. (E) FRET efficiency at cell-cell contact from vinculin-tensor sensor in control and PF-573228 treated cells. (F) FRET efficiency at the cell-cell contact. (G–I) Schematic of cells under the indicated ablations. Below: frames from movies after collisions. Cells expressing membrane RFP (gray) and GFP-FAK (green in zoom). Zoom of cell-cell contact. Ablation area marked with a yellow box on zoom. To maintain the same orientation and scale, images in G–I were rotated, zoomed, and the background was filled with black. (J) Length of the cell-cell contact relative to the start of laser ablation (0 min). Yellow area shows time of laser ablation. n = 15 doublets for control no ablation (blue), PF-573228 no ablation (orange), and PF-573228 CCA ablation (purple). PF-573228 CMA ablation n = 18 doublets (green). (K) Cells expressing membrane GFP and nuclear RFP treated with the ROCK inhibitor Y-27632. (L) Percentage of cells that undergo CIL after colliding. (M) Duration of contact; 87 cell collisions analyzed in four independent experiments. (N) Model summarizing main results. Red dotted rectangle is shown as zoom in i, ii, and iii. Scale bars, 20 μm. Bar graphs show means, errors ± SEM. Line graph shows medians. ∗∗∗p ≤ 0.001, ∗∗p ≤ 0.01, ∗p ≤ 0.05. (B and D) Mann-Whitney test, (F and L) t test, (J) ANOVA test. |
|
|
Figure S1. Stages of CIL. Related to Figure 1. (A) Schematic illustration of CIL. Red: front (Rac activity), blue: rear (Rho activity), green: cell-cell contact. (B) Relative area of protrusion (red), as determined by extension subtraction analysis, and length of the cell-cell contact (blue) in control wildtype cells before separation (0 min). n = 14. (C) Schematic of cells and frames from movies of cell ablated at the cell-matrix adhesions in the free edge. Cells were injected to express membraneRFP (red) and GFP-FAK to label cell-matrix adhesions (green). Ablation area marked with a cyan box on zoom. (D) Length of protrusion after free edge ablation relative to length at the inititation of ablation (0 min). Yellow area indicates duration of laser ablation. n = 5. (E) Illustrative image of how the free edge of cells (arrow) was identified by the absence of birefringent yolk platelets (F) Illustrative image of how the cell-cell contact (arrow) was identified in cells expressing membrane GFP by the increase in membrane staining due to the overlapping of GFP signaling from adjacent cells. (G) Illustrative image of how protrusion area was visualised and measured by extension subtraction analysis. For cells expressing membrane RFP/GFP, one time-point is subtracted from the next time-point so the area of protrusion extension can be measured. This is then visualised by overlaying this region in red on the membrane RFP/GFP image. Line graph shows mean, errors ± SEM. * = p≤0.05 |
|
|
Figure S2. Cell-matrix adhesions reduced at rear of a single cell. Related to Figure 2. (A, D) Immunocytochemistry on single cells against p-paxillin (A) or vinculin (D). Top: p-paxillin/vinculin coloured according to fluorescence intensity. Bottom: merged image of p-paxillin/vinculin (green), phalloidin (red) and Hoescht (blue). (B-C, E-F) Total area and length of p-paxillin/vinculin labelled CMAs. n = 23 cells. Boxes on images show region of zoom at leading edge (purple) and trailing edge (yellow). (G) Frames from a movie of two cells colliding labelled with N-cadherin-RFP and GFP-FAK, outlined in cyan and magenta on brightfield images. Box shows region of zoom at contact. (H) Total CMA area at contact upon a collision (blue) and N-cadherin recruitment to the contact quantified as fluorescence intensity (red). 0 min = first point of collision. n = 3 collisions. Scale bars 20 μm. Box graph show mean, errors ± SEM. *** = p≤0.001, ** = p≤0.01. Mann Whitney test. |
|
|
Figure S3. Loss of Src and FAK activity in stabilises CMAs. Related to Figure 5. (A) Frame from movie of control cells or cells treated with PF-573228 (FAK inhibitor). Cells expressing membraneRFP (grey) and GFP-FAK (colour code indicates CMA longevity throughout movie). (B) Longevity of GFP-FAK positive CMAs near the contact. Control n = 29, PF-573228 n = 66. (C-H) Immunocytochemistry against p-paxillin coloured according to fluorescence intensity in cells plated on fibronectin at 10μg.ml-1 (C), cells plated on mixed substrate of fibronectin (10μg.ml-1) and Ncadherin Fc (3μg.ml-1) (D), cells incubated in PF-573228 FAK inhibitor and plated on fibronectin at 10μg.ml-1 with N-cadherin Fc at 3μg.ml-1 substrate (E), cells incubated in SU6656 Src inhibitor and plated on fibronectin at 10μg.ml-1 with N-cadherin Fc at 3μg.ml-1 substrate (F), cells pre-treated with N-cadherin BA and plated on fibronectin at 10μg.ml-1 with N-cadherin Fc at 3μg.ml-1 substrate (G), and cells plated on N-cadherin at 3μg.ml-1 only (H). P-paxillin (green), phalloidin (red) and Hoescht (blue) in merged image with cells outlined. Region of zoom shown in black boxes. (I) Total area of p-paxillin labelled CMAs per cell. Fn only n = 47, Fn + N-cadh Fc n = 48, Fn + N-cadh Fc + PF-573228 n = 29, Fn + N-cadh Fc + SU6656 n = 29, Fn + N-cadh Fc + N-cadh BA n = 35, N-cadh Fc only n = 14 cells. Scale bars 20μm. Bar graphs show mean, errors ± SEM. *** = p≤0.001, ** = p≤0.01, * = p≤0.05. |
|
|
Figure S4. Inhibition of FAK reduces NC migration in vivo. Related to Figure 6. (A,B) In situ hybridisation against twist to label the migrating NC in Xenopus laevis embryos. Control embryos (A) or embryos expressing FRNK â a dominant negative FAK (DN FAK) (B). (C,D) Quantification of the distance of migration where average control migration is 100%. 67 control and 55 DN FAJK embryos were anaylzed in the 3 independent experiments. (E,F) Frames from time-lapse movies of Sox10-GFP zebrafish embryos where the neural crest are expressing GFP for control embryos (E) and embryos expressing a dominant negative FAK (F). Bar graphs show mean, errors ± SEM. *** = pâ¤0.001. All ANOVA test. |
|
|
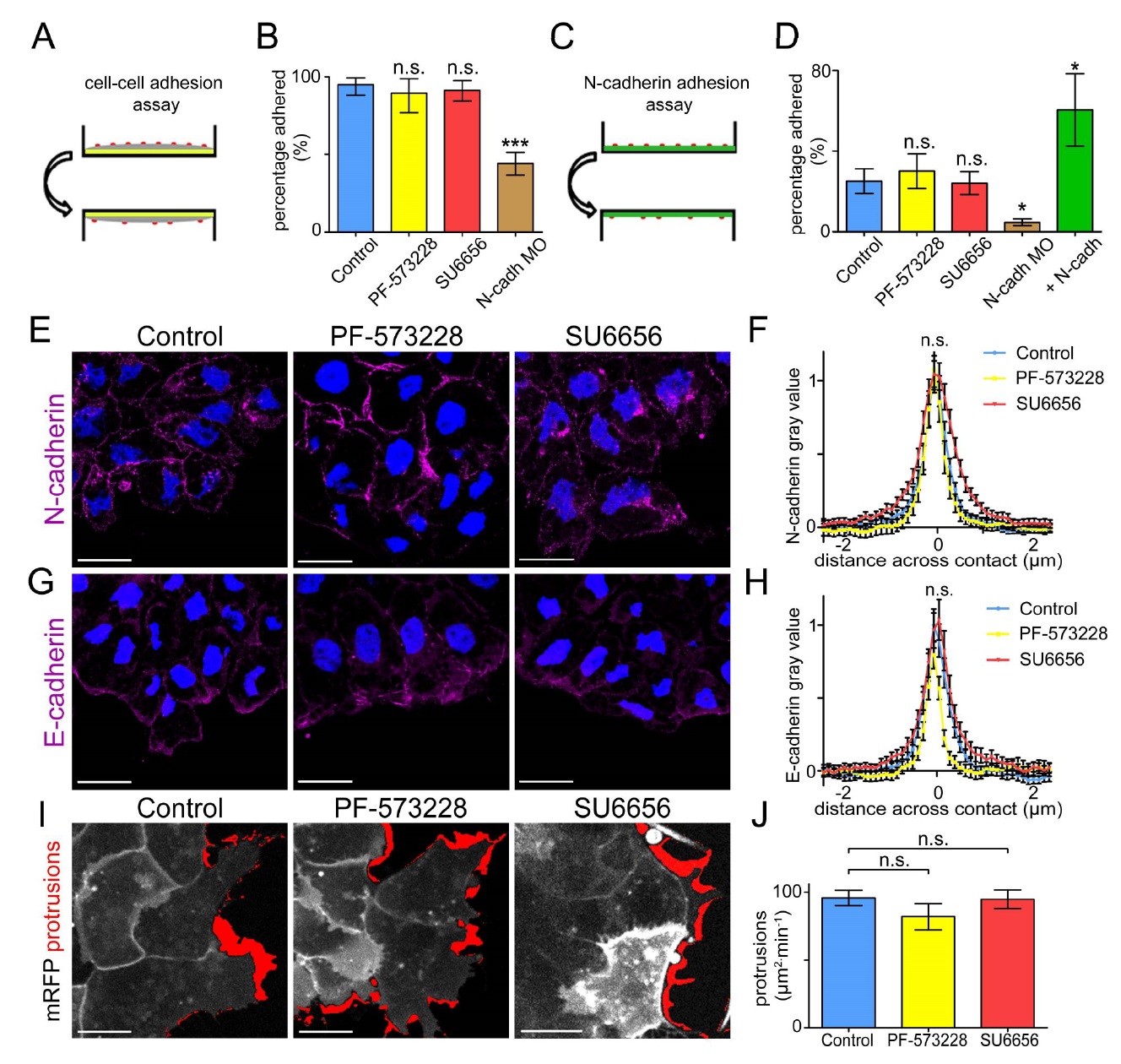
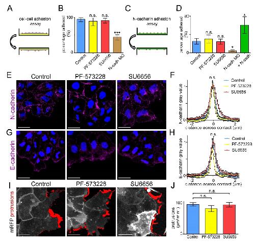
Figure S5: Src-FAK inhibition perturbs CIL without affecting cell-cell adhesions. Related to Figure 6. (A) Schematic of cell-cell adhesion assay showing fibronectin (yellow), cell layer (grey) and fluorescently labelled cells (red). (B) Percentage of fluorescently injected cells that remained attached after flipping. n = 4 repeats. (C) Schematic of the Ncadherin adhesion assay showing N-cadherin substrate (green) and fluorescently labelled cells (red). (D) Percentage of explants that remain attached. n = 7 repeats for controls, PF-573228 and SU6656; n = 4 for N-cadherin MO injected cells, and n = 3 for cells overexpressing N-cadherin. (E) Immunocytochemistry against N-cadherin (magenta) and Hoescht (blue) in control cells, cells treated with PF-573228 (FAK inhibitor) and cells treated with SU6656 (Src inhibitor). (F) Fluorescence intensity of N-cadherin across cell-cell contacts with 0μm marking the centre of the contact. Values are normalised to average peak control levels for each repeat. The laser power was twice as high to image E-cadherin compared to N-cadherin. Control n = 52, PF-573228 n = 52, SU6656 n = 50 contacts. (G) Immunocytochemistry against E-cadherin (magenta) and Hoescht (blue) in control cells, cells treated with PF-573228 (FAK inhibitor) and cells treated SU6656 (Src inhibitor) (H) Fluorescence intensity of E-cadherin across contact with 0μm marking the centre of the contact. Values are normalised to average control levels in the cytoplasm for each repeat. Control n = 52, PF-573228 n = 39, SU6656 n = 29 contacts. (I) Protrusion extension analysis in control cells, cells treated with PF-573228 (FAK inhibitor) and cells treated with SU6656 (Src inhibitor), expressing membraneRFP (grey). Extension of protrusions in one minute is overlaid in red. (J) Extension area of protrusions per minute. Control n = 62, PF-573228 n = 30, SU6656U n = 31 cells. Scale bars 20μm. Line graphs and bar graphs show mean, errors ± SEM *** = pâ¤0.001, ** = pâ¤0.01, * = pâ¤0.05. ANOVA test. |
|
|
|
|
|
Figure 1. Redistribution of Forces during CIL(A) Membrane GFP-labeled NC cells undergoing CIL. Red indicates the protrusion extension (Figure S1E).(B) Dynamic behaviors of the protrusions toward the contact (green), away from the contact (red), and the length of the cell-cell contact (blue). Beige bar indicates the time when cells collided. Gray bar indicates the time when cells separated. Yellow bar indicates when laser ablation was carried out.(C, F, H, and J) TFM showing substrate displacement vectors. Cells labeled with membrane RFP are outlined in gray.(D and G) Average traction at leading edge/free edge (D) and trailing edge/contact (G). n = 17 for single cells and n = 27 for cells in contact. n.s., not significant.(E) Imbalance of traction at front and rear of a single cell (Pa); orange block indicates when the cell starts to migrate.(I and K) Traction at contact pointing away from the contact over time in colliding/separating cells. 0 min = first frame of contact for (I), and last frame before separation for (K). Tension across the contact is shown in red.(LâP) Schematic of cells and frames from movies as indicated. Cells were injected to express membrane RFP (red) and either p120-catenin-GFP to label CCAs (green in L and M) or GFP- FAK to label cell-matrix adhesions (green in N). Bottom row: zoom of cell-cell contact. Ablation area marked with a cyan box. To maintain the same orientation and scale, images in NâP were rotated, zoomed, and the background was filled with black.(Q) Median value of the length of the cell-cell contact relative to length at the start of laser ablation (0 min). Yellow area shows time of laser ablation. n = 10 for no ablation, CCA ablation, and CMA ablation; n = 8 for cytosol ablation; n = 3 for free membrane ablation.(R) Percentage of cells that separate within 3 min after ablation.Scale bars, 20 μm. Line graphs show medians. Bar graphs show means, errors ± SEM. âââp ⤠0.001, ââp ⤠0.01. (D and G) Mann-Whitney test, (K) Kruskal-Wallis test. See also Figure S1. |
|
|
Figure 2. Cell-Matrix Adhesions Disassemble near the Contact upon Collision(A) Outline of colliding cells showed in zoom of contact area between two cells. Cells outlined in cyan and magenta. The cell labeled in cyan is expressing membrane RFP (mRFP) (red) and GFP-FAK (green).(B and C) Total area (B) and average size (C) of CMAs near the contact upon a collision. 0 min = first frame in contact. n = 15 cells. (B insert) Total area of CMAs near the contact as cells separate. 0 min = last frame in contact n = 3 cells.(D) Disassembly rate of CMAs as indicated. Leading edge, n = 24; contact, n = 27.(E and K) Immunocytochemistry on cells in contact against p-paxillin and vinculin (E) or cells expressing FAK-GFP (K) as indicated. Bottom: color indicating fluorescence intensity.(F) Schematic illustrating how regions of interest were defined for analysis. Contact region illustrated in blue and free edge in pink.(GâJ, L, and M) Total area and length of CMAs using the markers indicated. n = 80 cells for (G) and (H); n = 76 cells for (I) and (J); n = 16 cells for (L) and (M).(NâQ) CMA polarity determined by ratio of total area (or length) of p-paxillin (N and O) or vinculin (P and Q) labeled CMAs in free edge over contact or leading edge over trailing edge.Scale bars, 20 μm. Line graphs and box graphs show mean, error: ± SEM. âââp ⤠0.001. All Mann-Whitney test. See also Figure S2. |
|
|
Figure 3. N-cadherin Junction Formation Leads to Cell-Matrix Adhesion Disassembly near the Contact(A) Outline and direction of migration of colliding cell pair, either in the absence or presence of N-cadherin (N-cadh) BA. Cells expressing membrane RFP (red) and GFP-FAK (green).(B) Total area of GFP-FAK labeled CMAs at the contact during a collision. 0 min: first frame of contact, n = 3 collisions for both conditions.(C) Control and N-cadherin BA treated cells expressing membrane RFP (gray) and GFP-FAK color coded for longevity.(D) Longevity of CMAs near contact of cells expressing GFP-FAK. n = 30 for each condition.(E) Total area of FAK labeled CMAs near the contact. n = 28 cells for both conditions.(F and G) (F) Cells in clusters; zoom of region of contact shown by immunocytochemistry against p-paxillin in control cells (n = 171) cells expressing N-cadherin morpholino (n = 89) or treated with N-cadherin blocking antibody (n = 68). p-paxillin (green), phalloidin (red), Hoescht (blue). P-paxillin alone in left zoom colored according to fluorescence intensity (G). Total area of p-paxillin labeled CMAs at the contact. n = 68 cells.Scale bars, 20 μm. Line graphs show median; errors, interquartile range. Bar graphs show mean; errors ± SEM. âââp ⤠0.001, ââp ⤠0.01. Mann-Whitney test. See also Figure S3. |
|
|
Figure 4. N-cadherin Binding Leads to Src Activity at the Contact(A) Western blot against total FAK and pY861 FAK in control or N-cadherin MO cells.(B) Quantification of (A); n = 3 repeats.(C and D) Cell clusters for Src-FRET as indicated.(E and F) Src-FRET efficiency as indicated. n = 23 cells for each condition.(GâI) Immunocytochemistry against active Src (green) in cells injected with membrane RFP (red) and stained with Hoescht (blue) as indicated. Box shows region of zoom over contact.(JâL) Intensity of active Src at contact and free edge as indicated. Control, n = 125; N-cadh MO, n = 60; N-cadh BA, n = 64.Scale bar, 20 μm. Line graph shows means, errors ± SEM; bar graphs show means; error bars are ±SEM. âââp ⤠0.001, ââp ⤠0.01, âp ⤠0.05. (B, F, and L) t test, (E and J) paired t test. |
|
|
Figure 5. Src/FAK Inhibition Increases Cell-Matrix Adhesions near the Contact(A and I) Immunocytochemistry against vinculin as indicated. Zoom of region of contact and free edge region shown in black boxes. Vinculin shown as green in merged image with Hoescht (blue) and cell outlines. Vinculin alone in zoom colored according to fluorescence intensity.(BâE) Length and total area of vinculin labeled CMAs. Control, n = 33; PF-573228, n = 24; SU6656, n = 36 cells.(FâH) Phalloidin staining and quantification as indicated. Arrows indicate phalloidin staining; dotted line indicates contact between adjacent cells.(I) Immunocytochemistry against p-paxillin as indicated. Zoom of region of contact shown in black box. p-paxillin shown as green in merged image with phalloidin (red), Hoescht (blue), and cell outlines. P-paxillin alone in zoom colored according to fluorescence intensity.(J) Total CMA area per cell near the contact. Control, n = 52; N-cadh BA, n = 50; N-cadh BA + Src Y527F, n = 49 cells.Scale bars, 20 μm. Bar graphs show mean, error bars are ±SEM. âââp ⤠0.001, ââp ⤠0.01, âp ⤠0.05. All Kruskal-Wallis tests. See also Figure S4. |
|
|
Figure 6. FAK-Src Signaling Required for NC Dispersion, Migration, and CIL(A) Migrating NC labeled with twist in embryos at stage 24, after the indicated treatments. Yellow lines, distance of NC migration; asterisks, eye. Scale bar, 500 μm.(B) Length of second NC stream relative to mean control of each experiment. Control n = 101, PF-573228 n = 47, SU6656 n = 46, SU6656 + CA Src n = 35, CA Src n = 7 embryos.(C) Initial frame (0 hr) and last frame (18 hr) from movies of explanted NC cell clusters expressing nuclear RFP, after the indicated treatments. Dispersion analysis based on Delaunay triangles color coded for area size. Scale bar: 100 μm.(D) Normalized mean triangle areas over time. Control n = 52, PF-573228 n = 28, SU6656 n = 32, SU6656 + Src Y527F n = 32, CA Src n = 10 explants.(E) Migrating NC labeled with twist in embryos at stage 24, after the indicated treatments. Yellow lines, distance of NC migration; asterisks, eye. Scale bar, 500 μm.(F) Length of second NC stream migration of injected side relative to uninjected side. n = 33 embryos for control, n = 30 embryos for N-cadherin MO injected embryos, and n = 28 for embryos co-injected with N-cadherin MO and constitutively active Src.(G) Initial frame (0 hr) and last frame (18 hr) from movies of explanted NC cell clusters expressing nuclear RFP, after the indicated treatments. Dispersion analysis based on Delaunay triangles color coded for area size. Scale bar, 100 μm.(H) Normalized mean triangle areas over time. n = 24 explants for all conditions.(I) Frames from movies of colliding pairs of NC cells expressing membrane GFP (green) and nuclear RFP (red), after the indicated treatments. Yellow arrows, direction of migration; red arrowhead, cell collision. Scale bar, 10 μm.(J) CIL within 30 min of colliding, n = 3 repeated experiments for PF-573228 and SU6656. Number of collisions analyzed: control = 250, PF-573228 = 127, SU6656 = 74.(K) Duration of contact; three repeated experiments for PF-573228 and SU6656. Number of collisions analyzed: control = 250, PF-573228 = 127, SU6656 = 74.(L) In vivo time-lapse imaging of Sox10-GFP zebrafish embryos showing CIL between NC cells. Yellow arrows, direction of migration; red arrowhead, cell collision; n = 35 embryos.(M) CIL in vivo within 30 min of colliding, n = 5 repeated experiments for control and DN F FAK. Number of collisions analyzed: control = 150, DN FAK = 117.(N) Duration of contact. Five repeated experiments for control and DN FAK. Number of collisions analyzed: control = 150, DN FAK = 117.Line graphs and bar graphs show mean ± SEM. âââp ⤠0.001, ââp ⤠0.01, âp ⤠0.05. All ANOVA test. See also Figures S4 and S5. |
|
|
Figure 7. Disassembly of Cell-Matrix Adhesionss at the Contact Is Required for Separation.(A) TFM of cells expressing membrane RFP (gray) outlined (gray) and substrate displacement vectors color coded to their magnitude. Control and PF-573228 (FAK inhibitor) treated cells.(B) Traction force magnitude at the free edge and at the contact. n = 24 cells for both conditions.(C) Schematic of tension across cell-cell contact inferred from the balance of forces: traction at free edge (a), traction near the contact (b), tension across the contact (Ï).(D) Tension across the contact. Control, n = 39; PF-573228, n = 18 cells.(E) FRET efficiency at cell-cell contact from vinculin-tensor sensor in control and PF-573228 treated cells.(F) FRET efficiency at the cell-cell contact.(GâI) Schematic of cells under the indicated ablations. Below: frames from movies after collisions. Cells expressing membrane RFP (gray) and GFP-FAK (green in zoom). Zoom of cell-cell contact. Ablation area marked with a yellow box on zoom. To maintain the same orientation and scale, images in GâI were rotated, zoomed, and the background was filled with black.(J) Length of the cell-cell contact relative to the start of laser ablation (0 min). Yellow area shows time of laser ablation. n = 15 doublets for control no ablation (blue), PF-573228 no ablation (orange), and PF-573228 CCA ablation (purple). PF-573228 CMA ablation n = 18 doublets (green).(K) Cells expressing membrane GFP and nuclear RFP treated with the ROCK inhibitor Y-27632.(L) Percentage of cells that undergo CIL after colliding.(M) Duration of contact; 87 cell collisions analyzed in four independent experiments.(N) Model summarizing main results. Red dotted rectangle is shown as zoom in i, ii, and iii.Scale bars, 20 μm. Bar graphs show means, errors ± SEM. Line graph shows medians. âââp ⤠0.001, ââp ⤠0.01, âp ⤠0.05. (B and D) Mann-Whitney test, (F and L) t test, (J) ANOVA test. |
References [+] :
Abercrombie, Contact inhibition in tissue culture. 1970, Pubmed , Xenbase
Abercrombie, Adhesions of fibroblasts to substratum during contact inhibition observed by interference reflection microscopy. 1975, Pubmed
ABERCROMBIE, Observations on the social behaviour of cells in tissue culture. I. Speed of movement of chick heart fibroblasts in relation to their mutual contacts. 1953, Pubmed
ABERCROMBIE, Interference microscope studies of cell contacts in tissue culture. 1958, Pubmed
ABERCROMBIE, Observations on the social behaviour of cells in tissue culture. II. Monolayering of fibroblasts. 1954, Pubmed
ABERCROMBIE, Social behaviour of cells in tissue culture. III. Mutual influence of sarcoma cells and fibroblasts. 1957, Pubmed
Alfandari, Integrin alpha5beta1 supports the migration of Xenopus cranial neural crest on fibronectin. 2003, Pubmed , Xenbase
Ananthakrishnan, The forces behind cell movement. 2007, Pubmed
Anear, The effects of modifying RhoA and Rac1 activities on heterotypic contact inhibition of locomotion. 2012, Pubmed
Astin, Competition amongst Eph receptors regulates contact inhibition of locomotion and invasiveness in prostate cancer cells. 2010, Pubmed
Bahm, PDGF controls contact inhibition of locomotion by regulating N-cadherin during neural crest migration. 2017, Pubmed , Xenbase
Batson, Regulation of contact inhibition of locomotion by Eph-ephrin signalling. 2013, Pubmed
Batson, EphA receptors regulate prostate cancer cell dissemination through Vav2-RhoA mediated cell-cell repulsion. 2014, Pubmed
Becker, Cadherin-11 mediates contact inhibition of locomotion during Xenopus neural crest cell migration. 2013, Pubmed , Xenbase
Berginski, The Focal Adhesion Analysis Server: a web tool for analyzing focal adhesion dynamics. 2013, Pubmed
Blake, SU6656, a selective src family kinase inhibitor, used to probe growth factor signaling. 2000, Pubmed
Burute, Spatial segregation between cell-cell and cell-matrix adhesions. 2012, Pubmed
Cai, Mechanical feedback through E-cadherin promotes direction sensing during collective cell migration. 2014, Pubmed
Calalb, Focal adhesion kinase tyrosine-861 is a major site of phosphorylation by Src. 1996, Pubmed
Calalb, Tyrosine phosphorylation of focal adhesion kinase at sites in the catalytic domain regulates kinase activity: a role for Src family kinases. 1995, Pubmed
Camand, N-cadherin expression level modulates integrin-mediated polarity and strongly impacts on the speed and directionality of glial cell migration. 2012, Pubmed
Carmona-Fontaine, Complement fragment C3a controls mutual cell attraction during collective cell migration. 2011, Pubmed , Xenbase
Carmona-Fontaine, Contact inhibition of locomotion in vivo controls neural crest directional migration. 2008, Pubmed , Xenbase
Carragher, A novel role for FAK as a protease-targeting adaptor protein: regulation by p42 ERK and Src. 2003, Pubmed
Case, Integration of actin dynamics and cell adhesion by a three-dimensional, mechanosensitive molecular clutch. 2015, Pubmed
Chen, Roles of Rho-associated kinase and myosin light chain kinase in morphological and migratory defects of focal adhesion kinase-null cells. 2002, Pubmed
Coburn, Contact inhibition of locomotion and mechanical cross-talk between cell-cell and cell-substrate adhesion determine the pattern of junctional tension in epithelial cell aggregates. 2016, Pubmed
Collins, Running with neighbors: coordinating cell migration and cell-cell adhesion. 2015, Pubmed
Davis, Emergence of embryonic pattern through contact inhibition of locomotion. 2012, Pubmed
Davis, Inter-cellular forces orchestrate contact inhibition of locomotion. 2015, Pubmed
Desai, Contact inhibition of locomotion probabilities drive solitary versus collective cell migration. 2013, Pubmed
Ezratty, Microtubule-induced focal adhesion disassembly is mediated by dynamin and focal adhesion kinase. 2005, Pubmed
Fincham, The catalytic activity of Src is dispensable for translocation to focal adhesions but controls the turnover of these structures during cell motility. 1998, Pubmed
Grashoff, Measuring mechanical tension across vinculin reveals regulation of focal adhesion dynamics. 2010, Pubmed
Harland, In situ hybridization: an improved whole-mount method for Xenopus embryos. 1991, Pubmed , Xenbase
Harris, Location of cellular adhesions to solid substrata. 1973, Pubmed
Hatta, Expression of N-cadherin adhesion molecules associated with early morphogenetic events in chick development. , Pubmed
Heaysman, Early contacts between fibroblasts. An ultrastructural study. 1973, Pubmed
Huttenlocher, Integrin and cadherin synergy regulates contact inhibition of migration and motile activity. 1998, Pubmed
Ilić, Reduced cell motility and enhanced focal adhesion contact formation in cells from FAK-deficient mice. 1995, Pubmed
Jülich, Cross-Scale Integrin Regulation Organizes ECM and Tissue Topology. 2015, Pubmed
Kadir, Microtubule remodelling is required for the front-rear polarity switch during contact inhibition of locomotion. 2011, Pubmed
Kashef, Quantitative methods for analyzing cell-cell adhesion in development. 2015, Pubmed
Kawakatsu, A new monoclonal antibody which selectively recognizes the active form of Src tyrosine kinase. 1996, Pubmed
Kuriyama, In vivo collective cell migration requires an LPAR2-dependent increase in tissue fluidity. 2014, Pubmed , Xenbase
Leonard, Distinct roles for N-Cadherin linked c-Src and fyn kinases in lens development. 2013, Pubmed
Lin, Interplay between chemotaxis and contact inhibition of locomotion determines exploratory cell migration. 2015, Pubmed
Lin, Mechanosensing of substrate thickness. 2010, Pubmed
Loeb, AMOEligBOID MOVEMENT, TISSUE FORMATION AND CONSISTENCY OF PROTOPLASM. 1921, Pubmed
Maruthamuthu, Cell-ECM traction force modulates endogenous tension at cell-cell contacts. 2011, Pubmed
Matthews, Directional migration of neural crest cells in vivo is regulated by Syndecan-4/Rac1 and non-canonical Wnt signaling/RhoA. 2008, Pubmed , Xenbase
Mayor, The front and rear of collective cell migration. 2016, Pubmed
Mayor, Keeping in touch with contact inhibition of locomotion. 2010, Pubmed
McLachlan, E-cadherin adhesion activates c-Src signaling at cell-cell contacts. 2007, Pubmed
McMillen, Integration of cell-cell and cell-ECM adhesion in vertebrate morphogenesis. 2015, Pubmed
Mertz, Cadherin-based intercellular adhesions organize epithelial cell-matrix traction forces. 2013, Pubmed
Milet, Dissection of Xenopus laevis neural crest for in vitro explant culture or in vivo transplantation. 2014, Pubmed , Xenbase
Moore, Par3 controls neural crest migration by promoting microtubule catastrophe during contact inhibition of locomotion. 2013, Pubmed , Xenbase
Mui, The mechanical regulation of integrin-cadherin crosstalk organizes cells, signaling and forces. 2016, Pubmed
Myers, Focal adhesion kinase promotes integrin adhesion dynamics necessary for chemotropic turning of nerve growth cones. 2011, Pubmed , Xenbase
Nakamura, Rous sarcoma virus-transformed cells develop peculiar adhesive structures along the cell periphery. 1993, Pubmed
Owen, Induced focal adhesion kinase (FAK) expression in FAK-null cells enhances cell spreading and migration requiring both auto- and activation loop phosphorylation sites and inhibits adhesion-dependent tyrosine phosphorylation of Pyk2. 1999, Pubmed
Roycroft, Forcing contact inhibition of locomotion. 2015, Pubmed , Xenbase
Roycroft, Molecular basis of contact inhibition of locomotion. 2016, Pubmed
Sandilands, RhoB and actin polymerization coordinate Src activation with endosome-mediated delivery to the membrane. 2004, Pubmed
Sastry, Focal adhesions: a nexus for intracellular signaling and cytoskeletal dynamics. 2000, Pubmed
Scarpa, Cadherin Switch during EMT in Neural Crest Cells Leads to Contact Inhibition of Locomotion via Repolarization of Forces. 2015, Pubmed , Xenbase
Scarpa, A novel method to study contact inhibition of locomotion using micropatterned substrates. 2013, Pubmed
Shao, Posttranslational modification of E-cadherin by core fucosylation regulates Src activation and induces epithelial-mesenchymal transition-like process in lung cancer cells. 2016, Pubmed
Slack-Davis, Cellular characterization of a novel focal adhesion kinase inhibitor. 2007, Pubmed
Smeets, Emergent structures and dynamics of cell colonies by contact inhibition of locomotion. 2016, Pubmed
Stramer, Clasp-mediated microtubule bundling regulates persistent motility and contact repulsion in Drosophila macrophages in vivo. 2010, Pubmed
Stramer, Mechanisms and in vivo functions of contact inhibition of locomotion. 2017, Pubmed
Tanaka, Nm23-H1 regulates contact inhibition of locomotion, which is affected by ephrin-B1. 2012, Pubmed
Theveneau, Collective chemotaxis requires contact-dependent cell polarity. 2010, Pubmed , Xenbase
Theveneau, Chase-and-run between adjacent cell populations promotes directional collective migration. 2013, Pubmed
Timpson, Coordination of cell polarization and migration by the Rho family GTPases requires Src tyrosine kinase activity. 2001, Pubmed
Truffi, RPTPα controls epithelial adherens junctions, linking E-cadherin engagement to c-Src-mediated phosphorylation of cortactin. 2014, Pubmed
Tsukita, Specific proto-oncogenic tyrosine kinases of src family are enriched in cell-to-cell adherens junctions where the level of tyrosine phosphorylation is elevated. 1991, Pubmed
Veracini, Elevated Src family kinase activity stabilizes E-cadherin-based junctions and collective movement of head and neck squamous cell carcinomas. 2015, Pubmed
Villar-Cerviño, Contact repulsion controls the dispersion and final distribution of Cajal-Retzius cells. 2013, Pubmed
Wang, Visualizing the mechanical activation of Src. 2005, Pubmed
Webb, FAK-Src signalling through paxillin, ERK and MLCK regulates adhesion disassembly. 2004, Pubmed
Weber, Integrins and cadherins join forces to form adhesive networks. 2011, Pubmed
Westhoff, SRC-mediated phosphorylation of focal adhesion kinase couples actin and adhesion dynamics to survival signaling. 2004, Pubmed
Wilson, Apico-basal polarity in polycystic kidney disease epithelia. 2011, Pubmed
Woo, Retinotopic mapping requires focal adhesion kinase-mediated regulation of growth cone adhesion. 2009, Pubmed , Xenbase
Xing, Direct interaction of v-Src with the focal adhesion kinase mediated by the Src SH2 domain. 1994, Pubmed
Zaidel-Bar, Hierarchical assembly of cell-matrix adhesion complexes. 2004, Pubmed
Zaidel-Bar, A paxillin tyrosine phosphorylation switch regulates the assembly and form of cell-matrix adhesions. 2007, Pubmed
Zimmermann, Contact inhibition of locomotion determines cell-cell and cell-substrate forces in tissues. 2016, Pubmed
