Click here to close
Hello! We notice that you are using Internet Explorer, which is not supported by Xenbase and may cause the site to display incorrectly.
We suggest using a current version of Chrome,
FireFox, or Safari.
FASEB J
2018 Jun 13;:fj201800093. doi: 10.1096/fj.201800093.
Show Gene links
Show Anatomy links
CRISPR/Cas9-mediated efficient and precise targeted integration of donor DNA harboring double cleavage sites in Xenopus tropicalis.
Mao CZ
,
Zheng L
,
Zhou YM
,
Wu HY
,
Xia JB
,
Liang CQ
,
Guo XF
,
Peng WT
,
Zhao H
,
Cai WB
,
Kim SK
,
Park KS
,
Cai DQ
,
Qi XF
.
???displayArticle.abstract???
The clustered regularly interspaced short palindromic repeats (CRISPR)/CRISPR-associated (Cas) 9 system has emerged as a powerful tool for knock-in of DNA fragments via donor plasmid and homology-independent DNA repair mechanism; however, conventional integration includes unnecessary plasmid backbone and may result in the unfaithful expression of the modified endogenous genes. Here, we report an efficient and precise CRISPR/Cas9-mediated integration strategy using a donor plasmid that harbors 2 of the same cleavage sites that flank the cassette at both sides. After the delivery of donor plasmid, together with Cas9 mRNA and guide RNA, into cells or fertilized eggs, concurrent cleavages at both sides of the exogenous cassette and the desired chromosomal site result in precise targeted integration without plasmid backbone. We successfully used this approach to precisely integrate the EGFP reporter gene into the myh6 locus or the GAPDH locus in Xenopus tropicalis or human cells, respectively. Furthermore, we demonstrate that replacing conventional terminators with the endogenous 3UTR of target genes in the cassette greatly improves the expression of reporter gene after integration. Our efficient and precise method will be useful for a variety of targeted genome modifications, not only in X. tropicalis, but also in mammalian cells, and can be readily adapted to many other organisms.-Mao, C.-Z., Zheng, L., Zhou, Y.-M., Wu, H.-Y., Xia, J.-B., Liang, C.-Q., Guo, X.-F., Peng, W.-T., Zhao, H., Cai, W.-B., Kim, S.-K., Park, K.-S., Cai, D.-Q., Qi, X.-F. CRISPR/Cas9-mediated efficient and precise targeted integration of donor DNA harboring double cleavage sites in Xenopus tropicalis.
Figure 1. A diagram of the 2BCas
strategy and the pCMV-EGxxFP
plasmid. A, B) 2BCas on the basis
of the donor plasmid harboring
conventional terminator induces
concurrent cleavages in target
locus and 2 baits. Targeted integration
of the EGFP cassette into
the myh6 locus in forward direction
will be induced by the
NHEJ pathway. C, D) 2BCas on
the basis of donor plasmid harboring
3UTR of myh6 induces
concurrent cleavages in the target
locus and 2 baits. Targeted
integration of the EGFP cassette
into the myh6 locus in forward
direction will be induced by
the NHEJ pathway. E) Mechanism
of the pCMV-EGxxFP
plasmid-mediated gRNA evaluation
in vitro. The 200–500
bp target DNA sequence that
contained the gRNA site was
cloned into MCS between the
EGx and xFP fragments of the
pCMV-EGxxFP plasmid. Upon
the break of bait induced by
the Cas9/gRNA system, homology-dependent
repair will
reconstitute the EGFP expression
cassette.
Figure 2. Effects of the 2BCas strategy on the targeted integration in the myh6 locus by targeting intron in X. tropicalis. A)
Schematic illustration of gRNA-GGN18 targeted the intron region of the bait sequence at the myh6 locus of X. tropicalis. B, C)
Schematic illustration of the p1M6B-pA (B) and p2M6B-pA (C) donor plasmids. Red arrows denote the gRNA-GGN18 targeted
site. M6B denotes the bait sequence of the myh6 locus in X. tropicalis. D, E) Integrations in forward (D) and reverse (E) direction
mediated by CRISPR/Cas9-gRNA, together with the p1M6B-pA donor plasmid. FâI ) Integrated events include desired cassette
insertion with forward (F) and reverse (G) directions, as well as the plasmid backbone insertion with forward (H) and reverse (I )
directions. J ) Representative images of tadpoles injected with Cas9 mRNA and gRNA-GGN18, together with p1M6B-pA (1BCas)
or p2M6B-pA (2BCas) donor plasmids. Wild-type (WT) tadpoles without injection were used as control. Arrowheads denote
EGFP expression in heart, arrows denote EGFP in noncardiac muscles, and asterisks denote mCherry expression in eyes. Dual
color indicates the autofluorescence of the gallbladder. K) Tadpoles with different phenotypes were counted and compared with
the total developed ones after injection. Green bar denotes the tadpoles that were specifically expressed EGFP in muscles and
mCherry in eyes, red bar denotes the tadpoles that were only specifically expressed mCherry in eyes, and blue bar denotes
tadpoles without any color in muscles and eyes. Total tadpoles evaluated for each group (n) is shown above each column.
Figure 3. Endogenous 3UTR improves the efficiency of targeted integration mediated by the 2BCas strategy in X. tropicalis. A)
Schematic illustration of gRNA-GGN18 targeted the intron region of the bait sequence at the myh6 locus of X. tropicalis. B, C)
Schematic illustration of p1M6B-3UTR (B) and p2M6B-3UTR (C) donor plasmids. Red arrows denote the gRNA-GGN18 targeted
site. M6B denotes the bait sequence of the myh6 locus in X. tropicalis. D, E) Integrations in forward-targeted direction mediated by
CRISPR/Cas9-gRNA, together with the p1M6B-3UTR (D) or p2M6B-3UTR (E) donor plasmid. F) Representative images of
tadpoles that were injected with Cas9 mRNA and gRNA-GGN18, together with the p1M6B-3UTR (1BCas-3UTR) or p2M6B-3UTR
(2BCas-3UTR) donor plasmids. Wild-type (WT) tadpoles without injection were used as control. Arrowheads denote EGFP
expression in heart, arrows denote EGFP in noncardiac muscles, and asterisks denote mCherry expression in eyes. Dual color
indicates autofluorescence of the gallbladder. G) Tadpoles with different phenotypes were counted and compared with the total
ones developed after injection. Total tadpoles evaluated for each group (n) is shown above each column.
Figure 4. Genotyping analysis of targeted integration in positive founder tadpoles. A, B) Schematics of genotyping RT-PCR primer design for forward targeted integration of the exogenous cassette induced by the 1BCas (A) or 2BCas (B) strategies. F1/R1 primer pair was used to amplify the 59 junction between the genome and exogenous DNA. F2/R2 primer pair was used to amplify the 39 junction for the 1BCas strategy, whereas F3/R3 primer pair was used to amplify the 39 junction for the 2BCas strategy. C) Representative RT-PCR assay data revealed the 59 junctions of forward targeted integrations at the myh6 locus in potential founder tadpoles that were injected with 1BCas-pA, 2BCas-pA, 1BCas-3UTR, or 2BCas-3UTR strategies. RT-PCR fragments of odc from the genome of tadpoles were used to monitor the quality of genomic DNA. D) Representative RT-PCR assay data revealed 39 junctions of forward targeted integrations at the myh6 locus in founder tadpoles that were injected with 1BCas-3UTR and 2BCas-3UTR strategies. E) DNA sequencing data revealed the 39 junctions that contained indels both in gRNA targeted region and downstream. The ratio of colons with targeted integration was shown in brackets at the top panel. For all panels, wild type (WT) sequence is shown at top with the target site in red and the PAM sequence in green. E, tadpoles with only eye-specific expression of mCherry; H, tadpoles with specific expression of EGFP in heart in addition to eye-specific expression of mCherry; M, DNA marker; EGFP+ /mCherry+ , tadpoles with specific expression of EGFP in heart in addition to eye-specific expression of mCherry; WT, wild-type tadpoles without injection.
Figure 5. The circular donor greatly promotes the target integration for the 2BCas strategy compared with linear donor. A) The
p2M6B-3UTR plasmid and linear EGFP cassette with 3UTR (L2M6B-3UTR) were injected into fertilized eggs (500 pg/egg),
together with Cas9/gRNA-GGN18. The developmental morphology was evaluated 12 h after injection. Representative images
showed greater toxicity of linear donor in embryos compared with donor plasmid. The top panel shows low magnification, and
the lower panel shows high magnification. Asterisk denotes abnormal embryo. B) Quantification of abnormal development of
embryos after injection with the p2M6B-3UTR plasmid (500 pg) and L2M6B-3UTR linear cassette (200â500 pg) in the presence
of Cas9/gRNA-GGN18. C, D) p2M6B-3UTR plasmid (200 pg/egg), L2M6B-3UTR (200 pg/egg), and linear EGFP cassette with
bGHpA (L2M6B-pA, 200 pg/egg) were injected into fertilized eggs, together with Cas9/gRNA-GGN18. C) Representative images
of tadpoles that were injected with Cas9/gRNA-GGN18, together with p2M6B-3UTR, L2M6B-3UTR, or L2M6B-pA donors.
Arrowheads denote EGFP expression in heart, arrows denote EGFP in noncardiac muscle, and asterisks denote mCherry
expression in eyes. D) Tadpoles with different phenotypes were counted and compared with the total developed ones after
injection. Total tadpoles evaluated for each group (n) is shown above each column.
Figure 6. Effects of the 2BCas strategy on the targeted integration in the myh6 locus by targeting exon in the bait region. A)
Schematic illustration of the bait sequence at the myh6 locus of X. tropicalis targeted by N18-T1 in the exon region. B) Schematic
illustration of donor plasmids used in this study. C) Representative images of tadpoles that were injected with Cas9 mRNA and
gRNA-GGN18, together with p1M6B-pA (1BCas), p2M6B-pA (2BCas), p1M6B-3UTR (1BCas-3UTR), and p2M6B-3UTR (2BCas3UTR)
donor plasmids. Arrowheads denote EGFP expression in heart, and asterisks denote mCherry expression in eyes. D)
Tadpoles with different phenotypes were counted and compared with the total developed ones after injection. Total tadpoles
evaluated for each group (n) is shown above each column. E, F) Three founder tadpoles (EGFP+
/mCherry+
) that were injected
with 1BCas-3UTR or 2BCas-3UTR strategy were pooled for genomic DNA extraction, followed by DNA sequencing and mapping.
E) Representative RT-PCR assay data revealed 59 junctions of forward targeted integrations at the myh6 locus mediated by 1BCas3UTR
or 2BCas-3UTR strategy. F) DNA sequencing data revealed highly efficient 59 junctions that contained indels. For all
panels, wild-type (WT) sequence is shown at top with target site in red and the PAM sequence in green. The ratio of colons
containing 59 junction with indels was shown in brackets at the top panel. Con, tadpoles without injection; M, DNA marker.
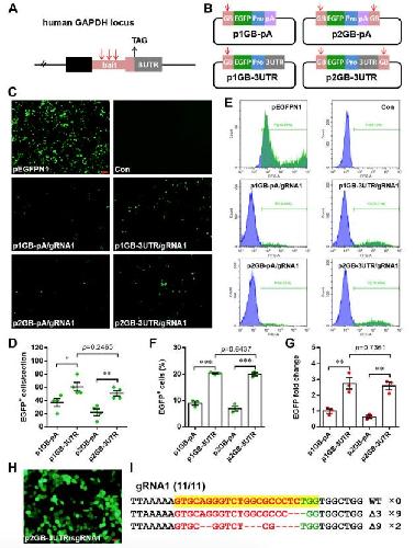
Figure 7. Effects of the 2BCas
strategy on targeted integration
in human cells. A) Schematic
illustration of the bait sequence
at the human GAPDH locus
with potential gRNA-targeted
sites in the last intron region.
Arrows denote gRNA sites. B)
Schematic illustration of donor
plasmids for EGFP integration
by different strategies. C)
HEK293T cells were cotransfected
with the pX330-gRNA1
and individual donor plasmid
as shown in panel B for 48 h.
Forward targeted integrationmediated
expression of EGFP
were then examined by fluorescence
microscopy. pEGFP-N1
plasmid was used as positive
control. Scale bar, 100 mm.
Con denotes cells that were
transfected with pX330-gRNA1
alone. D) Quantification of EGFP+
cells in p1GB-pA, p1GB-3UTR,
p2GB-pA, and p2GB-3UTR
groups as shown in panel C
(n = 4/group). *P , 0.05,
**P , 0.01. E, F) Quantitative
expression of EGFP was analyzed
by flow cytometry 48 h
after transfection. E, F) Representative
images (E) and quantitative
analysis (F) showed that
3UTR greatly increased the
integration and expression of
the EGFP reporter gene. ***P ,
0.001 (n = 3/group). G) EGFP
expression was analyzed by
real-time RT-PCR 48 h after
cotransfection with pX330-
gRNA1 and donor plasmid.
**P , 0.01 (n = 3/group). H)
Enriched EGFP+ cells from the
p2GB-3UTR group by puromycin
treatment are shown. Scale
bar, 20 mm. I ) DNA sequencing
data from enriched EGFP+
cells as shown in panel
F revealed 59 junctions that
contained indels. The ratio of colons with targeted integration was shown in brackets at the top panel. For all panels, wildtype
(WT) sequence is shown at the top with target site in red and the PAM sequence in green.