XB-ART-54968
Elife
2018 May 30;7. doi: 10.7554/eLife.30693.
Show Gene links
Show Anatomy links
Functional limb muscle innervation prior to cholinergic transmitter specification during early metamorphosis in Xenopus.
Lambert FM
,
Cardoit L
,
Courty E
,
Bougerol M
,
Thoby-Brisson M
,
Simmers J
,
Tostivint H
,
Le Ray D
.
???displayArticle.abstract???
In vertebrates, functional motoneurons are defined as differentiated neurons that are connected to a central premotor network and activate peripheral muscle using acetylcholine. Generally, motoneurons and muscles develop simultaneously during embryogenesis. However, during Xenopus metamorphosis, developing limb motoneurons must reach their target muscles through the already established larval cholinergic axial neuromuscular system. Here, we demonstrate that at metamorphosis onset, spinal neurons retrogradely labeled from the emerging hindlimbs initially express neither choline acetyltransferase nor vesicular acetylcholine transporter. Nevertheless, they are positive for the motoneuronal transcription factor Islet1/2 and exhibit intrinsic and axial locomotor-driven electrophysiological activity. Moreover, the early appendicular motoneurons activate developing limb muscles via nicotinic antagonist-resistant, glutamate antagonist-sensitive, neuromuscular synapses. Coincidently, the hindlimb muscles transiently express glutamate, but not nicotinic receptors. Subsequently, both pre- and postsynaptic neuromuscular partners switch definitively to typical cholinergic transmitter signaling. Thus, our results demonstrate a novel context-dependent re-specification of neurotransmitter phenotype during neuromuscular system development.
???displayArticle.pubmedLink??? 29845935
???displayArticle.pmcLink??? PMC5997451
???displayArticle.link??? Elife
???displayArticle.grants??? [+]
Actions thématiques du Museum Muséum National d'Histoire Naturelle, Equipe FRM DEQ20170336764 Fondation pour la Recherche Médicale, Actions thématiques du Museum Muséum National d'Histoire Naturelle
Species referenced: Xenopus laevis
Genes referenced: chat grin1 grin2b isl1 slc17a7 slc18a3 syn1 syp
???displayArticle.antibodies??? Chat Ab1 Fluoro-BT Ab Grin1 Ab1 Grin2b Ab1 Isl1/2 Ab1 Neuronal Ab4 Slc17a7 Ab1 Slc18a3 Ab1
???attribute.lit??? ???displayArticles.show???
|
|
Figure 1. Developmental stages of X. laevis and anatomical organization of the spinal motor columns. A. Relative size differences between stage 50 and 57 larvae (A1) and associated morphological changes of the hindlimb bud during metamorphosis onset (A2), from Nieuwkoop and Faber, 1956. B, C. Segmental (B1, C) and rostrocaudal (B2) organization of the spinal motor column region containing limb MNs at stages 50-52 (B1, B2) and 55 (C). Inset in B2 shows the location of labeled MNs in the mid-region of the spinal cord. D. Schematic representation of the segmental organization of the appendicular and axial motor columns in the larval spinal cord. Ap./Ax. MNs, appendicular/axial motoneurons; Ap./Ax. d., Ap./Ax. dendrites; Vr, ventral root; c.c, central canal; SC, spinal cord; D, dorsal; L, lateral. Scale bars: B1 and C = 20 μm; B2 = 100 μm. |
|
|
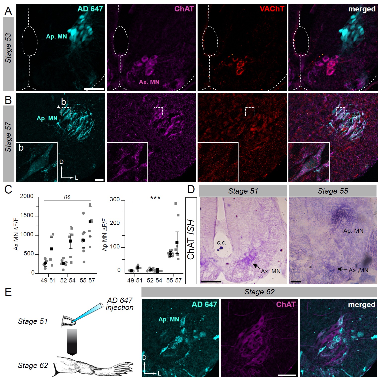
Figure 2. Developmental emergence of the molecular ACh phenotype in appendicular MNs. A, B. Examples of fluorescence immunolabeling against ChAT (magenta) and VAChT (red) in appendicular MNs (Ap. MN) labeled with retrograde Alexa Fluor dextran 647 (AD 647, cyan) in stages 53 (A) and 57 (B) tadpoles. Insets (b) in B show magnification of stage 57 appendicular MNs. C. Variation of fluorescence (δF/F) of axial (left plot) and appendicular (right plot) MNs for ChAT and VAChT immuno-signals at stages 49-51 (n=4), stages 52-54 (n=7) and stage 55-57 (n=8). Grey dots represent the averaged δF/F values for ChAT (squares) and VAChT (circles) in each preparation, and the black dots are δF/F grand means ± SEM for all preparations in a given developmental group. ns non significant, *** p<0.001, Kruskall-Wallis test. D. Examples of in situ hybridization (ISH) labeling for ChAT mRNA in the appendicular spinal column at stages 51 and 55. E. Example of fluorescence immunolabeling against ChAT in stage 62 appendicular MNs that were previously labeled with AD 647 injected into the hindlimb at stage 51 (see schematic at left ). All scale bars = 50μm; D, dorsal; L, lateral. |
|
|
Figure 3. Motoneuronal identification of non-cholinergic limb projecting neurons. A. Example of fluorescence immunolabeling against ChAT (magenta) and Islet1/2 (orange) in appendicular and axial MNs (Ap. MN, Ax. MN) in a stage 52 tadpole. Appendicular MNs were previously labeled with retrograde Alexa Fluor dextran 647 (AD 647, cyan). Scale bar = 50μm; D, dorsal; M, medial. B. Protocol for intracellular recordings from appendicular MNs. Stage 52 MNs were identified by prior rhodamine dextran amine (RDA) retrograde labeling |
|
|
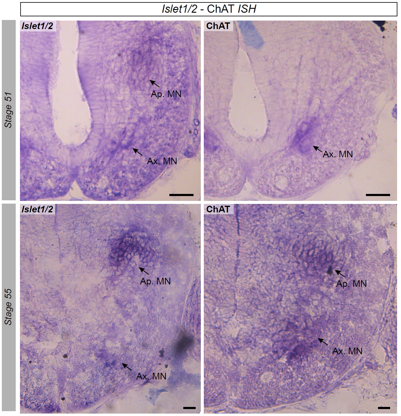
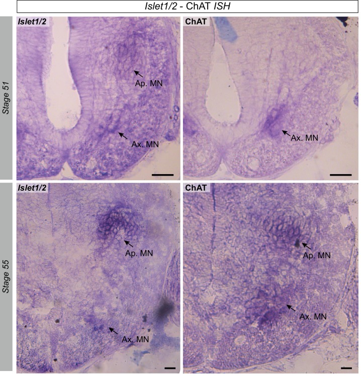
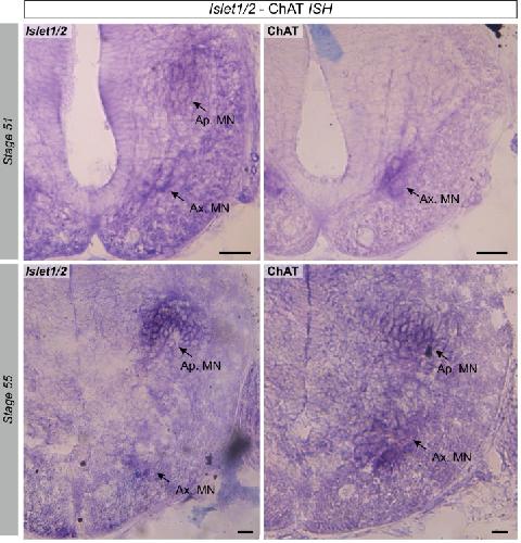
Figure 3 supplement 1. Presence of spinal Islet1 and ChAT mRNAs at different developmental stages. In situ hybridization of the two mRNAs was performed with the same protocol (see Methods). The Islet1 probe was synthesized according to Shi et al. (2009) and involved amplifying a PCR fragment of 798 pb by the primers 5â- AAGTGCAACATCGGCTTCAG-3â and 5â-GCTGTTTGGGGTATCTGGGA-3â. Despite the occasional appearance of a widespread background signal (due to differences in colorimetric reaction times), Islet1 mRNAs in darkened clusters were clearly evident in both the axial and appendicular motor columns at all developmental stages examined (stage 51 (upper left panel) and 55 (lower left panel) are illustrated), whereas ChAT mRNAs were found in limb MNs only from stage 55 onwards (c.f., upper and lower right panels). |
|
|
Figure 4. Switch from non-cholinergic to cholinergic limb muscle activation during axial swimming at different developmental stages. A. Rhythmic burst discharge (right panel) recorded from an axial ventral root (VRax) together with a hindlimb bud muscle (HLemg) and axial myotome (Axemg) during a spontaneous fictive swim episode in a semi-isolated stage 53 preparation (left panel). B-C. Examples of recordings before (control), during and after (wash) bath application of d-tubocurarine to a stage 53 (B) and a stage 56 (C) preparation. Lower plots in B and C show instantaneous l-HLemg (blue) and r-Axemg (green) discharge rates (spikes/s) averaged ( SEM) over 10-20 l-VRax locomotor cycles (black). Black arrow in the middle graph of B indicates persistent limb bud EMG activity occurring in phase with the ipsilateral ventral root during d-tubocurarine application, and which was no longer present at the later developmental stage (c.f., middle plot in C). |
|
|
Figure 4 supplement 1. Appendicular MNs are activated centrally by cholinergic inputs. A. Immuno-labeling of putative cholinergic synapses on limb MNs retrogradely labeled with Alexa Fluor dextran 647 (AD 647), using antibodies against VAChT and the synaptic marker synapsin [mouse anti-synapsin (1:200; Synaptic Systems, Germany) revealed by secondary donkey anti-mouse antibodies coupled to Alexa Fluor 488 (1:500; Thermo Fischer)]. Both VAChT and synapsin fluorescent signals were found in close apposition surrounding MN cell bodies, indicating the presence of cholinergic input synapses. Inset: enlargement of synapsin and VAChT signals in the vicinity of an appendicular MN cell body. Scale bar = 20μm B. Calcium imaging optical recordings (20 fps) from stage 52 limb MNs retrogradely filled with Calcium Green Dextran Amine 3kD (CGDA, Invitrogen; see schematic at left) during fictive swimming (n=3). Right panel: individual calcium signals (δF/F) recorded simultaneously from 10 MN somata (encircled in x40 image at left) during a swim episode recorded from an axial VR (lower trace). C. Left panel: average fluorescence variation (black trace; ô² SEM, shaded area; top) for the 10 MNs illustrated in B during fictive swimming (bottom) in control (black) and in the presence of 50μM d-tubocurarine (d-tubo.; red). Right panel: mean calcium transient amplitudes in control (black) and under d-tubocurarine (red) expressed as a percentage of the maximal control amplitude (i.e.,δF/F peak soon after swim episode onset) for three stage 52 preparations. Unfilled circles represent single acquisitions; filled circles denote grand means ô² SEM. Long term calcium recordings were performed in control experiments without drug application to avoid any fluorescence bleaching effect. |
|
|
Figure 5. Switch from glutamate to acetylcholine receptors in hindlimb muscles. A. Examples of hindlimb innervation patterns and distribution of ACh nicotinic receptors in a whole-mount hindlimb bud, revealed by fluorescence immunolabeling of neurofilament associated protein (Neurofil., red), glutamate receptor (NR2b, blue) and α-bungarotoxin labeling (α-bungaroTx, yellow) respectively, at stages 52 (upper panels) and 57 (lower panels). Inset drawings at bottom left of each panel show bud morphology at the two representative larval stages. Scale bars: 200μm for stage 52, 100μm for stage 57. B. Examples of fluorescence immunolabeling against neurofilament associated protein (red), synaptophysin (Synaptoph., green) and NMDA glutamate receptor subunit 1 (NR1, blue) in whole-mount limb bud at stage 52. White arrowheads indicate sites of apposition of all 3 markers. Scale bar: 20μm. C. Examples of fluorescence immunolabeling against neurofilament associated transporter 1 (VGluT1, yellow) and the glutamate receptor subunit NR2b (blue) in whole-mount limb at stage 52. Scale bar: 50μm. |
|
|
Figure 5 supplement 1. VGluT1 expression appendicular MNs. A. Fluorescence immunolabeling against ChAT (red) and VGluT1 (yellow) in limb MNs retrogradely labeled with Alexa Fluor dextran 647 (AD 647, cyan) at stage 52. Whereas ChAT is absent from retrogradely labeled MNs, VGluT1 is expressed throughout almost the entire ventral horn, including in limb MN somata. Bottom images are magnifications of the area (a) delineated by the dotted line square in the merged image at top right. Punctiform VGluT1 expression occurred around MN somata (indicating labeling of glutamatergic presynaptic terminals) and a more diffuse VGluT1 signal also appeared in MN cytoplasm surrounding cell nuclei. B. Fluorescence immunolabeling against synaptophysin (Synaptoph., green), NMDA glutamate receptor subunit 1 (NR1, blue), VGluT1 (red) and neurofilament (Neurofil., grey) in hindlimb muscle tissue at stage 52 (B1) and stage 55 (B2). VGluT1 expression colocalized with synaptophysin and postsynaptic glutamate receptors were detected at stage 52, but not at stage 54. The bottom images in B1 are magnifications of the area (a) indicated in the merged image at top right. Scale bars = 20μm. |
|
|
Figure 6. Functional switch in hindlimb neuromuscular transmission. A. EMG recordings (HLemg) from an isolated hindlimb preparation (schematic at left) in response to single pulse (100μs) electrical stimulation (Stim) of a limb motor nerve (HL nerve) in stages 53 and 57 larvae. In each case, the black arrow indicates the beginning of the EMG response and the black trace represents the mean profile of 6 superimposed responses. Note that the trace illustration for stage 53 was taken from a 1 mM Mg2+ saline experiment. B. Integrated motor nerve-evoked HLemg responses in control (black), and under d-tubocurarine (d-tubo.; red) or CNQX+AP5 (purple) bath application to stage 53 and 57 preparations. Thick lines represent the mean response profile (SEM); the area under each curve (grey) was used to measure the response size. C. Mean (SEM) EMG response area as percentage of control response during d-tubocurarine (black) or CNQX/AP5 (grey) bath application at stages 52-54 and 55-57, respectively. ** p<0.01 and *** p<0.001, Mann–Whitney U-test. |
|
|
Figure 7. Schematic representation of neurotransmitter phenotype switching associated with the establishment of functional limb muscle innervation at different stages of Xenopus metamorphic development. See text for further explanation. AChRs: nicotinic ACh receptors; GluRs: glutamate 1035 receptors; Ap. MN: appendicular MNs; Ax. MN: axial MNs; c.c: central canal |
|
|
Figure 3—figure supplement 1. Presence of spinal Islet1 and ChAT mRNAs at different developmental stages.In situ hybridization of the two mRNAs was performed with the same protocol (see Materials and methods). The Islet1 probe was synthesized according to Shi et al (2009) and involved amplifying a PCR fragment of 798 pb by the primers 5’-AAGTGCAACATCGGCTTCAG-3’ and 5’-GCTGTTTGGGGTATCTGGGA-3’. Despite the occasional appearance of a widespread background signal (due to differences in colorimetric reaction times), Islet1 mRNAs in darkened clusters were clearly evident in both the axial and appendicular motor columns at all developmental stages examined (stage 51 (upper left panel) and 55 (lower left panel) are illustrated), whereas ChAT mRNAs were found in limb MNs only from stage 55 onwards (c.f., upper and lower right panels). |
|
|
Figure 4—figure supplement 1. Appendicular MNs are activated centrally by cholinergic inputs.(A) Immuno-labeling of putative cholinergic synapses on limb MNs retrogradely labeled with Alexa Fluor dextran 647 (AD 647), using antibodies against VAChT and the synaptic marker synapsin [mouse anti-synapsin (1:200; Synaptic Systems, Germany) revealed by secondary donkey anti-mouse antibodies coupled to Alexa Fluor 488 (1:500; Thermo Fischer)]. Both VAChT and synapsin fluorescent signals were found in close apposition surrounding MN cell bodies, indicating the presence of cholinergic input synapses. Inset: enlargement of synapsin and VAChT signals in the vicinity of an appendicular MN cell body. Scale bar = 20 µm (B) Calcium imaging optical recordings (20 fps) from stage 52 limb MNs retrogradely filled with Calcium Green Dextran Amine 3kD (CGDA, Invitrogen; see schematic at left) during fictive swimming (n = 3). Right panel: individual calcium signals (∆F/F) recorded simultaneously from 10 MN somata (encircled in x40 image at left) during a swim episode recorded from an axial VR (lower trace). (C) Left panel: average fluorescence variation (black trace; ± SEM, shaded area; top) for the 10 MNs illustrated in B during fictive swimming (bottom) in control (black) and in the presence of 50 µM d-tubocurarine (d-tubo.; red). Right panel: mean calcium transient amplitudes in control (black) and under d-tubocurarine (red) expressed as a percentage of the maximal control amplitude (i.e., ∆F/F peak soon after swim episode onset) for three stage 52 preparations. Unfilled circles represent single acquisitions; filled circles denote grand means ± SEM. Long term calcium recordings were performed in control experiments without drug application to avoid any fluorescence bleaching effect. |
|
|
Figure 5—figure supplement 1. VGluT1 expression appendicular MNs.(A) Fluorescence immunolabeling against ChAT (red) and VGluT1 (yellow) in limb MNs retrogradely labeled with Alexa Fluor dextran 647 (AD 647, cyan) at stage 52. Whereas ChAT is absent from retrogradely labeled MNs, VGluT1 is expressed throughout almost the entire ventral horn, including in limb MN somata. Bottom images are magnifications of the area (a) delineated by the dotted line square in the merged image at top right. Punctiform VGluT1 expression occurred around MN somata (indicating labeling of glutamatergic presynaptic terminals) and a more diffuse VGluT1 signal also appeared in MN cytoplasm surrounding cell nuclei. Scale bar = 20 µm. (B) Fluorescence immunolabeling against synaptophysin (Synaptoph., green), NMDA glutamate receptor subunit 1 (NR1, blue), VGluT1 (red) and neurofilament (Neurofil., grey) in hindlimb muscle tissue at stage 52 (B1) and stage 55 (B2). VGluT1 expression colocalized with synaptophysin and postsynaptic glutamate receptors were detected at stage 52, but not at stage 54. The bottom images in B1 are magnifications of the area (a) indicated in the merged image at top right. Scale bars = 200 µm for stage 52 (B1) and 400 µm for stage 55 (B2). |
References [+] :
Akerman,
Depolarizing GABAergic conductances regulate the balance of excitation to inhibition in the developing retinotectal circuit in vivo.
2006, Pubmed,
Xenbase
Akerman, Depolarizing GABAergic conductances regulate the balance of excitation to inhibition in the developing retinotectal circuit in vivo. 2006, Pubmed , Xenbase
Arber, Requirement for the homeobox gene Hb9 in the consolidation of motor neuron identity. 1999, Pubmed
Baldwin, Regulation of acetylcholine receptor transcript expression during development in Xenopus laevis. 1988, Pubmed , Xenbase
Baron, Ca(2+)-dependent non-selective cation and potassium channels activated by bradykinin in pig coronary artery endothelial cells. 1996, Pubmed
Ben-Ari, Excitatory actions of gaba during development: the nature of the nurture. 2002, Pubmed
Beyeler, Metamorphosis-induced changes in the coupling of spinal thoraco-lumbar motor outputs during swimming in Xenopus laevis. 2008, Pubmed , Xenbase
Bixby, The appearance and development of neurotransmitter sensitivity in Xenopus embryonic spinal neurones in vitro. 1984, Pubmed , Xenbase
Borodinsky, Activity-dependent neurotransmitter-receptor matching at the neuromuscular junction. 2007, Pubmed , Xenbase
Borodinsky, Activity-dependent homeostatic specification of transmitter expression in embryonic neurons. 2004, Pubmed , Xenbase
Borodinsky, Dynamic regulation of neurotransmitter specification: relevance to nervous system homeostasis. 2014, Pubmed
Bougerol, Generation of BAC transgenic tadpoles enabling live imaging of motoneurons by using the urotensin II-related peptide (ust2b) gene as a driver. 2015, Pubmed , Xenbase
Brown, Thyroid hormone controls multiple independent programs required for limb development in Xenopus laevis metamorphosis. 2005, Pubmed , Xenbase
Brunelli, Glutamatergic reinnervation through peripheral nerve graft dictates assembly of glutamatergic synapses at rat skeletal muscle. 2005, Pubmed
Buresi, orthodenticle/otx ortholog expression in the anterior brain and eyes of Sepia officinalis (Mollusca, Cephalopoda). 2012, Pubmed
Chen, Early stages in the development of spinal motor neurons. 1992, Pubmed
Combes, Developmental segregation of spinal networks driving axial- and hindlimb-based locomotion in metamorphosing Xenopus laevis. 2004, Pubmed , Xenbase
Dale, Dual-component amino-acid-mediated synaptic potentials: excitatory drive for swimming in Xenopus embryos. 1985, Pubmed , Xenbase
Das, Multiple thyroid hormone-induced muscle growth and death programs during metamorphosis in Xenopus laevis. 2002, Pubmed , Xenbase
Davis-Dusenbery, How to make spinal motor neurons. 2014, Pubmed
Demarque, Neurotransmitter phenotype plasticity: an unexpected mechanism in the toolbox of network activity homeostasis. 2012, Pubmed
Demarque, Activity-dependent expression of Lmx1b regulates specification of serotonergic neurons modulating swimming behavior. 2010, Pubmed , Xenbase
Dulcis, Neurotransmitter switching in the adult brain regulates behavior. 2013, Pubmed
Egan, Properties and modulation of a calcium-activated potassium channel in rat olfactory bulb neurons. 1993, Pubmed
Eiden, The cholinergic gene locus. 1998, Pubmed
Elliott, Transplantation of Xenopus laevis tissues to determine the ability of motor neurons to acquire a novel target. 2013, Pubmed , Xenbase
Ericson, Early stages of motor neuron differentiation revealed by expression of homeobox gene Islet-1. 1992, Pubmed , Xenbase
Erskine, Growth cone neurotransmitter receptor activation modulates electric field-guided nerve growth. 1995, Pubmed , Xenbase
Forehand, Spinal cord development in anuran larvae: I. Primary and secondary neurons. 1982, Pubmed
Fu, Coexistence of glutamate and acetylcholine in the developing motoneurons. 1998, Pubmed , Xenbase
Fujitsuka, Possible fusimotor innervation to frog muscle spindles. 1987, Pubmed
Gerschenfeld, Chemical transmission in invertebrate central nervous systems and neuromuscular junctions. 1973, Pubmed
Gould, Developing cholinergic basal forebrain neurons are sensitive to thyroid hormone. 1989, Pubmed
Goulding, Specifying motor neurons and their connections. 1998, Pubmed
GRAY, The spindle and extrafusal innervation of a frog muscle. 1957, Pubmed
Hanson, Characterization of the circuits that generate spontaneous episodes of activity in the early embryonic mouse spinal cord. 2003, Pubmed
HUGHES, Cell degeneration in the larval ventral horn of Xenopus laevis (Daudin). 1961, Pubmed , Xenbase
Hulshof, The distribution of motoneurons supplying hind limb muscles in the clawed toad, Xenopus laevis. 1987, Pubmed , Xenbase
Jessell, Neuronal specification in the spinal cord: inductive signals and transcriptional codes. 2000, Pubmed
Kablar, Presence of neurotrophic factors in skeletal muscle correlates with survival of spinal cord motor neurons. 2005, Pubmed
KATZ, The efferent regulation of the muscle spindle in the frog. 1949, Pubmed
Lamotte d'Incamps, Four excitatory postsynaptic ionotropic receptors coactivated at the motoneuron-Renshaw cell synapse. 2008, Pubmed
Malomouzh, Glutamate regulation of non-quantal release of acetylcholine in the rat neuromuscular junction. 2003, Pubmed
Marsh-Armstrong, Thyroid hormone controls the development of connections between the spinal cord and limbs during Xenopus laevis metamorphosis. 2004, Pubmed , Xenbase
Mays, Glutamate receptors localize postsynaptically at neuromuscular junctions in mice. 2009, Pubmed
Melo, BDNF regulates the expression and distribution of vesicular glutamate transporters in cultured hippocampal neurons. 2013, Pubmed
Menelaou, Motoneuron axon pathfinding errors in zebrafish: differential effects related to concentration and timing of nicotine exposure. 2015, Pubmed
Mentis, Noncholinergic excitatory actions of motoneurons in the neonatal mammalian spinal cord. 2005, Pubmed
Misgeld, Roles of neurotransmitter in synapse formation: development of neuromuscular junctions lacking choline acetyltransferase. 2002, Pubmed
Nakamura, Postnatal changes of vesicular glutamate transporter (VGluT)1 and VGluT2 immunoreactivities and their colocalization in the mouse forebrain. 2005, Pubmed
Nguyen, Neurotransmitters as early signals for central nervous system development. 2001, Pubmed
Nishimaru, Mammalian motor neurons corelease glutamate and acetylcholine at central synapses. 2005, Pubmed
Patel, Selective persistent reduction in choline acetyltransferase activity in basal forebrain of the rat after thyroid deficiency during early life. 1987, Pubmed
Petrov, Regulation of acetylcholinesterase activity by nitric oxide in rat neuromuscular junction via N-methyl-D-aspartate receptor activation. 2013, Pubmed
Phelps, Embryonic development of choline acetyltransferase in thoracic spinal motor neurons: somatic and autonomic neurons may be derived from a common cellular group. 1991, Pubmed
Pinard, Nitric oxide dependence of glutamate-mediated modulation at a vertebrate neuromuscular junction. 2008, Pubmed
Pinard, Glutamatergic modulation of synaptic plasticity at a PNS vertebrate cholinergic synapse. 2003, Pubmed
Prestige, The control of cell number in the lumbar ventral horns during the development of Xenopus laevis tadpoles. 1967, Pubmed , Xenbase
Rinholm, Subcellular localization of the glutamate transporters GLAST and GLT at the neuromuscular junction in rodents. 2007, Pubmed
Roberts, Motoneurons of the axial swimming muscles in hatchling Xenopus tadpoles: features, distribution, and central synapses. 1999, Pubmed , Xenbase
Roelink, Floor plate and motor neuron induction by different concentrations of the amino-terminal cleavage product of sonic hedgehog autoproteolysis. 1995, Pubmed
Sharpe, The control of Xenopus embryonic primary neurogenesis is mediated by retinoid signalling in the neurectoderm. 2000, Pubmed , Xenbase
Shi, Islet-1 is required for ventral neuron survival in Xenopus. 2009, Pubmed , Xenbase
Sillar, Development and aminergic neuromodulation of a spinal locomotor network controlling swimming in Xenopus larvae. 1998, Pubmed , Xenbase
Sillar, Control of frequency during swimming in Xenopus embryos: a study on interneuronal recruitment in a spinal rhythm generator. 1993, Pubmed , Xenbase
Sillar, Phase-dependent Modulation of a Cutaneous Sensory Pathway by Glycinergic Inhibition from the Locomotor Rhythm Generator in Xenopus Embryos. 1992, Pubmed , Xenbase
Spitzer, Neurotransmitter Switching in the Developing and Adult Brain. 2017, Pubmed
Todd, Activation of ionotropic glutamate receptors on peripheral axons of primary motoneurons mediates transmitter release at the zebrafish NMJ. 2004, Pubmed
van Mier, The development of the dendritic organization of primary and secondary motoneurons in the spinal cord of Xenopus laevis. An HRP study. 1985, Pubmed , Xenbase
Vyas, Co-release of acetylcholine, glutamate and taurine from synaptosomes of Torpedo electric organ. 1987, Pubmed
Waerhaug, Demonstration of glutamate-like immunoreactivity at rat neuromuscular junctions by quantitative electron microscopic immunocytochemistry. 1993, Pubmed
Westerfield, Pathfinding and synapse formation in a zebrafish mutant lacking functional acetylcholine receptors. 1990, Pubmed
Yang, Expression of vesicular glutamate transporters VGLUT1 and VGLUT2 in the rat dental pulp and trigeminal ganglion following inflammation. 2014, Pubmed
Yang, Nonvesicular release of acetylcholine is required for axon targeting in the Drosophila visual system. 2004, Pubmed
Yin, Modifications of motoneuron development following transplantation of thoracic spinal cord to the lumbar region in the chick embryo: evidence for target-derived signals that regulate differentiation. 1992, Pubmed
