XB-ART-54957
Proc Natl Acad Sci U S A
2017 Apr 11;11415:3921-3926. doi: 10.1073/pnas.1618514114.
Show Gene links
Show Anatomy links
Splicing variation of Long-IRBIT determines the target selectivity of IRBIT family proteins.
Kawaai K
,
Ando H
,
Satoh N
,
Yamada H
,
Ogawa N
,
Hirose M
,
Mizutani A
,
Bonneau B
,
Seki G
,
Mikoshiba K
.
???displayArticle.abstract???
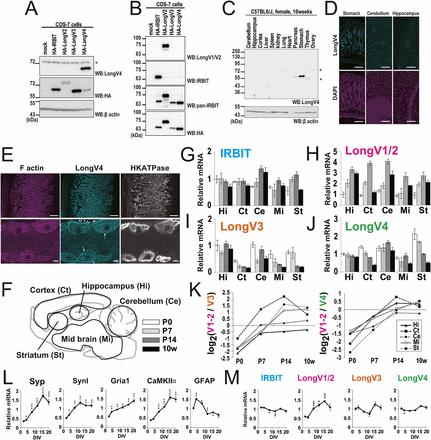
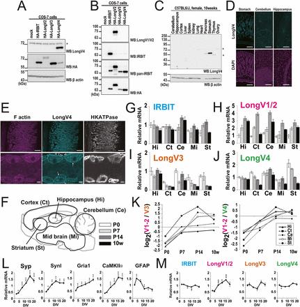
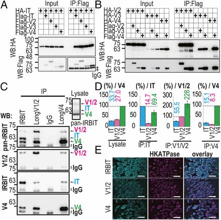
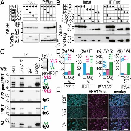
IRBIT [inositol 1,4,5-trisphosphate receptor (IP3R) binding protein released with inositol 1,4,5-trisphosphate (IP3)] is a multifunctional protein that regulates several target molecules such as ion channels, transporters, polyadenylation complex, and kinases. Through its interaction with multiple targets, IRBIT contributes to calcium signaling, electrolyte transport, mRNA processing, cell cycle, and neuronal function. However, the regulatory mechanism of IRBIT binding to particular targets is poorly understood. Long-IRBIT is an IRBIT homolog with high homology to IRBIT, except for a unique N-terminal appendage. Long-IRBIT splice variants have different N-terminal sequences and a common C-terminal region, which is involved in multimerization of IRBIT and Long-IRBIT. In this study, we characterized IRBIT and Long-IRBIT splice variants (IRBIT family). We determined that the IRBIT family exhibits different mRNA expression patterns in various tissues. The IRBIT family formed homo- and heteromultimers. In addition, N-terminal splicing of Long-IRBIT changed the protein stability and selectivity to target molecules. These results suggest that N-terminal diversity of the IRBIT family and various combinations of multimer formation contribute to the functional diversity of the IRBIT family.
???displayArticle.pubmedLink??? 28348216
???displayArticle.pmcLink??? PMC5393198
???displayArticle.link??? Proc Natl Acad Sci U S A
Species referenced: Xenopus laevis
Genes referenced: ahcyl1 itpr1 mbp myc runx1 slc4a4 slc9a3 syn1 tbxt
???attribute.lit??? ???displayArticles.show???
References [+] :
Albert,
Error and attack tolerance of complex networks.
2000, Pubmed
Albert, Error and attack tolerance of complex networks. 2000, Pubmed
Anderson, Regulation of intestinal hPepT1 (SLC15A1) activity by phosphodiesterase inhibitors is via inhibition of NHE3 (SLC9A3). 2007, Pubmed
Ando, An IRBIT homologue lacks binding activity to inositol 1,4,5-trisphosphate receptor due to the unique N-terminal appendage. 2009, Pubmed
Ando, IRBIT, a novel inositol 1,4,5-trisphosphate (IP3) receptor-binding protein, is released from the IP3 receptor upon IP3 binding to the receptor. 2003, Pubmed
Ando, IRBIT Interacts with the Catalytic Core of Phosphatidylinositol Phosphate Kinase Type Iα and IIα through Conserved Catalytic Aspartate Residues. 2015, Pubmed
Ando, IRBIT suppresses IP3 receptor activity by competing with IP3 for the common binding site on the IP3 receptor. 2006, Pubmed
Arnaoutov, Enzyme regulation. IRBIT is a novel regulator of ribonucleotide reductase in higher eukaryotes. 2014, Pubmed
Bonneau, IRBIT controls apoptosis by interacting with the Bcl-2 homolog, Bcl2l10, and by promoting ER-mitochondria contact. 2016, Pubmed
Devogelaere, Protein phosphatase-1 is a novel regulator of the interaction between IRBIT and the inositol 1,4,5-trisphosphate receptor. 2007, Pubmed
Devogelaere, Binding of IRBIT to the IP3 receptor: determinants and functional effects. 2006, Pubmed
Dunker, Flexible nets. The roles of intrinsic disorder in protein interaction networks. 2005, Pubmed
Gliddon, Isolation, culture and adenoviral transduction of parietal cells from mouse gastric mucosa. 2008, Pubmed
Gomi, Cloning, bacterial expression, and unique structure of adenosylhomocysteine hydrolase-like protein 1, or inositol 1,4,5-triphosphate receptor-binding protein from mouse kidney. 2008, Pubmed
He, IRBIT, inositol 1,4,5-triphosphate (IP3) receptor-binding protein released with IP3, binds Na+/H+ exchanger NHE3 and activates NHE3 activity in response to calcium. 2008, Pubmed
He, Activation of Na+/H+ exchanger NHE3 by angiotensin II is mediated by inositol 1,4,5-triphosphate (IP3) receptor-binding protein released with IP3 (IRBIT) and Ca2+/calmodulin-dependent protein kinase II. 2010, Pubmed
He, Restoration of Na+/H+ exchanger NHE3-containing macrocomplexes ameliorates diabetes-associated fluid loss. 2015, Pubmed
Kawaai, IRBIT regulates CaMKIIα activity and contributes to catecholamine homeostasis through tyrosine hydroxylase phosphorylation. 2015, Pubmed
Kawaai, 80K-H interacts with inositol 1,4,5-trisphosphate (IP3) receptors and regulates IP3-induced calcium release activity. 2009, Pubmed
Kiefer, Inositol 1,4,5-triphosphate receptor-binding protein released with inositol 1,4,5-triphosphate (IRBIT) associates with components of the mRNA 3' processing machinery in a phosphorylation-dependent manner and inhibits polyadenylation. 2009, Pubmed
Krishnan, Carbonic anhydrase II binds to and increases the activity of the epithelial sodium-proton exchanger, NHE3. 2015, Pubmed
Lee, Relief of autoinhibition of the electrogenic Na-HCO(3) [corrected] cotransporter NBCe1-B: role of IRBIT vs.amino-terminal truncation. 2012, Pubmed , Xenbase
Muto, A proposed mechanism for the potentiation of cAMP-mediated acid secretion by carbachol. 2001, Pubmed
Park, Irbit mediates synergy between ca(2+) and cAMP signaling pathways during epithelial transport in mice. 2013, Pubmed
Park, Ahcyl2 upregulates NBCe1-B via multiple serine residues of the PEST domain-mediated association. 2016, Pubmed
Satoh, A pure chloride channel mutant of CLC-5 causes Dent's disease via insufficient V-ATPase activation. 2016, Pubmed , Xenbase
Schwark, S3226, a novel inhibitor of Na+/H+ exchanger subtype 3 in various cell types. 1998, Pubmed
Shirakabe, IRBIT, an inositol 1,4,5-trisphosphate receptor-binding protein, specifically binds to and activates pancreas-type Na+/HCO3- cotransporter 1 (pNBC1). 2006, Pubmed , Xenbase
Suzuki, Defective membrane expression of the Na(+)-HCO(3)(-) cotransporter NBCe1 is associated with familial migraine. 2010, Pubmed , Xenbase
Tran, IRBIT plays an important role in NHE3-mediated pHi regulation in HSG cells. 2013, Pubmed
Xue, PONDR-FIT: a meta-predictor of intrinsically disordered amino acids. 2010, Pubmed
Yamaguchi, AHCYL2 (long-IRBIT) as a potential regulator of the electrogenic Na(+)-HCO3(-) cotransporter NBCe1-B. 2014, Pubmed
Yamazaki, Functional characterization of nonsynonymous single nucleotide polymorphisms in the electrogenic Na+-HCO3- cotransporter NBCe1A. 2011, Pubmed , Xenbase
Yang, IRBIT coordinates epithelial fluid and HCO3- secretion by stimulating the transporters pNBC1 and CFTR in the murine pancreatic duct. 2009, Pubmed
Yang, IRBIT governs epithelial secretion in mice by antagonizing the WNK/SPAK kinase pathway. 2011, Pubmed
