Click here to close
Hello! We notice that you are using Internet Explorer, which is not supported by Xenbase and may cause the site to display incorrectly.
We suggest using a current version of Chrome,
FireFox, or Safari.
Serine Threonine Kinase Receptor-Associated Protein Deficiency Impairs Mouse Embryonic Stem Cells Lineage Commitment Through CYP26A1-Mediated Retinoic Acid Homeostasis.
Jin L
,
Chang C
,
Pawlik KM
,
Datta A
,
Johnson LM
,
Vu T
,
Napoli JL
,
Datta PK
.
???displayArticle.abstract???
Retinoic acid (RA) signaling is essential for the differentiation of embryonic stem cells (ESCs) and vertebrate development. RA biosynthesis and metabolism are controlled by a series of enzymes, but the molecular regulators of these enzymes remain largely obscure. In this study, we investigated the functional role of the WD-domain protein STRAP (serine threonine kinase receptor-associated protein) in the pluripotency and lineage commitment of murine ESCs. We generated Strap knockout (KO) mouse ESCs and subjected them to spontaneous differentiation. We observed that, despite the unchanged characteristics of ESCs, Strap KO ESCs exhibited defects for lineage differentiation. Signature gene expression analyses revealed that Strap deletion attenuated intracellular RA signaling in embryoid bodies (EBs), and exogenous RA significantly rescued this deficiency. Moreover, loss of Strap selectively induced Cyp26A1 expression in mouse EBs, suggesting a potential role of STRAP in RA signaling. Mechanistically, we identified putative Krüppel-like factor 9 (KLF9) binding motifs to be critical in the enhancement of non-canonical RA-induced transactivation of Cyp26A1. Increased KLF9 expression in the absence of STRAP is partially responsible for Cyp26A1 induction. Interestingly, STRAP knockdown in Xenopus embryos influenced anterior-posterior neural patterning and impaired the body axis and eye development during early Xenopus embryogenesis. Taken together, our study reveals an intrinsic role for STRAP in the regulation of RA signaling and provides new molecular insights for ESC fate determination. Stem Cells 2018;36:1368-1379.
Figure 1. Strap depletion has no effect on the morphology or viability of ESCs. A. Schematic representation of the
strategy used to generate Strap heterozygous mice. The Strap locus (from exons 1 to 10) is shown. Exons are shown
as filled boxes and cutting positions of the two zinc finger nucleases (ZFNs) are indicated. Details of targeted se‐
quences are shown in boxes. B. Left panel, phase contrast image showing the morphology of isolated E3.5 blastocysts
from Strap+/‐ intercrossings. Right panel, representative images of blastocyst‐derived Strap WT and KO ESCs cultured
on MEFs. Image magnification x 40; scale bar = 50 um. C. PCR genotyping of ESCs established from various blasto‐
cysts. D. Fluorescence‐activated cell sorting (FACS) analysis of WT and KO ESC lines. The percentages of cell popula‐
tions at each cell cycle phase are displayed. E. Growth curve of two independent WT and KO ESC lines. A total of
1X104
ESCs were seeded in 12‐well plates and cell numbers were counted every other day. F. Alkaline phosphatase
staining of WT and KO ESC cells. G. Western blots of pluripotent markers and STRAP in the indicated ESCs. β‐Actin was
used as a loading control.
Figure 2. Strap‐deficient EBs are unable to differentiate into primary germ layers. A. Phase‐contrast images of EB
morphology during EB formation from Strap WT and KO ESCs at the indicated time points. Scale bar = 600 um. B. The
cell cycle distribution of D10 EBs from WT and KO ESC lines was analyzed by FACS. The percentages of cell populations
at each cell cycle phase are labeled. C‐E. qPCR analyses of lineage‐specific gene’ expression at Day 0, Day 4, Day 8 and
Day 12 during EB formation of two independent WT and KO ESC lines. Error bars represent mean ±s.d. Each experi‐
ment was replicated at least three times.
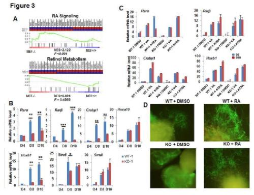
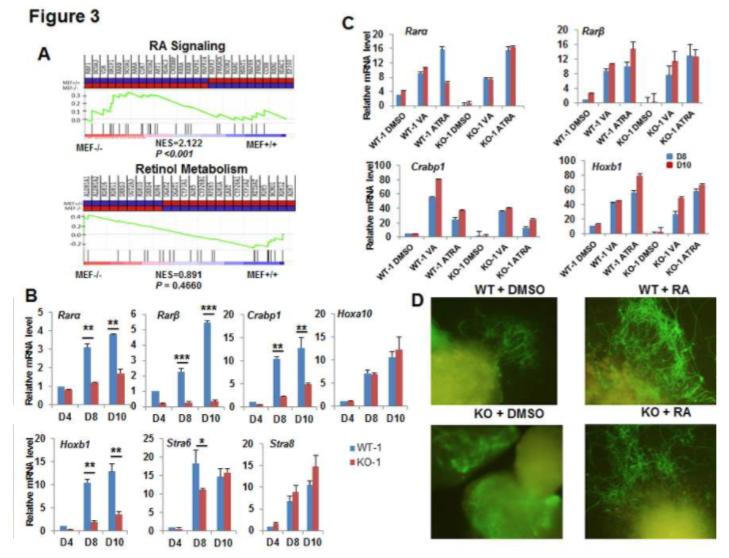
Figure 3. Endogenous RA signaling is inactivated during differentiation of Strap KO ESCs. A. Gene set enrichment
analysis (GSEA) using gene expression profiles from Strap +/+ and Strap ‐/‐ MEFs. Representative gene expression pat‐
terns predicted RA signaling components were enriched in Strap‐/‐ MEFs compared to Strap+/+ MEFs. NES, normalized
enrichment score. B. RNA was extracted from EBs cultured without LIF for various time points, and the transcript
levels of RA‐responsive genes were assessed by RT‐qPCR. Bars represent mean ±s.d., n=3, *P<0.05, **P<0.01,
***P<0.005, when compared with the corresponding control. C. RT‐qPCR analyses of RA‐specific gene expression at
Day 8 and Day 10 during EB formation with vitamin A (VA) or all‐trans retinoid acid (ATRA). DMSO was used as vehicle
control. No significance between the two groups was observed. Bars represent mean ±s.d., n=3. D. Free‐floating EBs
formed after 4 days of suspension culture with removal of LIF. Individual EBs were seeded into 12‐well plates with
either RA (100 uM) or DMSO. 12‐old‐day EBs were fixed and stained for anti‐β‐tubulin III (green) to illustrate neuronal
growth. Image magnification X 40.
Figure 4. Loss of STRAP results in increased CYP26A1 mRNA and protein levels during EB differentiation. A. RT‐qPCR
analyses of RA metabolic gene expression at Day 10 during EB formation. Bars represent mean ±s.d., n=3, **P<0.01,
when compared with the control. B. RT‐qPCR analyses of Cyp26A1 expression at Day 4, Day 6, Day 8 and Day 10 dur‐
ing EB formation. Each point represents mean ±s.d., n=3. C. Western blot analyses of the level of CYP26A1 in the in‐
dicated EBs at Day 10 and Day 12. β‐Actin was used as a loading control. D. Western blotting was used to determine
the expression of STRAP protein in the control and STRAP knockdown E14 polyclonal cells. E. Levels of CYP26A1 and
STRAP in EBs derived from shSTRAP and shCtrl clones (E14) were determined by western blotting using β‐Actin as a
loading control. F. 8‐day‐old EBs were treated with CYP26A1 inhibitor, liarozole (50 uM), for 48 hours and total RNA
from control and knockdown EBs was subjected to RT‐qPCR analyses for detecting RA‐targeted genes. No significance
between the two groups was observed. Bars represent mean ±s.d., n=3.
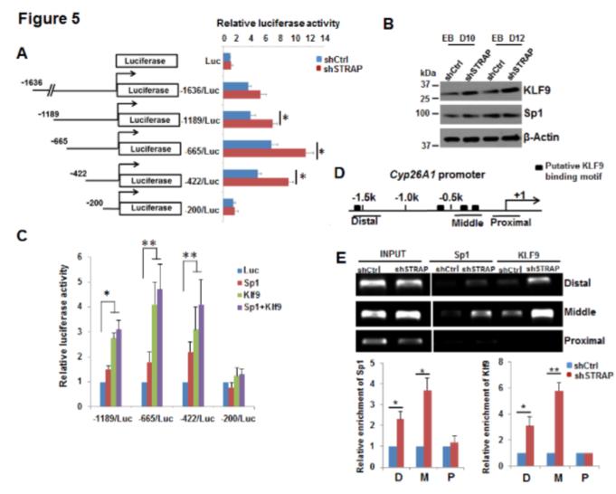
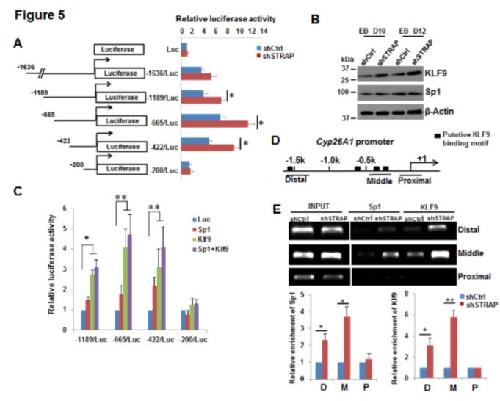
Figure 5. Krüppel‐like factor 9 (KLF9) and Sp1 coordinately regulate Cyp26A1 transcription in STRAP‐depleted EBs.
A. Either E14 control or shSTRAP cells were transfected with the indicated Cyp26A1 luciferase reporters. Luciferase
activity was normalized to ‐Gal activity and presented as mean ±s.d., n=3, *P<0.05, when compared with the corre‐
sponding control. B. Western blots of total cell lysates from indicated EBs with STRAP knockdown were analyzed for
KLF9 and Sp1 expression. C. E14 WT cells were co‐transfected with the indicated Cyp26A1 promoter reporter as well
as Sp1 or KLF9 expression plasmids. Luciferase activity was normalized to ‐Gal activity and presented as mean ±s.d.,
n=3, *P<0.05, **P<0.01. D. The murine Cyp26A1 promoter showing the positions of potential KLF9 binding sites
(black boxes) and the transcription start site (TSS). Black lines indicate the amplified regions for ChIP primers. E. ChIP
assays were performed from cells mentioned above using anti‐KLF9 or anti‐Sp1 antibody. PCR amplification was per‐
formed within the target region of the Cyp26A1 promoter. Results are expressed as percentages of immunoprecipi‐
tated DNA compared to total input DNA. *P<0.05, ** P<0.01, when compared with the corresponding control.
Figure 6. STRAP knockdown influences anteriorâposterior neural patterning and impairs the body axis and eye deâ
velopment in early Xenopus embryogenesis.  A. Strap transcript was detected in the entire blastopore (a), early neuâ
rulation (b), late neurula stage (c), and the tailbud and the tadpole stages (d and e, respectively). B. 50 ng StrapâMO
was injected into the animal regions of twoâcellâstage embryos and resulted in defects in the tadpole stage. C. Strap
RNA (0.20 ng) was injected alone or with 25 ng StrapâMO unilaterally into twoâcellâ stage embryos. The embryos were
stained with the βâGal substrate RedâGal. D. 50 ng StrapâMO was injected unilaterally into twoâcellâ stage embryos.
The embryos were examined at neurula stages 17â18 by ISH for neural markers. E.  50 ng StrapâMO was injected into
the animal regions of twoâcellâstage embryos. Animal caps were dissected at blastula stage 9 and cultured until neuâ
rula stages 19â20. RNA was then extracted for RTâqPCR analysis of marker expression. Bars represent mean ±s.d., n=3.
* P<0.05,  **P<0.01, when compared with the control.
strap (serine/threonine kinase receptor associated protein) gene expression in Xenopus laevis embryo, assayed via in situ hybridization, NF stage 11, vegetal view.
strap (serine/threonine kinase receptor associated protein) gene expression in Xenopus laevis embryo, assayed via in situ hybridization, NF stage 14, dorsal view, anteriorleft.
strap (serine/threonine kinase receptor associated protein) gene expression in Xenopus laevis embryo, assayed via in situ hybridization, NF stage 18, dorsal view, anteriorleft.
strap (serine/threonine kinase receptor associated protein) gene expression in Xenopus laevis embryo, assayed via in situ hybridization, NF stage 26, lateral view, anteriorleft, dorsal up.
strap (serine/threonine kinase receptor associated protein) gene expression in Xenopus laevis embryo, assayed via in situ hybridization, NF stage 30, lateral view, anteriorleft, dorsal up.