XB-ART-54841
Nat Cell Biol
2018 May 01;205:575-585. doi: 10.1038/s41556-018-0091-6.
Show Gene links
Show Anatomy links
XMAP215 is a microtubule nucleation factor that functions synergistically with the γ-tubulin ring complex.
Thawani A
,
Kadzik RS
,
Petry S
.
???displayArticle.abstract???
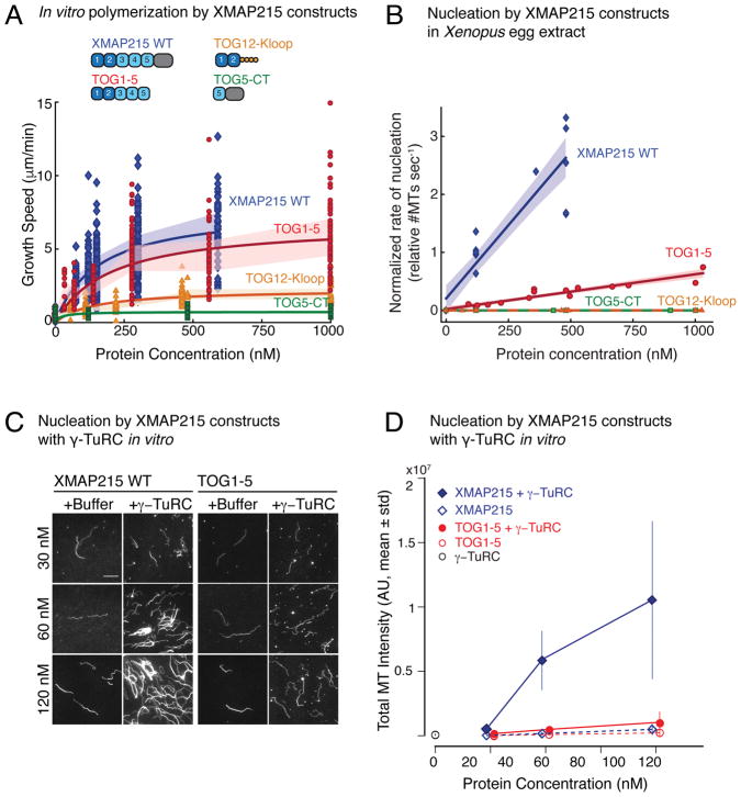
How microtubules (MTs) are generated in the cell is a major question in understanding how the cytoskeleton is assembled. For several decades, γ-tubulin has been accepted as the universal MT nucleator of the cell. Although there is evidence that γ-tubulin complexes are not the sole MT nucleators, identification of other nucleation factors has proven difficult. Here, we report that the well-characterized MT polymerase XMAP215 (chTOG/Msps/Stu2p/Alp14/Dis1 homologue) is essential for MT nucleation in Xenopus egg extracts. The concentration of XMAP215 determines the extent of MT nucleation. Even though XMAP215 and the γ-tubulin ring complex (γ-TuRC) possess minimal nucleation activity individually, together, these factors synergistically stimulate MT nucleation in vitro. The amino-terminal TOG domains 1-5 of XMAP215 bind to αβ-tubulin and promote MT polymerization, whereas the conserved carboxy terminus is required for efficient MT nucleation and directly binds to γ-tubulin. In summary, XMAP215 and γ-TuRC together function as the principal nucleation module that generates MTs in cells.
???displayArticle.pubmedLink??? 29695792
???displayArticle.pmcLink??? PMC5926803
???displayArticle.link??? Nat Cell Biol
???displayArticle.grants??? [+]
Species referenced: Xenopus laevis
Genes referenced: ckap5
???attribute.lit??? ???displayArticles.show???
References [+] :
,
The noncoding explosion.
2015, Pubmed
, The noncoding explosion. 2015, Pubmed
Aitken, An oxygen scavenging system for improvement of dye stability in single-molecule fluorescence experiments. 2008, Pubmed
Al-Bassam, Stu2p binds tubulin and undergoes an open-to-closed conformational change. 2006, Pubmed
Al-Bassam, Fission yeast Alp14 is a dose-dependent plus end-tracking microtubule polymerase. 2012, Pubmed
Alfaro-Aco, Structural analysis of the role of TPX2 in branching microtubule nucleation. 2017, Pubmed , Xenbase
Andersen, Proteomic characterization of the human centrosome by protein correlation profiling. 2003, Pubmed
Applegate, plusTipTracker: Quantitative image analysis software for the measurement of microtubule dynamics. 2011, Pubmed
Ayaz, A TOG:αβ-tubulin complex structure reveals conformation-based mechanisms for a microtubule polymerase. 2012, Pubmed
Brouhard, XMAP215 is a processive microtubule polymerase. 2008, Pubmed , Xenbase
Bucciarelli, Drosophila Dgt6 interacts with Ndc80, Msps/XMAP215, and gamma-tubulin to promote kinetochore-driven MT formation. 2009, Pubmed
Burgess, Solution NMR assignment of the cryptic sixth TOG domain of mini spindles. 2015, Pubmed
Byrnes, TOG-tubulin binding specificity promotes microtubule dynamics and mitotic spindle formation. 2017, Pubmed
Caudron, Microtubule nucleation from stable tubulin oligomers. 2002, Pubmed
Choi, Assaying microtubule nucleation by the γ-tubulin ring complex. 2014, Pubmed
Choi, CDK5RAP2 stimulates microtubule nucleation by the gamma-tubulin ring complex. 2010, Pubmed
Fox, The XMAP215 family drives microtubule polymerization using a structurally diverse TOG array. 2014, Pubmed , Xenbase
Gard, A microtubule-associated protein from Xenopus eggs that specifically promotes assembly at the plus-end. 1987, Pubmed , Xenbase
Gell, Microtubule dynamics reconstituted in vitro and imaged by single-molecule fluorescence microscopy. 2010, Pubmed
Gergely, The ch-TOG/XMAP215 protein is essential for spindle pole organization in human somatic cells. 2003, Pubmed
Groen, Functional overlap of microtubule assembly factors in chromatin-promoted spindle assembly. 2009, Pubmed , Xenbase
Hannak, Investigating mitotic spindle assembly and function in vitro using Xenopus laevis egg extracts. 2006, Pubmed , Xenbase
Hannak, The kinetically dominant assembly pathway for centrosomal asters in Caenorhabditis elegans is gamma-tubulin dependent. 2002, Pubmed
Hood, Coordination of adjacent domains mediates TACC3-ch-TOG-clathrin assembly and mitotic spindle binding. 2013, Pubmed
Jaqaman, Robust single-particle tracking in live-cell time-lapse sequences. 2008, Pubmed
Kollman, Microtubule nucleating gamma-TuSC assembles structures with 13-fold microtubule-like symmetry. 2010, Pubmed
Kollman, Microtubule nucleation by γ-tubulin complexes. 2011, Pubmed
Lee, Msps/XMAP215 interacts with the centrosomal protein D-TACC to regulate microtubule behaviour. 2001, Pubmed , Xenbase
Le Maire, The use of high-performance liquid chromatography for the determination of size and molecular weight of proteins: a caution and a list of membrane proteins suitable as standards. 1986, Pubmed
Liu, NME7 is a functional component of the γ-tubulin ring complex. 2014, Pubmed
Lüders, Microtubule-organizing centres: a re-evaluation. 2007, Pubmed
Moritz, Recruitment of the gamma-tubulin ring complex to Drosophila salt-stripped centrosome scaffolds. 1998, Pubmed , Xenbase
Moritz, Structure of the gamma-tubulin ring complex: a template for microtubule nucleation. 2000, Pubmed
Moritz, Microtubule nucleation by gamma-tubulin-containing rings in the centrosome. 1995, Pubmed
Murray, Cyclin synthesis drives the early embryonic cell cycle. 1989, Pubmed , Xenbase
Oakley, Identification of gamma-tubulin, a new member of the tubulin superfamily encoded by mipA gene of Aspergillus nidulans. 1989, Pubmed
Oegema, Characterization of two related Drosophila gamma-tubulin complexes that differ in their ability to nucleate microtubules. 1999, Pubmed , Xenbase
Ohi, Ahead of the Curve: New Insights into Microtubule Dynamics. 2016, Pubmed
Petry, Augmin promotes meiotic spindle formation and bipolarity in Xenopus egg extracts. 2011, Pubmed , Xenbase
Petry, Microtubule nucleation at the centrosome and beyond. 2015, Pubmed
Petry, Branching microtubule nucleation in Xenopus egg extracts mediated by augmin and TPX2. 2013, Pubmed , Xenbase
Popov, XMAP215 regulates microtubule dynamics through two distinct domains. 2001, Pubmed , Xenbase
Popov, XMAP215 is required for the microtubule-nucleating activity of centrosomes. 2002, Pubmed , Xenbase
Reber, XMAP215 activity sets spindle length by controlling the total mass of spindle microtubules. 2013, Pubmed , Xenbase
Rogers, A multicomponent assembly pathway contributes to the formation of acentrosomal microtubule arrays in interphase Drosophila cells. 2008, Pubmed
Roostalu, Microtubule nucleation: beyond the template. 2017, Pubmed
Roostalu, Complementary activities of TPX2 and chTOG constitute an efficient importin-regulated microtubule nucleation module. 2015, Pubmed
Slep, Structural basis of microtubule plus end tracking by XMAP215, CLIP-170, and EB1. 2007, Pubmed
Srayko, Identification and characterization of factors required for microtubule growth and nucleation in the early C. elegans embryo. 2005, Pubmed
Tan, The pST44 polycistronic expression system for producing protein complexes in Escherichia coli. 2005, Pubmed
Tournebize, Control of microtubule dynamics by the antagonistic activities of XMAP215 and XKCM1 in Xenopus egg extracts. 2000, Pubmed , Xenbase
Vasquez, Phosphorylation by CDK1 regulates XMAP215 function in vitro. 1999, Pubmed , Xenbase
Voter, The kinetics of microtubule assembly. Evidence for a two-stage nucleation mechanism. 1984, Pubmed
Widlund, XMAP215 polymerase activity is built by combining multiple tubulin-binding TOG domains and a basic lattice-binding region. 2011, Pubmed
Wieczorek, Microtubule-associated proteins control the kinetics of microtubule nucleation. 2015, Pubmed
Wiese, A new function for the gamma-tubulin ring complex as a microtubule minus-end cap. 2000, Pubmed , Xenbase
Wiese, Microtubule nucleation: gamma-tubulin and beyond. 2006, Pubmed
Wilde, Stimulation of microtubule aster formation and spindle assembly by the small GTPase Ran. 1999, Pubmed , Xenbase
Wühr, Deep proteomics of the Xenopus laevis egg using an mRNA-derived reference database. 2014, Pubmed , Xenbase
Zanic, Measuring the Effects of Microtubule-Associated Proteins on Microtubule Dynamics In Vitro. 2016, Pubmed
Zanic, Synergy between XMAP215 and EB1 increases microtubule growth rates to physiological levels. 2013, Pubmed
Zheng, Purification and assay of gamma tubulin ring complex. 1998, Pubmed , Xenbase
Zheng, Nucleation of microtubule assembly by a gamma-tubulin-containing ring complex. 1995, Pubmed , Xenbase
