XB-ART-54678
Nat Commun
2018 Mar 19;91:1126. doi: 10.1038/s41467-018-03512-5.
Show Gene links
Show Anatomy links
Glycogen synthase kinase 3 controls migration of the neural crest lineage in mouse and Xenopus.
Gonzalez Malagon SG
,
Lopez Muñoz AM
,
Doro D
,
Bolger TG
,
Poon E
,
Tucker ER
,
Adel Al-Lami H
,
Krause M
,
Phiel CJ
,
Chesler L
.
???displayArticle.abstract???
Neural crest migration is critical to its physiological function. Mechanisms controlling mammalian neural crest migration are comparatively unknown, due to difficulties accessing this cell population in vivo. Here we report requirements of glycogen synthase kinase 3 (GSK3) in regulating the neural crest in Xenopus and mouse models. We demonstrate that GSK3 is tyrosine phosphorylated (pY) in mouse neural crest cells and that loss of GSK3 leads to increased pFAK and misregulation of Rac1 and lamellipodin, key regulators of cell migration. Genetic reduction of GSK3 results in failure of migration. We find that pY-GSK3 phosphorylation depends on anaplastic lymphoma kinase (ALK), a protein associated with neuroblastoma. Consistent with this, neuroblastoma cells with increased ALK activity express high levels of pY-GSK3, and blockade of GSK3 or ALK can affect migration of these cells. Altogether, this work identifies a role for GSK3 in cell migration during neural crest development and cancer.
???displayArticle.pubmedLink??? 29555900
???displayArticle.pmcLink??? PMC5859133
???displayArticle.link??? Nat Commun
???displayArticle.grants??? [+]
Wellcome Trust , BB/E013872/1 Biotechnology and Biological Sciences Research Council , BB/R015953/1 Biotechnology and Biological Sciences Research Council , BB/N000226/1 Biotechnology and Biological Sciences Research Council
Species referenced: Xenopus laevis
Genes referenced: alk cadm1 cdc42 chp1 gsk3a gsk3b klf6 ngfr ntsr1 pcyt1b ptk2 rac1 sox10 twist1 wnt1
GO keywords: neural crest cell migration [+]
???attribute.lit??? ???displayArticles.show???
|
|
Fig. 1. GSK3 genes are expressed during neural crest migration in the frog Xenopus laevis and mouse Mus musculus. a, b mRNA in situ hybridization for Gsk3α in X. laevis at stage (st) 25 (a) show expression in the pharyngeal pouches, brain, spinal cord and eye vesicle (b). c, d In situ hybridization for Gsk3β in X. laevis at st 25 (c). GSK3β is expressed in the pharyngeal pouches and the spinal cord as well as regions of the brain (d, scale barâ=â0.5âmm). eâg GSK3αlacZ is expressed in mice during neural crest migration stages. e, f In an e8.5 embryo GSK3αlacZ is expressed in the cephalic mesenchyme, in the neuroepithelium and in the cephalic neural fold. g By e9.5â10, GSK3αlacZ is expressed in the first and second branchial arches (1 and 2) and the frontonasal prominence. hâj GSK3βlacZ is expressed in mice when neural crest is actively migrating. h, i In e8.5 embryos GSK3βlacZ is mainly expressed in the neuroectoderm, restricted to the prospective hindbrain and some areas in the mesenchyme, scale barâ=â200âµm. j At e9.5, GSK3βlacZ is mainly expressed in BA1 and cranial ganglia and in the presumptive trigeminal ganglion. kâp GSK3α/β are phosphorylated at tyrosines Y216/279 during cranial neural crest cell migration. k Transverse cranial section of e9 mouse showing immunoflourescent staining for Hoechst/DNA (blue), pY-GSK3 (green) and p75NTR (neural crest, red). l Schematic of e8.5 mouse embryo depicting cranial neural crest (CNC) dissection. m Bright-field image of mouse neural crest explant. Two types of cells surround the NP: premigratory neural crest (pNC) cells that are epithelial and migratory neural crest (mNC) scale bar, 250âμm. n Cells migrating away from the pNC begin to express pY-GSK3. pNC to the left. All neural crest express p75NTR (red). Note in merge that perinuclear expression of pY-GSK3 is invariably oriented in direction of migration (o, white arrowheads). p mNC cells express pYGSK3 (green) and p75-NTR (red). n, p scale barsâ=â25âµM. q Expression of total GSK3 is ubiquitous in pNC and mNC cells. Scale barâ=â25âµM. All are representative images from at least three independent experiments |
|
|
Fig. 2. GSK3 is required for neural crest migration in vivo. aâh mRNA in situ hybridization of Sox10, which marks migratory neural crest. a, e e9.5 mouse embryos (nâ=â3). bâd, fâh e10.5 mouse embryos (nâ=â3). a, b, e, f Dorsal views. c, d, g, h Lateral views of e10.5 control embryos. a, b In control embryos, Sox10 expression is absent in the brain (b, red bracket) but it is highly expressed along the embryo axis. e, f Neural crest-specific deletion of GSK3. Dorsal view of e10.5 mutant mouse in which Sox10 expression has accumulated in the brain (f, red bracket). c, d At e10.5, Sox10 marks cranial neural crest, which has migrated into the facial prominences (c, red arrow) and the cranial ganglia, including the trigeminal ganglia (V) and facial and acoustic nerves (VII/VIII), glossopharyngeal nerve (IX), vagus nerve (X) and the spinal accessory nerve (XI) (d). g, h e10.5 mutant mouse lost Sox10 expression, especially in the facial prominences (g, red arrow) and showed remarkably reduced expression in cranial ganglia and nerves X, XI. The dorsal root ganglia seem to be unaffected. i Twist expression marks migratory neural crest. BIO treatment from st12.5 results in a loss of twist expression at st17 (frontal views, st17). BIO treatment from st12.5 to st19 shows loss of twist expression at st20 and st26 (lateral views). The posterior streams are selectively impaired, red arrows (nââ¥â35). j BIO treatment resulted in a reduction of Alcian blue-stained facial cartilages, which are derived from neural crest (nâ=â12). k Twist expression shows that cell migration is regained by stage 28, following washout from the treatment with BIO from st12.5 to st19 (nâ=â3). l Frontal view of a tadpole at stage 45, previously treated with BIO (st12.5âst19). Note narrowing of the head structures and loss of the mouth (marked with red lines in control). mâp GFP-labelled neural crest was grafted into a non-labelled embryo at stage 17 and grown to st28. GFP-labelled cells in control animals have migrated (n), while those treated with 15âµM BIO have not migrated (o, p) (nâ=â3) |
|
|
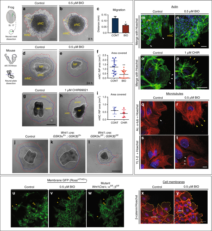
Fig. 3. GSK3 activity is required for neural crest cell migration. a, b Neural crest cells from st 17 Xenopus embryos (nâ=â9). a Control explants after 8âh in culture. b Upon GSK3 inhibition, neural crest cells spread significantly less than the controls. c Quantification of the distance migrated *pâ<â0.05. (d, g, j) Control mouse explants. e, h Explants treated with 0.5âµm BIO or 1âµM CHIR99021, respectively. Note the decrease in area covered by migratory neural crest (f, refers to d, e; i refers to g, h). Each dot represents one explant (**pâ<â0.001, unpaired t-test) jâl Mouse explants from control (j), Wnt1::cre; GSK3afl/+; GSK3bfl/+ (k) and Wnt1::cre; GSK3afl/fl; GSK3bfl/fl complete mutants (l). Note the decrease in area covered in l (red dotted line). mâp Filamentous actin (green) in neural crest explants. m, o Explants treated with DMSO (control) show accumulation of F-actin in lamellipodia in the leading edge (white arrowheads). Explants treated with n 0.5âµm BIO and p 1âμM CHIR lack lamellipodia and only show stress fibres at the cell edge (yellow arrowheads). qât Microtubules are labelled with acetylated α-tubulin or YL1-2. Controls show smooth lamellipodial edge (q) but BIO-treated cells show spiky protrusions (r). YL1-2 tubulin in control cells is distributed all throughout the cell (s); in BIO-treated cells (t), it is found in a perinuclear zone, at the rear of the nucleus. u Cranial neural crest explants from control e8.5 embryos carrying membrane GFP in the neural crest lineage. Migrating cells show an elongated morphology and have a dynamic cellâcell contact (see Supplementary Movies 1, 3, 6). Membrane GFP is unstable and intracellular. v In the BIO treatment, cells remain in contact with adjacent cells and multiple protrusions (yellow arrows). w Mutant cells carrying a neural crest-specific deletion of GSK3 (Wnt1Cre/+; GSK3afl/fl; GSK3bfl/fl) lose motility and maintain stable cellâcell contacts and membrane GFP. x, y β-Catenin staining in neural crest explants. β-Catenin is stable in BIO-treated cells (y). aâl Scale barâ=â100âµm. mây Scale barâ=â25âµM. All are representative images from at least three independent experiments, except from j to l and w in which only one of each genotype was obtained |
|
|
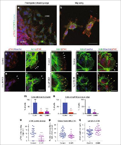
Fig. 4. GSK3 allows FAK localization to establish lamellipodial protrusions at the leading edge in migrating neural crest cells. a, b Immunofluorescence for pFAK-Y397 (pFAK, red) and pY-GSK3 (green). a In control explants, pFAK is found at the leading edge of the delaminating cells and in migrating cells. b In migratory neural crest cells, pYGSK3 and pFAK are mutually exclusive. c, d pFAK is found in puncta at the leading edge of the cell co-localizing with lamellipodia. e, f Upon GSK3 inhibition, the cells lose pFAK at the leading edge. g, h pFAK accumulates at the tips of actin-rich fibres. Note the increase in length of pFAK associated with actin upon treatment with BIO (h). i, j Similarly, treatment with 1 µM CHIR elicits the same response (white and yellow arrowheads). a–l Scale bar = 25 µM. m, n Percentage bar charts representing a significant decrease in cells with branched actin (m) or showing pFAK puncta at the leading edge (n) when GSK3 is inhibited with either BIO or CHIR; **p ≤ 0.001 and ***p ≤ 0.0001, two-tailed unpaired t-test. o–q Dot plots representing the number of pFAK puncta at the edge (o), the number of stress fibres containing pFAK (p) and the length of of pFAK (q) in control and CHIR-treated cells; each dot represents one cell. **p ≤ 0.001 and ***p ≤ 0.0001, two-tailed unpaired t-test |
|
|
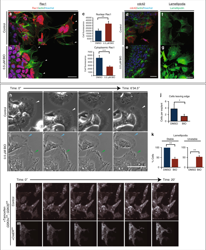
Fig. 5. GSK3 is required to establish polarity and to form lamellipodia in migrating neural crest cells. a, b GSK3 inhibition increases nuclear RAC1 and reduces cytoplasmic RAC1 in neural crest cells. a In control explants, RAC1 (red) is high in the nucleus while in the cytoplasm it is enriched at cell protrusions (arrowheads). Actin was labelled with phalloidin (green). b In BIO-treated explants, nuclear RAC1 is high but cytoplasmic staining is lost (white arrowheads). c Relative levels of Rac1 fluorescence in the nucleus or the cytoplasm (n = 9) **p ≤ 0.001 and ***p ≤ 0.0001, two-tailed unpaired t-test. d–e GSK3 inhibition reduces the expression of cdc42 in neural crest cells. d Cdc42 is cytoplasmic and perinuclear in neural crest cells. e BIO-treated explants lose cdc42 staining. f–g In controls, anti-lamellipodin (green) stains the ruffled edge of migrating cells. g In contrast, BIO-treated cells show increased total lamellipodin throughout the cell, losing specific localization at the cell edge. Scale bar, 20 μm. h, i Bright-field still images from controls (h) or BIO-treated samples (i) (n = 3 explants with ≥10 cells per explant). Control images show cells form fan-shaped stable lamellipodia and ready to migrate away from the cluster (h, white arrowheads). In treated cells, despite some cells form stable lamellipodia as found in controls (i, light blue arrowheads), cells predominantly formed an irregular protrusion that tend to retract (i, green arrowheads). Scale bar, 500 μm (see corresponding Supplementary Movies 6, 7). j Graph showing the number of cells delaminating from the premigratory neural crest cell clusters in 2 h. *p ≤ 0.05 and **p ≤ 0.001, two-tailed unpaired t-test. k Percentage of delaminating cells that show stable (persistent) lamellipodia or unstable (short-lived) lamellipodia. l, m Still images of time-lapse showing control mouse neural crest cells (l, supplementary movies 3,5) and pCAAG::creERtm ;GSK3αfl/fl ; GSK3βfl/fl; Rosamtmg/+ deleted cells (m, supplementary movie 4, 5). Upon tamoxifen-induced knockout of GSK3, the neural crest cells are unable to migrate and the cell edge does not form lamellipodia |
|
|
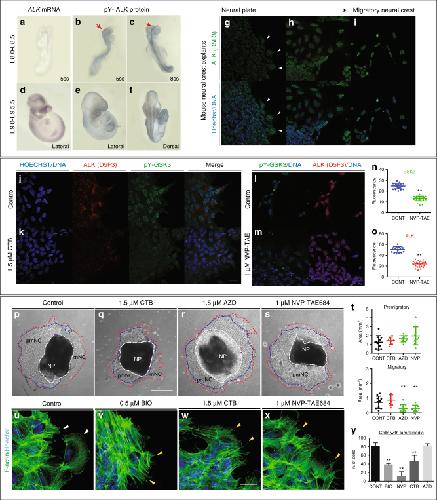
Fig. 6. Inhibition of ALK leads to decreased levels of pY-GSK3 in mouse neural crest. aâf ALK is expressed in the neural crest. (a, d) mRNA in situ hybridization for Alk in e8.5 and e9.5 mouse embryos. b, c, e, f Antibody staining for activated ALK protein shows expression at the neural plate border (red arrows) and in the branchial arches. g Staining for total ALK (green). g Very little total ALK is present in the neural plate with some present at the edge of the premigratory neural crest (white arrowheads). h Migratory neural crest cells express higher levels of ALK. i In fully migratory NC cells, ALK appears to be nuclear. Underneath each panel, ALK merged with Hoechst. j Co-immunostaining of pY-GSK3 (green) and ALK (red) show that ALK is expressed in all cells that express pY-GSK3. k Treatment with the ALK inhibitor crizotinib (CTB) for 24âh reduces the levels of pY-GSK3. l, m, n, o Quantitation of loss of pY-GSK3 and ALK fluorescence using the alternative inhibitor NVP-TAE also results in a loss of mean fluorescence intensity. pâs Bright-field images of neural crest explants treated with vehicle control or three different ALK inhibitors: 1.5âµM CTB, 1.5âµM AZD-3463, or 1âµM NVP-TAE-684. All three treatments showed a loss of migratory neural crest (red dotted lines) (nâ=â3 explants with â¥10 cells per explant, scale barâ=â500âµm). t Area quantification of the premigratory neural crest (pNC, area depicted by blue dotted lines covered in pâs) and the migratory neural crest population (mNC, red dotted lines). A significant reduction in mNC was seen in AZD and NVP treated explants. uây Phalloidin staining shows F-actin structure in explants. Hoechst marks nuclei. Note the loss of lamellipodial structures upon ALK inhibition (w, x) is comparable to BIO treatment (v) (scale barâ=â25âµm). y Percentage of cells with lamellipodial formations at the leading edge upon treatment with GSK3 inhibitor BIO or with ALK inhibitors (nâ=â10â20 cells per explant). Bars, meanâ±âSD. One-way ANOVA and unpaired t-test *Pâ<â0.05, **Pâ<â0.01 |
|
|
Fig. 7. Neuroblastoma lines with high levels of active ALK also have high levels of pY-GSK3. a Western blotting of neuroblastoma lines reveals levels of pY-GSK3 correlates with levels of ALK-pY1507 (IMR5, Kelly, Be(2)C, IMR32, SH-SY-5Y, SK-N-SH). Cell lines with low or no ALK-pY1507 (SK-N-AS, LS, CHP-212) have correspondingly low levels of pY-GSK3. b Western blotting showing that only Kelly cells have high levels of ALK when compared to mouse embryonic fibroblasts (MEFs) and LS neuroblastoma cells. c Western blotting analysis reveals that, in Kelly cell line, ALK inhibition with NVP-TAE, results in gradual loss pYGSK-3α and pYGSK-3β, are significantly reduced after 24 h treatment with NVP-TAE, GSK3 inhibition, using BIO or CHIR, leads to a reduced expression of pY-GSK3, more predominantly is pY-GSK3α isoform. Some loss of ALK is also seen in NVP treatments. Treatments used were 1.5 µM crizotinib, 1.5 µM AZD-3463, 1 µM NVP-TAE-684 (NVP1), 2 µM NVP-TAE-684 (NVP2), 0.5 μM BIO and 1.0 μM CHIR99021 |
|
|
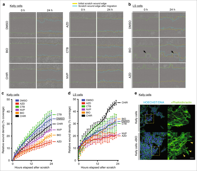
Fig. 8. GSK3 and ALK inhibition affect migration in neuroblastoma cell lines. a, c Cell migration assay for Kelly neuroblastoma cell line. a Representative bright-field still images at start (tâ=â0âh) and end (tâ=â24âh) time points of the migration assay in Kelly cells under various GSK3 (0.5âμM BIO, 1.0âμM CHIR99021) and ALK inhibition treatments (1.5âμM CTB, 1.5âμM AZD-3463 and 1.0âμM NVP-TAE684). c Line graph representing the percentage of wound coverage over time. Notice that upon NVP-TAE684 (NVP) and BIO treatments cells do not close the wound as quickly as the control or unaffected CTB samples. AZD treatment showed the lowest percentage of wound coverage. b, d Cell migration assay for LS neuroblastoma cell line. b Representative bright-field still images at start (tâ=â0âh) and end time (tâ=â24âh) points of the migration assay in LS cells under GSK3 inhibition (0.5âμM BIO) and ALK inhibition treatment (1.5âμM AZD-3463). Note that upon BIO treatment LS cells tend to aggregate and expand into the wound (black arrows). d Line graph representing the percentage of wound coverage in LS cells. There is a tendency to increase migration upon GSK3 inhibition (BIO and CHIR). The lower wound coverage upon ALK inhibition treatment correlates with reduced population of cells at the end of the assay suggesting a compromise in cell viability under these conditions. e Representative images of actin staining (phalloidin, green) showing Kelly cells treated with BIO compared to controls. Notice the irregular spiky protrusions of cells where GSK3 is inhibited (yellow arrowheads). Scale bar, 25âμm |
|
|
Supplementary Figure 2. Timed GSK3 inhibition during frog (Xenopus laevis) neural crest migration results in embryo phenotypic defects. (A-C) Length measurement of head structures obtained from st 45 embryos untreated and treated with GSK3 inhibitor, BIO. Note that treatments between st.12.5-14 and st.14-16, signi cantly a ect head features such as the head width (A, yellow bars) and width between eyes (A, green bars), The same treatment timing has an e ect on lateral measurements of the distance from the posterior edge of the eye (B, red bar) and the anterior edge of the eye (B, blue bar) to the anterior edge of the embryo, (C) The height of the tail n was smaller in embryos treated from st.14 to st.16. (n=12, p>0.001) (D) Schematic of craniofacial muscle in tadpoles. 12/101 antibody staining labeling muscle revealed that BIO treatment reduced size of craniofacial muscles (green) but does not perturb patterning (n=3). |
References [+] :
Abbruzzese,
GSK3 and Polo-like kinase regulate ADAM13 function during cranial neural crest cell migration.
2014, Pubmed,
Xenbase
Abbruzzese, GSK3 and Polo-like kinase regulate ADAM13 function during cranial neural crest cell migration. 2014, Pubmed , Xenbase
Barlow, Enteric nervous system progenitors are coordinately controlled by the G protein-coupled receptor EDNRB and the receptor tyrosine kinase RET. 2003, Pubmed
Barone, New strategies in neuroblastoma: Therapeutic targeting of MYCN and ALK. 2013, Pubmed
Barrell, Novel reporter alleles of GSK-3α and GSK-3β. 2012, Pubmed
Berry, The ALK(F1174L) mutation potentiates the oncogenic activity of MYCN in neuroblastoma. 2012, Pubmed
Bianchi, Regulation of FAK Ser-722 phosphorylation and kinase activity by GSK3 and PP1 during cell spreading and migration. 2005, Pubmed
Buitrago-Delgado, NEURODEVELOPMENT. Shared regulatory programs suggest retention of blastula-stage potential in neural crest cells. 2015, Pubmed , Xenbase
Carmona-Fontaine, Contact inhibition of locomotion in vivo controls neural crest directional migration. 2008, Pubmed , Xenbase
Chang, Neural crest induction by Xwnt7B in Xenopus. 1998, Pubmed , Xenbase
Chen, Oncogenic mutations of ALK kinase in neuroblastoma. 2008, Pubmed
Christensen, Cytoreductive antitumor activity of PF-2341066, a novel inhibitor of anaplastic lymphoma kinase and c-Met, in experimental models of anaplastic large-cell lymphoma. 2007, Pubmed
Danielian, Modification of gene activity in mouse embryos in utero by a tamoxifen-inducible form of Cre recombinase. 1998, Pubmed
Doble, GSK-3: tricks of the trade for a multi-tasking kinase. 2003, Pubmed
Eickholt, An inactive pool of GSK-3 at the leading edge of growth cones is implicated in Semaphorin 3A signaling. 2002, Pubmed
Etchevers, Primary culture of chick, mouse or human neural crest cells. 2011, Pubmed
Etienne-Manneville, Cdc42 regulates GSK-3beta and adenomatous polyposis coli to control cell polarity. 2003, Pubmed
Frame, GSK3 takes centre stage more than 20 years after its discovery. 2001, Pubmed
Galkin, Identification of NVP-TAE684, a potent, selective, and efficacious inhibitor of NPM-ALK. 2007, Pubmed
García-Castro, Ectodermal Wnt function as a neural crest inducer. 2002, Pubmed
George, Activating mutations in ALK provide a therapeutic target in neuroblastoma. 2008, Pubmed
Goc, Targeting Src-mediated Tyr216 phosphorylation and activation of GSK-3 in prostate cancer cells inhibit prostate cancer progression in vitro and in vivo. 2014, Pubmed
Goold, The MAP kinase pathway is upstream of the activation of GSK3beta that enables it to phosphorylate MAP1B and contributes to the stimulation of axon growth. 2005, Pubmed
Hall, Rho family GTPases. 2012, Pubmed
Hari, Temporal control of neural crest lineage generation by Wnt/β-catenin signaling. 2012, Pubmed
Hartigan, Glycogen synthase kinase 3beta is tyrosine phosphorylated by PYK2. 2001, Pubmed
Hayashi, Efficient recombination in diverse tissues by a tamoxifen-inducible form of Cre: a tool for temporally regulated gene activation/inactivation in the mouse. 2002, Pubmed
Hughes, Modulation of the glycogen synthase kinase-3 family by tyrosine phosphorylation. 1993, Pubmed
Ishii, A stable cranial neural crest cell line from mouse. 2012, Pubmed
Jacamo, FAK phosphorylation at Ser-843 inhibits Tyr-397 phosphorylation, cell spreading and migration. 2007, Pubmed
Janoueix-Lerosey, Somatic and germline activating mutations of the ALK kinase receptor in neuroblastoma. 2008, Pubmed
Jiang, The connections between neural crest development and neuroblastoma. 2011, Pubmed
Krause, Lamellipodin, an Ena/VASP ligand, is implicated in the regulation of lamellipodial dynamics. 2004, Pubmed
Lander, Interactions between Twist and other core epithelial-mesenchymal transition factors are controlled by GSK3-mediated phosphorylation. 2013, Pubmed , Xenbase
Law, Lamellipodin and the Scar/WAVE complex cooperate to promote cell migration in vivo. 2013, Pubmed , Xenbase
Liu, Inactivation of Cdc42 in neural crest cells causes craniofacial and cardiovascular morphogenesis defects. 2013, Pubmed
Liu, Chemical rescue of cleft palate and midline defects in conditional GSK-3beta mice. 2007, Pubmed , Xenbase
Lucas, Inhibition of GSK-3beta leading to the loss of phosphorylated MAP-1B is an early event in axonal remodelling induced by WNT-7a or lithium. 1998, Pubmed
Maj, Controlled levels of canonical Wnt signaling are required for neural crest migration. 2016, Pubmed , Xenbase
Maqbool, GSK3 Inhibitors in the Therapeutic Development of Diabetes, Cancer and Neurodegeneration: Past, Present and Future. 2017, Pubmed
Marchena, Small molecules targeting glycogen synthase kinase 3 as potential drug candidates for the treatment of retinitis pigmentosa. 2017, Pubmed
McManus, Role that phosphorylation of GSK3 plays in insulin and Wnt signalling defined by knockin analysis. 2005, Pubmed
Meijer, GSK-3-selective inhibitors derived from Tyrian purple indirubins. 2003, Pubmed , Xenbase
Milet, Dissection of Xenopus laevis neural crest for in vitro explant culture or in vivo transplantation. 2014, Pubmed , Xenbase
Mossé, Identification of ALK as a major familial neuroblastoma predisposition gene. 2008, Pubmed
Navarro-Lérida, Rac1 nucleocytoplasmic shuttling drives nuclear shape changes and tumor invasion. 2015, Pubmed
Olsen, MYCN induces neuroblastoma in primary neural crest cells. 2017, Pubmed
Pierce, Regulation of Spemann organizer formation by the intracellular kinase Xgsk-3. 1995, Pubmed , Xenbase
Pierce, Overexpression of Xgsk-3 disrupts anterior ectodermal patterning in Xenopus. 1996, Pubmed , Xenbase
Rabadán, Delamination of neural crest cells requires transient and reversible Wnt inhibition mediated by Dact1/2. 2016, Pubmed , Xenbase
Ramos-Echazábal, In silico studies of potential phosphoresidues in the human nucleophosmin/B23: its kinases and related biological processes. 2012, Pubmed
Ring, Selective glycogen synthase kinase 3 inhibitors potentiate insulin activation of glucose transport and utilization in vitro and in vivo. 2003, Pubmed
Rudolph, Cytogenetic and molecular characterization of a newly established neuroblastoma cell line LS. 1991, Pubmed
Rush, Immunoaffinity profiling of tyrosine phosphorylation in cancer cells. 2005, Pubmed
Saint-Jeannet, Regulation of dorsal fate in the neuraxis by Wnt-1 and Wnt-3a. 1997, Pubmed , Xenbase
Salic, Control of beta-catenin stability: reconstitution of the cytoplasmic steps of the wnt pathway in Xenopus egg extracts. 2000, Pubmed , Xenbase
Schulte, MYCN and ALKF1174L are sufficient to drive neuroblastoma development from neural crest progenitor cells. 2013, Pubmed
Simoes-Costa, Reprogramming of avian neural crest axial identity and cell fate. 2016, Pubmed
Stamos, Structural basis of GSK-3 inhibition by N-terminal phosphorylation and by the Wnt receptor LRP6. 2014, Pubmed
Sun, Glycogen synthase kinase 3 in the world of cell migration. 2009, Pubmed
Sutherland, What Are the bona fide GSK3 Substrates? 2011, Pubmed
Thomas, Neural crest cell-specific deletion of Rac1 results in defective cell-matrix interactions and severe craniofacial and cardiovascular malformations. 2010, Pubmed
Trivedi, Glycogen synthase kinase-3beta phosphorylation of MAP1B at Ser1260 and Thr1265 is spatially restricted to growing axons. 2005, Pubmed
Tucker, Tackling Crizotinib Resistance: The Pathway from Drug Discovery to the Pediatric Clinic. 2015, Pubmed
Vernersson, Characterization of the expression of the ALK receptor tyrosine kinase in mice. 2006, Pubmed
Wang, Novel ALK inhibitor AZD3463 inhibits neuroblastoma growth by overcoming crizotinib resistance and inducing apoptosis. 2016, Pubmed
Wang, Glycogen synthase kinase-3 beta is a dual specificity kinase differentially regulated by tyrosine and serine/threonine phosphorylation. 1994, Pubmed
Yost, The axis-inducing activity, stability, and subcellular distribution of beta-catenin is regulated in Xenopus embryos by glycogen synthase kinase 3. 1996, Pubmed , Xenbase
Zou, An orally available small-molecule inhibitor of c-Met, PF-2341066, exhibits cytoreductive antitumor efficacy through antiproliferative and antiangiogenic mechanisms. 2007, Pubmed
Zou, Polarized regulation of glycogen synthase kinase-3β is important for glioma cell invasion. 2013, Pubmed
