Click here to close
Hello! We notice that you are using Internet Explorer, which is not supported by Xenbase and may cause the site to display incorrectly.
We suggest using a current version of Chrome,
FireFox, or Safari.
Mol Biol Cell
2018 Mar 01;295:523-531. doi: 10.1091/mbc.E17-07-0446.
Show Gene links
Show Anatomy links
Fibronectin type III and intracellular domains of Toll-like receptor 4 interactor with leucine-rich repeats (Tril) are required for developmental signaling.
???displayArticle.abstract???
Toll-like receptor 4 interactor with leucine-rich repeats (Tril) functions as a coreceptor for Toll-like receptors (Tlrs) to mediate innate immune responses in adults. In embryos, Tril signals to promote degradation of the Bmp inhibitor, Smad7, to allow for blood formation. It is not known whether this function requires, or is independent of, Tlrs. In the current studies, we performed a structure-function analysis, which indicated that the fibronectin type III (FN) domain and the intracellular domain of Tril are required to trigger Smad7 degradation in Xenopus embryos. Furthermore, we found evidence suggesting that a Tril deletion mutant lacking the FN domain (Tril∆FN) can dominantly inhibit signaling by endogenous Tril when overexpressed. This finding raises the possibility that the FN domain functions to bind endogenous Tril ligands. We also show that Tril cycles between the cell surface and endosomes and that the Tril extracellular domain, as well as cadherin based cell-cell adhesion, are required for cell surface retention, while the intracellular domain is required for internalization in Xenopus ectodermal explants. Using a CHO cell aggregation assay, we show that, unlike other transmembrane proteins that contain leucine-rich repeats, Tril is not sufficient to mediate homophilic adhesion.
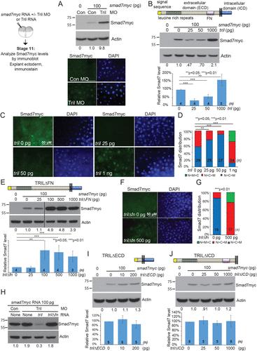
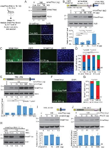
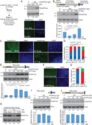
FIGURE 1: Structure–function analysis of Tril. (A) Embryos were injected with RNA (100 pg) encoding Smad7myc
together with control or Tril MOs (35 ng). Immunoblots of lysates from stage 11 embryos (10 per group) were probed
with anti-Myc antibodies and then reprobed for β-actin. Relative level of Smad7myc, normalized to actin and reported
relative to that in control embryos is indicated below each lane. Ectoderm was explanted from 5–10 embryos in each
group at stage 11 and immunostained for Myc (all images taken under identical conditions). (B, E, I, J) RNA (100 pg)
encoding Smad7Myc was injected into two-cell embryos alone or together with RNA encoding wild-type or deletion
mutant forms of Tril. Immunoblots of lysates from stage 11 embryos (15 per group) were probed with anti-Myc
antibodies and then reprobed for β-actin. Representative blots are shown. The relative level of Smad7myc, normalized
to actin and reported relative to that in embryos injected with Smad7myc alone is indicated below each lane and
quantitated and graphed below each blot (mean ± SD, n is the number of replicates as indicated on each column). In E,
FIGURE 2: Overexpression of Tril or Tril∆FN inhibits blood formation.
(A, B) RNA encoding mRFP or wild-type or deletion mutant forms of
Tril was injected into both ventral cells of four-cell embryos, and
expression of hba3.L was analyzed by WMISH at stage 34 in three
experiments. hba3.L staining in the posterior VBI (pVBI) was scored as
absent or very weak (+/–), weak (++), or strong (+++), as illustrated.
aVBI, anterior VBI. n represents the number of embryos analyzed in
each group, pooled from three independent biological replicates.
(C) RNA encoding mRFP or wild-type or deletion mutant forms of Tril
was injected into both ventral cells of four-cell embryos and
expression of hba3.L was analyzed in 15 pooled embryos from each
group by qPCR at stage 34. Mean ± SD are shown. n is the number of
biological replicates, indicated on each column. ***p < 0.01 by
two-tailed t test.
FIGURE 3: The extracellular domain of Tril is required to retain it at the plasma membrane while
the intracellular domain is required for internalization. (A–D‴) RNAs encoding wild-type or
deletion mutant forms of Tri-HA (illustrated to the left of each panel) and membrane-localized
RFP (memRFP) were injected into a single animal pole blastomere of four-cell embryos.
Ectoderm was explanted from 5–10 embryos in each group at stage 11 and immunostained for
HA and RFP. (A–D″) Projections viewed from the xy-axis. (A‴–D‴) Projections viewed from the
z-axis. Results were replicated in three independent experiments. (E) CHO cells transfected with
GFP (negative control), cadherin6-GFP (Cad6-GFP) (positive control), or Tril-GFP were tested for
adhesion. Only cells expressing cadherin6 formed aggregates. The aggregation index was
calculated by dividing the total GFP fluorescence in cell aggregates by the total GFP
fluorescence in the well. Mean ± SD are shown, n = 3, ***p < 0.01 by two-tailed t test.
FIGURE 4: Tril is retrieved from the cell surface into endosomes in HeLa cells. (A) HeLa cells
were transiently transfected with DNA encoding human Tril-GFP. The plasma membrane was
stained with CellMask 24 h later, and GFP was imaged in unfixed cells. (B) HeLa cells were
transfected with DNA encoding human Tril-Flag. Cells were fixed 24 h later and double-label
immunostained with antibodies specific for Flag and Rab. All results were replicated in three
experiments. (C–F) Hela cells were transiently transfected with DNA encoding HA- and
Flag-epitope tagged Xenopus Tril (illustrated above panels). Cells were either permeabilized and
double-label immunostained with antibodies specific for both epitopes (C–C″) or were incubated
at 4°C with anti-HA antibodies for 1 h and then either permeabilized immediately (D–D″) or
incubated at 4°C (E–E″) or at 37°C (F–F″) for 1 h before permeabilization and addition of
antibodies specific for the Flag tag. HA and
Flag epitopes were visualized with species
specific fluorescent secondary antibodies.
The white arrowheads in D–D″ denote Tril
present at the cell surface while the white
arrows in F–F″ indicate Tril present in
intracellular compartments. Results were
replicated in three independent experiments.
FIGURE 5: Cadherin-mediated cell–cell adhesion is required for cell surface retention of Tril in
Xenopus explants. (A–D‴) RNA encoding Tril-HA (100 pg) was injected into a single animal pole
blastomere of four-cell embryos. Ectoderm was explanted from 5–10 embryos in each group at
stage 11 and immunostained for HA and Fibronectin (A–A‴) or E-cadherin (B–B‴). (C–C‴) RNA
encoding Tri-HA (100 pg) and N-cad∆Emyc was coinjected into a single animal pole blastomere
of four-cell embryos. Ectoderm was explanted from 5–10 embryos in each group at stage 11
and immunostained for HA and myc. Results were replicated in three independent experiments.
A–C″″ show projections viewed from the xy-axis and A‴–D‴ viewed from the z-axis.
FIGURE 1:. Structureâfunction analysis of Tril. (A) Embryos were injected with RNA (100 pg) encoding Smad7myc together with control or Tril MOs (35 ng). Immunoblots of lysates from stage 11 embryos (10 per group) were probed with anti-Myc antibodies and then reprobed for β-actin. Relative level of Smad7myc, normalized to actin and reported relative to that in control embryos is indicated below each lane. Ectoderm was explanted from 5â10 embryos in each group at stage 11 and immunostained for Myc (all images taken under identical conditions). (B, E, I, J) RNA (100 pg) encoding Smad7Myc was injected into two-cell embryos alone or together with RNA encoding wild-type or deletion mutant forms of Tril. Immunoblots of lysates from stage 11 embryos (15 per group) were probed with anti-Myc antibodies and then reprobed for β-actin. Representative blots are shown. The relative level of Smad7myc, normalized to actin and reported relative to that in embryos injected with Smad7myc alone is indicated below each lane and quantitated and graphed below each blot (mean ± SD, n is the number of replicates as indicated on each column). In E, all lanes are from the same immunoblot, aligned following removal of an intervening lane (following the third lane, marked by a black bar). (C, D, F, G) smad7myc RNA was injected alone or together with increasing doses of tril (C, D) or 500 pg of trilâFN RNA (F, G) into one cell of two-cell embryos. Ectoderm was explanted from 7â15 embryos in each group at stage 11 and immunostained for Myc. Representative immunostaining is shown in C and F (all images taken under identical conditions), and results are quantified in D and G. Results are pooled from three independent experiments. The total number of explants analyzed is indicated on each column. (H) Embryos were injected with RNA (100 pg) encoding Smad7myc together with control or Tril MOs (35 ng) and tril or trilâfn RNA (100 pg) as indicated at the top of each lane. Immunoblots of lysates from stage 11 embryos (10 per group) were probed with anti-Myc antibodies and then reprobed for β-actin. Relative level of Smad7myc, normalized to actin and reported relative to that in control embryos is indicated below each lane. Results were replicated in three independent experiments.
FIGURE 2:. Overexpression of Tril or TrilâFN inhibits blood formation. (A, B) RNA encoding mRFP or wild-type or deletion mutant forms of Tril was injected into both ventral cells of four-cell embryos, and expression of hba3.L was analyzed by WMISH at stage 34 in three experiments. hba3.L staining in the posteriorVBI (pVBI) was scored as absent or very weak (+/â), weak (++), or strong (+++), as illustrated. aVBI, anteriorVBI. n represents the number of embryos analyzed in each group, pooled from three independent biological replicates. (C) RNA encoding mRFP or wild-type or deletion mutant forms of Tril was injected into both ventral cells of four-cell embryos and expression of hba3.L was analyzed in 15 pooled embryos from each group by qPCR at stage 34. Mean ± SD are shown. n is the number of biological replicates, indicated on each column. ***p < 0.01 by two-tailed t test.
FIGURE 3:. The extracellular domain of Tril is required to retain it at the plasma membrane while the intracellular domain is required for internalization. (AâDâ´) RNAs encoding wild-type or deletion mutant forms of Tri-HA (illustrated to the left of each panel) and membrane-localized RFP (memRFP) were injected into a single animal pole blastomere of four-cell embryos. Ectoderm was explanted from 5â10 embryos in each group at stage 11 and immunostained for HA and RFP. (AâDâ³) Projections viewed from the xy-axis. (Aâ´âDâ´) Projections viewed from the z-axis. Results were replicated in three independent experiments. (E) CHO cells transfected with GFP (negative control), cadherin6-GFP (Cad6-GFP) (positive control), or Tril-GFP were tested for adhesion. Only cells expressing cadherin6 formed aggregates. The aggregation index was calculated by dividing the total GFP fluorescence in cell aggregates by the total GFP fluorescence in the well. Mean ± SD are shown, n = 3, ***p < 0.01 by two-tailed t test.
FIGURE 4:. Tril is retrieved from the cell surface into endosomes in HeLa cells. (A) HeLa cells were transiently transfected with DNA encoding human Tril-GFP. The plasma membrane was stained with CellMask 24 h later, and GFP was imaged in unfixed cells. (B) HeLa cells were transfected with DNA encoding human Tril-Flag. Cells were fixed 24 h later and double-label immunostained with antibodies specific for Flag and Rab. All results were replicated in three experiments. (CâF) Hela cells were transiently transfected with DNA encoding HA- and Flag-epitope tagged Xenopus Tril (illustrated above panels). Cells were either permeabilized and double-label immunostained with antibodies specific for both epitopes (CâCâ³) or were incubated at 4°C with anti-HA antibodies for 1 h and then either permeabilized immediately (DâDâ³) or incubated at 4°C (EâEâ³) or at 37°C (FâFâ³) for 1 h before permeabilization and addition of antibodies specific for the Flag tag. HA and Flag epitopes were visualized with species specific fluorescent secondary antibodies. The white arrowheads in DâDâ³ denote Tril present at the cell surface while the white arrows in FâFâ³ indicate Tril present in intracellular compartments. Results were replicated in three independent experiments.
FIGURE 5:. Cadherin-mediated cellâcell adhesion is required for cell surface retention of Tril in Xenopus explants. (AâDâ´) RNA encoding Tril-HA (100 pg) was injected into a single animal pole blastomere of four-cell embryos. Ectoderm was explanted from 5â10 embryos in each group at stage 11 and immunostained for HA and Fibronectin (AâAâ´) or E-cadherin (BâBâ´). (CâCâ´) RNA encoding Tri-HA (100 pg) and N-cadâEmyc was coinjected into a single animal pole blastomere of four-cell embryos. Ectoderm was explanted from 5â10 embryos in each group at stage 11 and immunostained for HA and myc. Results were replicated in three independent experiments. AâCâ³â³ show projections viewed from the xy-axis and Aâ´âDâ´ viewed from the z-axis.
Brubaker,
Innate immune pattern recognition: a cell biological perspective.
2015,
Pubmed
Carpenter,
TRIL, a functional component of the TLR4 signaling complex, highly expressed in brain.
2009,
Pubmed
Carpenter,
Toll-like receptor 3 (TLR3) signaling requires TLR4 Interactor with leucine-rich REPeats (TRIL).
2011,
Pubmed
Choi,
Smad6 negatively regulates interleukin 1-receptor-Toll-like receptor signaling through direct interaction with the adaptor Pellino-1.
2006,
Pubmed
Choi,
Rap2 is required for Wnt/beta-catenin signaling pathway in Xenopus early development.
2005,
Pubmed
,
Xenbase
Doyle,
Protein zero, a nervous system adhesion molecule, triggers epithelial reversion in host carcinoma cells.
1995,
Pubmed
Green,
Tril targets Smad7 for degradation to allow hematopoietic specification in Xenopus embryos.
2016,
Pubmed
,
Xenbase
Harland,
In situ hybridization: an improved whole-mount method for Xenopus embryos.
1991,
Pubmed
,
Xenbase
Horton,
Gene splicing by overlap extension: tailor-made genes using the polymerase chain reaction.
1990,
Pubmed
Inada,
293 cells express both epithelial as well as mesenchymal cell adhesion molecules.
2016,
Pubmed
Jean,
VAMP8-3xHA Uptake Assay in HeLa Cells.
2016,
Pubmed
Kagan,
TRAM couples endocytosis of Toll-like receptor 4 to the induction of interferon-beta.
2008,
Pubmed
Kintner,
Regulation of embryonic cell adhesion by the cadherin cytoplasmic domain.
1992,
Pubmed
,
Xenbase
Ko,
The leucine-rich repeat superfamily of synaptic adhesion molecules: LRRTMs and Slitrks.
2012,
Pubmed
Kozik,
A screen for endocytic motifs.
2010,
Pubmed
Krammer,
A structural model for force regulated integrin binding to fibronectin's RGD-synergy site.
2002,
Pubmed
Krantz,
Drosophila chaoptin, a member of the leucine-rich repeat family, is a photoreceptor cell-specific adhesion molecule.
1990,
Pubmed
Kurt-Jones,
Use of murine embryonic fibroblasts to define Toll-like receptor activation and specificity.
2004,
Pubmed
Kwon,
Sortilin associates with transforming growth factor-beta family proteins to enhance lysosome-mediated degradation.
2011,
Pubmed
,
Xenbase
Lengerke,
BMP and Wnt specify hematopoietic fate by activation of the Cdx-Hox pathway.
2008,
Pubmed
Leulier,
Toll-like receptors--taking an evolutionary approach.
2008,
Pubmed
Mead,
SCL specifies hematopoietic mesoderm in Xenopus embryos.
1998,
Pubmed
,
Xenbase
Mimoto,
Manipulation of gene function in Xenopus laevis.
2011,
Pubmed
,
Xenbase
Mimoto,
GATA2 regulates Wnt signaling to promote primitive red blood cell fate.
2015,
Pubmed
,
Xenbase
Nakayama,
Smad6 functions as an intracellular antagonist of some TGF-beta family members during Xenopus embryogenesis.
1998,
Pubmed
,
Xenbase
Nose,
Connectin: a homophilic cell adhesion molecule expressed on a subset of muscles and the motoneurons that innervate them in Drosophila.
1992,
Pubmed
Paré,
A positional Toll receptor code directs convergent extension in Drosophila.
2014,
Pubmed
Seth,
Smads keep TABs on inflammation.
2007,
Pubmed
Tan,
Microbe-inducible trafficking pathways that control Toll-like receptor signaling.
2017,
Pubmed
Tuazon,
Temporally coordinated signals progressively pattern the anteroposterior and dorsoventral body axes.
2015,
Pubmed
,
Xenbase
Veitia,
Exploring the molecular etiology of dominant-negative mutations.
2007,
Pubmed
Weiss,
The TGFbeta superfamily signaling pathway.
2013,
Pubmed
Wochal,
TRIL is involved in cytokine production in the brain following Escherichia coli infection.
2014,
Pubmed
Yan,
Smad7: not only a regulator, but also a cross-talk mediator of TGF-β signalling.
2011,
Pubmed
Yu,
Endogenous toll-like receptor ligands and their biological significance.
2010,
Pubmed
Zanoni,
CD14 controls the LPS-induced endocytosis of Toll-like receptor 4.
2011,
Pubmed