Click here to close
Hello! We notice that you are using Internet Explorer, which is not supported by Xenbase and may cause the site to display incorrectly.
We suggest using a current version of Chrome,
FireFox, or Safari.
???displayArticle.abstract???
The capacity of digit tip regeneration observed both in rodents and humans establishes a foundation for promoting robust regeneration in mammals. However, stimulating regeneration at more proximal levels, such as the middle phalanges (P2) of the adult mouse, remains challenging. Having shown the effectiveness of transplantation of limb progenitor cells in stimulating limb regeneration in Xenopus, we are now applying the cell transplantation approach to the adult mouse. Here we report that both embryonic and induced pluripotent stem cell (iPSC)-derived limb progenitor-like cells can promote adult mouse P2 regeneration. We have established a simple and efficient protocol for deriving limb progenitor-like cells from mouse iPSCs. iPSCs are cultured as three-dimensional fibrin bodies, followed by treatment with combinations of Fgf8, CHIR99021, Purmorphamine and SB43542 during differentiation. These iPSC-derived limb progenitor-like cells resemble embryonic limbmesenchyme cells in their expression of limb-related genes. After transplantation, the limb progenitor-like cells can promote adult mouse P2 regeneration, as embryonic limb bud cells do. Our results provide a basis for further developing progenitor cell-based approaches for improving regeneration in the adult mouse limbs.
Figure 1. Optimization of cell transplantation in adult mouse D3P2 stump. (a) An amputated P2 digit was covered with a Hyphecan cap immediately after amputation to facilitate healing, and cell transplantation was performed at 12 dpa, by placing cells in fibrin gel under the re-opened wound epithelium. (b) Long-term retention of transplanted cells, observed at 12 weeks post amputation (wpa), with an elongated P2, in contrast to the blunt stump in control P2 amputations. White lines in (b) indicate amputation levels. Scale bars: 1 mm. (c–g) Selection of growth factors for cell transplantation in adult D3P2. (c) Distance of cells migrating out from fibrin patch in the presence of growth factors, measured in 10-day cultures. (d) Cross-sections of D3P2 stumps (3 dpt) with cell transplantation alone, or transplanted with cells and growth factor combination BFTW (Bmp2+Fgf8+Thymosin b4+ Wnt3a). The cell transplant is outlined with white dotted lines. (e) Analysis of cell proliferation in D3P2 stumps, at 10 dpt. White arrows indicate examples of EdU+ GFP+ cells. (f) Statistical analysis of GFP+ cells, and EdU+/GFP+ (proliferating) cells in the transplants, **P<0.01, Student’s t-test, n=3. (g) Hematoxylin and eosin staining on parasagittal sections of D3P2 after transplantation, at 10 dpt, showing larger cell mass in the P2 after transplantation of cells together with growth factors. Black arrowheads indicate amputation levels.
Figure 2. D3P2 regeneration after transplantation of embryonic limb progenitor cells together with growth factors. (a) Examples of adult mouse D3P2 after nGFP embryonic limb progenitor cell transplantation (with BFTW factors), under fluorescent microscope, after skin and soft tissue removal, and by X-ray imaging. GFP+ cells are in the bone regenerate. The green square area is auto fluorescence. X-ray image obtained at 20 weeks post amputation (wpa) is shown. Arrowheads indicate amputation levels. r indicates the regenerated bone. (b) Example of D3P2 transplanted with limb progenitor cells alone. (c) Example of non-regenerating bone in D3P2 implanted with BFTW beads only. Minimal regenerated bone can be detected with OPN (red). (d) Regeneration of bone as measured on X-ray images (determined as r in d). Error bars: standard error. Sizes of samples are shown in parenthesis. P<0.01, analysis of variance (ANOVA; one way) analysis. (e) Restoration of D3P2 determined by r/(length of amputated P2)×100%. (f–h) Distribution of transplanted limb progenitor cells in the P2 regenerates. (f) The regenerated bone contains both GFP+ and GFP− cells. White arrows indicate green cells at the outside surface of the regenerated bone. Red arrows indicate examples of host cells. OPN marks the regenerated bone. (g) GFP+ cell clusters found in the loose connective tissues in the distal stumps, underneath the skin (outlined with dotted line). White arrowheads indicate amputation levels. Scale bars in (a,
b): 0.2 mm; (f, g): 50 μm.
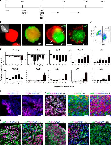
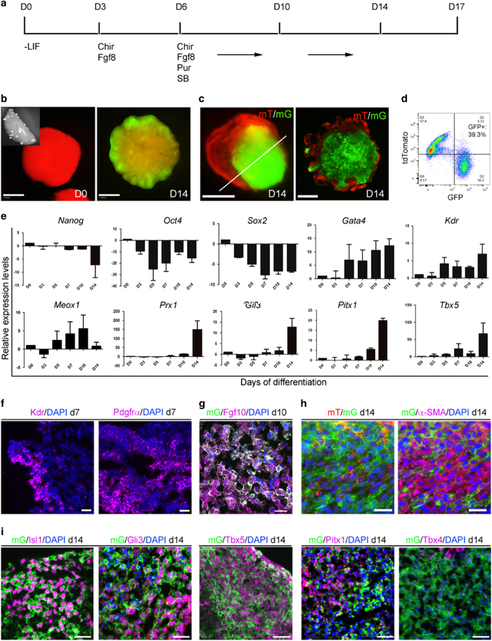
Figure 3. Derivation of limb progenitor-like cells from 3D FB culture of Prx1Cre:mT/mG iPSCs. (a) Diagram of the protocol used in this study. LIF (leukemia inhibitory factor), Chir (CHIR99021, 3 μM), Fgf8 (10 ng/ml), Pur (Purmorphamine, 4 μM), SB (SB431542, 2 μM). (b) Examples of FBs freshly made and cultured for 14 days (d14). Inset in d0 is a side view of the hemispherical FB immediately after transfer to culture medium. Multiple budding structures are GFP+ in a d14 FB (b). (c) A smaller bud-like structure, with a GFP+ core covered by tdTomato+ outside layer, revealed in cross-section. (d) Flow cytometry analysis of GFP+ cells in D14 FBs, showing about 40% cells were induced to switch on GFP expression. (e) Real-time PCR detection of gene expression in FBs, for pluripotency markers (Nanog, Oct4, Sox2), lateral plate mesoderm markers (Gata4, Kdr, Meox1) and limb field related genes (Prx1, Gli3, Pitx1, Tbx5). Gene expression levels were normalized to glyceraldehyde 3-phosphate dehydrogenase (GAPDH), and compared with d0 specimens. Results were from three independent experiments. (f) Detection of mesoderm markers Kdr and Pdgfrα at d7 of differentiation. (g) Detection of Fgf10 in day 10 FB cultures. (h) Induced GFP+ cells expressed mesodermal marker α-SMA (in purple), detected by immunofluorescence. (i) Detection of Isl1, Gli3, Tbx5, Pitx1 and Tbx4 in induced GFP+ cells by immunofluorescence. Scale bars: (b): 0.5 mm, (c): 200 μm, (f–i): 20 μm.
Figure 4. Gene expression analysis of induced limb progenitor cells in comparison with embryonic limb bud. (a, b) Hierarchical clustering of Hox genes (a) and transcription factors related to embryonic limb development (b) in FBs, E10.5 fore- and hind-limb, control FB without differentiation (kept in MES-Lif), and 2c-iPSCs. (c) Expression levels of selected genes involved in the determination and development of embryonic limb, showing that these genes were induced in differentiated FBs, but not in control or iPSCs.
Figure 5. Stimulated adult mouse D3P2 regeneration after transplantation of iPSC-derived limb progenitor-like cells. (a) Examples of adult mouse D3P2 with or without limb progenitor-like cell +BFTW transplantation), by X-ray imaging. (b) Statistical analysis of length of bone regeneration and P2 restoration in adult D3P2 with graft (limb progenitor-like cells+BFTW) or without (control). Error bars: standard error, N=9. **P<0.01, Student’s t-test. (c–e) Sections of D3P2 with Trichrome staining, in control (d) or cells+BFTW group (d, e), 6 wpt. Black arrows indicate amputation levels. White dotted boxes indicate areas shown in (e). (e) An enlarged view of the P2 regenerate, showing well-integrated outgrowth of the P2 bone, and marrow formed in the regenerated bone (red asterisk). (f, g) Contribution of GFP+ iPSC-derived limb progenitor cells (exemplified by the white arrow) and GFP− host cells (exemplified by the red arrows) in the bone regenerate (marked by OPN expression, in red). *Indicates areas of GFP+ cells outside the bone. (h) Contribution of GFP+ iPSC-derived limb progenitor cells in the connective tissues of the adult D3P2. Scale bars: 0.5 mm in (a, c, d), 0.2 mm in (e), 50 μm in (g,
h).
Agrawal,
Recruitment of progenitor cells by an extracellular matrix cryptic peptide in a mouse model of digit amputation.
2011, Pubmed
Agrawal,
Recruitment of progenitor cells by an extracellular matrix cryptic peptide in a mouse model of digit amputation.
2011,
Pubmed
Agrawal,
Epimorphic regeneration approach to tissue replacement in adult mammals.
2010,
Pubmed
Borgens,
Mice regrow the tips of their foretoes.
1982,
Pubmed
Chapman,
Expression of the T-box family genes, Tbx1-Tbx5, during early mouse development.
1996,
Pubmed
Chapman,
Tbx6, a mouse T-Box gene implicated in paraxial mesoderm formation at gastrulation.
1996,
Pubmed
Conner,
Mouse embryo fibroblast (MEF) feeder cell preparation.
2001,
Pubmed
Daoud,
BMP-mediated induction of GATA4/5/6 blocks somitic responsiveness to SHH.
2014,
Pubmed
Douglas,
Conservative management of guillotine amputation of the finger in children.
1972,
Pubmed
Duboc,
Pitx1 is necessary for normal initiation of hindlimb outgrowth through regulation of Tbx4 expression and shapes hindlimb morphologies via targeted growth control.
2011,
Pubmed
Fernando,
Wound healing and blastema formation in regenerating digit tips of adult mice.
2011,
Pubmed
Illingworth,
Trapped fingers and amputated finger tips in children.
1974,
Pubmed
Johnston,
Dedifferentiated Schwann Cell Precursors Secreting Paracrine Factors Are Required for Regeneration of the Mammalian Digit Tip.
2016,
Pubmed
Kragl,
Cells keep a memory of their tissue origin during axolotl limb regeneration.
2009,
Pubmed
Lee,
A simple and efficient treatment for fingertip injuries.
1995,
Pubmed
Lehoczky,
Lgr6 marks nail stem cells and is required for digit tip regeneration.
2015,
Pubmed
Lehoczky,
Mouse digit tip regeneration is mediated by fate-restricted progenitor cells.
2011,
Pubmed
Lin,
Imparting regenerative capacity to limbs by progenitor cell transplantation.
2013,
Pubmed
,
Xenbase
Logan,
Expression of Cre Recombinase in the developing mouse limb bud driven by a Prxl enhancer.
2002,
Pubmed
Masaki,
Regeneration potency of mouse limbs.
2007,
Pubmed
Mohammad,
Bone growth is induced by nail transplantation in amputated proximal phalanges.
1999,
Pubmed
Muzumdar,
A global double-fluorescent Cre reporter mouse.
2007,
Pubmed
Neufeld,
Bone regrowth after digit tip amputation in mice is equivalent in adults and neonates.
1995,
Pubmed
Ohuchi,
The mesenchymal factor, FGF10, initiates and maintains the outgrowth of the chick limb bud through interaction with FGF8, an apical ectodermal factor.
1997,
Pubmed
Porrello,
Transient regenerative potential of the neonatal mouse heart.
2011,
Pubmed
Rinkevich,
Clonal analysis reveals nerve-dependent and independent roles on mammalian hind limb tissue maintenance and regeneration.
2014,
Pubmed
Rinkevich,
Germ-layer and lineage-restricted stem/progenitors regenerate the mouse digit tip.
2011,
Pubmed
Simkin,
The mouse digit tip: from wound healing to regeneration.
2013,
Pubmed
Solursh,
Ectoderm as a determinant of early tissue pattern in the limb bud.
1984,
Pubmed
Taher,
Global gene expression analysis of murine limb development.
2011,
Pubmed
Takahashi,
Induction of pluripotent stem cells from mouse embryonic and adult fibroblast cultures by defined factors.
2006,
Pubmed
Takeo,
Wnt activation in nail epithelium couples nail growth to digit regeneration.
2013,
Pubmed
ten Berge,
Wnt and FGF signals interact to coordinate growth with cell fate specification during limb development.
2008,
Pubmed
Torres,
Efficient differentiation of embryonic stem cells into mesodermal precursors by BMP, retinoic acid and Notch signalling.
2012,
Pubmed
Vidal,
Regeneration of the distal phalanx. A case report.
1993,
Pubmed
Yoshimizu,
Germline-specific expression of the Oct-4/green fluorescent protein (GFP) transgene in mice.
1999,
Pubmed
Yu,
BMP2 induces segment-specific skeletal regeneration from digit and limb amputations by establishing a new endochondral ossification center.
2012,
Pubmed
Yu,
Induced pluripotent stem cell lines derived from human somatic cells.
2007,
Pubmed
Yu,
BMP signaling induces digit regeneration in neonatal mice.
2010,
Pubmed