|
Fig. 1. Expression of KDM3A in early Xenopus
embryos and the effects of its depletion on
neurogenic potential. (A-E) The spatial
expression pattern of kdm3a mRNA revealed
through whole-mount in situ hybridization.
(F) Western blot analysis of KDM3A in embryos
injected with or without KDM3A MO (3A MO). 3A
MO (80 ng) was injected into both cells at the twocell
stage. Embryos were then collected at the
indicated stages (stage 11-18) and subjected to
western blot analysis using an antibody directed
against mouse KDM3A. Histone H3 served as a
loading control. (G) Western blot analysis
showing that injecting the MO-resistant kdm3a
mRNA rescued the expression of KDM3A protein
in 3A MO-injected embryos. Control MO (cMO)
and 3AMO (60 ng) were injected into both cells at
the two-cell stage. 3A MO-resistant kdm3a mRNA
(500 pg) was injected at the one-cell stage.
Embryos were then subjected to western blotting
at stage 11. The numbers in G show the relative
pixel intensities of bands when the intensity of
cMO-injected lane was set to 1.00. (H-J) RTqPCR
analyses for gene expression in animal cap
explants (AC) with indicated treatments. cMO or
KDM3A MO (80 ng) was injected at the one-cell
stage. mRNA (100 pg) encoding FGF8a (H),
Ascl1 (I) or Neurog2 (J) was injected into animal
pole of control embryos or MO-injected embryos
at the two-cell stage. Two biological repeats and
three technical repeats for each biological repeat
were performed. The results from these six
repeats were combined together and are
represented as mean±s.e.m. The expression
level of each examined gene in the group of
animal cap explants (AC) that received only
mRNA injection was set to 1 for normalization.
Two-tailed Student t-test was performed to
assess significance. ns, not significant. *P<0.05;
***P<0.005.
|
|
Fig. 2. KDM3A is required for the primary
neurogenesis in Xenopus. (A) A schematic
showing the experimental design for B and C.
(B,Bâ²) Embryos at stage 24/25 stained with red-Gal
and in situ hybridized with tubb2b. cMO or 3A MO
(40 ng) was injected into one cell at the two-cell
stage. The 3A MO-resistant kdm3a mRNA (300 pg)
together with 200 pg β-gal mRNAwas subsequently
injected into the 3A MO-injected cell at the two-cell
stage. The expression levels of tubb2b were
classified into three categories: ânormalâ, as seen in
cMO-injected embryos; âpartialâ, as seen in some of
KDM3A depleted embryos; and âcompleteâ loss, as
seen in the remainder of the KDM3A-depleted
embryos. Injection of the MO-resistant kdm3a
mRNA partially rescues the expression of tubb2b in
KDM3A morphants. The numbers on the top of
histograms in Bâ² are sums from two independent
experiments. (C,Câ²) Embryos at stage 16/17 stained
with red-Gal and in situ hybridized with tubb2b. cMO
and 3A MO (40 ng) were injected into one cell at the
two-cell stage. mRNA (100 pg) encoding neurog2
or ascl1 together with 200 pg β-gal mRNA was
subsequently injected into the MO-receiving cell at
the two-cell stage. Phenotypes were classified into
four categories based on whether ectopic neurons
were induced and/or whether tubb2b was âpartiallyâ
or âcompletelyâ lost in the MO-injected side. The
numbers on the top of histograms in Câ² are the total
number of samples from two independent
experiments.
|
|
Fig. 3. Neurog2 fails to transactivate its neuronal
targets in KDM3A morphant embryos. (A) Embryos at
stage 17/18 in situ hybridized with Xenopus neurog2.
cMO or 3A MO (80 ng) was injected into both cells at the
two-cell stage. (B) qPCR results showing that KDM3A
depletion differentially affects the expression of neural
progenitor genes (sox2 and neurog2) and neuronal
genes (neurod1 and tubb2b). ns, no significance.
***P<0.001. cMO or 3A MO (80 ng) was injected into
both cells at the two-cell stage. Embryos were processed
for RT-qPCR at stage 16. (C,Câ²) Embryos at stage 18
stained with red-Gal and in situ hybridized with neurod1.
cMO or 3A MO (40 ng) was injected into one cell at the
two-cell stage. mRNA encoding Neurog2 (100 pg)
together with 200 pg β-gal mRNA was subsequently
injected into the MO-receiving cell at the two-cell stage.
(D,E) ChIP-qPCR detection of H3K27ac (D) and
H3K4me3 (E) at the neurod1 and tubb2b promoters.
cMO or 3A MO (80 ng) was injected into one-cell stage
embryos. mRNA encoding Neurog2 (100 pg) was
injected into both cells of half of the MO-injected
embryos at the two-cell stage. ef1α expression was
examined as a negative control. Locations of the qPCR
primers are schematically shown in the x axes. The
ChIP-qPCR experiments shown in D,E were combined
from two independent repeats. Three technical
replicates were made in each independent repeat.
**P<0.01; ***P<0.005; ns, not significant (according to a
two-tailed Studentâs t-test).
|
|
Fig. 4. KDM3A is associated with Neurog2.
(A) Schematics of the domain organization of
Neurog2 and KDM3A proteins. (B-D) CoIP
followed by western blot analyses for the
interaction between Neurog2 and KDM3A.
mRNAs encoding the full-length epitope-tagged
Neurog2 and KDM3A (B), deletion mutants of
Neurog2 and the full-length KDM3A (C), or the
full-length Neurog2 and deletion mutants of
KDM3A (D) were microinjected into two-cell
stage embryos, which were then collected at
stage 14 and subjected to CoIP followed by
western blot analyses with indicated
antibodies. Bands around the 55 kDa and
40 kDa marks in the top blot are non-specific.
(E) qPCR analysis of gene expression in cMO-,
3A MO- or Neurog2 MO-injected embryos.
cMO, 3A MO or Neurog2 MOs with were
injected into one-cell stage embryos at
indicated doses followed by RT-qPCR for
tubb2b and myt1 expression at stage 16.
*P<0.05; **P<0.01; ***P<0.005 (two-tailed
Studentâs t-test). Doses of mRNAs injected for
CoIP in B-D were 3 ng 6MT-KDM3A and 1.5 ng
HA-Neurog2 (B); 3 ng HA-KDM3A, 0.5 ng WT
Neurog2, 1.5 ng Neurog2-δC, 0.3 ng Neurog2-
δN and 1.5 ng bHLH (C); and 50 pg HA-GFP,
1.5 ng HA-GFP-Neurog2, 3 ng 6MT-KDM3A-
δC and 50 pg 6MT-KDM3A-δN (D). Numbers
by the blots shown in B-D indicate the positions
of molecular weight.
|
|
Fig. 5. Neurog2 recruits KDM3A to neuronal
targets. (A) Western blot detection of MT-tagged
proteins from embryos microinjected with mRNAs
encoding 6MT-Neurog2 and 6MT-Ascl1. The
doses of 6MT-neurog2 (500 pg) and 6MT-ascl1
(200 pg) mRNA were optimized to ensure both
proteins ectopically expressed at comparable
levels for the ChIP-qPCR experiments shown in BD.
(B) Anti-Myc ChIP followed by qPCR analyses at
stage 15, indicating that overexpressed 6MTNeurog2
and 6MT-Ascl1 were able to bind the
promoter region of neurod1 (left panel). ef1α and
dll1 (delta-like 1) served, respectively, as negative
and positive controls. (C) Anti-KDM3A ChIP-qPCR
analyses at stage 15, indicating that overexpressed
Neurog2 but not Ascl1 could increase KDM3A
bound on the promoter region of neurod1. (D) Anti-
H3K9me2 ChIP-qPCR analyses at stage 18,
indicating that overexpressed Neurog2 but not
Ascl1 decreased the H3K9me2 marks on the
neurod1 promoter. (E) Anti-KDM3A ChIP-qPCR
analyses at stage 15, indicating that Neurog2 MO
(80 ng) but not standard MO reduced KDM3A
bound on the neurod1 promoter. (F) Anti-H3K9me2
ChIP-qPCR at stage 18 showing that Neurog2 MO
(80 ng) but not standard MO increased the
H3K9me2 marks on the neurod1 promoter. The
ChIP-qPCR experiments shown in B-F were
combined from two biological repeats. Three
technical replicates were made in each biological
repeat. *P<0.05; **P<0.01; ***P<0.005; ns, not
significant (two-tailed Studentâs t-test).
|
|
Fig. 6. KDM3A-mediated demethylation of
H3K9me2 enhances Neurog2 recruitment
at the neurod1 promoter. (A) Western blot
detection of soluble histone H3, H3K9me1,
H3K9me2 and H3K9me3 in control and 2 ng
kdm3a mRNA-injected embryos. (B) Embryos
stained with red-Gal and in situ hybridized with
neurod1 (left panel, stage 18) or tubb2b (right
panel, stage 15). β-gal (200 pg) together with
1 ng kdm3a was injected into one cell at the
two-cell stage. (C) Western blot detection of
chromatin histone H3, H3K9me1, H3K9me2
and H3K9me3 in embryos without injection or
injected with 80 ng cMO or 3A MO. See
Materials and Methods for isolation of
chromatin histones. (D) Anti-H3K9me2 ChIPqPCR
analyses showing that 80 ng KDM3A
MO increased the H3K9me2 marks on the
neurod1 promoter. (E) Anti-H3K9me2 ChIPqPCR
analyses showing that Neurog2 was
unable to reduce the H3K9me2 marks on the
neurod1 promoter when KDM3A was depleted
by injecting 80 ng 3A MO. (F) Anti-Myc ChIPqPCR
analyses showing that ectopic Neurog2
was unable to bind the neurod1 promoter when
KDM3A was depleted (cMO or 3A MO: 80 ng).
ChIP-qPCR results shown in D-F were
combined from two biological repeats. Three
technical replicates were made in each
biological repeat. *P<0.05; **P<0.01;
***P<0.005, ns, not significant (two-tailed
Studentâs t-test). (G) A summary of our current
findings that posit the roles for KDM3A in
regulating chromatin states and its
collaboration with Neurog2 to initiate neuronal
precursor differentiation. See details in the
Discussion.
3681
|
|
Fig. S1 (related to Fig. 1). MO-mediated depletion of KDM3A and assessment of
the function of KDM3A in the developmental potential of naïve ectoderm.
(A) Schematic depiction of the start codon spanning sequence of KDM3A CDS and
the KDM3A MO target sequence. The sequence of a 5mis-match mutant version of
KDM3A MO, designed cMO, shown in comparison with the KDM3A MO. (B) qPCR
analyses of gene expression in animal cap explants. cMO: 80ng; 3A MO: 80ng. Noggin mRNA: 200 pg. WE: whole embryo; AC: animal cap explants. ns: no
significance according to two-tailed Student t-test. (C) Animal cap explants treated
with or without Activin protein. 80ng cMO and 3A MO were injected into the animal
pole at the 2-cellstage and animal caps were dissected at the stage 8.5 and treated with
or without Activin (5 ng/ml) for four hours. All explants were then cultured in simple
saline to the sibling stage 18. (D, E) Western blot data showing that KDM3A
MO/MO2 injection did not affect the expression of microinjected 6MT-Neurog2 (D)
or 6MT-Ascl1 (E). cMO: 80 ng; 3A MO: 80 ng; 3A MO2: 80 ng. 6MT-neurog2
mRNA: 500 pg; MT-ascl1: 200 pg. MO and mRNA were sequentially injected into
both cells at the 2-cell stage. Embryos were lysed at stage 11.
|
|
Fig. S2 (related to Fig. 2). Assessment of the effects of KDM3A depletion on
neural development.
(A, B, C) Control (cMO) and KDM3A morphant (3A MO) embryos at stage 18in situ
hybridized with indicated marker genes. (A) Neuronal genes. (B) Markers for neural progenitors (sox3, pax6) and the anteroposterior pattern (rx, krox20, en2, and hoxb9).
(C) Markers for neural plate border, neural crest specification and epidermis. (D)
Dorsal view of embryos at stage 18 showing that KDM3A depletion by injecting 60
ng 3A MO delays neural tube closure, which was partially rescued by injecting back
of 500 pg the MO-resistant kdm3a mRNA.
|
|
Fig. S3 (related to Fig. 2). KDM3A is required for primary neurogenesis in
Xenopus and depletion of KDM3A using a second MO (MO2). (A, B) Embryos at
stage 18 in situ hybridized with tubb2b (A, dorsal view) or neurod1 (B, dorsal anterior
view). 80 ng 3A MO or cMO was injected into both cells at the 2-cell stage. mRNA
encoding Xneurog1 (100 pg), Xneurog3 (100 pg), or mouse Neurog2 (50 pg) was
injected into two dorsal cells at the 4-cell stage. (C) A schematic depiction of KDM3A
MO and MO2 targeting different locations that are critical for the translation control
of kdm3a mRNA. (D) Western blot detection of KDM3A protein at stage 11 after
KDM3A MO2 injection at the 2-cell stage (40 and 80 ng). (E) Semi-quantitative PCR
analyses of gene expression in animal caps with indicated treatment. cMO: 80 ng. 3A
MO2: 80 ng. neurog2 mRNA: 100 pg. (F) Effects of KDM3A MO2 injection on
tubb2b expression analyzed through WISH (left column, dorsal view), neural tube
closure (middle column, dorsal anterior view, yellow arrows demarcate the closing
neural tubes), and later development (right column, lateral view, solid triangles
indicate eyes). cMO: 60 ng. 3A MO2: 60 ng. 3A MO2-resistant kdm3a mRNA: 500
pg.
|
|
Fig. S4 (related to Figs. 3 and 4). Assessment of functional and physical
interactions between KDM3A and Neurog2.
(A) WISH detection of myt1 in embryos at stage 18 (dorsal view). cMO and 3A MO:
80 ng. neurog2 mRNA:100 pg. (B) Embryos at stage 15/16 in situ hybridized with tubb2b (dorsal view). 3A MO and cMO: 80 ng. RA (1.0 ïM) was added to culture
medium from stage 12 to stage 15/16. (C) Two different types of cells (RA-induced
NE-4C cells and human induced-Neu neural stem cells) were lysed and subjected to
CoIP for detecting interaction between the endogenous KDM3A and Neurog2. A
KDM3A antibody was used to pull down endogenous KDM3A protein, and a
Neurog2 antibody was used to detect the signal of endogenous Neurog2 protein.
|
|
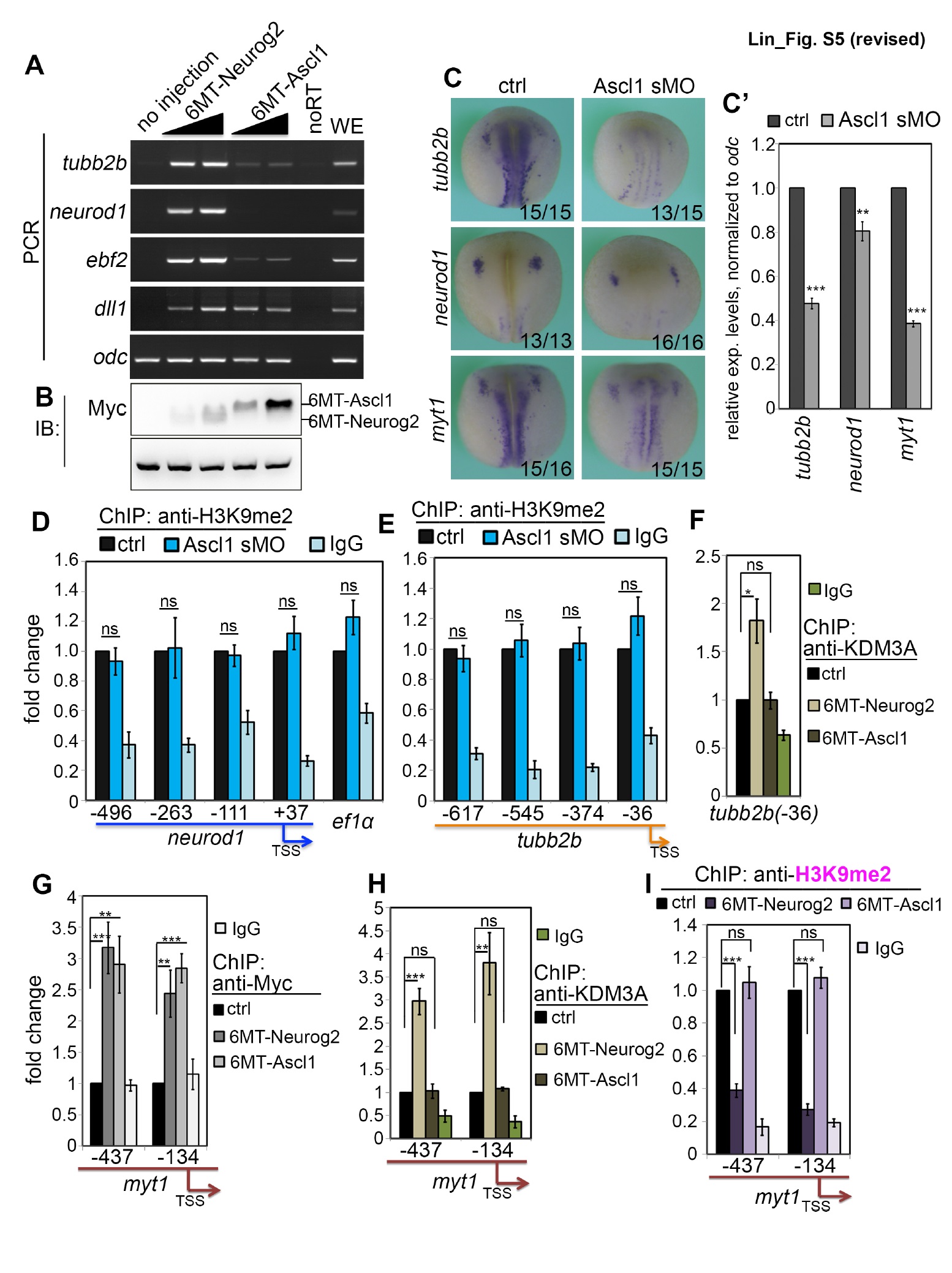
Fig. S5 (related to Fig. 5). Assessment of the activities of Ascl1 on neuronal gene
expression and H3K9me2.
(A) Semi-quantitative PCR analyses of gene expression in animal cap explants treated
with Neurog2 or Ascl1. (B) Western blot detection of overexpressed 6MT-Neurog2
and 6MT-Ascl1 in the animal cap explants prepared through the same procedure as
done in (A). (C, Câ) WISH (C) and RT-qPCR (Câ) detection of gene expression in
control and Ascl1 splice blocking MO (Ascl1 sMO, 80 ng)-injected embryos at the
stage 18. * P<0.05; ** P<0.01; *** P<0.005, according to two-tailed Student t-test..
(D, E) Anti-H3K9me2 ChIP-qPCR analyses showing that 80 ng Ascl1 sMO did not
alter the H3K9me2 marks on the promoter regions of neurod1 (D) or tubb2b (E). (F)
ChIP-qPCR detection of KDM3A on the -36 bp position of tubb2b promoter.
6MT-neurog2 mRNA (500 pg) and 6MT-ascl1 mRNA (200 pg) were individually
injected at the 2-cell stage and embryos were then harvested at the stage 15 followed
by ChIP-qPCR procedures. (G-I) ChIP-qPCR data showing the effects of ectopic
Neurog2 and Ascl1 on the promoter region of myt1. Both ectopic Neurog2 and Ascl1
were able to bind myt1 promoter (G). Only overexpressed Neurog2 increased the level
of KDM3A (H), and decreased the H3K9me2 marks (I) on the promoter of myt1. *
P<0.05; ** P<0.01; *** P<0.005; ns: no significance, according to two-tailed
Studentâs t-test.
|
|
Fig. S6 (related to Fig. 5). Neurog2 transactivates tubb2b in a KDM3A-dependent
manner.
(A) Schematics of the tubb2b promoter and upstream regulatory sequences that
contain several degenerate E-box motifs. Locations of ChIP-qPCR primers are also
shown. (B) Dual-luciferase reporter assays showing that the tubb2b promoter-driven
luciferase reporter is responsive to overexpressed 100 pg neurog2 depending the
presence of intact E-box motifs (E1 and E2). (C) ChIP-qPCR analysis of the binding
of overexpressed 6MT-Neurog2 on the promoter region of tubb2b. (D)
Anti-H3K9me2 ChIP-qPCR analyses showing that 80 ng 3A MO abolished the ability
of ectopic Neurog2 (100 pg) to decrease theH3K9me2 marks on the tubb2b promoter.
(E) Anti-KDM3A ChIP-qPCR analyses at stage 15 indicating that Neurog2 MO (80
ng) but not standard MO reduced KDM3A bound on the tubb2b promoter. (F)
Anti-H3K9me2 ChIP-qPCR at stage 18 showing that Neurog2 (80 ng) but not control
MO increased the H3K9me2 marks on the tubb2b promoter. * P<0.05; ** P<0.01;
***P<0.005, ns: no significance, according to two-tailed Studentâs t-test.
|
|
Fig.S7 (related to Figs. 5 and 6). KDM3A facilitates the chromatin binding of
Neurog2.
(A, B) Anti-H3K9me2 ChIP-qPCR analyses indicating that overexpression of wild
type 6MT-KDM3A (1 ng) but not a catalytic mutant 6MT-KDM3A (H1130Y, 1 ng)
reduced the expression levels of H3K9me2 on the promoter regions of neurod1 (A)
and tubb2b (B). (C, D) Anti-H3K27ac ChIP-qPCR analyses indicating that ectopic
6MT-KDM3A or a catalytic mutant 6MT-KDM3A (H1130Y) did not alter the
H3K27ac marks on the promoter regions of neurod1 (C) or tubb2b (D). (E)
Anti-H3K9me2ChIP-qPCR analyses showing 3A MO (80 ng) increased the
H3K9me2 marks on the promoter region of tubb2b. (F) Anti-Myc ChIP-qPCR
analyses indicating that 80 ng 3A MO but not cMO blocked the overexpressed
6MT-Neurog2 from accessing the promoter of tubb2b.
|