|
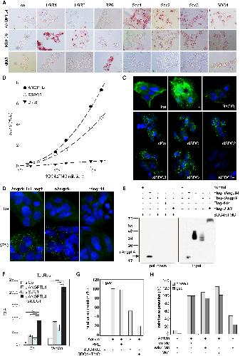
Figure 1. Angiopoietin-like 4 Inhibits Wnt/b-Catenin Signaling at the Receptor Level
(A) Wnt luciferase reporter assay in H1703 cells transfected with the indicated siRNAs, followed by treatment with Wnt3a or control (Co) conditioned medium.
siAPC and sibcatenin were included as positive and negative control, respectively.
(B) Wnt reporter assay in HEK293T cells transfected with siANGPTL4 or control, followed by treatment with the indicated conditioned media.
(C) qRT-PCR analysis of AXIN2 expression in H1703 cells transfected with the indicated siRNAs.
(D) Western blot analysis of cytosolic b-catenin in H1703 cells, following transfection with the indicated siRNAs and treatment with control (Co) or Wnt3a
conditioned medium.
(E) Wnt reporter epistasis assay in HEK293T cells. Cells were transfected with the indicated plasmids or siRNAs.
(F) Western blot analysis of (activated) phospho-LRP6 in H1703 membrane fractions. Cells were treated with the indicated siRNAs, followed by treatment with
Wnt3a or control (Co) conditioned medium.
Data in all graphs are displayed as means ± SD, and show one representative of multiple independent experiments with three biological replicates. RLA, relative
luciferase activity. *p < 0.05; **p < 0.01; ***p < 0.001. See also Figure S1.
|
|
Figure 2. ANGPTL4 Inhibits Wnt Signaling in Xenopus
(AâC) In situ hybridization of angptl4 in Xenopus embryos at gastrula (A, X. laevis, hemisected dorsal to the right), neurula (B, X. tropicalis), and tadpole stage (C, X. tropicalis). Sections (A and C) and whole Xenopus embryos (B) were used. Angptl4 expression was largely restricted to Spemann organizer (so) (A) and notochord (no) (B and C).
(D) Cement gland enlargement of tailbud stage X. laevis embryos injected with lrp6 Morpholino (Mo), angptl4 mRNA, or PPL mRNA. The size of the cement gland was analyzed at tailbud (st.23) stage.
(E) Whole-mount in situ hybridization of engrailed 2 (en2) in X. laevis neurulae. Xenopus embryos were injected with lrp6 Morpholino (Mo), angptl4 mRNA, or PPL mRNA, and en2 mRNA levels were analyzed at neurula (st.18) stage.
(F) Tadpole stage X. tropicalis embryos injected with two different angptl4 antisense or control (co) Morpholinos (Mo). Where indicated, mouse Angptl4 mRNA was co-injected. Phenotypes were quantified at tadpole stage by comparing wild-type and Mo-injected embryo morphology and counting embryos with the indicated abnormalities. Axis defects were defined by shortened trunk-tail structures. Mo phenotype: small head, short axis, wavy tail, reduced eye pigmentation, and melanocytes. The number of embryos per condition is indicated on top of the graph.
(G) Tadpole stage X. tropicalis embryos injected with angptl4 Mo1, lrp6 Mo, or control (co) Mo. Where indicated, angptl4 Mo1 and lrp6 Mo were co-injected.
Phenotypes were quantified at tadpole stage by comparing wild-type and Mo-injected embryo morphology and counting embryos with the indicated abnormalities.
Axis defects were defined by shortened trunk-tail structures.
(H) qRT-PCR analysis of the Wnt target Xnr3 in animal cap explants at early gastrula (st.10+) from X. tropicalis embryos injected with the indicated constructs.
Data show one representative of multiple independent experiments with at least three biological replicates. See also Figure S2.
|
|
Figure 3. ANGPTL4 Promotes Notochord Formation in Xenopus
(A) Whole-mount in situ hybridization of chordin mRNA at early neurula (st.13). X. tropicalis embryos were injected with the indicated Mo or 5 pg Wnt8 DNA.
(B and C) qRT-PCR analysis of noggin, gsc (B), and myf5 (C) in animal cap explants at neurula (st.18) from X. tropicalis embryos injected as indicated. Co Mo-injected embryos were set to 100%. Data show one representative of multiple independent experiments with at least three biological replicates.
(D and E) Whole-mount in situ hybridization of myf5 mRNA at gastrula (D, vegetal view, dorsal side top) or neurula (E, posterior view) stage.
X. tropicalis embryos were injected with angptl4 Mo1 or Wnt8 DNA.
(F and G) Whole-mount in situ hybridization of Xnot2 (F, vegetal view, dorsal side top) or myf5
(G, vegetal view, dorsal side top) mRNA at gastrula stage (st.11). X. laevis embryos were injected with angptl4 mRNA and PPL mRNA or in combination with Wnt8 DNA.
|
|
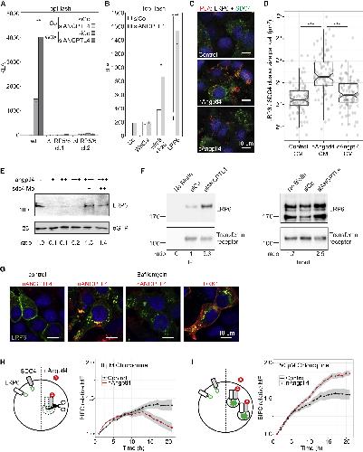
Figure 4. Syndecans Are Receptors for nANGPTL4 and Cooperate in Wnt Inhibition
(A) Cell-surface binding assay in HEK293T cells. Cells were transfected with the indicated receptor constructs and treated with conditioned media containing alkaline phosphatase (AP) fusion proteins of ANGPTL4, and the positive control ligands RSPO3DC (ligand for LGR4, 5 and SDC1â4) or dkk1 (ligand for LRP6). Ligand binding was detected using a chromogenic AP substrate (red).
(B) ELISA-based in vitro binding assay. ANGPTL4, RSPO3DC (positive control), and Dkk3 (negative control) were immobilized and incubated with dilutions of alkaline phosphatase (AP)-tagged soluble Syndecan-4 (SDC4DTMC). The fraction of bound SDC4 was determined using an AP detection kit.
(C and D) Internalization assay in HepG2 cells. (C) Cells were treated with the indicated siRNAs or sodium chlorate and incubated with HRP-tagged full-length ANGPTL4 (green). (D) Cells were incubated with the indicated myc-tagged Angptl4 constructs. Protein internalization was detected by tyramide signal amplification (C) or anti-myc staining (D).
(E) In vitro binding assay of Streptag-HA-SDC4DTMC with Flag-tagged Angptl4 N terminus (nAngptl4), C terminus (cAngptl4), dkk1, or Dkk3 recombinant proteins. Pull-down with streptavidin beads shows specific binding of SDC4 to nAngptl4 by immunoblot.
(F) Wnt luciferase reporter assay in H1703 cells stimulated with Wnt3a or control (Co) conditioned medium in the presence of limiting doses of the indicated siRNAs. Data are displayed as means ± SD and show one representative of multiple independent experiments with three biological replicates. RLA, relative luciferase activity. ***p < 0.001.
(G and H) qRT-PCR analysis of gsc (G, H) and noggin (H) in animal cap explants at neurula (st.18) from X. tropicalis embryos injected as indicated. Low dose of angptl4 Mo1 (1 ng) was used in this experiment.
Data show one representative of multiple independent experiments with at least three biological replicates. See also Figure S4 and Table S1.
|
|
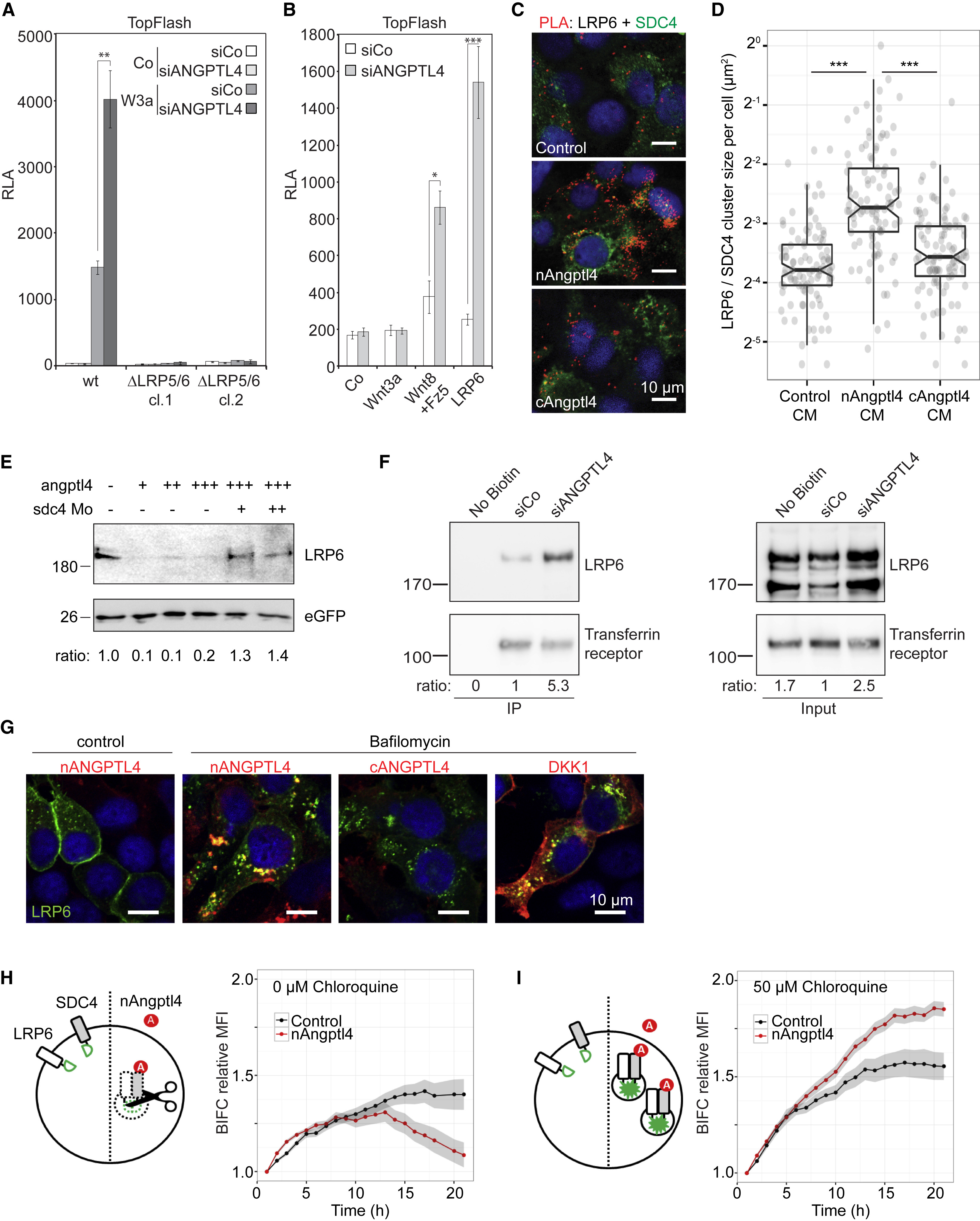
Figure 5. ANGPTL4 Inhibits Wnt Signaling by Decreasing LRP6 Cell Surface Levels (A) Wnt luciferase reporter assay in parental (wt) and two individual HEK293TDLRP5/6 clones transfected with the indicated siRNAs.
(B) Wnt luciferase reporter assay in HEK293T cells. Cells were transfected with limiting doses of the indicated plasmids and siRNAs. Data in (A and B) are displayed as means ± SD and show one representative of multiple independent experiments with three biological replicates. RLA, relative luciferase activity.
|
|
Figure S1, related to Figure 1. The extent of Wnt inhibition by ANGPTL4 correlates with cellular LRP6 protein levels.
(A) Wnt luciferase reporter assay in H1703 cells stimulated with control or Wnt3aconditioned medium. Cells were transfected with ANGPTL4 siRNA SMARTpool (pool) or three individual ANGPTL4 siRNAs (1, 2, 3). siAPC and sicatenin were included as positive and negative controls, respectively. Graphs show mean ± SD, N=3. Co, control. RLA, relative
luciferase activity.
(B) qRT-PCR analysis of ANGPTL4 to analyze siRNA knockdown efficiencies in H1703 cells used in panel (A).
(C-E) Wnt luciferase reporter assays in HEK293T (C), H1703 (D) and H1299 (E) cells. siAPC and siï¢catenin were included as positive and negative controls, respectively. Graphs show mean ± SD, N=3. Co, control. RLA, relative luciferase activity.
(F) LRP6 protein levels as analyzed by Western blot in indicated cell lines. ERK1/2 was used as loading control.
(G-I) Expression analysis of SDC1-4 (G), LRP5/6 (H) and ANGPTL4 (I) in HEK293T, H1703, H1299 and HepG2 cells via qRT-PCR.
|
|
Figure S2, related to Figure 2. Angptl4 is expressed in Spemann organizer, notochord, somites and eye of Xenopus embryos.
(A) qRT-PCR analysis of angptl4 in X. tropicalis embryos at different developmental stages. Ornithine decarboxylase (odc) was used for normalization. (B) Left, gene Set Expression Analysis (GSEA, Subramanian et al., 2005) showing that a set of 107 X. laevis Spemann organizer-specific genes (Ding et al., 2017) strongly correlated with
genes from six dorsal-ventral libraries comprising 15,976 genes ranked according to their correlation with angptl4. Right panel, a set of 70 ventral lip-specific genes (identified in Ding et al., 2017) was inversely correlated with angptl4. This data mining confirms that angptl4 is
expressed in the Spemann organizer, the precursor of the notochord, at early gastrula (st.10.5).
(C) Whole-mount in situ hybridization of angptl4 mRNA in X. tropicalis embryos at the indicated stages. Tb, tailbud mesoderm; no, notochord; ey, eye; pn, pronephros; so, somites; vbi, ventral blood island.
(D, E) qRT-PCR analysis of angptl4 in X. tropicalis embryos at stage 11 that were injected with two different angptl4 antisense splice-site (Mo1 (D), Mo2 (E)) or control (co) Morpholinos (Mo). Two different primer pairs were used to analyze exon skipping of Mo1 or Mo2 respectively.
|
|
Figure S3, related to Figure 3.
Angptl4 increases notochord and decreases muscle marker gene expression in Xenopus embryos.
(A, B) Quantification of myf5 expression by ISH at gastrula (A) and neurula (B) in angptl4 morphants (related to Fig. 3D and Fig. 3E).
(C, D) Quantification of Xnot2 (C) and myf5 (D) expression by ISH at gastrula (st.11) in X. laevis embryos injected with angptl4 mRNA, PPL mRNA alone or in combination with Wnt8 DNA (related to Fig. 3F and Fig. 3G).
|
|
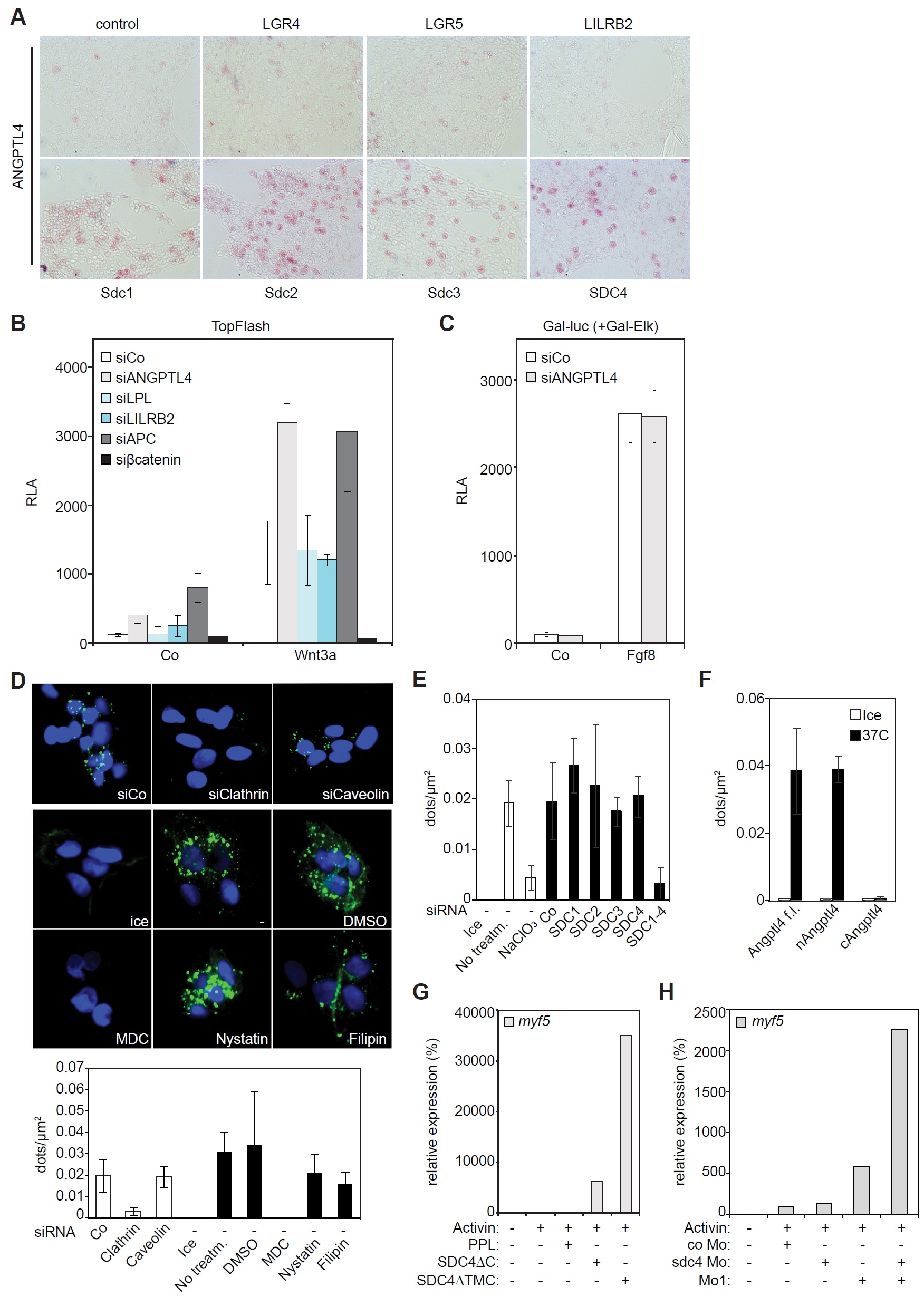
Figure S4, related to Figure 4. ANGPTL4 binds syndecans and is internalized by clathrin-dependent endocytosis.
(A) Cell surface binding assay in HEK293T cells. Cells were transfected with the indicated receptor constructs and incubated with conditioned medium containing ANGPTL4-AP (alkaline-phosphatase) fusion protein. Ligand binding was detected using a chromogenic AP substrate (red).
(B) Wnt luciferase reporter assay in H1703 cells in the presence of the indicated siRNAs.
(C) FGF reporter assay in HEK293T cells with binary Gal-Elk/Gal-luc reporter and
stimulated with recombinant mFgf8. Data (B and C) are displayed as mean ± SD, with 3
biological replicates. Co, control. RLA, relative luciferase activity.
(D) Internalization assay in HepG2 cells. Cells were treated with the indicated siRNAs or
endocytosis inhibitors, and incubated with HRP-tagged full-length ANGPTL4 (green). Protein
internalization was detected by tyramide signal amplification. MDC, monodansylcadaverine.
(E, F) Quantification of the indicated internalization assays shown in Fig. 4C (E) and Fig. 4D
(F). For internalization assays data are displayed as dots / μm² from multiple fields per
condition. Data are displayed as mean ± SD.
(G, H) qRT-PCR analyses of myf5 in animal cap explants from X. tropicalis embryos
microinjected as indicated. Note that the experiments belong to the data shown in Fig. 4G and
Fig. 4H respectively. Data show one representative of multiple independent experiments with
at least 3 biological replicates each.
|
|
Figure S5, related to Figure 5. nAngptl4 promotes LRP6/SDC4 clustering.
(A) Characterization of HEK293T LRP5/6 CRISPR/Cas9 cells by Western Blot. LRP5 an LRP6 protein were undetectable in two independent HEK293T LRP5/6 clones compared to parental 293T cell line (wt).
(B) LRP5/6 knockout cells were completely unresponsive to Wnt stimulation in TopFlash assays, but retained functional beta-catenin signaling, as evidenced by APC depletion.
(C) TopFlash assay in HEK293T parental and HEK293T LRP6 cells. Re-expression of LRP6 i LRP6 knockout cells restored sensitivity to ANGPTL4 depletion. Data (B and C) are displayed as mean ± SD, and show one representative of multiple independent experiments
with 3 biological replicates. RLA, relative luciferase activity.
(D-F) Proximity ligation assay (PLA) in HEK293T LRP6 cells. Cells transfected with V5- LRP6 and SDC4-eYFP were treated with the indicated conditioned media, and LRP6/SDC4 clustering was detected by proximity ligation. Representative images (D) and quantitative
analysis (E) showed increased LRP/SDC4 cluster numbers following nAngptl4 treatment. (F) Inhibition of syndecan maturation by NaClO3 blocked nAngptl4-induced LRP6/SDC4 clustering. Average cluster size in 100 cells per condition was determined by computerassisted
particle analysis. Data are displayed as box and whisker plots with median, interquartile range, and maximum/minimum values excluding outliers. Notches indicate the 95% confidence interval. Tukeyâs post-hoc test following one-way ANOVA was used for analysis.
(G) nAngptl4 has no effect on SDC4 - fibronectin leucine rich transmembrane protein 3 (flrt3) BIFC. For the bimolecular fluorescence complementation (BIFC) assay, cells were transfected with SDC4ïC-C-Venus and flrt3ïC-N-Venus and treated with Flag-nAngptl4 or
control conditioned medium. Graphs show average relative MFI ± SEM (grey).
|
|
angptl4 (angiopoietin like 4) gene expression in bissected Xenopus tropicalis embryo, assayed via in situ hybridization, NF stage 10.5, lateral view, anterior left, dorsal up.
|
|
angptl4 (angiopoietin like 4) gene expression in Xenopus tropicalis embryo, assayed via in situ hybridization, NF stage 23, lateral view, anterior left, dorsal up.
|
|
angptl4 (angiopoietin like 4) gene expression in Xenopus tropicalis embryo, assayed via in situ hybridization, NF stage 28, lateral view, anterior left, dorsal up.
|
|
|
|
angptl4 (angiopoietin like 4) gene expression in Xenopus tropicalis embryo, assayed via in situ hybridization, NF stage 18, posterior view, dorsal up.
|
|
angptl4 (angiopoietin like 4) gene expression in Xenopus tropicalis embryo, assayed via in situ hybridization, NF stage 23, transverse section, dorsal up.
|