XB-ART-54092
Nat Genet
2016 Jun 01;486:648-56. doi: 10.1038/ng.3558.
Show Gene links
Show Anatomy links
The ciliopathy-associated CPLANE proteins direct basal body recruitment of intraflagellar transport machinery.
Toriyama M
,
Lee C
,
Taylor SP
,
Duran I
,
Cohn DH
,
Bruel AL
,
Tabler JM
,
Drew K
,
Kelly MR
,
Kim S
,
Park TJ
,
Braun DA
,
Pierquin G
,
Biver A
,
Wagner K
,
Malfroot A
,
Panigrahi I
,
Franco B
,
Al-Lami HA
,
Yeung Y
,
Choi YJ
,
University of Washington Center for Mendelian Genomics
,
Duffourd Y
,
Faivre L
,
Rivière JB
,
Chen J
,
Marcotte EM
,
Hildebrandt F
,
Thauvin-Robinet C
,
Krakow D
,
Jackson PK
,
Wallingford JB
.
???displayArticle.abstract???
Cilia use microtubule-based intraflagellar transport (IFT) to organize intercellular signaling. Ciliopathies are a spectrum of human diseases resulting from defects in cilia structure or function. The mechanisms regulating the assembly of ciliary multiprotein complexes and the transport of these complexes to the base of cilia remain largely unknown. Combining proteomics, in vivo imaging and genetic analysis of proteins linked to planar cell polarity (Inturned, Fuzzy and Wdpcp), we identified and characterized a new genetic module, which we term CPLANE (ciliogenesis and planar polarity effector), and an extensive associated protein network. CPLANE proteins physically and functionally interact with the poorly understood ciliopathy-associated protein Jbts17 at basal bodies, where they act to recruit a specific subset of IFT-A proteins. In the absence of CPLANE, defective IFT-A particles enter the axoneme and IFT-B trafficking is severely perturbed. Accordingly, mutation of CPLANE genes elicits specific ciliopathy phenotypes in mouse models and is associated with ciliopathies in human patients.
???displayArticle.pubmedLink??? 27158779
???displayArticle.pmcLink??? PMC4978421
???displayArticle.link??? Nat Genet
???displayArticle.grants??? [+]
UC2 HL103010 NHLBI NIH HHS , UM1 HG006504 NHGRI NIH HHS , RC2 HL102926 NHLBI NIH HHS , DP1 GM106408 NIGMS NIH HHS , Howard Hughes Medical Institute , UL1 TR000124 NCATS NIH HHS , R01 GM086627 NIGMS NIH HHS , RC2 HL102924 NHLBI NIH HHS , R01 DK068306 NIDDK NIH HHS , R01 GM121565 NIGMS NIH HHS , R01 GM114276 NIGMS NIH HHS , UM1 HG006493 NHGRI NIH HHS , BB/K010492/1 Biotechnology and Biological Sciences Research Council , RC2 HL103010 NHLBI NIH HHS , R01 AR066124 NIAMS NIH HHS , R01 AR062651 NIAMS NIH HHS , MR/L017237/1 Medical Research Council , R01 GM104853 NIGMS NIH HHS , F32 GM112495 NIGMS NIH HHS , RC2 HL102923 NHLBI NIH HHS , U54 HG006493 NHGRI NIH HHS , UC2 HL102926 NHLBI NIH HHS , R01 AR061485 NIAMS NIH HHS , R01 HL117164 NHLBI NIH HHS , UC2 HL102923 NHLBI NIH HHS , UC2 HL102924 NHLBI NIH HHS , RC2 HL102925 NHLBI NIH HHS , UC2 HL102925 NHLBI NIH HHS
Species referenced: Xenopus
Genes referenced: ahi1 alms1 b9d1 cc2d2a ccp110 cct2 cct3 cct4 cct5 cct6a cct8 cep164 cep170 cep192 cep290 cep55 cep97 cetn4 cfap20 ckap4 cluap1 cplane1 cplane2 dync1h1 dync1i2 dync1li1 dync1li2 dync2li1 dynll1 dynll2 ehd1 fuz hdac1 hdac2 hdac6 hectd1 herc2 hook2 ift122 ift140 ift172 ift20 ift43 ift56 intu invs kif11 kif23 kif7 mcc mks1 nek1 nek3 nek4 nek8 nek9 nkx2-2 npat nphp1 nphp4 nphp4.2 nudc nudcd3 odc1 ofd1 pcm1 picalm pitx2 rab8a rpgrip1l septin10 septin11 septin2 shh tcp1 tctn1 tctn2 tctn3 tpd52l2 ttc21b tuba4a tulp3 vax1 wdpcp wdr19 wdr35
GO keywords: intraciliary transport
???displayArticle.morpholinos??? cplane1 MO1 cplane2l MO2 fuz MO1 intu MO2 wdpcp MO1
???displayArticle.disOnts??? ciliopathy [+]
???displayArticle.omims??? OROFACIODIGITAL SYNDROME VI; OFD6 [+]
???attribute.lit??? ???displayArticles.show???
|
|
Figure 2. (a) RTâPCR demonstrates disrupted jbts17 splicing after MO injection (Jbts17-KD). odc1 is the loading control. (b) In situ hybridization of the Sonic Hedgehog (SHH) direct target nkx2.2 in control embryos and ones with Jbts17 knockdown (stage 22). Scale bars, 2 mm. Fractions represent the fraction of embryos displaying the phenotype. (c) Expression of pitx2, which labels the left lateral plate, at stage 26. Arrows indicate signal in left lateral plate mesoderm (LPM); the graph represents pitx2 expression patterns in embryos. Scale bars, 1 mm. (d) Immunostaining for acetylated α-tubulin, which labels cilia, shows ciliogenesis defects after Jbts17 knockdown in the ventral neural tube (stage 22). Scale bars, 10 μm. (e) Immunostaining for acetylated α-tubulin shows that Jbts17 knockdown reduces cilia length; cilia numbers are unchanged. Scale bars, 10 μm; membrane-RFP labels membranes. The graphs in d and e each show pooled data from two independent experiments for cilia length (shown as means ± s.e.m.; ***P < 0.001). (f) MCCs from control embryos, embryos with Jbts17 knockdown showing disrupted cilia, and Jbts17-knockdown embryos rescued with untargeted jbts17 mRNA labeled by GFP-Cfap20 (green); membrane-RFP labels membranes. Scale bars, 10 μm. (g) GFP-tagged Jbts17 localizes near basal bodies (visualized with coexpressed Cetn4-RFP) in an MCC. Scale bar, 10 μm. (h) Super-resolution image of GFP-Jbts17 and mCherry-Cep164 at a single basal body; both form rings of ~260 nm in diameter around the basal body, visualized by Cetn4-BFP. Diameters are shown as means ± s.d. in each panel. The graph shows fluorescence intensities (in arbitrary units) for GFP-Jbts17, mCherry-Cep164 and Cetn4-BFP. Scale bar, 100 nm. (i) GFP-tagged CPLANE proteins (green) and basal bodies visualized by Cetn4-RFP (magenta) in control and Jbts17-knockdown MCCs. Scale bars, 1 μm. In box plots of CPLANE fluorescence intensities at basal bodies, boxes extend from the 25th to the 75th percentile, with a line at the median; whiskers indicate maximum and minimum values. **P = 0.0041, ***P < 0.001; NS, not significant. Con, control. (j) Table summarizing the localization of CPLANE proteins at basal bodies for each knockdown (Supplementary Fig. 2câf). |
|
|
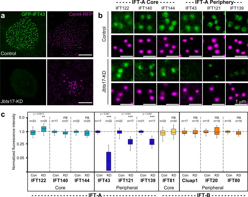
Figure 3: Jbts17 is necessary for recruitment of peripheral IFT-A proteins to basal bodies.(a) Ift43 localization at basal bodies in Xenopus MCCs, as marked by Cetn4-RFP, is lost in MCCs after Jbts17 knockdown. Scale bars, 10 μm. (b) Peripheral IFT-A components are not recruited to Cetn4-RFP-labeled basal bodies after Jbts17 knockdown. IFT-A components are fused to GFP. Scale bars, 1 μm. (c) Quantification of IFT protein localization to basal bodies from two independent experiments. Box plots show fluorescence intensities of GFP fusions to indicated IFT proteins normalized against the intensity of Cetn4-RFP (Online Methods). Peripheral IFT-A proteins are specifically lost after Jbts17 knockdown. **P = 0.0013, ***P < 0.001; NS, not significant. |
|
|
Figure 6: CPLANE gene mutations in human ciliopathies. (a) Pedigree showing WDPCP mutations in a patient with OFD. (b) The patient displays tongue hamartomas and dental anomalies. (c) When expressed in Xenopus embryos, the allele of human WDPCP encoding Asp54Ala produces less protein than the wild-type allele; the allele encoding Leu176Phefs*23 produces no protein. (d) Pedigree showing INTU mutations in an individual with SRPS. (e) X-ray of the affected individual. (f) Wild-type Xenopus Intu localizes to basal bodies, but the Xenopus cognate of human INTU Glu355* (Gln361*) fails to localize to basal bodies. Scale bars, 10 μm. (g,h) Expression of Xenopus Intu rescues Ift43 localization to basal bodies after Intu knockdown, but the Xenopus cognate of human INTU Glu550Ala (Xenopus Intu Glu506Ala; see Supplementary Fig. 6f) does not. Scale bars, 1 μm. Data shown in h are pooled from three independent experiments. *P < 0.05, ***P < 0.001; NS, not significant. |
|
|
Figure 3. Jbts17 is necessary for recruitment of peripheral IFT-A proteins to basal bodies(a) Ift43 localization at basal bodies in Xenopus MCCs as marked by centrin4-RFP is lost in MCCs after Jbts17 knockdown. (b) Peripheral IFT-A components are not recruited to centrin4-RFP labeled basal bodies after Jbts17 knockdown. (c) Quantification of IFT protein localization to basal bodies from two independent experiments. Graphs show fluorescence intensity of GFP fusions to indicated IFT proteins normalized against that of centrin4-RFP (see methods). Peripheral IFT-A proteins are specifically lost after Jbts17 knockdown. |
|
|
Figure 4. Jbts17 is required for bi-directional axonemal transport of IFT-B particles, but not the core IFT-AStill images from high-speed time-lapse movies of IFT using GFP fusion to IFT proteins (green) and membrane-RFP (magenta). Cluap1-GFP in control embryo (a) and Jbts17 morphant (b). GFP-IFT144 in control (c) and Jbts17 morphant (d). Insets show high magnification views of localization of IFT particles in a single axoneme in the boxed regions. Scale bars = 10 μm. Associated kymograph representing movements of IFT particles are shown in panels aâ-dâ. |
|
|
Figure 5. CPLANE mutant mice display diagnostic features of Oral-Facial-Digital Syndrome Type 6(a and b) Frontal sections at E14.5 reveal that Fuz mutant mice display high arched palate (arrow) and lobulation of the tongue (arrowheads). (c and d) Fuz mutant mice display develop polydactyly with Y-shaped metacarpals. (e) Wdpcp mutant mice display develop polydactyly with Y-shaped metacarpals. (f, g, h) Frontal sections of E13.5 Wildtype, Wdpcp and Fuz mutant embryos. DAPI labels nuclei (cyan). (fâ, gâ, hâ) Illustrations highlighting the corresponding palatal condensations (purple) and tongue (pink) in F-H. Mutant palatal condensations form more medially than do controls and fail to extend into the mouth (See Tabler et al., 2013). |
|
|
Figure 6. CPLANE mutations in human ciliopathies(a) Pedigree showing WDPCP mutations in an OFD patient. (b) The patient displays tongue hamartomas and dental anomalies. (c) When expressed in Xenopus embryos, the D54A allele of human WDPCP produces less protein compared to wild-type; the L176F-fs26* allele produces no protein. (d) Pedigree showing INTU mutations in an SRPS phenotype. (e) X-ray of the patient. (f) The E355* allele of INTU disrupts basal body localization. (g and h) Wild-type Intu rescues Ift43 localization to basal bodies after Intu knockdown; the E500A allele of Intu does not. Data shown are pooled from three independent experiments. |
|
|
Figure 7. Models for CPLANE function and structure(a) Schematic of normal IFT. Peripheral proteins are assembled onto the IFT-A core in the cytoplasm and injected together with IFT-B for bi-direction transport in axonemes. (b) In the absence of CPLANE, IFT-A core particles lacking peripheral proteins are injected into axonemes and traffic normally; IFT-B enters axonemes but fails to move in a retrograde direction and accumulates. |
|
|
Supplementary Figure 1 CPLANE pulldowns. (a) Tandem affinity purification of Inturned interacting proteins. Lysates from murine IMCD3 collecting duct cells stably expressing LAP-Intu were subjected to tandem affinity purification and silver stain to visualize major interacting species. Molecular mass markers are indicated on the left. (b) Tandem affinity purification of interacting proteins for Inturned, Fuz and Wdpcp. “s” indicates the tagged proteins. Molecular mass markers are indicated on the left. The calculated molecular masses for these proteins are: mIntu, 104.8 kDa; mFuz, 45.5 kDa; mWdpcp, 81.7 kDa. (c-e) Tables showing an extracted subset of data from Supplementary Data Set 1 and highlighting key findings reported here. Numbers indicate peptide spectral matches for preys retrieved after pulldowns with indicated baits. The “Other Ciliopathy” column reflects combined data from pulldowns of Ahi1, Cep290, Invs, Iqcb1 and Nphp4. |
|
|
Supplementary Figure 2 CPLANE interactors. (a) Venn diagram showing overlap between the interactomes of Intu, Fuz, and Wdpcp. The intersection of the three (“combined CPLANE interactome”) contains ~250 proteins. (b) Additional components of the extended CPLANE protein network built using data from tandem affinity purification of Intu, Fuz, Wdpcp, IFT-A, and the published NPHP network and thresholded for most likely network members. (c) The CPLANE proteins associate with IFT-A proteins and poorly characterized cilia-related proteins (arrows indicates baitprey in Fuz, Wdpcp and Intu pulldowns). (d) The core CPLANE complex was identified by reciprocal pulldowns. (e) Co-IP with in vitro translated proteins confirms CPLANE interactions with Jbts17 (a fragment of Jbts17 was used, as the very large size of this protein made in vitro translation intractable). |
|
|
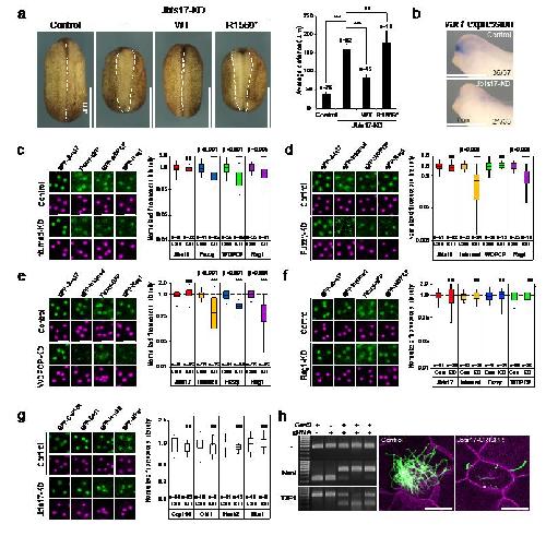
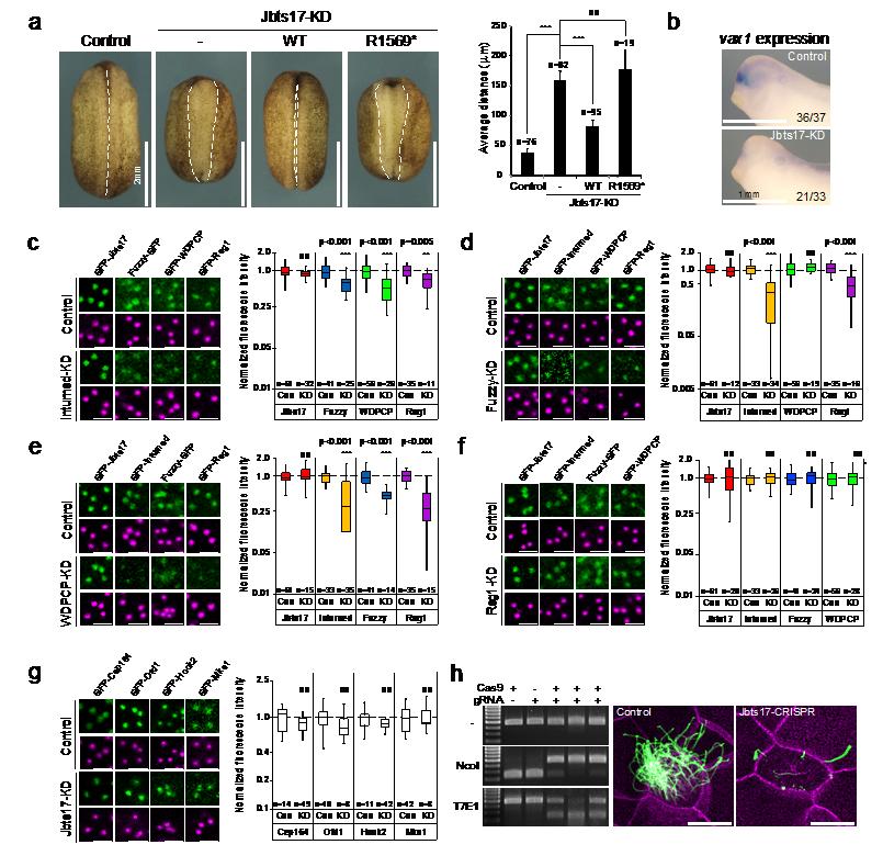
Supplementary Figure 3 Basal body localization of CPLANE proteins. (a) Dorsal views of stage 19 Xenopus embryos show neural tube closure defects after Jbts17-knockdown that are rescued by expression of Jbst17-wild-type but not the Joubert-associated truncation (R1569*). The graph shows average distance between neural folds. (b) In situ hybridization to stage 30 Xenopus embryos shows loss of vax1, a gene downstream of sonic hedgehog, after Jbts17 knockdown; numbers in each panel indicate the number of embryos showing the phenotype. (c-f) Fluorescence micrographs show the localization of CPLANE proteins at basal bodies in Inturned (c), Fuzzy (d), Wdpcp (e) or Rsg1 (f) knockdown multi-ciliated cells. Green and red signals indicate GFP-tagged CPLANE proteins and centrin4-RFP, respectively. The graphs to the right in each figure show fluorescence intensity of GFP signals normalized against Centrin4-RFP (ns, non-significant; **P < 0.01; *** P < 0.001). (g) Fluorescence micrographs show the localization GFP-tagged Cep164, Ofd1, Hook2 and Mks1 in multi-ciliated cells in controls and after Jbts17 knockdown. The graph at right shows the normalized fluorescence intensity for the indicated proteins, as described for c-f. (h) CRISPR disruption of Jbts17 phenocopies MO knockdown. Gels at left demonstrate targeting of Jbts17 (see methods for details); images at right show disruption of ciliogenesis in MCCs. |
|
|
Supplementary Figure 4 Effect of a Joubert-associated CPLANE allele. (a) Jbts17 truncated mutants and fragments construct used in this study. (b) Fluorescence images in multi-ciliated cells expressing GFP-tagged Jbts17 wild-type, R1569*, R2406* and amino acids 1770-2318. (c,d) Fluorescence images GFP-tagged Inturned (c) and GFP-Ift43 (d) in multi-ciliated cells in control, Jbts17 knockdown, Jbst17-wild-type or truncated mutant (R1569*) expressing cells in Jbts17 knockdown embryos. The graph shows the normalized fluorescence intensity of GFP-Inturned (c) and GFP-IFT43 (d) at basal bodies, as described in legend to Supplementary Figure 2. Scale bars, 10 ïm. |
|
|
Supplementary Figure 5 CPLANE and IFT. (a,b) Fluorescence micrographs show the localization of indicated, GFP-tagged IFT-A (a) and IFT-B (b) proteins at basal bodies in multi-ciliated cells. Bottom panels in each figure show high-magnification images of basal bodies. (c-e) Live images of multi-ciliated cells expressing GFP-tagged IFTs (green) and membrane-RFP (magenta) in control and Jbts17 morphants. (f,g) Kymographs representing movements of IFT particles in control, Jbts17 and WDPCP morphant. (f) GFP-IFT20. (g) GFP-IFT122. (h) Plot showing mean intensity of IFT protein fusions in axonemes. Scale bars, 10 m. |
|
|
Supplementary Figure 6 CPLANE mutations in human patients. (a) The D54 residue of WDPCP that is mutated in OFD is invariant from human to fish. (b) Y-shaped metacarpals in a human OFD patient with a mutation in INTU; this is patient #2 from Panigrahi et al., 2013. (c) An INTU mutation segregates with the OFD phenotype. (d) An INTU missense mutation segregates with NPHP in another family. (e) The A452 residue of INTU that is mutated in NPHP is not well conserved and may be hypomorphic, consistent with the more restricted phenotype in this patient. (f) The E500 residue of INTU that is mutated in SRP is invariant from human to fish. (g,h) Radiographs showing the phenotype of an SRP patient transheterozygous for mutations in INTU and WDR35 (Ift121), as indicated by the pedigree in panel i. (j) The W311 residue of WDR35 that is mutated in SRP is invariant from human to fish. |
|
|
Supplementary Figure 7 Models of CPLANE protein structures. (a) Fuz. (b) Wdpcp. (c) Intu. (d) Rsg1. (e) Jbts17. As outlined in the Discussion, modeling predicts similarities between CPLANE proteins and vesicle trafficking machinery. |
References [+] :
Adler,
The Drosophila tissue polarity gene inturned functions prior to wing hair morphogenesis in the regulation of hair polarity and number.
1994, Pubmed
Adler, The Drosophila tissue polarity gene inturned functions prior to wing hair morphogenesis in the regulation of hair polarity and number. 1994, Pubmed
Aguilar, Ciliopathies: CPLANE regulates intraflagellar transport. 2017, Pubmed
Alazami, Molecular characterization of Joubert syndrome in Saudi Arabia. 2012, Pubmed
Behal, Subunit interactions and organization of the Chlamydomonas reinhardtii intraflagellar transport complex A proteins. 2012, Pubmed
Bhogaraju, Molecular basis of tubulin transport within the cilium by IFT74 and IFT81. 2013, Pubmed
Brooks, Control of vertebrate intraflagellar transport by the planar cell polarity effector Fuz. 2012, Pubmed , Xenbase
Brooks, The Small GTPase Rsg1 is important for the cytoplasmic localization and axonemal dynamics of intraflagellar transport proteins. 2013, Pubmed , Xenbase
Butler, Control of vertebrate core planar cell polarity protein localization and dynamics by Prickle 2. 2015, Pubmed , Xenbase
Cole, Chlamydomonas kinesin-II-dependent intraflagellar transport (IFT): IFT particles contain proteins required for ciliary assembly in Caenorhabditis elegans sensory neurons. 1998, Pubmed
Collier, The WD40 repeat protein fritz links cytoskeletal planar polarity to frizzled subcellular localization in the Drosophila epidermis. 2005, Pubmed
Collier, Drosophila tissue polarity requires the cell-autonomous activity of the fuzzy gene, which encodes a novel transmembrane protein. 1997, Pubmed
Craft, Tubulin transport by IFT is upregulated during ciliary growth by a cilium-autonomous mechanism. 2015, Pubmed
Cui, Wdpcp, a PCP protein required for ciliogenesis, regulates directional cell migration and cell polarity by direct modulation of the actin cytoskeleton. 2013, Pubmed
Damerla, Novel Jbts17 mutant mouse model of Joubert syndrome with cilia transition zone defects and cerebellar and other ciliopathy related anomalies. 2015, Pubmed
Diggle, HEATR2 plays a conserved role in assembly of the ciliary motile apparatus. 2014, Pubmed
Garcia-Gonzalo, A transition zone complex regulates mammalian ciliogenesis and ciliary membrane composition. 2011, Pubmed
Goetz, The spinocerebellar ataxia-associated gene Tau tubulin kinase 2 controls the initiation of ciliogenesis. 2012, Pubmed
Gray, The planar cell polarity effector Fuz is essential for targeted membrane trafficking, ciliogenesis and mouse embryonic development. 2009, Pubmed , Xenbase
Gurrieri, Oral-facial-digital syndromes: review and diagnostic guidelines. 2007, Pubmed
Harris, Single-particle imaging reveals intraflagellar transport-independent transport and accumulation of EB1 in Chlamydomonas flagella. 2016, Pubmed
Hasegawa, Advances and pitfalls of protein structural alignment. 2009, Pubmed
Hildebrandt, Ciliopathies. 2011, Pubmed
Horani, Whole-exome capture and sequencing identifies HEATR2 mutation as a cause of primary ciliary dyskinesia. 2012, Pubmed
Hsieh, Oral-facial-digital syndrome with Y-shaped fourth metacarpals and endocardial cushion defect. 1999, Pubmed
Huttlin, The BioPlex Network: A Systematic Exploration of the Human Interactome. 2015, Pubmed
Iomini, Protein particles in Chlamydomonas flagella undergo a transport cycle consisting of four phases. 2001, Pubmed
Joo, CCDC41 is required for ciliary vesicle docking to the mother centriole. 2013, Pubmed
Karpinka, Xenbase, the Xenopus model organism database; new virtualized system, data types and genomes. 2015, Pubmed , Xenbase
Kim, Planar cell polarity acts through septins to control collective cell movement and ciliogenesis. 2010, Pubmed , Xenbase
Kobayashi, Ciliary motility: the components and cytoplasmic preassembly mechanisms of the axonemal dyneins. 2012, Pubmed
Kozminski, A motility in the eukaryotic flagellum unrelated to flagellar beating. 1993, Pubmed
Lee, Whole-mount fluorescence immunocytochemistry on Xenopus embryos. 2008, Pubmed , Xenbase
Li, Global genetic analysis in mice unveils central role for cilia in congenital heart disease. 2015, Pubmed
Liem, The IFT-A complex regulates Shh signaling through cilia structure and membrane protein trafficking. 2012, Pubmed
Lobley, pGenTHREADER and pDomTHREADER: new methods for improved protein fold recognition and superfamily discrimination. 2009, Pubmed
Lopez, C5orf42 is the major gene responsible for OFD syndrome type VI. 2014, Pubmed
Lucker, Characterization of the intraflagellar transport complex B core: direct interaction of the IFT81 and IFT74/72 subunits. 2005, Pubmed
Merrill, Ciliary abnormalities due to defects in the retrograde transport protein DYNC2H1 in short-rib polydactyly syndrome. 2009, Pubmed
Mill, Human and mouse mutations in WDR35 cause short-rib polydactyly syndromes due to abnormal ciliogenesis. 2011, Pubmed
Mitchison, Mutations in axonemal dynein assembly factor DNAAF3 cause primary ciliary dyskinesia. 2012, Pubmed
Moody, Segregation of fate during cleavage of frog (Xenopus laevis) blastomeres. 1990, Pubmed , Xenbase
Mukhopadhyay, TULP3 bridges the IFT-A complex and membrane phosphoinositides to promote trafficking of G protein-coupled receptors into primary cilia. 2010, Pubmed
Nachury, A core complex of BBS proteins cooperates with the GTPase Rab8 to promote ciliary membrane biogenesis. 2007, Pubmed
Oh, Cilia in vertebrate development and disease. 2012, Pubmed
Omran, Ktu/PF13 is required for cytoplasmic pre-assembly of axonemal dyneins. 2008, Pubmed
Ooi, Genome-wide RNAi screen identifies novel host proteins required for alphavirus entry. 2013, Pubmed
Ou, Functional coordination of intraflagellar transport motors. 2005, Pubmed
Pan, Mechanism of transport of IFT particles in C. elegans cilia by the concerted action of kinesin-II and OSM-3 motors. 2006, Pubmed
Panigrahi, Overlapping phenotypes in OFD type II and OFD type VI: report of two cases. 2013, Pubmed
Park, Dishevelled controls apical docking and planar polarization of basal bodies in ciliated epithelial cells. 2008, Pubmed , Xenbase
Park, Ciliogenesis defects in embryos lacking inturned or fuzzy function are associated with failure of planar cell polarity and Hedgehog signaling. 2006, Pubmed , Xenbase
Pazour, A dynein light chain is essential for the retrograde particle movement of intraflagellar transport (IFT). 1998, Pubmed
Pedersen, Dissecting the molecular mechanisms of intraflagellar transport in chlamydomonas. 2006, Pubmed
Piperno, Distinct mutants of retrograde intraflagellar transport (IFT) share similar morphological and molecular defects. 1998, Pubmed
Rompolas, Chlamydomonas FAP133 is a dynein intermediate chain associated with the retrograde intraflagellar transport motor. 2007, Pubmed
Rual, Towards a proteome-scale map of the human protein-protein interaction network. 2005, Pubmed
Saari, Compound heterozygosity for a frame shift mutation and a likely pathogenic sequence variant in the planar cell polarity—ciliogenesis gene WDPCP in a girl with polysyndactyly, coarctation of the aorta, and tongue hamartomas. 2015, Pubmed
Sang, Mapping the NPHP-JBTS-MKS protein network reveals ciliopathy disease genes and pathways. 2011, Pubmed
Seo, Mutations in the planar cell polarity gene, Fuzzy, are associated with neural tube defects in humans. 2011, Pubmed
Seo, BBS6, BBS10, and BBS12 form a complex with CCT/TRiC family chaperonins and mediate BBSome assembly. 2010, Pubmed
Shaheen, Genomic analysis of Meckel-Gruber syndrome in Arabs reveals marked genetic heterogeneity and novel candidate genes. 2013, Pubmed
Singla, Ofd1, a human disease gene, regulates the length and distal structure of centrioles. 2010, Pubmed
Snow, Two anterograde intraflagellar transport motors cooperate to build sensory cilia on C. elegans neurons. 2004, Pubmed
Söding, Protein homology detection by HMM-HMM comparison. 2005, Pubmed
Srour, Mutations in C5ORF42 cause Joubert syndrome in the French Canadian population. 2012, Pubmed
Tabler, Fuz mutant mice reveal shared mechanisms between ciliopathies and FGF-related syndromes. 2013, Pubmed
Tarkar, DYX1C1 is required for axonemal dynein assembly and ciliary motility. 2013, Pubmed
Taschner, Architecture and function of IFT complex proteins in ciliogenesis. 2012, Pubmed
Toriyama, Corrigendum: The ciliopathy-associated CPLANE proteins direct basal body recruitment of intraflagellar transport machinery. 2017, Pubmed , Xenbase
van Dam, Evolution of modular intraflagellar transport from a coatomer-like progenitor. 2013, Pubmed
Wang, The proteins encoded by the Drosophila Planar Polarity Effector genes inturned, fuzzy and fritz interact physically and can re-pattern the accumulation of "upstream" Planar Cell Polarity proteins. 2014, Pubmed
Ye, C2cd3 is critical for centriolar distal appendage assembly and ciliary vesicle docking in mammals. 2014, Pubmed
Zeng, PCP effector gene Inturned is an important regulator of cilia formation and embryonic development in mammals. 2010, Pubmed
Zhang, Intrinsic protein-protein interaction-mediated and chaperonin-assisted sequential assembly of stable bardet-biedl syndrome protein complex, the BBSome. 2012, Pubmed
Zilber, The PCP effector Fuzzy controls cilial assembly and signaling by recruiting Rab8 and Dishevelled to the primary cilium. 2013, Pubmed
