XB-ART-54065
Nat Neurosci
2016 May 01;195:678-89.
Show Gene links
Show Anatomy links
Chd7 cooperates with Sox10 and regulates the onset of CNS myelination and remyelination.
He D
,
Marie C
,
Zhao C
,
Kim B
,
Wang J
,
Deng Y
,
Clavairoly A
,
Frah M
,
Wang H
,
He X
,
Hmidan H
,
Jones BV
,
Witte D
,
Zalc B
,
Zhou X
,
Choo DI
,
Martin DM
,
Parras C
,
Lu QR
.
???displayArticle.abstract???
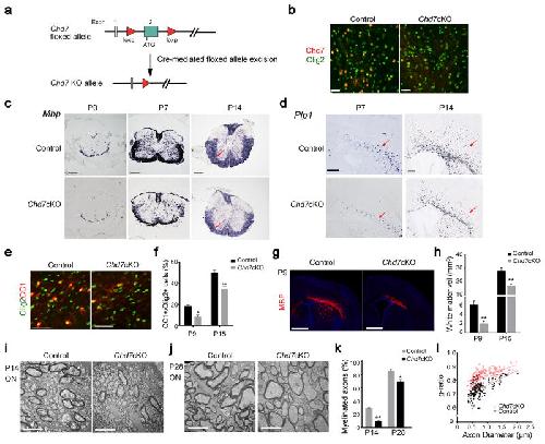
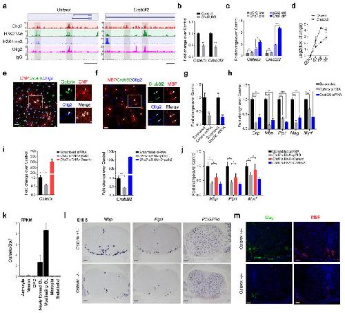
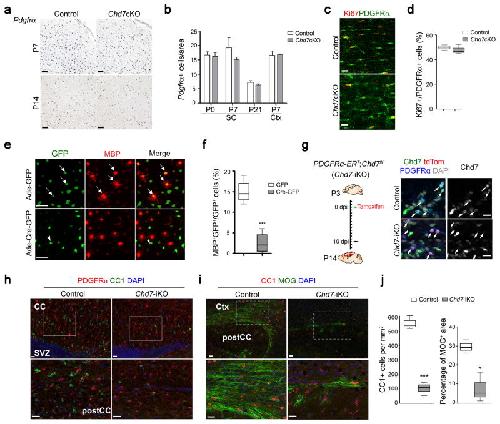
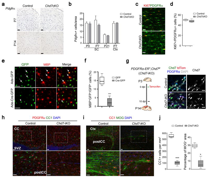
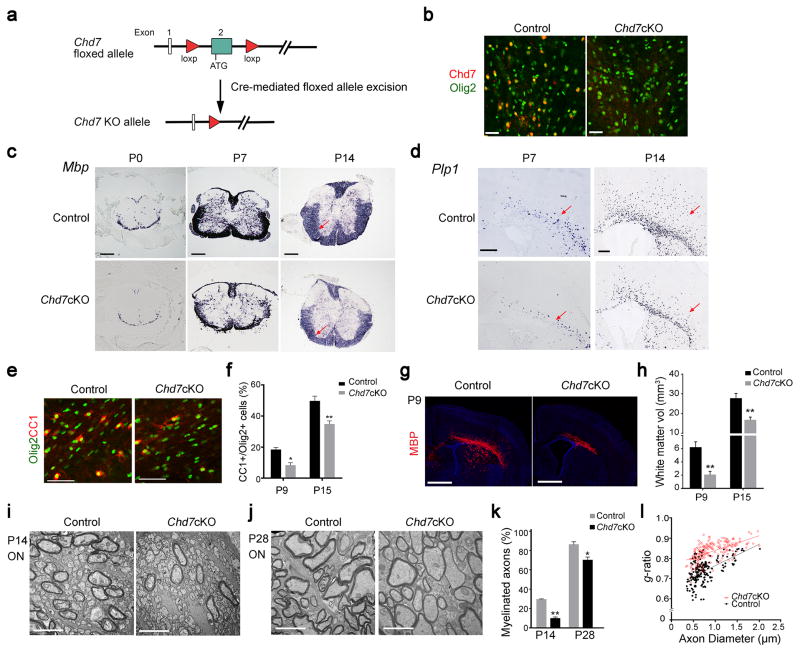
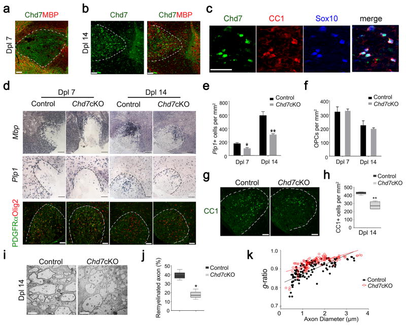
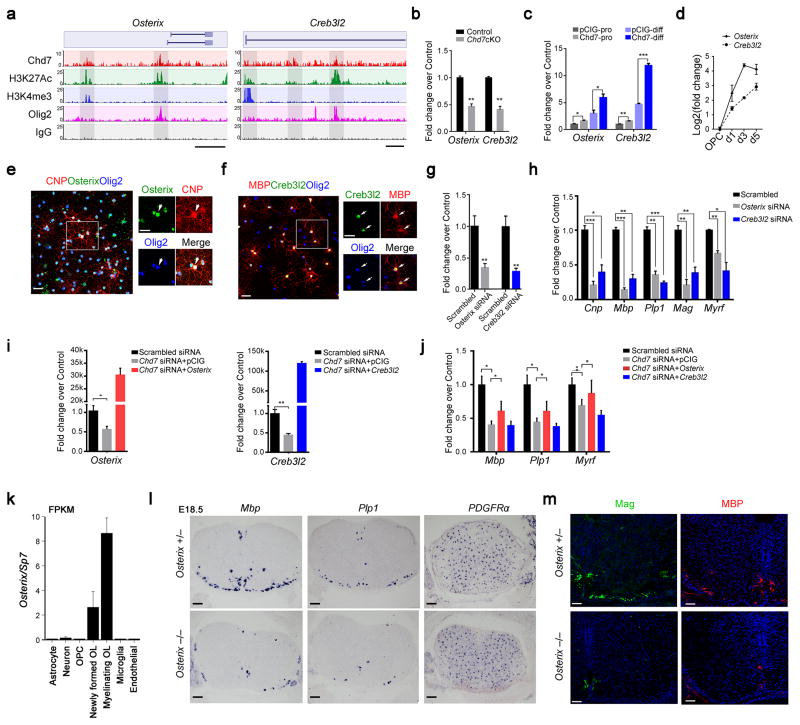
Mutations in CHD7, encoding ATP-dependent chromodomain helicase DNA-binding protein 7, in CHARGE syndrome lead to multiple congenital anomalies, including craniofacial malformations, neurological dysfunction and growth delay. Mechanisms underlying the CNS phenotypes remain poorly understood. We found that Chd7 is a direct transcriptional target of oligodendrogenesis-promoting factors Olig2 and Smarca4/Brg1 and is required for proper onset of CNS myelination and remyelination. Genome-occupancy analyses in mice, coupled with transcriptome profiling, revealed that Chd7 interacted with Sox10 and targeted the enhancers of key myelinogenic genes. These analyses identified previously unknown Chd7 targets, including bone formation regulators Osterix (also known as Sp7) and Creb3l2, which are also critical for oligodendrocyte maturation. Thus, Chd7 coordinates with Sox10 to regulate the initiation of myelinogenesis and acts as a molecular nexus of regulatory networks that account for the development of a seemingly diverse array of lineages, including oligodendrocytes and osteoblasts, pointing to previously uncharacterized Chd7 functions in white matter pathogenesis in CHARGE syndrome.
???displayArticle.pubmedLink??? 26928066
???displayArticle.pmcLink??? PMC4846514
Species referenced: Xenopus
Genes referenced: cdkn1a cdkn2b cdknx chd7 cnp creb3l2 enpp2 ermn hes1 hes5.2 id2 id4 lamtor2 mag mbp nfya olig2 pcsk7 pgrmc2 plp1 smarca4 sox10 sp7 tcf7l2 vsig1
???attribute.lit??? ???displayArticles.show???
References [+] :
Amiel,
Temporal bone anomaly proposed as a major criteria for diagnosis of CHARGE syndrome.
2001, Pubmed
Amiel, Temporal bone anomaly proposed as a major criteria for diagnosis of CHARGE syndrome. 2001, Pubmed
Bailey, MEME: discovering and analyzing DNA and protein sequence motifs. 2006, Pubmed
Bajpai, CHD7 cooperates with PBAF to control multipotent neural crest formation. 2010, Pubmed , Xenbase
Batsukh, CHD8 interacts with CHD7, a protein which is mutated in CHARGE syndrome. 2010, Pubmed
Bercury, Dynamics and mechanisms of CNS myelination. 2015, Pubmed
Bergman, CHD7 mutations and CHARGE syndrome: the clinical implications of an expanding phenotype. 2011, Pubmed
Bharti, A regulatory loop involving PAX6, MITF, and WNT signaling controls retinal pigment epithelium development. 2012, Pubmed
Bouazoune, Chromatin remodeling by the CHD7 protein is impaired by mutations that cause human developmental disorders. 2012, Pubmed
Braitch, The role of osteopontin in experimental autoimmune encephalomyelitis (EAE) and multiple sclerosis (MS). 2010, Pubmed
Brookes, Diverse epigenetic mechanisms of human disease. 2014, Pubmed
Chan, NGF controls axonal receptivity to myelination by Schwann cells or oligodendrocytes. 2004, Pubmed
Chen, Isolation and culture of rat and mouse oligodendrocyte precursor cells. 2007, Pubmed
Comi, The impact of osteopontin gene variations on multiple sclerosis development and progression. 2012, Pubmed
Emery, Myelin gene regulatory factor is a critical transcriptional regulator required for CNS myelination. 2009, Pubmed , Xenbase
Engelen, Sox2 cooperates with Chd7 to regulate genes that are mutated in human syndromes. 2011, Pubmed
Franklin, Why does remyelination fail in multiple sclerosis? 2002, Pubmed
Friedmann, Venous malformations of the temporal bone are a common feature in CHARGE syndrome. 2012, Pubmed
Gallo, Glial development: the crossroads of regeneration and repair in the CNS. 2014, Pubmed
Graw, Eye development. 2010, Pubmed
Gregory, Structural pituitary abnormalities associated with CHARGE syndrome. 2013, Pubmed
Hedtjärn, White matter injury in the immature brain: role of interleukin-18. 2005, Pubmed
Ho, Chromatin remodelling during development. 2010, Pubmed
Huang, Retinoid X receptor gamma signaling accelerates CNS remyelination. 2011, Pubmed
Hurd, The ATP-dependent chromatin remodeling enzyme CHD7 regulates pro-neural gene expression and neurogenesis in the inner ear. 2010, Pubmed
Jakovcevski, Epigenetic mechanisms in neurological disease. 2012, Pubmed
Jongmans, CHD7 mutations in patients initially diagnosed with Kallmann syndrome--the clinical overlap with CHARGE syndrome. 2009, Pubmed
Kang, NG2+ CNS glial progenitors remain committed to the oligodendrocyte lineage in postnatal life and following neurodegeneration. 2010, Pubmed
Liu, A novel CHD7 mutation in a Chinese patient with CHARGE syndrome. 2014, Pubmed
Lopez-Anido, Differential Sox10 genomic occupancy in myelinating glia. 2015, Pubmed
Lu, Common developmental requirement for Olig function indicates a motor neuron/oligodendrocyte connection. 2002, Pubmed
Luna-Zurita, Chromatin modulators as facilitating factors in cellular reprogramming. 2013, Pubmed
Mar, Axonal damage in leukodystrophies. 2010, Pubmed
Martin, Chromatin remodeling in development and disease: focus on CHD7. 2010, Pubmed
McKenzie, Motor skill learning requires active central myelination. 2014, Pubmed
Meyer zum Gottesberge, Inner ear defects and hearing loss in mice lacking the collagen receptor DDR1. 2008, Pubmed
Micucci, CHD7 and retinoic acid signaling cooperate to regulate neural stem cell and inner ear development in mouse models of CHARGE syndrome. 2014, Pubmed
Nakashima, The novel zinc finger-containing transcription factor osterix is required for osteoblast differentiation and bone formation. 2002, Pubmed
Nielsen, Nuclear organization in differentiating oligodendrocytes. 2002, Pubmed
Pauley, Foxg1 is required for morphogenesis and histogenesis of the mammalian inner ear. 2006, Pubmed
Roughton, Irradiation to the young mouse brain impaired white matter growth more in females than in males. 2013, Pubmed
Sahlman, Premature vertebral endplate ossification and mild disc degeneration in mice after inactivation of one allele belonging to the Col2a1 gene for Type II collagen. 2001, Pubmed
Saito, Regulation of endoplasmic reticulum stress response by a BBF2H7-mediated Sec23a pathway is essential for chondrogenesis. 2009, Pubmed
Schimmang, Transcription factors that control inner ear development and their potential for transdifferentiation and reprogramming. 2013, Pubmed
Schnetz, CHD7 targets active gene enhancer elements to modulate ES cell-specific gene expression. 2010, Pubmed
Schuster, TGF-beta induces cell death in the oligodendroglial cell line OLI-neu. 2002, Pubmed
Stolt, Terminal differentiation of myelin-forming oligodendrocytes depends on the transcription factor Sox10. 2002, Pubmed
Sumi-Ichinose, SNF2beta-BRG1 is essential for the viability of F9 murine embryonal carcinoma cells. 1997, Pubmed
Swiss, Identification of a gene regulatory network necessary for the initiation of oligodendrocyte differentiation. 2011, Pubmed
Trapnell, Transcript assembly and quantification by RNA-Seq reveals unannotated transcripts and isoform switching during cell differentiation. 2010, Pubmed
Trapnell, TopHat: discovering splice junctions with RNA-Seq. 2009, Pubmed
Trapp, Axonal transection in the lesions of multiple sclerosis. 1998, Pubmed
Voss, Dynamic regulation of transcriptional states by chromatin and transcription factors. 2014, Pubmed
Xin, Myelinogenesis and axonal recognition by oligodendrocytes in brain are uncoupled in Olig1-null mice. 2005, Pubmed
Yu, Olig2 targets chromatin remodelers to enhancers to initiate oligodendrocyte differentiation. 2013, Pubmed
Yu, Deregulated FGF and homeotic gene expression underlies cerebellar vermis hypoplasia in CHARGE syndrome. 2013, Pubmed
Zaret, Pioneer transcription factors: establishing competence for gene expression. 2011, Pubmed
Zentner, Molecular and phenotypic aspects of CHD7 mutation in CHARGE syndrome. 2010, Pubmed
Zhang, An RNA-sequencing transcriptome and splicing database of glia, neurons, and vascular cells of the cerebral cortex. 2014, Pubmed
Zhao, Dual regulatory switch through interactions of Tcf7l2/Tcf4 with stage-specific partners propels oligodendroglial maturation. 2016, Pubmed
Zuchero, Intrinsic and extrinsic control of oligodendrocyte development. 2013, Pubmed
