|
Figure 1. il-11 is expressed at the tip of blastema during tail regeneration. a, b Expression levels of il-11 were measured by qRT-PCR using RNA extracted from ~20 tadpoles. Tail stump tissues cut at the level of 0.5âmm anterior from the amputated plane were used. Vertical axes represent relative expression levels of il-11 normalised by those of ef1α. Meanâ±âs.e.m. nâ=â4. ND: not detected. câf WISH was performed using tadpoles fixed at 0 c, 24 d, 72 e, or 120âhpa f. Anterior is to the left and dorsal is up. Blue/purple colour represents signals for il-11 expression. Brown pigments are melanophores of the tadpoles. Scale bars: 500âμm. Numbers at the bottom corner indicate the total ratio of tadpoles showing the corresponding expression pattern from at least two batches. Note that il-11 was expressed at the blastema tip at 72 and 120âhpa (black arrowheads)
|
|
Figure 2. Knockdown of il-11 in tadpoles. a Schematic drawing of genomic structure of il-11. Bars: introns, orange boxes: untranslated regions, blue boxes: coding sequences, dark grey vertical arrows: gRNA target sequences, light grey horizontal arrows: primers. bâe, Genomic sequences of tadpoles injected with cas9 mRNA and gRNAs. Genomic DNA was extracted from all body of il-11 KD #1 tailbud embryos b, c or tail of il-11 KD #2 tadpoles d, e, and sequences corresponding to il-11.L b, d or il-11.S c, e were PCR-amplified using P1U.L/P1D.L b, P1U.S/P1D.S c, P2U.L/P2D.L d, or P2U.S/P2D.S e primers. The PCR product of the expected length corresponding to deletion of the region between two gRNA target sites was sequenced. Blue characters: reference genomic sequences nearby gRNA target sites, red characters: mismatches from reference genomic sequences, bars: gaps, arrowheads: predicted cleavage sites. Numbers at the left corner indicates ratio of clones containing the sequence to total clones sequenced. fâi, Representative images of tails of control cas9 mRNA-injected f, il-11 KD #1 g, or il-11 KD #2 h tadpoles at 7âdpa, and the tail regeneration length i are shown. Dark-field images fâh are shown. Anterior is to the left, dorsal is up. White broken lines indicate amputated plane. Scale bars: 1âmm. Regeneration length was normalised by snout to vent length (SVL). Box plots are inserted in the panels. Bars in the boxes represent median, upper and lower limits of the boxes represent the first and third quartiles, and whiskers represent maximum and minimum values. *Pâ<â0.05, Dunnettâs test
|
|
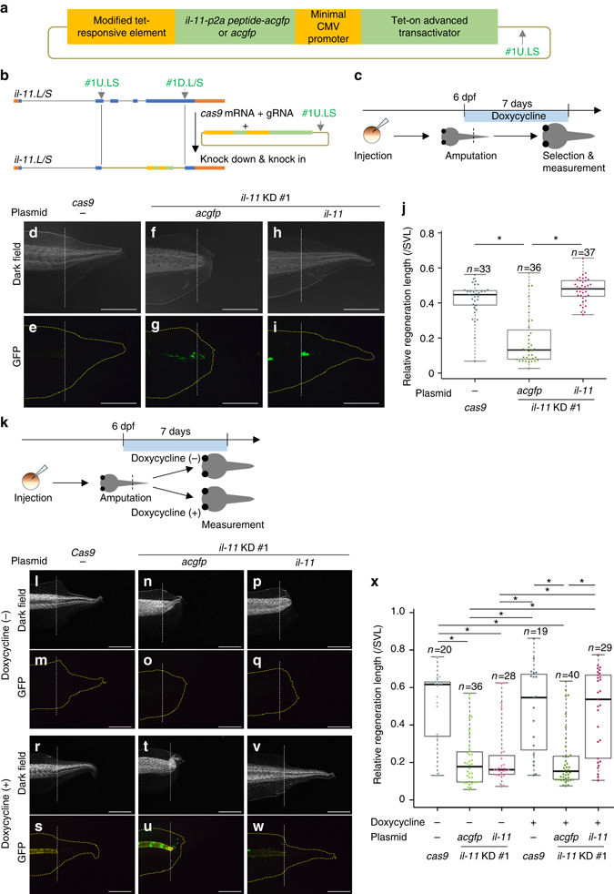
Figure 3. Rescue experiment of the phenotype of il-11 KD tadpoles. a Schematic drawing of a rescue construct. Yellow boxes represent cis-regulatory elements, and green boxes represent coding sequences. gRNA #1U.LS target site was inserted in the construct. In the control construct, acgfp was inserted instead of il-11-p2a peptide-acgfp. b Schematic drawing of knock-in and knockdown. Bars: introns, orange boxes: untranslated regions, blue boxes: coding sequences, dark grey arrows: gRNA target sequences. c Schematic drawing of a rescue experiment. dâj Representative images of tails of control cas9 mRNA-injected d, e, il-11 knockeddown acgfp-expressing f, g, or il-11 knockeddown il-11âexpressing h, i tadpoles, and their regeneration length j are shown. k, Schematic drawing of a rescue experiment using tadpoles treated with or without doxycycline. l-x Representative images of tails of untreated cas9 mRNA-injected l, m, il-11 knockeddown acgfp-expressing n, o, or il-11 knockeddown il-11âexpressing p, q tadpoles, or doxycycline-treated cas9 mRNA-injected r, s, il-11 knockeddown acgfp-expressing t, u, or il-11 knockeddown il-11âexpressing v, w tadpoles and their regeneration length x are shown. Dark-field images d, f, h, l, n, p, r, t, v and GFP2-filtered images e, g, i, m, o, q, s, u, w are shown. Regeneration length was normalised by snout to vent length (SVL). Box plots are inserted in the panels. Bars in the boxes represent median, upper and lower limits of the boxes represent the first and third quartiles, and whiskers represent maximum and minimum values. Scale bars: 1âmm. Anterior is to the left, dorsal is up. Yellow broken lines indicate outline of the tails. White broken lines indicate amputated plane. *Pâ<â0.05, TukeyâKramerâs test
|
|
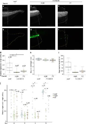
Figure 4. il-6 does not rescue the shortened regeneration length of il-11 KD tadpoles. aâf Representative images of tails of control cas9 mRNA-injected a, b, il-11 knockeddown acgfp-expressing c, d, or il-11 knockeddown il-6âexpressing e, f tadpoles, and their regeneration length g are shown. Dark-field images a, c, e and GFP2-filtered images b, d, f are shown. Regeneration length was normalised by snout to vent length (SVL). h, i, SVL h and regeneration length i used for calculation in g are shown. j Biological replicates using different batches of tadpoles are shown. Box plots are inserted in the panels. Bars in the boxes represent median, upper and lower limits of the boxes represent the first and third quartiles, and whiskers represent maximum and minimum values. Scale bars: 1âmm. Anterior is to the left, dorsal is up. Yellow broken lines indicate outline of the tails. White broken lines indicate amputated plane. *Pâ<â0.05, TukeyâKramerâs test
|
|
Figure 5. il-11 induces or maintains tissue progenitor cells across cell lineages during tail regeneration. a Gene expression profile of il-11 KD #1 and cas9 tadpoles. Left panel: volcano plot. Fold-change of expression level of il-11 KD #1 tadpoles over control tadpoles measured by RNA-sequencing are plotted on horizontal axis in log2 scale, and adjusted P-values are plotted on vertical axis in âlog10 scale. Genes with significant fold-changes (adjusted Pâ<â0.05) are plotted in red. Points beyond the range are plotted on the edge of the graph. Representative undifferentiated markers are plotted in blue. Right panel: top 10 genes which showed highest upregulation in il-11 KD #1 are listed. Mouse homologues of genes indicated in orange are reported to be selectively expressed in skeletal muscle in mice (Supplementary Fig. 7). These genes correspond to orange plots in the left panel. b Fold-change of expression levels of representative undifferentiated markers measured by RNA-sequencing. Meanâ±âs.e.m. nâ=â3. *adjusted Pâ<â0.05, Wald test. câh, Localisation of undifferentiated markers. Representative WISH images for not c, f, dcx d, g, or runx1 e, h in control câe or il-11 KD #1 tadpoles fâh are shown. Anterior is to the left, dorsal is up. Blue/purple colour represents signals for the genes. Brown pigments are melanophores of the tadpoles. Scale bars: 500âμm. Numbers at the bottom corner indicate the total ratio of tadpoles showing the corresponding expression pattern from two batches
|
|
Fig. 6 il-11 is sufficient for induction of progenitor cells across cell lineages in intact tadpole tail. a Schematic drawing of a construct for forced expression of il-11. Yellow boxes represent cis-regulatory elements, and green boxes represent coding sequences. gRNA #tyr target site was inserted in the construct. In the control construct, acgfp was inserted instead of il-11-p2a peptide-acgfp. b Schematic drawing of knock-in. Dark grey arrows: gRNA #tyr target sequences. c Schematic drawing of a gain of function experiment. dâg, Representative images of tadpoles used in this experiment. acgfp-d, e or il-11-f, g expressing tails 2 days after doxycycline treatment are shown. Tail tissues indicated in white broken lines from approximately 10 tadpoles were used for qRT-PCR. Dark-field images d, f and GFP2-filtered images e, g are shown. Scale bars: 1 mm. Anterior is to the left, dorsal is up. Yellow broken lines indicate outline of the tails. hâj, Expression levels of not h, dcx i, or runx1 j in tails expressing acgfp or il-11 were measured by qRT-PCR. Vertical axes represent relative expression levels normalised by those of ef1α. Mean ± s.e.m. n = 3. k, l, n, o, Representative ISH images for not k, l or dcx n, o in acgfp k, n or il-11 l, o-expressing intact tadpole tails 2 days after doxycycline treatment are shown. Several not-expressing cells in the notochord sheath (blue arrowheads) and dcx-expressing muscle (red arrowheads) were detected in il-11âexpressing tails. m The number of not-expressing cells in the notochord sheath in all sections containing notochord was counted. p The ratio of sections containing dcx-expressing muscle in all sections containing muscle was calculated. Box plots are inserted in the panels. Bars in the boxes represent median, upper and lower limits of the boxes represent the first and third quartiles, and whiskers represent maximum and minimum values. Scale bars: 100 μm except inset in (l) (10 μm). Anterior is to the left, dorsal is up. Magenta/purple colour represents signals for the genes. Inset: magnified view of boxed area. *P < 0.05, Studentâs t-test. ND: not detected
|
|
Supplementary Figure 1 Detailed localisation analysis of il-11 after tail amputation.
a-e, WISH images for il-11 that are not shown in Fig. 1. Representative images of tadpoles fixed at 2 (a and b), 5 (c), 72 (d), or 120 hpa (e) are shown. f, Posterior view of a tadpole fixed at 24 hpa. g, h, Sagittal section of tadpoles fixed at 24 (g) or 72 (h) hpa. Anterior is to the left and dorsal is up in side view or sagittal section images. Dorsal is up in the posterior view. Blue/purple colour represents signals for il-11 expression. Brown pigments are melanophores of the tadpoles. Scale bars: 500 μm (a-e) or 100 μm (f-h). Numbers at the bottom corner are the total ratio of tadpoles showing the corresponding expression pattern from at least 2 batches. Green broken lines indicate spinal cord and spinal cord ampulla, and yellow broken lines indicate notochord and notochord bud.
|
|
Supplementary Figure 2 Expression levels of members of the IL-11 family and receptors for IL-1.
Expression levels of il-6 (a, b), lif (c, d), il11ra (e, f), or il6st (g, h) were measured by qRT-PCR using RNA extracted from approximately 20 tadpoles. Tail stump tissues cut at the level of 0.5 mm anterior from the amputated plane were used. Vertical axes represent relative expression levels of the genes normalised by those of ef1α. Mean ± s.e.m. n=4.
|
|
Supplementary Figure 3 Localisation of phosphorylated Stat3 in blastema.
Tadpoles fixed at 72 hpa were sagittally sliced, and labelled using antibody against phosphorylated Stat3 (red). Nuclei were counterstained with Hoechst 33342 (blue). Anterior is to the left, dorsal is up. Inset: magnified view of boxed area. Scale bar: 100 μm.
|
|
Supplementary Figure 4 Analyses of il-11 knocked-down tadpoles.
a-e, Genotyping of tadpoles used in Fig. 2i. Genomic DNA was extracted from tail stump tissues cut at the level 0.5 mm anterior from the amputated plane after measurement of regeneration length, and sequences corresponding to il-11.L (a, d), il-11.S (b, e), or positive control ef1a (c) were PCR-amplified. Individual identification numbers are indicated on top. Sizes of DNA markers were (from bottom to top) 100, 200, 300, 400, 500, 600, 700, 800, 900, 1000, 1500, and 3000 bp. If the genomic region between two gRNA target sites is deleted, a band will be detected as indicated by the red arrowhead. Blue arrowheads correspond to wild-type sequences. Yellow asterisks: non-specific bands. f, g, Snout to vent length (SVL, f) and regeneration length (g) used for calculation in Fig. 2i are shown. h, Biological replicates for Fig. 2i are shown. Different batches of tadpoles were used in each experiment (Exp.). Box plots are inserted in the panels. Bars in the boxes represent median, upper and lower limits of the boxes represent the first and third quartiles, and whiskers represent maximum and minimum values. â P < 0.05, Studentâs t-test. â P < 0.05, Dunnettâs test. NA: not analysed.
|
|
Supplementary Figure 5 Analyses of il-11 forced expressed il-11 knocked-down tadpoles.
a, b, d, e, Snout to vent length (SVL, a, d) and regeneration length (b, e) used for calculation in Fig. 3j (a, b) or Fig. 3x (d, e) are shown. c, f, Biological replicates for Fig. 3j (c) or Fig. 3x (f) using different batches of tadpoles are shown. Box plots are inserted in the panels. Bars in the boxes represent median, upper and lower limits of the boxes represent the first and third quartiles, and whiskers represent maximum and minimum values.*P < 0.05, Tukey-Kramerâs test.
|
|
Supplementary Figure 6 The effect of il-11 knock down becomes prominent between 2 and 3 dpa.
Time-lapse images of a cas9 mRNA-injected (a-h), il-11 KD #1 (i-p), or #2 (q-x) tadpole are shown. Images were taken at 0 (a, i, q), 1 (b, j, r), 2 (c, k, s), 3 (d, l, t), 4 (e, m, u), 5 (f, n, v), 6 (g, o, w), and 7 (h, p, x) dpa. Anterior is to the left, dorsal is top. Scale bars: 1 mm.
|
|
Supplementary Figure 8 Detailed localisation analysis of undifferentiated marker genes in il-11 KD tadpoles.
a-d, WISH images for undifferentiated marker genes using cas9 mRNA-injected (a) or il-11 KD #1 (b-d) tadpoles that are not shown in Fig. 5. Representative WISH images for not (b), dcx (c), or runx1 (a and d) are shown. e-j, WISH images for undifferentiated marker genes using il-11 KD #2 tadpoles. Representative
WISH images for not (e and h), dcx (f and i), or runx1 (g and j) are shown. k-q, Section images. Representative images for not (k), dcx (l, n and p), or runx1 (m, o and q) using cas9 mRNA-injected (k-m), il-11 KD #1 (n and o), or #2 (p and q) are shown. Anterior is to the left and dorsal is up. Blue/purple colour represents signals for each gene. Brown pigments are melanophores of the tadpoles. Scale bars: 500 μm (a-j) or 100 μm (k-q). Numbers at the bottom corner are the total ratio of tadpoles showing the corresponding expression from two batches. Green broken lines indicate spinal cord and spinal cord ampulla, and yellow broken lines indicate notochord and notochord bud.
|
|
Supplementary Figure 9 Undifferentiated cells are rescued by forced expression of il-11 in il-11 KD tadpoles.
ISH images for not (a-d) or dcx (e-h). cas9 mRNA injected (a, e), acgfp (b, d, f, h) or il-11 (c, g)-expressing il-11 KD tadpoles were fixed at 2 dpa, and sagittally sliced. Anterior is to the left, dorsal is up. Scale bars: 100 μm. Magenta/purple colour represents signals for the genes. Brown pigments are melanophores of the
tadpoles. Signals for not were detected in the notochord bud (blue arrowheads). Signals for dcx were detected in muscle (red arrowheads) and spinal cord (white asterisks). Numbers at the bottom corner are the total ratio of tadpoles, indicating the corresponding expression from at least two batches. Green broken lines indicate spinal cord and spinal cord ampulla, and yellow broken lines indicate notochord and notochord bud. Inset: magnified view of boxed area.
|
|
Supplementary Figure 10 Gain of function analysis of il-11 for expression of undifferentiated markers.
Biological replicates for Fig. 6h-j using tadpoles from a different batch. Expression levels of not (a), dcx (b), or runx1 (c) were measured by qRT-PCR. Four to six tadpoles were used in each lot. Vertical axes represent relative expression levels normalised by those of ef1α. Mean ± s.e.m. n=3. *P < 0.05, Studentâs t-test. RT-PCR signal for not (a) or runx1 (c) was not detected in two or one samples in acgfp-expressing tails due to low expression levels.
|
|
Supplementary Figure 11 Localisation of cells expressing undifferentiated markers in tadpoles with forced expression of il-11.
Biological replicates for Fig. 6l and o. Representative ISH images for not (a) or dcx (b) in il-11-expressing intact tadpole tails 2 days after doxycycline treatment are shown. Several not-expressing cells in the notochord sheath (blue arrowheads), and dcx-expressing muscle (red arrowheads) were detected. Scale bars: 100 μm. Anterior is to the left, dorsal is up. Magenta/purple colour represents signals for the genes. Inset: magnified view of boxed area.
|