|
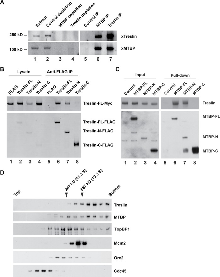
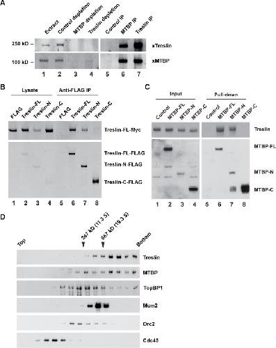
FIGURE 1:. Identification of a Xenopus homologue of MTBP. (A) Xenopus egg extracts (lane 1) were incubated with control, anti-MTBP, or anti-Treslin antibodies coupled to protein A Dynabeads. After removal of the beads by centrifugation, the supernatants (lanes 2–4) and beads (lanes 5–7) were immunoblotted for Treslin and MTBP. Data are representative of at least five independent experiments. (B) Human 293T cells were transfected with a control vector encoding the FLAG tag alone or vectors encoding FLAG-tagged versions of full-length Treslin or the Treslin-N or Treslin-C fragments. Cells were also transfected with a vector encoding full-length Treslin-Myc. Cell lysates were incubated with anti-FLAG beads. Cell lysates (lanes 1–4) and bead-bound proteins (lanes 5–8) were immunoblotted with anti-Myc (top panel) and anti-FLAG antibodies (bottom panel). Data are representative of two independent experiments. (C) Human 293T cells were transfected with a vector encoding the FLAG tag alone or FLAG-tagged versions of full-length MTBP, MTBP-N, or MTBP-C. Cells were also transfected with a vector encoding full-length Treslin-Myc. Cell lysates were incubated with anti-FLAG beads. Cell lysates (lanes 1–4) and bead-bound proteins (lanes 5–8) were immunoblotted with anti-Myc (top panel) and anti-FLAG antibodies (bottom panel). Data are representative of two independent experiments. (D) Native size of Treslin–MTBP complex. Xenopus NPE was subjected to sucrose density gradient centrifugation. Fractions from the gradient were immunoblotted for the indicated proteins. Catalase (247 kDa; 11.3 S) and thyroglobulin (667 kDa; 19.3 S) served as markers. Data are representative of two independent experiments.
|
|
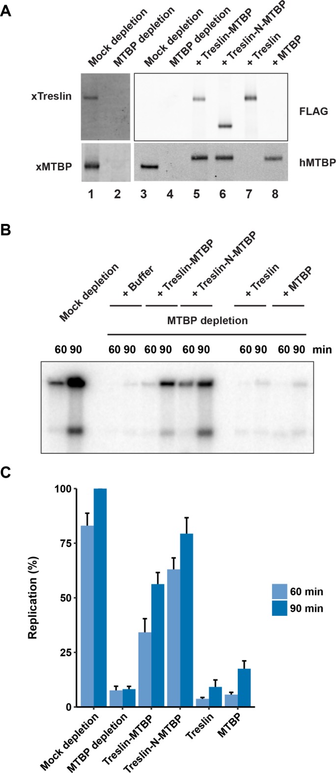
FIGURE 2:. Immunodepletion of MTBP abolishes chromosomal DNA replication in Xenopus egg extracts. (A) Egg extracts were mock-depleted with control antibodies (lanes 1 and 3) or immunodepleted with anti-MTBP antibodies (lanes 2 and 4–8). Following this procedure, extracts were supplemented with buffer alone (lanes 1–4), full-length human Treslin bound to human MTBP (lane 5), human Treslin-N bound to human MTBP (lane 6), full-length human Treslin alone (lane 7), or human MTBP alone (lane 8). Extracts were immunoblotted with antibodies against Xenopus (x) Treslin, Xenopus MTBP, and human (h) MTBP, as well as with anti-FLAG antibodies (as indicated on the sides of the immunoblots). Note that the anti-hMTBP antibodies cross-react with xMTBP. Recombinant Treslin and MTBP proteins were added to a final concentration of ∼10 nM. (B) The indicated extracts were assayed for chromosomal DNA replication at 60 and 90 min. (C) Results of replication assays as in B were compiled from five independent experiments (mean ± SEM). Values are expressed as the percentage of replication at 90 min in mock-depleted extracts.
|
|
FIGURE 3:. MTBP contains a highly conserved C-terminal domain. (A) Sequences of Treslin (top) and MTBP (bottom) from humans, Xenopus laevis, chicken (Gallus gallus), zebrafish (Danio rerio), and sea urchin (Strongylocentrotus purpuratus) were aligned with Clustal omega. Homology scores were calculated by the method of Capra and Singh (2007). Scores in the top 25% were highlighted with colors ranging from blue to yellow (higher to lower conservation). Regions for interaction between Treslin and MTBP have been denoted. The various constructs of Treslin and MTBP used in this study have been depicted. (B) The CTM domain can associate with nucleosomes. Micrococcal-nuclease digested nucleosomes from HeLa cells (lanes 1, 3, and 5) or recombinant nucleosomes (lanes 2, 4, and 6) were incubated with glutathione-agarose beads containing GST alone (lanes 3 and 4) or GST-CTM (lanes 5 and 6). After washing, the beads were immunoblotted with antibodies against histone H3. Lanes 1 and 2 depict input nucleosomes. Data are representative of at least five independent experiments. (C) Sequences of the CTM domain from the indicated species were aligned with the Clustal program. Predicted helical regions (H) are indicated. Amino acids in the indicated stretches (residues 824–830, 874–876, and 881–884) were mutated to alanine. The sequences of residues in these regions are highlighted in red. (D) Preparations of GST (lane 1) and the indicated forms of GST-CTM (lanes 2–5) were stained with Coomassie blue. (E) A radiolabeled random-sequence double-stranded 30-mer probe (10 nM; lane 1) was tested through EMSA for binding to the indicated proteins (lanes 2–6). Final concentration of proteins was 670 nM. Data are representative of two independent experiments.
|
|
FIGURE 4:. The CTM domain associates with dsDNA and G4 DNA. (A) A radiolabeled random-sequence 30-mer dsDNA probe (10 nM; first lane) was incubated with various amounts of GST alone (1 and 2 μM) or with either GST-CTM or GST-CTM-7A (0.0375, 0.075, 0.1, 0.15, 0.2, 0.3, 0.4. 0.6, and 2 μM) in the remaining lanes. Protein concentrations are depicted in descending order. Samples were electrophoresed in polyacrylamide gels and analyzed by phosphorimaging. Data are representative of three independent experiments. (B) The radiolabeled probe from A (10 nM) was incubated with GST-CTM (600 nM) in the absence (first lane) or presence of increasing amounts of the indicated competitor DNAs (remaining lanes). Competitor oligonucleotides were used at concentrations of 10, 50, and 250 nM. The pBluescript plasmid was added at concentrations of 0.2, 1, and 5 ng/μl. Samples were processed for EMSA. Data are representative of three independent experiments. (C) Quantitation of the results from B for samples containing 250 nM competitor DNA or 5 ng/μl pBluescript. Results depict the mean ± SEM for three experiments. (D) Radiolabeled random-sequence 30-mer dsDNA (10 nM) and G4 H45 DNA (10 nM) were incubated in the absence or presence of GST-CTM or GST-CTM-7A, as indicated. The protein concentrations were the same as in A, except that the lowest concentration (0.0375 μM) was omitted. Protein concentrations are depicted in descending order. Samples were processed for EMSA. Data are representative of three independent experiments.
|
|
FIGURE 5:. The CTM domain of MTBP is essential for DNA replication in egg extracts. (A) Egg extracts were mock-depleted with control antibodies or immunodepleted with anti-MTBP antibodies. Following this procedure, extracts were supplemented with buffer alone or recombinant Treslin-MTBP complexes containing wild-type, ∆C, or 7A versions of MTBP. For the Treslin subunit, we utilized the Treslin-N fragment. Extracts were assayed for chromosomal DNA replication. (B) Compilation of replication assay data from A and additional experiments. Results depict the mean ± SEM for three experiments. Values are expressed as the percentage of replication at 90 min in extracts containing wild-type MTBP. (C) Chromatin-binding assays. Egg extracts were mock-depleted with control antibodies or immunodepleted with anti-MTBP antibodies. Following this procedure, extracts were supplemented with buffer alone (lanes 1, 2, and 6–8) or recombinant Treslin-MTBP complexes containing Treslin-N and wild-type, ∆C, or 7A versions of MTBP (lanes 3–5 and 9–11). Extracts were immunoblotted for the indicated proteins (lanes 1–5). In addition, extracts were incubated in the absence (lane 6) and presence of sperm chromatin (lanes 7–11). After 45 min, chromatin fractions were prepared and immunoblotted for the indicated proteins (lanes 6–11). Data are representative of three independent experiments.
|
|
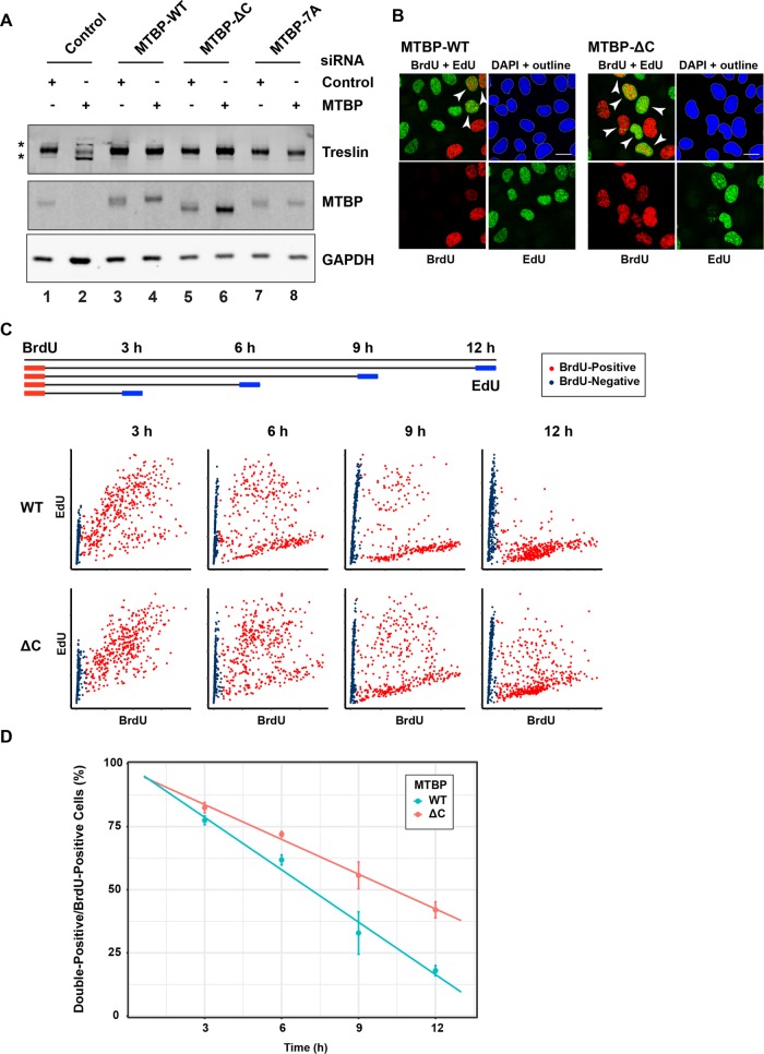
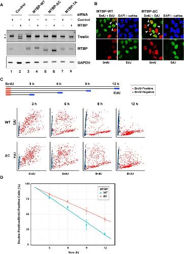
FIGURE 6:. Ablation of MTBP from human cells leads to elongation of S-phase. (A) Human U2OS Flp-In T-REx cells were treated with control (lanes 1, 3, 5, and 7) or MTBP siRNA (lanes 2, 4, 6, and 8). As indicated, expression of siRNA-resistant wild-type (WT; lanes 3 and 4), ∆C (lanes 5 and 6), or 7A (lanes 7 and 8) versions of MTBP was induced by addition of doxycycline. Extracts were immunoblotted for human Treslin and MTBP. Loading control, glyceraldehyde 3-phosphate dehydrogenase (GAPDH). Data are representative of three independent experiments. Asterisks denote background bands in lane 2. (B) The siRNA-treated U2OS cells expressing WT and ∆C versions of siRNA-resistant MTBP (see lanes 4 and 6 in A) were incubated for 30 min with BrdU at t = 0. At 9 h, cells were incubated with EdU for 30 min. Cells were processed for detection of incorporated BrdU and EdU, stained with 4’,6-diamidino-2-phenylindole (DAPI), and examined by confocal microscopy. The images depict staining patterns for BrdU, EdU, BrdU + EdU, and DAPI. Outlines of DAPI-stained nuclei denote areas that were identified for quantitation. Data are representative of three independent experiments. Bar, 10 μm. (C) Design of labeling time-course experiment with BrdU and EdU (top). The various bottom panels depict cells stained for BrdU (x-axis) and EdU (y-axis) at the indicated times. BrdU-positive cells are shown in red, and BrdU-negative cells are shown in blue. Each time point represents 800 cells. (D) Quantitation of the results from panel C. Results were compiled from three independent experiments (mean ± SEM). Paired Student's t test yielded p < 0.01.
|
|
FIGURE 7:. Human cells expressing MTBP without a functional CTM domain exhibit diminished origin firing. (A) Schematic of procedure for labeling of DNA fibers. Human cells expressing wild-type (WT) and ∆C versions of MTBP were treated with siRNA, labeled sequentially with CldU and IdU, and processed for DNA combing as described under Materials and Methods. (B) Representative images used for determination of replication fork velocities. Arrows indicate the lengths of tracks used for measurement of fork velocities. (C) Quantitation of replication fork velocities in cells expressing MTBP-WT or MTBP-∆C. Three independent experiments were performed with measurement of more than 150 fibers each. A Mann-Whitney U test yielded p < 0.001. Box plot depicts second quartile, median, and third quartile. (D) Representative images used for determination of inter-origin distances. (E) Quantitation of inter-origin distances in cells expressing MTBP-WT or MTBP-∆C. Results are compilation of two independent experiments with 50 random samples measured for each condition in each experiment. A Mann-Whitney U test yielded p < 0.001. Box plot depicts the second quartile, median, and third quartile.
|