XB-ART-53796
J Leukoc Biol
2017 Sep 01;1023:845-855. doi: 10.1189/jlb.1A0317-082RR.
Show Gene links
Show Anatomy links
Adipose tissue macrophages develop from bone marrow-independent progenitors in Xenopus laevis and mouse.
???displayArticle.abstract???
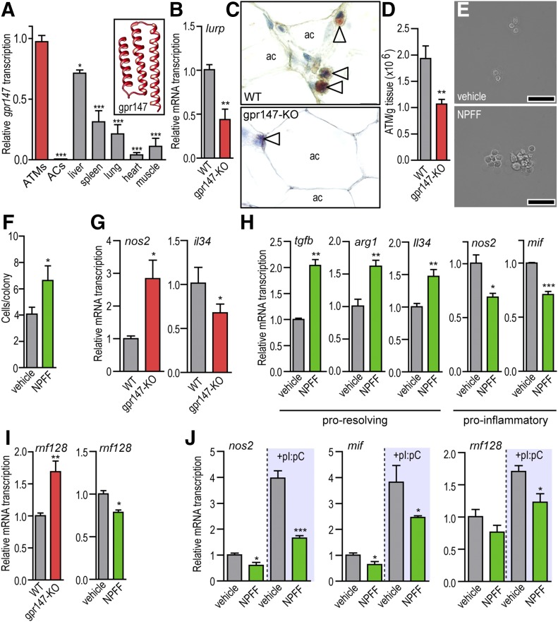
ATMs have a metabolic impact in mammals as they contribute to metabolically harmful AT inflammation. The control of the ATM number may have therapeutic potential; however, information on ATM ontogeny is scarce. Whereas it is thought that ATMs develop from circulating monocytes, various tissue-resident Mϕs are capable of self-renewal and develop from BM-independent progenitors without a monocyte intermediate. Here, we show that amphibian AT contains self-renewing ATMs that populate the AT before the establishment of BM hematopoiesis. Xenopus ATMs develop from progenitors of aVBI. In the mouse, a significant amount of ATM develops from the yolk sac, the mammalian equivalent of aVBI. In summary, this study provides evidence for a prenatal origin of ATMs and shows that the study of amphibian ATMs can enhance the understanding of the role of the prenatal environment in ATM development.
???displayArticle.pubmedLink??? 28642277
???displayArticle.pmcLink??? PMC5574031
???displayArticle.link??? J Leukoc Biol
???displayArticle.grants??? [+]
Species referenced: Xenopus laevis
Genes referenced: atm itgam npff npffr1 ptprc rnf128 tal1
Lines/Strains:
???attribute.lit??? ???displayArticles.show???
References [+] :
Ablamunits,
Reduced adiposity in ob/ob mice following total body irradiation and bone marrow transplantation.
2007, Pubmed
Ablamunits, Reduced adiposity in ob/ob mice following total body irradiation and bone marrow transplantation. 2007, Pubmed
Amano, Local proliferation of macrophages contributes to obesity-associated adipose tissue inflammation. 2014, Pubmed
Ampem, Adipose tissue macrophages in non-rodent mammals: a comparative study. 2016, Pubmed
Balic, Visualisation of chicken macrophages using transgenic reporter genes: insights into the development of the avian macrophage lineage. 2014, Pubmed
Boutens, Adipose tissue macrophages: going off track during obesity. 2016, Pubmed
Chang, Recent development of the mononuclear phagocyte system: in memory of Metchnikoff and Ehrlich on the 100th Anniversary of the 1908 Nobel Prize in Physiology or Medicine. 2009, Pubmed
Chen, Intraembryonic origin of hepatic hematopoiesis in Xenopus laevis. 1995, Pubmed , Xenbase
Ciau-Uitz, VEGFA-dependent and -independent pathways synergise to drive Scl expression and initiate programming of the blood stem cell lineage in Xenopus. 2013, Pubmed , Xenbase
Claycombe, Epigenetics of inflammation, maternal infection, and nutrition. 2015, Pubmed
Colombo, Microbiota and mucosal immunity in amphibians. 2015, Pubmed , Xenbase
Corsaro, Characterisation of Kupffer cells in some Amphibia. 2000, Pubmed , Xenbase
Costa, spib is required for primitive myeloid development in Xenopus. 2008, Pubmed , Xenbase
DeFalco, Yolk-sac-derived macrophages regulate fetal testis vascularization and morphogenesis. 2014, Pubmed
Elphick, The Evolution and Variety of RFamide-Type Neuropeptides: Insights from Deuterostomian Invertebrates. 2014, Pubmed
Ensan, Self-renewing resident arterial macrophages arise from embryonic CX3CR1(+) precursors and circulating monocytes immediately after birth. 2016, Pubmed
Epelman, Embryonic and adult-derived resident cardiac macrophages are maintained through distinct mechanisms at steady state and during inflammation. 2014, Pubmed
Fenoglio, Effects of environmental pollution on the liver parenchymal cells and Kupffer-melanomacrophagic cells of the frog Rana esculenta. 2005, Pubmed
FISCHMAN, Origin of osteoclasts from mononuclear leucocytes in regenerating newt limbs. 1962, Pubmed
Forbes, Preparing the ground for tissue regeneration: from mechanism to therapy. 2014, Pubmed
Gallone, Spleen and liver pigmented macrophages of Rana esculenta L. A new melanogenic system? 2002, Pubmed
Ganea, Inhibitory neuropeptide receptors on macrophages. 2001, Pubmed
Godwin, Macrophages are required for adult salamander limb regeneration. 2013, Pubmed
Gomez Perdiguero, Tissue-resident macrophages originate from yolk-sac-derived erythro-myeloid progenitors. 2015, Pubmed
Grayfer, Distinct functional roles of amphibian (Xenopus laevis) colony-stimulating factor-1- and interleukin-34-derived macrophages. 2015, Pubmed , Xenbase
Grayfer, Amphibian macrophage development and antiviral defenses. 2016, Pubmed , Xenbase
Grayfer, Prominent amphibian (Xenopus laevis) tadpole type III interferon response to the frog virus 3 ranavirus. 2015, Pubmed , Xenbase
Haase, Local proliferation of macrophages in adipose tissue during obesity-induced inflammation. 2014, Pubmed
Herrera-Herrera, RFamide neuropeptides inhibit murine and human adipose differentiation. 2008, Pubmed
Jenkins, Local macrophage proliferation, rather than recruitment from the blood, is a signature of TH2 inflammation. 2011, Pubmed
Jones, Regeneration of sensory cells after laser ablation in the lateral line system: hair cell lineage and macrophage behavior revealed by time-lapse video microscopy. 1996, Pubmed
Kirkham, Microglia activation during neuroregeneration in the adult vertebrate brain. 2011, Pubmed
Koh, Bone marrow-derived circulating progenitor cells fail to transdifferentiate into adipocytes in adult adipose tissues in mice. 2007, Pubmed
Kozak, The genetics of brown adipocyte induction in white fat depots. 2011, Pubmed
Lawrence, Transcriptional regulation of macrophage polarization: enabling diversity with identity. 2011, Pubmed
Lee, Cellular and molecular players in adipose tissue inflammation in the development of obesity-induced insulin resistance. 2014, Pubmed
Lopez, Mapping hematopoiesis in a fully regenerative vertebrate: the axolotl. 2014, Pubmed
López, Spatiotemporal sequence of appearance of NPFF-immunoreactive structures in the developing central nervous system of Xenopus laevis. 2006, Pubmed , Xenbase
Lumeng, Obesity induces a phenotypic switch in adipose tissue macrophage polarization. 2007, Pubmed
Marathe, Preserved glucose tolerance in high-fat-fed C57BL/6 mice transplanted with PPARgamma-/-, PPARdelta-/-, PPARgammadelta-/-, or LXRalphabeta-/- bone marrow. 2009, Pubmed
McCusker, The axolotl model for regeneration and aging research: a mini-review. 2011, Pubmed
Mills, Astrocytes phagocytose focal dystrophies from shortening myelin segments in the optic nerve of Xenopus laevis at metamorphosis. 2015, Pubmed , Xenbase
Molawi, Progressive replacement of embryo-derived cardiac macrophages with age. 2014, Pubmed
Morales, Innate immune responses and permissiveness to ranavirus infection of peritoneal leukocytes in the frog Xenopus laevis. 2010, Pubmed , Xenbase
Nakayama, Cas9-based genome editing in Xenopus tropicalis. 2014, Pubmed , Xenbase
Nogawa-Kosaka, Identification of erythroid progenitors induced by erythropoietic activity in Xenopus laevis. 2011, Pubmed , Xenbase
Osborn, The cellular and signaling networks linking the immune system and metabolism in disease. 2012, Pubmed
Ottaviani, The evolution of the adipose tissue: a neglected enigma. 2011, Pubmed
Paredes, Xenopus: An in vivo model for imaging the inflammatory response following injury and bacterial infection. 2015, Pubmed , Xenbase
Qi, Comparative study and expression analysis of the interferon gamma gene locus cytokines in Xenopus tropicalis. 2008, Pubmed , Xenbase
Qiu, Eosinophils and type 2 cytokine signaling in macrophages orchestrate development of functional beige fat. 2014, Pubmed
Ramsay, Regulation of cytokine gene expression by orosomucoid in neonatal swine adipose tissue. 2016, Pubmed
Robert, Comparative and developmental study of the immune system in Xenopus. 2009, Pubmed , Xenbase
Roger, High expression levels of macrophage migration inhibitory factor sustain the innate immune responses of neonates. 2016, Pubmed
Rosen, What we talk about when we talk about fat. 2014, Pubmed
Roszer, Autoimmune kidney disease and impaired engulfment of apoptotic cells in mice with macrophage peroxisome proliferator-activated receptor gamma or retinoid X receptor alpha deficiency. 2011, Pubmed
Rőszer, Understanding the Mysterious M2 Macrophage through Activation Markers and Effector Mechanisms. 2015, Pubmed
Sahoo, Grail controls Th2 cell development by targeting STAT6 for degradation. 2014, Pubmed
Scalia, The spleen pigment cells in some amphibia. 2004, Pubmed , Xenbase
Schulz, A lineage of myeloid cells independent of Myb and hematopoietic stem cells. 2012, Pubmed
Scott, Bone marrow-derived monocytes give rise to self-renewing and fully differentiated Kupffer cells. 2016, Pubmed
Sichel, Amphibia Kupffer cells. 2002, Pubmed , Xenbase
Sichel, The amphibian Kupffer cells build and demolish melanosomes: an ultrastructural point of view. 1997, Pubmed , Xenbase
Silva, Neuropeptides and thymic hormones in the Xenopus thymus. 2009, Pubmed , Xenbase
Silveira, Catalases and peroxidases histochemical detection; techniques suitable to discriminate these enzymes. 1978, Pubmed
Smith, XPOX2-peroxidase expression and the XLURP-1 promoter reveal the site of embryonic myeloid cell development in Xenopus. 2002, Pubmed , Xenbase
Soucie, Lineage-specific enhancers activate self-renewal genes in macrophages and embryonic stem cells. 2016, Pubmed
Sun, The anti-inflammatory potential of neuropeptide FF in vitro and in vivo. 2013, Pubmed
Takahama, Structural and endocytotic differences of fibroblasts and macrophages in the tail fin of amphibian larvae during metamorphosis. 1992, Pubmed
Tomiyama, Urotensin II upregulates migration and cytokine gene expression in leukocytes of the African clawed frog, Xenopus laevis. 2015, Pubmed , Xenbase
Wang, Role of decidual CD14(+) macrophages in the homeostasis of maternal-fetal interface and the differentiation capacity of the cells during pregnancy and parturition. 2016, Pubmed
Waqas, Neuropeptide FF increases M2 activation and self-renewal of adipose tissue macrophages. 2017, Pubmed
Waqas, Neuropeptide FF increases M2 activation and self-renewal of adipose tissue macrophages. 2017, Pubmed
Weisberg, Obesity is associated with macrophage accumulation in adipose tissue. 2003, Pubmed
Westover, An Immunomodulatory Device Improves Insulin Resistance in Obese Porcine Model of Metabolic Syndrome. 2016, Pubmed
Wistuba, The odontoclasts of Ambystoma mexicanum. 2000, Pubmed
Wu, LOMETS: a local meta-threading-server for protein structure prediction. 2007, Pubmed
Yaeger, Fine structure of the resorptive cells in the teeth of frogs. 1969, Pubmed
Yaparla, The unique myelopoiesis strategy of the amphibian Xenopus laevis. 2016, Pubmed , Xenbase
Yona, Fate mapping reveals origins and dynamics of monocytes and tissue macrophages under homeostasis. 2013, Pubmed
Zammit, Macrophage response during axonal regeneration in the axolotl central and peripheral nervous system. 1993, Pubmed
