|
Fig. 1. Production of NO in embryonic epidermis
NO is produced in certain cells in „salt and pepper“ manner at stage 26 (n=20) Scale bar = 200 μm (D). NO staining by DAFs
was made in early developmental stages (stage 10) (A-C). Double staining with DAFs (NO) and anti-alpha tubulin (MCCs) at
stage 26, 36 and 40 (G,J,M) or DAFs and anti-5HT (SSCs) at stage 40 (P) was made to determine the cell type where is NO
produced. NO is produced in MCCs at stage 26 and 36 (F,G,I,J) and in ionocytes at stage 26, 36 and 40 (F,G,I,J,L,M,O,P). The
production of NO was not detect in SSCs (I, J, L, M, O, P) and in MCCs at stage 40 (L,M). Ionocytes form couples at stage 40
(L,M,O,P). At least 5 embryos were used for each condition. Scale bar = 20 μm, magnification 40x
|
|
Fig. 2. Occurrence of NOS in embryonic epidermis
Embryos were hybridised with probes against eNOS (A,B) and nNOS (B,D) at stage 26 (A,C) and 30 (B,D). Positive cells on
eNOS, nNOS are scattered through embryonic epidermis (magnification 11,25x, scale bar = 50 μm). At least 5 embryos were
used for each condition.
|
|
Fig. 3. Inhibition of NO causes defects in ionocytes, multi-ciliated and small secretory cells
Embryos were injected by ctrl MO 34 ng (A,E,I,M, Q), nNOS MO 17 ng (B,F,J,N, R) and eNOS MO 34 ng (C,G,K,O,S) at stage
1 and fixed in 4% PFA at stage 26 (I-S), 30 (A-C) and 36 (E-G). MCCs were labeled by anti-alpha tubulin (A-C), vesicles in
SSCs were labeled by anti-5HT (E-G) and membranes by antibody against phalloidin (A-G) and imaged (apical surface of the
embryonic epidermis) by confocal microscopy (magnification 40x, scale bar = 20 μm) (A-G). MCCs, SSCs and ionocytes were
marked by alpha-tubulin (I-K) foxa1 (M-O) and foxi1e probe (Q-S) and imaged by macroscope (magnification 11,25x, scale bar
= 50 μm) (I-S). Embryos showing frequency of individual cell types after applying ctrl (A,E,I,M,Q), nNOS (B,F,J,N,R) and eNOS
(C,G,K,O,S) MO. Injection of nNOS MOS (B,F,J,N,R) and eNOS MO (C,G,K,O,S) cause reduction in number of MCCs (D),
SSCs (H) and reduced expression of scattered cell markers alpha-tubulin (L) foxa1 (P) and foxi1e (T). Quantification of
incidence of MCCs (D,L), SSCs (H,P) and ionocytes (T), error bars indicate + s.d., the P value was < 0.005 except ctrl x eNOS
(D) where was P value > 0.005. At least 5 embryos were used for each condition (One-way ANOVA, Tukey´s multiple
comparisons test).
|
|
Fig. 4. NO/cGMP signalling pathway and its effect on embryonic epidermis
Embryos were injected by ctrl MO 51 ng (E), SNAP 1 nl 100 mM (C), DMSO 1nl 100 mM (B) and prkg1 MO 51 ng (F) at stage 1
and fixed in 4% PFA at stage 30 (B,C,E,F). Embryos were stained with an antibody against α-tubulin (MCCs) and phalloidin
(membranes) and imaged (apical surface of the embryonic epidermis) by confocal microscopy (magnification 40x, scale bar =
20 μm). Injection of SNAP increased number of MCCs and prkg1 MO reduced number of MCCs in embryonic epidermis.
Quantification of incidence of MCCs (D,G), error bars indicate + s.d., the P-value was < 0,04 (D) and < 0,002 (G). At least 5
embryos were used for each condition (Student´s t test).
The vitelline membrane was removed from embryos at stage 8 to 9. Treatment by ODQ were performed at stage 10 to 26 and
embryos â affected (I) and control (H) were collected at stage 26. Embryos were stained with an antibody against α-tubulin
(MCCs) and phalloidin (membranes) and imaged (apical surface of the embryonic epidermis) by confocal microscopy
(magnification 40x, scale bar = 20 μm) Treatment by ODQ reduced number of ciliated cells in embryos at stage 26.
Quantification of incidence of MCCs (J), error bars indicate + s.d., the P-value was < 1*10^-8. The scheme shows the NO
pathway with used inhibitors in this experiment (A). At least 5 embryos were used for each condition (Student´s t test).
|
|
Fig. 5. Determination of developmental stages for necessity of NO
The vitelline membrane was removed from embryos at stage 8 to 9. Treatment by TRIM were performed at stage 10 (A,A´,E),
15 (B,B´,F) and 18 (C,C´,G) and all embryos - treated and control (D, D´, H) were collected at stage 26. Embryos were stained
with an antibody against α-tubulin (MCCs) and phalloidin (membranes) and imaged (apical surface of the embryonic epidermis)
by confocal microscopy (magnification 40x, scale bar = 20 μm). Treatment by TRIM reduced number of MCCs in embryos
treated at stage 10 and 15 (A-B). Quantification of incidence of MCCs (I) error bars indicate + s.d., the P-value was < 0.03 (ctrl
x st. 10, ctrl x st. 15), no statistically significant difference between ctrl embryos and embryos treated by TRIM at stage 18 (CD).
At least 5 embryos were used for each condition (One-way ANOVA, Tukey´s multiple comparisons test).
|
|
Fig. 6. Partial restoration of the quantity of ionocytes and SSCs by notch1 MO
Embryos were injected by ctrl MO 34 ng (A,D), nNOS MO 17 ng + ctrl MO 17 ng (B,E) and nNOS MO + notch1 MO (1:1, 17 ng
+ 17 ng) (C,F) at stage 1 and fixed in 4% PFA at stage 30 (A,B,C) and 40 (D,E,F). SSCs were labeled by anti-5HT and
membranes by antibody against phalloidin and imaged (apical surface of the embryonic epidermis) by confocal microscopy
(magnification 40x, scale bar = 20 μm) (A,B,C). Ionocytes were marked by foxi1e probe (D,E,F). Magnification 11,25x, scale bar
= 50 μm. Injection of nNOS MOS (B,E) cause reduction in number of SSCs (B,G) and ionocytes (E,H). Combination of MO
cause partial restoration of the quantity of ionocytes and SSCs (C,F,G,H). Quantification of incidence of SSCs (G) and
ionocytes (H), error bars indicate + s.d., the P-value was < 0,0002 (ctrl x nNOS + ctrl MO), < 0,13 (ctrl x nNOS + notch1 MO), <
0,005 (nNOS + ctrl x nNOS + notch1 MO) (G), < 0,2 (ctrl x nNOS + ctrl MO), < 0,7 (ctrl x nNOS + notch1 MO) < 0,35 (nNOS +
ctrl x nNOS + notch1 MO) (H). At least 5 embryos were used for each condition (One-way ANOVA, Tukey´s multiple
comparisons test).
|
|
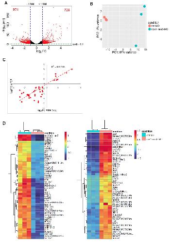
Fig. S1. Whole transcriptome RNA-seq profile of
Xenopus embryos after inhibition of NO.
Volcano plot of results from DESeq2. Highlighted dots
represent significant transcripts (padj < 0.1) with
changes in gene expression greater than 2 times (log2
FC > 1 or < 1). (A) PCA plot of normalized gene counts
using rlog transformation (B). RT-qPCR validation of
RNA-seq results of a sub-set of candidate targets (C).
Heatmap of 50 transcripts with the highest changes in
expression after inhibition of NO production (D).
Hierarchical clustering was performed between
individual experiments and transcripts. The color key
indicates the log2 value of normalized counts
substructed by their mean per transcript. Abbreviations
FC: Fold-change, padj: adjusted p-value
|
|
Fig. S2. Collagens changes at protein level
Ctrl MO and combination of eNOS and nNOS
MO (enNOS MO 2:1) were injected at stage 1.
Embryos were fixed in 4% PFA at stage 26 and
the sections of embryos were stained by
Masson Trichrome staining (A). Epidermis layer
was compared and amount of collagens was
assessed in control (n = 9) and affected
embryos (n = 8). Quantification of amount of
collagens (B) Error bars indicate + s.d. and the
P-value was < 0.03 At least 5 embryos were
used for each condition.
|
|
Fig. S3. Changes at otogelin in embryos with inhibited NO production
Ctrl MO 34 ng (A), nNOS MO 17 ng (B) and eNOS MO 34 ng (C) were injected at stage 1 and fixed in 4% PFA at
stage 26. Goblet cells were marked by otogelin (A-C) and imaged by macroscope (magnification 11,25x, scale bar
= 50 μm). At least 5 embryos were used for each condition.
|
|
Fig. S4. Inhibition of NO causes structural defects in MCCs
Embryos were injected by ctrl MO 17 ng (A) and nNOS MO 17 ng (B) at stage 1 and fixed in 4%
PFA at stage 35. MCCs were stained by antibody against anti-alpha tubulin and imaged (apical
surface of the embryonic epidermis) by confocal microscopy (magnification 40x, scale bar = 20 μm)
Injection of nNOS MOS (B) cause structural defects in MCCs in embryos at stage 35. At least 5
embryos were used for each condition.
|
|
Fig. S5. Inhibition of NO causes acummulation of basal bodies in central region of MCCs.
Ctrl MO (A) and nNOS MO (B) were injected into oocyte and fixed in 4% PFA at stage 26. Basal bodies were
labeled by gamma tubulin and membranes by antibody against phalloidin and imaged (apical surface of the
embryonic epidermis) by confocal microscopy (magnification 63x, scale bar = 20 μm) (A,B). Accumulation of basal
bodies in central region of MCCs appears in 50% of embryos with strong phenotype. At least 5 embryos were used
for each condition.
|
|
Fig. S6. Gene expression changes in embryonic epidermis with inhibited NO production relative to
control (100%)
Ctrl MO, nNOS MO and eNOS MO were injected into oocyte and the epidermis samples were manually
collected at stage 26. Markers for MCCs (tuba1a, foxJ1a), SSCs (foxa1a) and ionocytes (foxi1e, atp6v1a)
were decresed in embryos with inhibited NO production. Marker for goblet cells (itln2) was increased.
|