XB-ART-53614
Mol Psychiatry
2018 May 01;235:1303-1319. doi: 10.1038/mp.2017.63.
Show Gene links
Show Anatomy links
EFhd2/Swiprosin-1 is a common genetic determinator for sensation-seeking/low anxiety and alcohol addiction.
Mielenz D
,
Reichel M
,
Jia T
,
Quinlan EB
,
Stöckl T
,
Mettang M
,
Zilske D
,
Kirmizi-Alsan E
,
Schönberger P
,
Praetner M
,
Huber SE
,
Amato D
,
Schwarz M
,
Purohit P
,
Brachs S
,
Spranger J
,
Hess A
,
Büttner C
,
Ekici AB
,
Perez-Branguli F
,
Winner B
,
Rauschenberger V
,
Banaschewski T
,
Bokde ALW
,
Büchel C
,
Conrod PJ
,
Desrivières S
,
Flor H
,
Frouin V
,
Gallinat J
,
Garavan H
,
Gowland P
,
Heinz A
,
Martinot JL
,
Lemaitre H
,
Nees F
,
Paus T
,
Smolka MN
,
IMAGEN Consortium
,
Schambony A
,
Bäuerle T
,
Eulenburg V
,
Alzheimer C
,
Lourdusamy A
,
Schumann G
,
Müller CP
.
???displayArticle.abstract???
In many societies, the majority of adults regularly consume alcohol. However, only a small proportion develops alcohol addiction. Individuals at risk often show a high sensation-seeking/low-anxiety behavioural phenotype. Here we asked which role EF hand domain containing 2 (EFhd2; Swiprosin-1) plays in the control of alcohol addiction-associated behaviours. EFhd2 knockout (KO) mice drink more alcohol than controls and spontaneously escalate their consumption. This coincided with a sensation-seeking and low-anxiety phenotype. A reversal of the behavioural phenotype with β-carboline, an anxiogenic inverse benzodiazepine receptor agonist, normalized alcohol preference in EFhd2 KO mice, demonstrating an EFhd2-driven relationship between personality traits and alcohol preference. These findings were confirmed in a human sample where we observed a positive association of the EFhd2 single-nucleotide polymorphism rs112146896 with lifetime drinking and a negative association with anxiety in healthy adolescents. The lack of EFhd2 reduced extracellular dopamine levels in the brain, but enhanced responses to alcohol. In confirmation, gene expression analysis revealed reduced tyrosine hydroxylase expression and the regulation of genes involved in cortex development, Eomes and Pax6, in EFhd2 KO cortices. These findings were corroborated in Xenopus tadpoles by EFhd2 knockdown. Magnetic resonance imaging (MRI) in mice showed that a lack of EFhd2 reduces cortical volume in adults. Moreover, human MRI confirmed the negative association between lifetime alcohol drinking and superior frontal gyrus volume. We propose that EFhd2 is a conserved resilience factor against alcohol consumption and its escalation, working through Pax6/Eomes. Reduced EFhd2 function induces high-risk personality traits of sensation-seeking/low anxiety associated with enhanced alcohol consumption, which may be related to cortex function.
???displayArticle.pubmedLink??? 28397836
???displayArticle.pmcLink??? PMC5984092
???displayArticle.link??? Mol Psychiatry
???displayArticle.grants??? [+]
Wellcome Trust , R01 MH085772 NIMH NIH HHS, U54 EB020403 NIBIB NIH HHS , 93558 Medical Research Council , MR/N000390/1 Medical Research Council , Department of Health, G0901858 Medical Research Council
Species referenced: Xenopus laevis
Genes referenced: cfp efhd2 eomes kidins220 nlrp1 nsf pax6
???attribute.lit??? ???displayArticles.show???
|
|
|
|
|
Figure 2. EFhd2 knockout (KO) mice display a sensation-seeking/low-anxiety behavioural phenotype that is frequently associated with an enhanced risk for alcohol addiction. (a) In the open-field (OF) test EFhd2 KO mice (n=9) show higher locomotor activity in a novel environment than wild-type (WT) mice (n=12). (b) The latency to enter the anxiogenic centre of the maze for the first time is reduced and (c) EFhd2 KO mice spend more time in the centre of the maze than WT mice. (d) Centre locomotion of EFhd2 KO mice is enhanced in the OF. (e) Locomotion in the periphery of the maze is not altered in EFhd2 KO mice. Also the elevated plus maze (EPM) test suggests reduced levels of anxiety in EFhd2 KO (n=8) compared to WT (n=12) mice. (f) The number of entries into the open arms is enhanced in EFhd2 KO mice. (g) Also, locomotion in the open arms is enhanced. In-depth analysis of anxiety-related behaviour in the EPM shows that major differences between EFhd2 KO and WT mice are derived from behaviour in most anxiety-loaded parts of the maze, that is, the distal part of the arms, as shown by (h) the time spent on proximal (Prox) and distal (Dist) arms of the maze, (i) the locomotor activity on all arms of the EPM, and by (j) the entries in the arms of the EPM. (k) In the forced swim test, EFhd2 KO mice show less immobility (floating) than WT mice. (l) The novelty-suppressed feeding (NSF) test shows a strong tendency for reduced depression-like behaviour in EFhd2 KO mice (n=8) compared to WT (n=11) mice. The latency to eat food in a novel environment is largely reduced in EFhd2 KO mice. (m) Speed of locomotion to search out for the food in the NSF test is significantly enhanced in EFhd2 KO mice, indicating a reduced suppression of feeding by the novelty of the environment. (n) The lack of EFhd2 has no effect on sucrose preference (*P<0.05; **P<0.01). |
|
|
Figure 3. Low anxiety and high alcohol consumption in EFhd2 knockout (KO) mice can be reversed by chronic subcutaneous (s.c.) treatment with the anxiogenic drug β-carboline-3-carboxylate ethyl ester (β-CCE). β-CCE was administered s.c. by osmotic minipumps at a rate of 1.5âmgâkgâ1 per day. After 8â9 days of administration, the elevated plus maze (EPM) test revealed a reversal of the low-anxiety phenotype of EFhd2 KO mice (n=7 per group) to the level of wild-type (WT, n=8 and 9 per group) animals. (a) Time spent in the open (OA) and closed arm (CA) or centre (Ctr) of the EPM (*P<0.05). (b) Alcohol consumption in a two-bottle free-choice drinking paradigm in mice with chronic treatment with β-CCE or vehicle (***P<0.001; #P<0.05). (c) Dopamine basal levels in the nucleus accumbens (Nac) and prefrontal cortex (PFC) prior to alcohol treatment. EFhd2 is required for basal dopaminergic tone in the Nac, but not in the PFC of mice (*P<0.05). (d) EFhd2 limits the alcohol-induced increase in extracellular dopamine levels in the Nac, but not in the PFC of mice. Extracellular dopamine levels after acute alcohol (2âgâkgâ1, intraperitoneal) treatment in EFhd2 KO (n=9) and WT (n=9) mice in (d) the Nac and (e) PFC (*P<0.05, §P<0.01 vs WT). |
|
|
Figure 4. EFhd2 controls gene co-expression in the prefrontal cortex (PFC) of mice, a brain region with naturally high EFhd2 expression. (a) Weighted gene co-expression network analysis of mouse PFC expression data comparing alcohol or water drinking EFhd2 knockout (KO) and wild-type (WT) mice (n=4 PER group). Cluster dendrogram generated by hierarchical clustering of genes on the basis of topological overlap. Modules of correlated genes were assigned colours and are indicated by the horizontal bar beneath the dendrogram, where all unassigned genes were placed in the grey module. (b) Expression changes between WT and EFhd2 KO for selected candidate genes (EFhd2, S100a5, Th and Doc2g) of the turquoise model. (c, d) Scatter plot of correlations between gene significance (GS), that is, differential expression between WT and EFhd2 KO (F-statistics from the analysis of variance model) and module membership (MM) for turquoise and green-yellow modules. (e, f) Heatmap of top 100 genes in turquoise and green-yellow modules. In the heatmap, red represents high expression, whereas green represents low expression values. |
|
|
Figure 5. EFhd2 controls cortical development and micro-morphology of neuronal cells. (a) In situ hybridization against Efhd2 expression in explanted brains of Xenopus stage 40 tadpoles. A sense probe was used to identify unspecific binding (bar: 0.5âmm). (b) At the eight-cell stage, Xenopus embryos were injected unilaterally into one dorso-animal blastomere with EFhd2 morpholino or an unrelated control morpholino, along with a lacZ-encoding plasmid. The star (*) marks the injected side. At stage 28, β-galactosidase activity was visualized to identify the injected side. Pax6 was detected by whole-mount in situ hybridization (bar: 1âmm). (c) At the eight-cell stage, Xenopus embryos were injected unilaterally into one dorso-animal blastomere with EFhd2 morpholino or an unrelated control morpholino. At stage 28, Eomes expression was assessed by quantitative PCR (***P<0.001). (d) Brain area volume of adult EFhd2 knockout (KO) and wild-type (WT) mice measured with magnetic resonance imaging. Hipp, hippocampus; OB, olfactory bulb; PFC, prefrontal cortex; SMC, sensorimotor cortex; Ventr, ventricle; *P<0.05. |
|
|
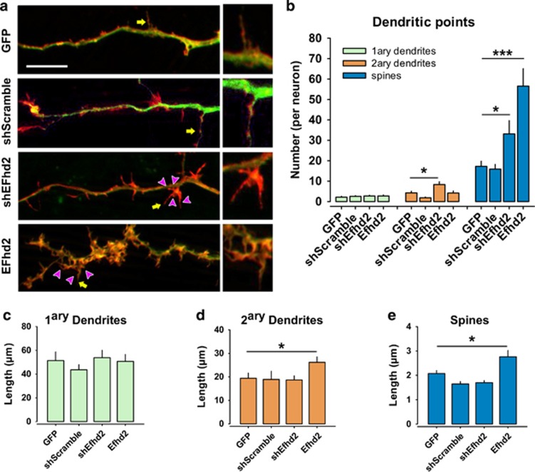
Figure 6. EFhd2 controls neuronal spine density and dendritic length. (a) Primary cortical neurons were transfected with short hairpin RNAs (shRNAs; scrambled or directed against EFhd2) linked to green fluorescent protein (GFP) expression, with GFP expressing or EFhd2-IRES-GFP vectors, fixed and stained with phalloidineârhodamine. (bâe) Dendrites and spines of green cells were analysed with ImageJ. Data are shown as mean+s.e.m. (*P<0.05; ***P<0.001). |
References [+] :
Ahmed,
Toward an evolutionary basis for resilience to drug addiction.
2011, Pubmed
Ahmed, Toward an evolutionary basis for resilience to drug addiction. 2011, Pubmed
Amato, Dynamic regulation of dopamine and serotonin responses to salient stimuli during chronic haloperidol treatment. 2011, Pubmed
Avramidou, The novel adaptor protein Swiprosin-1 enhances BCR signals and contributes to BCR-induced apoptosis. 2007, Pubmed
Blanchard, The HR/LR model: Further evidence as an animal model of sensation seeking. 2009, Pubmed
Borger, The calcium-binding protein EFhd2 modulates synapse formation in vitro and is linked to human dementia. 2014, Pubmed
Brachs, Swiprosin-1/EFhd2 limits germinal center responses and humoral type 2 immunity. 2014, Pubmed
Brummelkamp, A system for stable expression of short interfering RNAs in mammalian cells. 2002, Pubmed
Chen, Hypothalamic proteoglycan syndecan-3 is a novel cocaine addiction resilience factor. 2013, Pubmed
Chen, Epidemiological estimates of risk in the process of becoming dependent upon cocaine: cocaine hydrochloride powder versus crack cocaine. 2004, Pubmed
Cunningham, Drug-induced conditioned place preference and aversion in mice. 2006, Pubmed
Díaz-Alonso, CB1 Cannabinoid Receptor-Dependent Activation of mTORC1/Pax6 Signaling Drives Tbr2 Expression and Basal Progenitor Expansion in the Developing Mouse Cortex. 2015, Pubmed
Dütting, Fraternal twins: Swiprosin-1/EFhd2 and Swiprosin-2/EFhd1, two homologous EF-hand containing calcium binding adaptor proteins with distinct functions. 2011, Pubmed
Easton, αCaMKII autophosphorylation controls the establishment of alcohol-induced conditioned place preference in mice. 2013, Pubmed
Easton, αCaMKII autophosphorylation controls the establishment of alcohol drinking behavior. 2013, Pubmed
Easton, αCaMKII autophosphorylation controls exploratory activity to threatening novel stimuli. 2011, Pubmed
Elsen, The protomap is propagated to cortical plate neurons through an Eomes-dependent intermediate map. 2013, Pubmed
Ferrer-Acosta, EFhd2 is a novel amyloid protein associated with pathological tau in Alzheimer's disease. 2013, Pubmed
Fukuda, Doc2gamma, a third isoform of double C2 protein, lacking calcium-dependent phospholipid binding activity. 2000, Pubmed
Gentleman, Bioconductor: open software development for computational biology and bioinformatics. 2004, Pubmed
Gu, ADF/cofilin-mediated actin dynamics regulate AMPA receptor trafficking during synaptic plasticity. 2010, Pubmed
Hagen, The B cell receptor-induced calcium flux involves a calcium mediated positive feedback loop. 2012, Pubmed
Harland, In situ hybridization: an improved whole-mount method for Xenopus embryos. 1991, Pubmed , Xenbase
Heinz, In vivo association between alcohol intoxication, aggression, and serotonin transporter availability in nonhuman primates. 1998, Pubmed
Hinckers, Low level of response to alcohol as associated with serotonin transporter genotype and high alcohol intake in adolescents. 2006, Pubmed
Hooks, Individual differences in basal and cocaine-stimulated extracellular dopamine in the nucleus accumbens using quantitative microdialysis. 1992, Pubmed
Howie, Fast and accurate genotype imputation in genome-wide association studies through pre-phasing. 2012, Pubmed
Huh, Swiprosin-1 modulates actin dynamics by regulating the F-actin accessibility to cofilin. 2013, Pubmed
Huston, What's conditioned in conditioned place preference? 2013, Pubmed
Irizarry, Exploration, normalization, and summaries of high density oligonucleotide array probe level data. 2003, Pubmed
Kroczek, Swiprosin-1/EFhd2 controls B cell receptor signaling through the assembly of the B cell receptor, Syk, and phospholipase C gamma2 in membrane rafts. 2010, Pubmed
Kwon, Swiprosin-1 is a novel actin bundling protein that regulates cell spreading and migration. 2013, Pubmed
Lenz, Sex hormone activity in alcohol addiction: integrating organizational and activational effects. 2012, Pubmed
Leyton, Amphetamine-induced increases in extracellular dopamine, drug wanting, and novelty seeking: a PET/[11C]raclopride study in healthy men. 2002, Pubmed
Li, MaCH: using sequence and genotype data to estimate haplotypes and unobserved genotypes. 2010, Pubmed
Livak, Analysis of relative gene expression data using real-time quantitative PCR and the 2(-Delta Delta C(T)) Method. 2001, Pubmed
MacLaren, Cerebellar gene expression profiling and eQTL analysis in inbred mouse strains selected for ethanol sensitivity. 2005, Pubmed
Magid, Differentiating between sensation seeking and impulsivity through their mediated relations with alcohol use and problems. 2007, Pubmed
Martins-de-Souza, Prefrontal cortex shotgun proteome analysis reveals altered calcium homeostasis and immune system imbalance in schizophrenia. 2009, Pubmed
McBride, Localization of brain reinforcement mechanisms: intracranial self-administration and intracranial place-conditioning studies. 1999, Pubmed
Mielenz, Physiological and pathophysiological functions of Swiprosin-1/EFhd2 in the nervous system. 2016, Pubmed
Moreno, Spatio-temporal expression of Pax6 in Xenopus forebrain. 2008, Pubmed , Xenbase
Morrow, Neuroscience of resilience and vulnerability for addiction medicine: From genes to behavior. 2016, Pubmed
Müller, Episodic memories and their relevance for psychoactive drug use and addiction. 2013, Pubmed
Müller, Drugs as instruments: a new framework for non-addictive psychoactive drug use. 2011, Pubmed
Müller, Double dissociating effects of sensory stimulation and cocaine on serotonin activity in the occipital and temporal cortices. 2007, Pubmed
Müller, The role of serotonin in drug use and addiction. 2015, Pubmed
Nadal, Positive relationship between activity in a novel environment and operant ethanol self-administration in rats. 2002, Pubmed
Norbury, Sensation-seeking: Dopaminergic modulation and risk for psychopathology. 2015, Pubmed
Peritogiannis, Sensation/novelty seeking in psychotic disorders: A review of the literature. 2015, Pubmed
Piazza, Factors that predict individual vulnerability to amphetamine self-administration. 1989, Pubmed
Price, Principal components analysis corrects for stratification in genome-wide association studies. 2006, Pubmed
Pum, Dissociating effects of cocaine and d-amphetamine on dopamine and serotonin in the perirhinal, entorhinal, and prefrontal cortex of freely moving rats. 2007, Pubmed
Purcell, PLINK: a tool set for whole-genome association and population-based linkage analyses. 2007, Pubmed
Purohit, The Ca2+ sensor protein swiprosin-1/EFhd2 is present in neurites and involved in kinesin-mediated transport in neurons. 2014, Pubmed
Quinn, Pax6 controls cerebral cortical cell number by regulating exit from the cell cycle and specifies cortical cell identity by a cell autonomous mechanism. 2007, Pubmed
Robinson, Structural plasticity associated with exposure to drugs of abuse. 2004, Pubmed
Samaha, Why does the rapid delivery of drugs to the brain promote addiction? 2005, Pubmed
Sansom, The level of the transcription factor Pax6 is essential for controlling the balance between neural stem cell self-renewal and neurogenesis. 2009, Pubmed
Schumann, Systematic analysis of glutamatergic neurotransmission genes in alcohol dependence and adolescent risky drinking behavior. 2008, Pubmed
Schumann, The IMAGEN study: reinforcement-related behaviour in normal brain function and psychopathology. 2010, Pubmed
Schwarting, Relationship between anxiety and serotonin in the ventral striatum. 1998, Pubmed
Sessa, Tbr2-positive intermediate (basal) neuronal progenitors safeguard cerebral cortex expansion by controlling amplification of pallial glutamatergic neurons and attraction of subpallial GABAergic interneurons. 2010, Pubmed
Spanagel, Alcoholism: a systems approach from molecular physiology to addictive behavior. 2009, Pubmed
Stacey, A translational systems biology approach in both animals and humans identifies a functionally related module of accumbal genes involved in the regulation of reward processing and binge drinking in males. 2016, Pubmed
Stacey, RASGRF2 regulates alcohol-induced reinforcement by influencing mesolimbic dopamine neuron activity and dopamine release. 2012, Pubmed
Stautz, Impulsivity-related personality traits and adolescent alcohol use: a meta-analytic review. 2013, Pubmed
Streicher, Modulation of quaternary structure of S100 proteins by calcium ions. 2010, Pubmed
Süß, Hippocampal structure and function are maintained despite severe innate peripheral inflammation. 2015, Pubmed
Vega, A novel calcium-binding protein is associated with tau proteins in tauopathy. 2008, Pubmed
Verheij, Twenty years of dopamine research: individual differences in the response of accumbal dopamine to environmental and pharmacological challenges. 2008, Pubmed
Vuadens, Identification of swiprosin 1 in human lymphocytes. 2004, Pubmed
Wagner, From first drug use to drug dependence; developmental periods of risk for dependence upon marijuana, cocaine, and alcohol. 2002, Pubmed
Whelan, Neuropsychosocial profiles of current and future adolescent alcohol misusers. 2014, Pubmed
White, Addictive drugs as reinforcers: multiple partial actions on memory systems. 1996, Pubmed
Wilson, Adolescent drinking and brain morphometry: A co-twin control analysis. 2015, Pubmed
Wittchen, The size and burden of mental disorders and other disorders of the brain in Europe 2010. 2011, Pubmed
Woicik, The Substance Use Risk Profile Scale: a scale measuring traits linked to reinforcement-specific substance use profiles. 2009, Pubmed
Yau, Nucleus accumbens response to incentive stimuli anticipation in children of alcoholics: relationships with precursive behavioral risk and lifetime alcohol use. 2012, Pubmed
Yeung, FG7142, yohimbine, and βCCE produce anxiogenic-like effects in the elevated plus-maze but do not affect brainstem activated hippocampal theta. 2013, Pubmed
Yogarajah, PAX6, brain structure and function in human adults: advanced MRI in aniridia. 2016, Pubmed
Zheng, Activin Controls Ethanol Potentiation of Inhibitory Synaptic Transmission Through GABAA Receptors and Concomitant Behavioral Sedation. 2016, Pubmed
Zhou, Chronic alcohol drinking alters neuronal dendritic spines in the brain reward center nucleus accumbens. 2007, Pubmed
Zuckerman, The psychobiological model for impulsive unsocialized sensation seeking: a comparative approach. 1996, Pubmed
Zweifel, Role of NMDA receptors in dopamine neurons for plasticity and addictive behaviors. 2008, Pubmed
