Click here to close
Hello! We notice that you are using Internet Explorer, which is not supported by Xenbase and may cause the site to display incorrectly.
We suggest using a current version of Chrome,
FireFox, or Safari.
J Cell Sci
2017 May 15;13010:1809-1821. doi: 10.1242/jcs.195891.
Show Gene links
Show Anatomy links
The MgcRacGAP SxIP motif tethers Centralspindlin to microtubule plus ends in Xenopus laevis.
Breznau EB
,
Murt M
,
Blasius TL
,
Verhey KJ
,
Miller AL
.
???displayArticle.abstract???
Centralspindlin, a complex of the kinesin-6-family member MKLP1 and MgcRacGAP (also known as Kif23 and Racgap1, respectively), is required for cytokinesis and cell-cell junctions. During anaphase, Centralspindlin accumulates at overlapping central spindle microtubules and directs contractile ring formation by recruiting the GEF Ect2 to the cell equator to activate RhoA. We found that MgcRacGAP localized to the plus ends of equatorial astral microtubules during cytokinesis in Xenopus laevis embryos. How MgcRacGAP is stabilized at microtubule plus ends is unknown. We identified an SxIP motif in X. laevis MgcRacGAP that is conserved with other proteins that bind to EB1 (also known as Mapre1), a microtubule plus-end tracking protein. Mutation of the SxIP motif in MgcRacGAP resulted in loss of MgcRacGAP tracking with EB3 (also known as Mapre3) on growing microtubule plus ends, abnormal astral microtubule organization, redistribution of MgcRacGAP from the contractile ring to the polar cell cortex, and mislocalization of RhoA and its downstream targets, which together contributed to severe cytokinesis defects. Furthermore, mutation of the MgcRacGAP SxIP motif perturbed adherens junctions. We propose that the MgcRacGAP SxIP motif is functionally important both for its role in regulating adherens junction structure during interphase and for regulating Rho GTPase activity during cytokinesis.
Fig. 1. MgcRacGAP localizes to microtubule plus ends at the equatorial cortex as cytokinesis initiates. (A) Still images from a single z-plane time-lapse
movie of a X. laevis embryo co-injected with Mgc MO+Mgc–3×GFP and a probe for MTs (2×mChe–EMTB). Mgc–3×GFP (green) localizes in the nucleus of
interphase cells, at overlapping central spindle MTs, as well as at individual MTs at the equatorial cortex prior to furrowing. A FIRE look-up table (LUT) plugin was
applied to the Mgc–3×GFP channel to highlight Mgc localization, and enlarged regions are shown on the right (arrows, overlapping central spindle MTs;
arrowheads, individual MTs at equatorial cortex). (B) Still images from a single z-plane time-lapse movie of a X. laevis embryo co-injected with Mgc MO+Mgc–
3×GFP and 2×mChe–EMTB. The dashed boxes in B indicate regions that are enlarged in B′ and B″. The frames in B′ show Mgc–3×GFP decorating equatorial
astral MTs (arrow) and Mgc–3×GFP puncta at MT plus ends (arrowheads). The frames in B″ show directed movement of an Mgc–3×GFP puncta (arrowheads),
apparently along astral MTs, as Mgc–3×GFP forms clusters at the equatorial cell cortex.
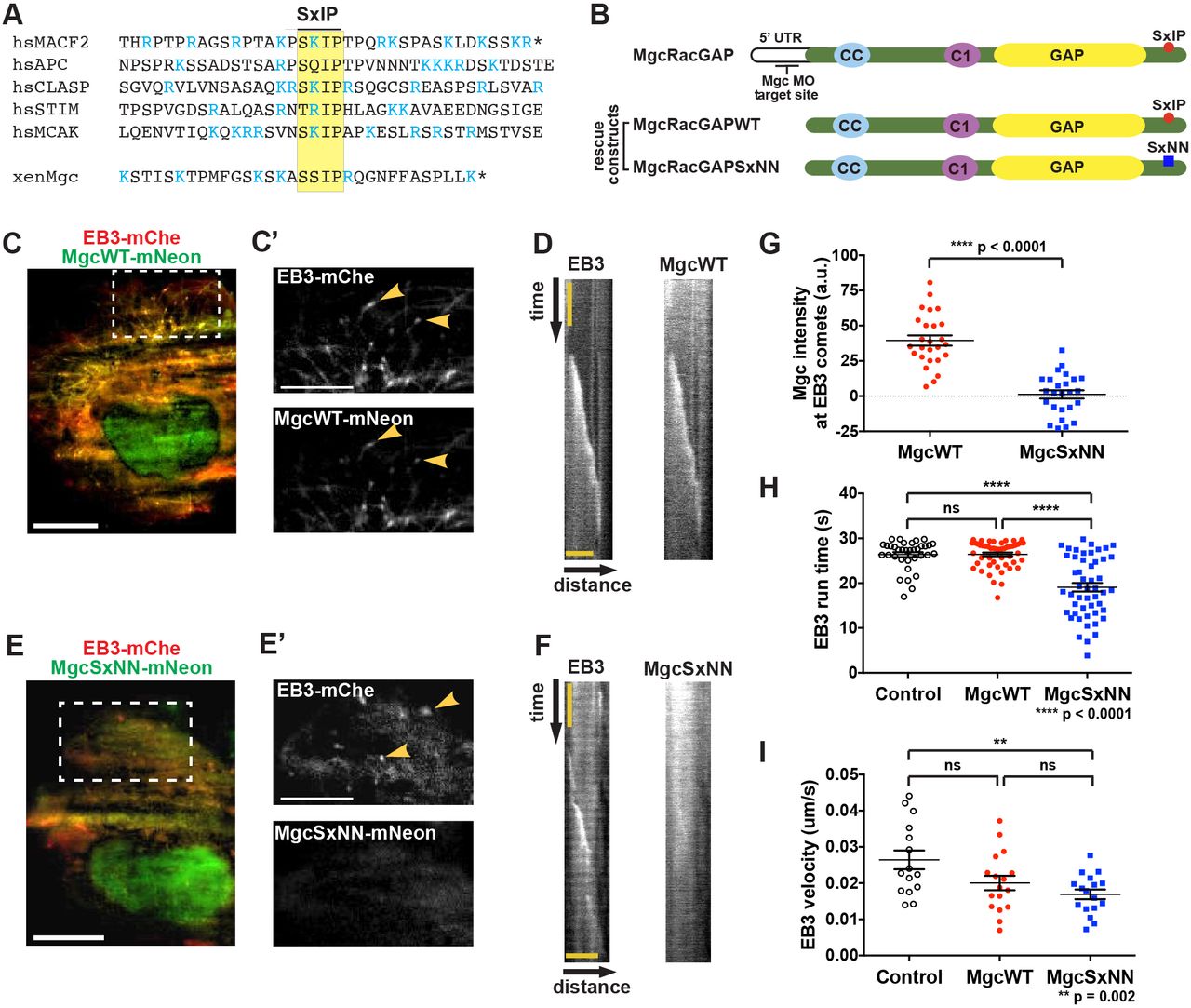
Fig. 2. MgcRacGAP tracks with EB3 at growing microtubule plus ends. (A) Amino acid sequence alignment surrounding the SxIP motif (yellow box) of five
known EB1-binding proteins and the SxIP motif in the C-terminus of X. laevis Mgc. Basic arginine (R) and lysine (K) residues are shown in blue. Stop codons are
indicated by *. (B) Mgc domain diagram. Endogenous Mgc is knocked down with MOs that target the 5′UTR; MgcWT and MgcSxNN constructs do not contain the
endogenous 5′ UTR sequence, so they are not targeted by the MOs. The location of the putative SxIP motif in Mgc (red circle) and the SxNN mutation (blue
square) are indicated. (C) TIRF microscopy image of a Cos-7 cell transfected with EB3–mChe (red) and MgcWT–mNeon (green). Scale bar: 20 µm. (C′) An
enlarged view of the boxed region in C showing that EB3–mChe and MgcWT–mNeon accumulate on the plus ends of microtubules (yellow arrowheads). Scale
bar: 5 µm. (D) Representative kymographs following an EB3–mChe comet in cells co-expressing EB3–mChe and MgcWT–mNeon. Scale bar: 4.3 µm (distance),
1 sec (time). (E) TIRF microscopy image of a Cos-7 cell expressing EB3–mChe (red) and MgcSxNN–mNeon (green). Scale bar: 20 µm. (E′) An enlarged view of
the boxed region in E showing EB3–mChe comets (yellow arrowheads) and the strongly reduced corresponding signal in the MgcSxNN–mNeon channel. Scale
bar: 5 µm. (F) Representative kymographs following an EB3–mChe comet in cells co-expressing EB3–mChe and MgcSxNN–mNeon. The total time represented
is 6.5 s; scale bar: 4.3 µm (distance). (G–I) Quantification of (G) Mgc–mNeon intensity at EB3 comets. MgcWT=26 kymographs, 9 cells; MgcSxNN=25
kymographs, 8 cells. (H) EB3–mChe run duration on MT plus ends. Control=35 EB3 comets, 7 cells; MgcWT=50 EB3 comets, 10 cells; MgcSxNN=50 EB3
comets, 10 cells. (I) Velocity of EB3–mChe comets. Control=15 EB3 comets, 7 cells; MgcWT=17 EB3 comets, 9 cells; MgcSxNN=17 EB3 comets, 9 cells.
Mean±s.e.m. (unpaired Student’s t-test). All n values represent cumulative values from three independent experiments. ns, not significant.
Fig. 3. The MgcRacGAP SxIP motif is necessary for successful cytokinesis and proper astral microtubule structure. (A) Still images from time-lapse movies
of X. laevis embryos at NF stage 10-11. Embryos were co-injected with Mgc MO and either MgcWT or MgcSxNN along with a probe for DNA (mCheâH2B) and
a probe for F-actin (mCheâUtrCH). Red asterisks indicate multinucleate cells. (B) Still images from time-lapse movies of NF stage 13-14 X. laevis embryos injected as
described in A. Red asterisks indicate multinucleate cells. (C) Quantification of the percent of multinucleate cells in MO+MgcWT or MO+MgcSxNN embryos at
NF stage 10-11 or NF stage 13-14. Stage 10-11 â MO+MgcWT=230 cells, 13 embryos, 5 experiments; MO+MgcSxNN=203 cells, 12 embryos, 5 experiments; stage
13-14 â MO+MgcWT=109 cells, 3 embryos, 1 experiment; MO+MgcSxNN=60 cells, 4 embryos, 1 experiment. (D) Still images from time-lapse movies of NF stage
10-11 X. laevis embryos injected as described in A showing symmetric (MO+MgcWT) and asymmetric (MO+MgcSxNN) divisions. Quantification of the percent of
asymmetric cell divisions in MO+MgcWT or MO+MgcSxNN embryos is indicated below each panel. (E) Images of fixed NF stage 10-11 X. laevis embryos that had
been co-injected with a lineage tracer (mCheâmembrane, not shown) along with MO alone, MO+MgcWT, or MO+MgcSxNN, then fixed and stained with anti-α-tubulin
antibodies to reveal MTs, and DAPI to label the DNA. (F) Schematic of the astral MT intensity quantification strategy. Intensity measurements were taken from the
boxed regions and averaged for each cell. (G) Quantification of astral MT intensity, normalized to the cytosol background. Note that in order to observe astral MTs, the
spindle MTs sometimes had to be saturated, but the MTs used for astral MT quantification were not saturated. Control=7 cells, 6 embryos; MO=7 cells, 7 embryos;
MO+MgcWT=7 cells, 6 embryos; MO+MgcSxNN=8 cells, 6 embryos. Mean±s.e.m. (unpaired Studentâs t-test). Scale bars: 25 µm (A,B); 10 µm (D,E). All n values
represent cumulative values from three independent experiments, unless otherwise indicated. Maximum projection images are shown and were used for
quantification.
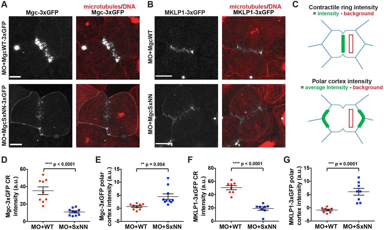
Fig. 4. Mutation of the MgcRacGAP SxIP motif disrupts equatorial accumulation of the Centralspindlin complex. (A) Still images from live movies of
NF stage 10-11 X. laevis embryos that had been co-injected with MO+MgcWT–3×GFP or MO+MgcSxNN–3×GFP (gray), a probe for MTs (2×mChe–EMTB, red)
and a probe for DNA (mChe–H2B, red). (B) Still images from live movies of NF stage 10-11 X. laevis embryos that had been co-injected with MO+MgcWT or
MO+MgcSxNN, along with MKLP1–3×GFP (gray), 2×mChe–EMTB (red) and mChe–H2B (red). (C) Schematic of contractile ring (CR) and polar cortex intensity
quantification strategy. Quantification was performed at 25% cleavage furrow ingression. (D) Quantification of the Mgc–3×GFP intensity at the contractile
ring. MO+MgcWT–3×GFP, 9 cells; MO+MgcSxNN–3×GFP, 10 cells. (E) Quantification of the Mgc–3×GFP intensity along the polar cortex of dividing cells.
MO+MgcWT, 9 cells; MO+MgcSxNN, 10 cells. (F) Quantification of the MKLP1–3×GFP intensity at the contractile ring. MO+MgcWT, 8 cells; MO+MgcSxNN,
8 cells. (G) Quantification of the MKLP1–3×GFP intensity along the polar cortex of dividing cells. MO+MgcWT, 8 cells; MO+MgcSxNN, 8 cells. Scale bars: 10 µm.
Mean±s.e.m. (unpaired Student’s t-test). All n values represent cumulative values from three or more independent experiments. Maximum projection images are
shown and were used for quantification.
Fig. 5. The MgcRacGAP SxIP motif contributes to limiting and focusing RhoA-GTP and F-actin at the cell equator. (A) Still images from time-lapse movies of
NF stage 10-11 X. laevis embryos that had been co-injected with MO+MgcWT or MO+MgcSxNN along with a probe for active RhoA (GFP–rGBD), a probe for F-actin
(mChe–UtrCH) and a probe for DNA (mChe–H2B). Yellow arrowheads highlight RhoA-GTP accumulation along the equatorial cell cortex during early anaphase. (B)
Same cells as in A showing the F-actin accumulation during early anaphase. (C) Schematic of the analysis approach for fitting a Gaussian curve to the intensity plot
data to determine FWHM (breadth). The intensity of RhoA-GTP at the equatorial cortex just after anaphase onset and the intensity of F-actin accumulation during
early anaphase (at 25% ingression), were measured. The FWHM is graphed as a percentage of cell width. (D) FWHM quantification of the breadth of RhoA-GTP
accumulation at the equatorial cortex. MO+MgcWT=6 cells; MO+MgcSxNN=9 cells. (E) RhoA-GTP intensity quantification at the equatorial cortex. MO+MgcWT=6
cells; MO+MgcSxNN=9 cells. (F) FWHM quantification of F-actin contractile ring breadth. MO+MgcWT=8 cells; MO+MgcSxNN=6 cells. (G) F-actin contractile ring
intensity quantification. MO+MgcWT=8 cells; MO+MgcSxNN=6 cells. Scale bars: 10 µm. Mean±s.e.m. (unpaired Student’s t-test). ns, not significant. All n values
represent cumulative values from three or more independent experiments. Maximum projection images are shown and were used for quantification.
Fig. 6. The MgcRacGAP SxIP motif is necessary for proper adherens junction structure. (A,C,E) Fixed maximum projection en face and side-view images of
mosaic NF stage 10-11 X. laevis embryos. The mosaic injection strategy allows for approximately half of the embryo to express the indicated knockdown and
rescue constructs along with GFP-membrane or mChe-membrane as a lineage tracer, while the other half of the embryo serves as an internal control and is not
injected. The dotted white line in the merged en face image represents the boundary between the internal control and injected region of mosaic embryos.
Antibodies against GFP and one of Mgc (A), β-catenin (C; β-cat) or E-cadherin (E; E-cad) were applied to the embryos after fixation. Side views show the
localization of the indicated protein along the apicobasal axis of cellâcell junctions (red arrowheads, internal control regions; green arrowheads, injected regions).
(A) Mgc (red) and GFP-membrane (green). (B) Quantification of the normalized Mgc intensity at bicellular junctions from the apical to basal surfaces. Control, 13
cells; MO+MgcWT, 14 cells; MO+MgcSxNN, 19 cells. (C) β-catenin (red) and GFP-membrane (green). (D) Quantification of the normalized β-catenin intensity
along the bicellular junctions from the apical to basal surfaces. Control, 17 cells; MO+MgcWT, 16 cells; MO+MgcSxNN, 19 cells. (E) E-cadherin (pseudo-colored
red) and mChe-membrane (pseudo-colored green). (F) Quantification of the normalized E-cadherin intensity along the bicellular junctions from the apical to basal
surfaces. Control, 19 cells; MO, 7 cells; MO+MgcWT, 15 cells; MO+MgcSxNN, 19 cells. Error bars represent s.e.m. (unpaired Studentâs t-test). ns, not significant.
Scale bars: 20 µm. All n values represent cumulative values from three independent experiments.
Fig. 7. Model of MgcRacGAP tethering to MT plus ends. We propose that MKLP1 transports Centralspindlin toward MT plus ends, and the Mgc SxIP motif
mediates tethering of Centralspindlin to MT plus ends via EB proteins in order to facilitate proper accumulation of Mgc at equatorial astral MTs during cytokinesis
and at epithelial cell–cell junctions.
Akhmanova,
Microtubule +TIPs at a glance.
2010, Pubmed
Akhmanova,
Microtubule +TIPs at a glance.
2010,
Pubmed
Applewhite,
The spectraplakin Short stop is an actin-microtubule cross-linker that contributes to organization of the microtubule network.
2010,
Pubmed
Bastos,
CYK4 inhibits Rac1-dependent PAK1 and ARHGEF7 effector pathways during cytokinesis.
2012,
Pubmed
Bement,
A microtubule-dependent zone of active RhoA during cleavage plane specification.
2005,
Pubmed
,
Xenbase
Bement,
Rho GTPase activity zones and transient contractile arrays.
2006,
Pubmed
Benink,
Concentric zones of active RhoA and Cdc42 around single cell wounds.
2005,
Pubmed
,
Xenbase
Breznau,
MgcRacGAP restricts active RhoA at the cytokinetic furrow and both RhoA and Rac1 at cell-cell junctions in epithelial cells.
2015,
Pubmed
,
Xenbase
Buey,
Sequence determinants of a microtubule tip localization signal (MtLS).
2012,
Pubmed
Burkel,
Versatile fluorescent probes for actin filaments based on the actin-binding domain of utrophin.
2007,
Pubmed
,
Xenbase
Cai,
Single molecule imaging reveals differences in microtubule track selection between Kinesin motors.
2009,
Pubmed
Canman,
Determining the position of the cell division plane.
2003,
Pubmed
Canman,
Inhibition of Rac by the GAP activity of centralspindlin is essential for cytokinesis.
2008,
Pubmed
DeWard,
Ubiquitin-mediated degradation of the formin mDia2 upon completion of cell division.
2009,
Pubmed
Douglas,
Aurora B and 14-3-3 coordinately regulate clustering of centralspindlin during cytokinesis.
2010,
Pubmed
Fanning,
Zonula occludens-1 and -2 regulate apical cell structure and the zonula adherens cytoskeleton in polarized epithelia.
2012,
Pubmed
Foe,
Stable and dynamic microtubules coordinately shape the myosin activation zone during cytokinetic furrow formation.
2008,
Pubmed
Green,
Cytokinesis in animal cells.
2012,
Pubmed
Guillemot,
MgcRacGAP interacts with cingulin and paracingulin to regulate Rac1 activation and development of the tight junction barrier during epithelial junction assembly.
2014,
Pubmed
Hirose,
MgcRacGAP is involved in cytokinesis through associating with mitotic spindle and midbody.
2001,
Pubmed
Honnappa,
An EB1-binding motif acts as a microtubule tip localization signal.
2009,
Pubmed
Hutterer,
Clustering of centralspindlin is essential for its accumulation to the central spindle and the midbody.
2009,
Pubmed
Jantsch-Plunger,
CYK-4: A Rho family gtpase activating protein (GAP) required for central spindle formation and cytokinesis.
2000,
Pubmed
Jiang,
A Proteome-wide screen for mammalian SxIP motif-containing microtubule plus-end tracking proteins.
2012,
Pubmed
Kumar,
+TIPs: SxIPping along microtubule ends.
2012,
Pubmed
Lekomtsev,
Centralspindlin links the mitotic spindle to the plasma membrane during cytokinesis.
2012,
Pubmed
Loria,
The RhoGAP domain of CYK-4 has an essential role in RhoA activation.
2012,
Pubmed
Manukyan,
A complex of p190RhoGAP-A and anillin modulates RhoA-GTP and the cytokinetic furrow in human cells.
2015,
Pubmed
Miller,
Regulation of cytokinesis by Rho GTPase flux.
2009,
Pubmed
,
Xenbase
Mimori-Kiyosue,
Mammalian CLASPs are required for mitotic spindle organization and kinetochore alignment.
2006,
Pubmed
,
Xenbase
Mimori-Kiyosue,
CLASP1 and CLASP2 bind to EB1 and regulate microtubule plus-end dynamics at the cell cortex.
2005,
Pubmed
Mishima,
Cell cycle regulation of central spindle assembly.
2004,
Pubmed
Mishima,
Central spindle assembly and cytokinesis require a kinesin-like protein/RhoGAP complex with microtubule bundling activity.
2002,
Pubmed
Montenegro Gouveia,
In vitro reconstitution of the functional interplay between MCAK and EB3 at microtubule plus ends.
2010,
Pubmed
Nguyen,
Spatial organization of cytokinesis signaling reconstituted in a cell-free system.
2014,
Pubmed
,
Xenbase
Nishimura,
Centralspindlin regulates ECT2 and RhoA accumulation at the equatorial cortex during cytokinesis.
2006,
Pubmed
,
Xenbase
RAPPAPORT,
Experiments concerning the cleavage stimulus in sand dollar eggs.
1961,
Pubmed
Ratheesh,
Centralspindlin and α-catenin regulate Rho signalling at the epithelial zonula adherens.
2012,
Pubmed
Reyes,
Anillin regulates cell-cell junction integrity by organizing junctional accumulation of Rho-GTP and actomyosin.
2014,
Pubmed
,
Xenbase
Shannon,
Taxol-stabilized microtubules can position the cytokinetic furrow in mammalian cells.
2005,
Pubmed
Somers,
A RhoGEF and Rho family GTPase-activating protein complex links the contractile ring to cortical microtubules at the onset of cytokinesis.
2003,
Pubmed
Strickland,
Interaction between EB1 and p150glued is required for anaphase astral microtubule elongation and stimulation of cytokinesis.
2005,
Pubmed
Su,
Targeting of the RhoGEF Ect2 to the equatorial membrane controls cleavage furrow formation during cytokinesis.
2011,
Pubmed
Vale,
Dynamics of myosin, microtubules, and Kinesin-6 at the cortex during cytokinesis in Drosophila S2 cells.
2009,
Pubmed
van der Vaart,
SLAIN2 links microtubule plus end-tracking proteins and controls microtubule growth in interphase.
2011,
Pubmed
von Dassow,
Action at a distance during cytokinesis.
2009,
Pubmed
,
Xenbase
Yonemura,
alpha-Catenin as a tension transducer that induces adherens junction development.
2010,
Pubmed
Yüce,
An ECT2-centralspindlin complex regulates the localization and function of RhoA.
2005,
Pubmed