XB-ART-53321
Nat Commun
2015 Aug 05;6:7889. doi: 10.1038/ncomms8889.
Show Gene links
Show Anatomy links
An epigenetic regulator emerges as microtubule minus-end binding and stabilizing factor in mitosis.
Meunier S
,
Shvedunova M
,
Van Nguyen N
,
Avila L
,
Vernos I
,
Akhtar A
.
???displayArticle.abstract???
The evolutionary conserved NSL complex is a prominent epigenetic regulator controlling expression of thousands of genes. Here we uncover a novel function of the NSL complex members in mitosis. As the cell enters mitosis, KANSL1 and KANSL3 undergo a marked relocalisation from the chromatin to the mitotic spindle. By stabilizing microtubule minus ends in a RanGTP-dependent manner, they are essential for spindle assembly and chromosome segregation. Moreover, we identify KANSL3 as a microtubule minus-end-binding protein, revealing a new class of mitosis-specific microtubule minus-end regulators. By adopting distinct functions in interphase and mitosis, KANSL proteins provide a link to coordinate the tasks of faithful expression and inheritance of the genome during different phases of the cell cycle.
???displayArticle.pubmedLink??? 26243146
???displayArticle.pmcLink??? PMC4918316
???displayArticle.link??? Nat Commun
Species referenced: Xenopus laevis
Genes referenced: h2bc21 kansl1 kansl3 kat8 kif2c mbp mcrs1 ndc80 tpx2
???attribute.lit??? ???displayArticles.show???
|
|
Figure 1. KANSL1 and KANSL3 localize to spindle poles in mitosis and their depletion leads to mitotic defects.(a) NSL complex members KANSL1 and KANSL3 are expressed throughout the cell cycle in HeLa cells. Synchronization was confirmed by western blotting of various cell cycle markers, as indicated. Molecular weight markers are indicated on the right and actin was used as a loading control. (b) Cells exhibit mitotic defects on knockdown of NSL complex members KANSL1 and KANSL3. Representative still images from the live-cell analysis show dividing control (siSCRAMBLED) and KANSL1- and KANSL3-silenced H2B-mCherry/a-tubulin-GFP HeLa cells. Typical phenotypes exhibited on knockdown of KANSL1 and KANSL3 include misaligned chromosomes persistently attached to spindle poles, a prolonged metaphase delay and mitotic catastrophe (note membrane blebbing in the final panel). Time in minutes is indicated in the upper left corners. Scale bars, 10âμm. (c) Left side: quantification of the percentage of cells that complete mitosis over a 24-h time frame. All other cells remained arrested in prometaphase or had died by the end of the observation period. Right side: quantification of the percentage of mitotic cells exhibiting the defects of misaligned chromosomes, multipolar spindles, lagging chromosomes or mitotic catastrophe. Error bars, s.e.m. *P<0.05, **P<0.01, NS, non significant, according to unpaired one-tailed t-test. (d) Immunofluorescence of KANSL1 or KANSL3 proteins (green) through the cell cycle. Tubulin is in red and DNA is in blue. Scale bars, 5âμm. KANSL1 and KANSL3 localize to spindle poles in mitosis. |
|
|
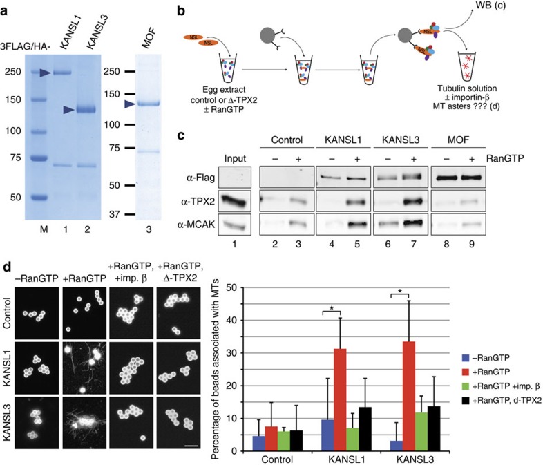
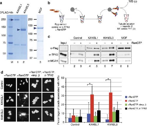
Figure 2. KANSL1 and KANSL3 promote microtubule assembly in a RanGTP-dependent manner in Xenopus egg extracts.(a) Coomassie blue-stained gel of purified recombinant Drosophila KANSL1, KANSL3 and MOF tagged with 3FLAG/HA. (b) Schematic representation of the experimental design. KANSL1 or KANSL3 was incubated in egg extract±RanGTP and retrieved on magnetic beads coupled with anti-HA antibodies. Beads were analysed by western blot or incubated in pure tubulin to monitor microtubule assembly. (c) Western blots of KANSL1, KANSL3 and MOF beads retrieved from M-phase Xenopus egg extracts in the presence (+) or absence (−) of RanGTP. The control was performed in parallel with egg extract in the absence of recombinant proteins. Anti-Flag antibodies were used to visualize KANSL1, KANSL3 and MOF. KANSL1 and KANSL3 interact with TPX2 and MCAK in a RanGTP-dependent manner. (d) Microtubule assembly activity in pure tubulin. The KANSL beads retrieved from M-phase Xenopus egg extracts in the presence (red bars) or absence (blue bars) of RanGTP were incubated in 20 μM pure tubulin. Green bars correspond to beads retrieved from an extract containing RanGTP and then incubated with importin-β and pure tubulin. Black bars represent beads retrieved from a xTPX2-depleted D-TPX2 egg extract containing RanGTP. Beads were spun down on coverslips and processed for immunofluorescence to visualize microtubules. Representative images of beads are shown on the left. Beads are autofluorescent. Scale bar, 5 μm. The graph on the right shows the percentage of beads interacting with microtubules in each condition. KANSL1- and KANSL3-coated beads induce the assembly of microtubules when retrieved from an egg extract containing RanGTP. Data are from three independent experiments. Error bars, s.d. *P<0.05 (unpaired t-test), NS, non significant. |
|
|
Figure 3. KANSL1 and KANSL3 are required for chromosomal microtubule assembly and K-fibre stabilization.(a) KANSL1 and KANSL3 localization to chromosomal microtubule asters. Immunofluorescence images of mitotic HeLa cells fixed 5 min after nocodazole washout. Tubulin is shown in red; MCRS1, KANSL1 and KANSL3 in green; and DNA in blue. KANSL1, KANSL3 and MCRS1 localize to the centre of microtubule asters. Scale bars, 5 μm. (b) KANSL1 and KANSL3 phenotypes in microtubule regrowth assay. Top: representative immunofluorescence images of microtubule asters in cells fixed 5 min after nocodazole washout. Bottom: number of microtubule asters. Box and whisker plot: boxes show the upper and lower quartile, whiskers extend from the 10th to the 90th percentile and dots correspond to outliers. n=3. MCRS1-, KANSL1- and KANSL3-silenced cells had on average a lower number of microtubule asters (3,429; 3,457 and 4,048, respectively), than control cells (4,996). More than 260 cells were analysed for each condition. ***P=0.0001 (unpaired t-test). (c) KANSL1 and KANSL3 localization to K-fibres. Cold-treated cells were fixed and stained with anti-tubulin (red) and anti-MCRS1, anti-KANSL1 or anti-KANSL3 (green) antibodies. DNA is in blue. Single confocal slices are shown except for the images on the right that correspond as indicated to maximum projections of 12 slices. KANSL1, KANSL3 and MCRS1 localize to the minus ends of K-fibres in mitosis. Scale bar, 5 μm. (d) Interkinetochore distance. Control, MCRS1-, KANSL1- and KANSL3-silenced HeLa cells were fixed and stained for the outer-kinetochore marker Hec1 (green) and CREST (red). The white arrows show paired sister kinetochores. The plot shows the interkinetochore distances in three independent experiments. Box and whisker plot: boxes show the upper and lower quartile, whiskers extend from the 10th to the 90th percentile and dots correspond to outliers. In MCRS1-, KANSL1- and KANSL3-silenced cells, the average interkinetochore distance is significantly increased (1,415; 1,504; 1,566 μm, respectively, versus 1,25 μm for the control cells). At least 221 kinetochores have been measured in each condition. Scale bar, 5 μm. ***P=0,0001 (unpaired t-test). |
|
|
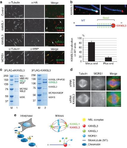
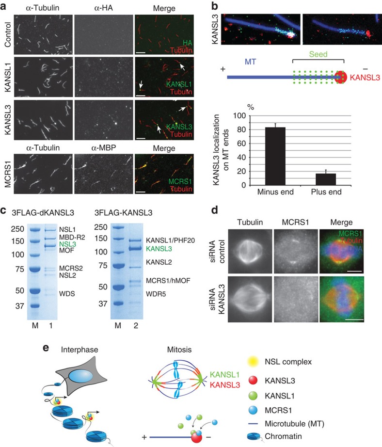
Figure 4. KANSL3 is a microtubule minus-end-binding protein.(a) KANSL1 and KANSL3 localization to microtubule ends in vitro. Taxol-stabilized microtubules were incubated with recombinant KANSL1, KANSL3, xMCRS1 or buffer (control), as indicated. Microtubules were spun down on coverslips and processed for immunofluorescence with anti-tubulin (red) and either anti-HA (for KANSL proteins) or anti-MBP (for MCRS1) antibodies (green). Arrows indicate KANSL1 and KANSL3 accumulation at microtubule ends. Scale bar, 5 μm. (b) KANSL3 binds to the minus end of polarity-marked microtubules in vitro. Polarity-marked microtubules were incubated with KANSL3, spun down on coverslips and processed for immunofluorescence. The bright microtubule seed at the minus end is in green, tubulin is in blue and KANSL3 in red, as shown in the drawing. KANSL3 associates with the microtubule minus end. Bottom: quantification of the microtubule minus end localization of KANSL3. The percentage of plus-end and minus-end signal for KANSL3 is shown. KANSL3 binds preferentially to minus ends (81.3%) versus plus ends (18.7%). n=3. More than 250 microtubules were analysed. Error bars, s.d. (c) KANSL3 nucleates a complete NSL complex in vitro. All seven members of the NSL complex were expressed in SF21 cells as untagged proteins except KANSL3 that was tagged with 3FLAG. Flag pull-down from the cellular extract retrieved a complete heptameric NSL complex. This indicates that KANSL3 is a structurally central component of the NSL complex, both in the context of the Drosophila and human proteins. (d) KANSL3 silencing in HeLa cells results in the loss of MCRS1 localization to spindle poles. Representative immunofluorescence pictures of control or KANSL3-silenced HeLa cells, as indicated. Tubulin is in red, MCRS1 in green and DNA in blue. Scale bar, 5 μm. (e) Summary. In interphase, KANSL1 and KANSL3 proteins are chromatin bound and regulate expression of housekeeping genes. During mitosis, these proteins relocate to the mitotic spindle and are important for cell division. Moreover, KANSL3 binds directly to microtubule minus ends in vitro and localizes to K-fibre microtubule minus ends in the dividing cell. Thus, KANSL proteins are able to adopt distinct tasks in different phases of cell cycle to ensure cellular homeostasis. |
References [+] :
Cai,
Subunit composition and substrate specificity of a MOF-containing histone acetyltransferase distinct from the male-specific lethal (MSL) complex.
2010, Pubmed
Cai, Subunit composition and substrate specificity of a MOF-containing histone acetyltransferase distinct from the male-specific lethal (MSL) complex. 2010, Pubmed
Chelmicki, MOF-associated complexes ensure stem cell identity and Xist repression. 2014, Pubmed
Dias, Structural analysis of the KANSL1/WDR5/KANSL2 complex reveals that WDR5 is required for efficient assembly and chromatin targeting of the NSL complex. 2014, Pubmed
Dunsch, The astrin-kinastrin/SKAP complex localizes to microtubule plus ends and facilitates chromosome alignment. 2011, Pubmed
Feller, The MOF-containing NSL complex associates globally with housekeeping genes, but activates only a defined subset. 2012, Pubmed
Galjart, Plus-end-tracking proteins and their interactions at microtubule ends. 2010, Pubmed
Gilissen, Genome sequencing identifies major causes of severe intellectual disability. 2014, Pubmed
Goodwin, Patronin regulates the microtubule network by protecting microtubule minus ends. 2010, Pubmed
Goshima, Genes required for mitotic spindle assembly in Drosophila S2 cells. 2007, Pubmed
Gottesfeld, Mitotic repression of the transcriptional machinery. 1997, Pubmed
Hendershott, Regulation of microtubule minus-end dynamics by CAMSAPs and Patronin. 2014, Pubmed
Hyman, Preparation of marked microtubules for the assay of the polarity of microtubule-based motors by fluorescence. 1991, Pubmed
Jiang, Microtubule minus-end stabilization by polymerization-driven CAMSAP deposition. 2014, Pubmed
Kalab, Visualization of a Ran-GTP gradient in interphase and mitotic Xenopus egg extracts. 2002, Pubmed , Xenbase
Karsenti, The mitotic spindle: a self-made machine. 2001, Pubmed , Xenbase
Koolen, Mutations in the chromatin modifier gene KANSL1 cause the 17q21.31 microdeletion syndrome. 2012, Pubmed
Kruhlak, Regulation of global acetylation in mitosis through loss of histone acetyltransferases and deacetylases from chromatin. 2001, Pubmed
Lam, The NSL complex regulates housekeeping genes in Drosophila. 2012, Pubmed
Marcette, The Caenorhabditis elegans microtubule minus-end binding homolog PTRN-1 stabilizes synapses and neurites. 2014, Pubmed
Maresca, Intrakinetochore stretch is associated with changes in kinetochore phosphorylation and spindle assembly checkpoint activity. 2009, Pubmed
Masui, Oocyte maturation. 1979, Pubmed
Mendjan, Nuclear pore components are involved in the transcriptional regulation of dosage compensation in Drosophila. 2006, Pubmed
Meng, Anchorage of microtubule minus ends to adherens junctions regulates epithelial cell-cell contacts. 2008, Pubmed
Meunier, Microtubule assembly during mitosis - from distinct origins to distinct functions? 2012, Pubmed
Meunier, K-fibre minus ends are stabilized by a RanGTP-dependent mechanism essential for functional spindle assembly. 2011, Pubmed , Xenbase
Nagae, Non-centrosomal microtubules regulate F-actin organization through the suppression of GEF-H1 activity. 2013, Pubmed
Neumann, Phenotypic profiling of the human genome by time-lapse microscopy reveals cell division genes. 2010, Pubmed
Peset, Function and regulation of Maskin, a TACC family protein, in microtubule growth during mitosis. 2005, Pubmed , Xenbase
Piel, The respective contributions of the mother and daughter centrioles to centrosome activity and behavior in vertebrate cells. 2000, Pubmed
Raja, The nonspecific lethal complex is a transcriptional regulator in Drosophila. 2010, Pubmed
Ravens, Mof-associated complexes have overlapping and unique roles in regulating pluripotency in embryonic stem cells and during differentiation. 2014, Pubmed
Richardson, PTRN-1, a microtubule minus end-binding CAMSAP homolog, promotes microtubule function in Caenorhabditis elegans neurons. 2014, Pubmed
Rieder, The attachment of kinetochores to the pro-metaphase spindle in PtK1 cells. Recovery from low temperature treatment. 1981, Pubmed
Sardon, Dissecting the role of Aurora A during spindle assembly. 2008, Pubmed , Xenbase
Schatz, Importin alpha-regulated nucleation of microtubules by TPX2. 2003, Pubmed , Xenbase
Scrofani, Microtubule nucleation in mitosis by a RanGTP-dependent protein complex. 2015, Pubmed , Xenbase
Tanaka, Nezha/CAMSAP3 and CAMSAP2 cooperate in epithelial-specific organization of noncentrosomal microtubules. 2012, Pubmed
Tulu, Molecular requirements for kinetochore-associated microtubule formation in mammalian cells. 2006, Pubmed
Wang, Patronin mediates a switch from kinesin-13-dependent poleward flux to anaphase B spindle elongation. 2013, Pubmed
Wühr, Deep proteomics of the Xenopus laevis egg using an mRNA-derived reference database. 2014, Pubmed , Xenbase
Yokoyama, New mitotic regulators released from chromatin. 2013, Pubmed
Yokoyama, ISWI is a RanGTP-dependent MAP required for chromosome segregation. 2009, Pubmed , Xenbase
Zollino, Mutations in KANSL1 cause the 17q21.31 microdeletion syndrome phenotype. 2012, Pubmed
