XB-ART-53313
Nat Commun
2015 Sep 24;6:8388. doi: 10.1038/ncomms9388.
Show Gene links
Show Anatomy links
PTEN regulates cilia through Dishevelled.
Shnitsar I
,
Bashkurov M
,
Masson GR
,
Ogunjimi AA
,
Mosessian S
,
Cabeza EA
,
Hirsch CL
,
Trcka D
,
Gish G
,
Jiao J
,
Wu H
,
Winklbauer R
,
Williams RL
,
Pelletier L
,
Wrana JL
,
Barrios-Rodiles M
.
???displayArticle.abstract???
Cilia are hair-like cellular protrusions important in many aspects of eukaryotic biology. For instance, motile cilia enable fluid movement over epithelial surfaces, while primary (sensory) cilia play roles in cellular signalling. The molecular events underlying cilia dynamics, and particularly their disassembly, are not well understood. Phosphatase and tensin homologue (PTEN) is an extensively studied tumour suppressor, thought to primarily act by antagonizing PI3-kinase signalling. Here we demonstrate that PTEN plays an important role in multicilia formation and cilia disassembly by controlling the phosphorylation of Dishevelled (DVL), another ciliogenesis regulator. DVL is a central component of WNT signalling that plays a role during convergent extension movements, which we show here are also regulated by PTEN. Our studies identify a novel protein substrate for PTEN that couples PTEN to regulation of cilia dynamics and WNT signalling, thus advancing our understanding of potential underlying molecular etiologies of PTEN-related pathologies.
???displayArticle.pubmedLink??? 26399523
???displayArticle.pmcLink??? PMC4598566
???displayArticle.link??? Nat Commun
???displayArticle.grants??? [+]
MOP-123468 Canadian Institutes of Health Research , MC_U105184308RW Medical Research Council , MOP-130507 Canadian Institutes of Health Research , MOP-53075 Canadian Institutes of Health Research , MC_U105184308 Medical Research Council , MRC_MC_U105184308 Medical Research Council , MOP-123468 CIHR, MOP-130507 CIHR, MOP-53075 CIHR
Species referenced: Xenopus laevis
Genes referenced: dvl1 dvl2 dvl3 pcnt pten tgfbi tns1
???attribute.lit??? ???displayArticles.show???
|
|
Figure 1. PTEN is required for the formation of multicilia in Xenopus.(a) Fluorescent beads were applied to the dorsal surface of tadpole embryos, injected with control or PTEN morpholinos (MO) with or without human PTEN mRNA, as indicated. Bead flow was imaged over 10âs (300 frames) and projected bead tracks over 3âs are shown. Note that PTEN knockdown affects speed and directionality of the fluid flow (middle panel). (b) Data from a were quantified to assess bead velocity and tortuosity (a ratio between total and straight distance of a bead trajectory during a defined time, showing the loss of directionality in movement) relative to controls. Data are plotted as the mean with errors bars representing s.e.m. (n=3), **P<0.01 by a t-test. (c) Cilia defects in tadpole embryo treated as in a shown by scanning electron microscopy (scale bar, 5âμm). Images are representative from three independent experiments. (d) Control or PTEN morpholino-injected embryos with labelled basal bodies Centrin-RFP and basal rootlets (CLAMP-GFP). Arrows connecting basal bodies (BBs) and basal rootlets (BRs) were manually traced (lower panels). Scale bar, 1âμm. (e) Polarization of basal rootlets from embryos in d was evaluated. The graphs represent an angle histogram plot of four independent experiments. Before plotting, angles within each cell were subtracted by an average angle of a given cell and normalized to 90°. Angles of BR orientation were also measured, followed by calculation of circular standard deviation (CSD) for each assessed cell. Average CSD±s.d. of CSD across indicated (n) number of cells is shown for both control and PTEN knockdown cells. The difference in CSDs between control and PTEN MO-injected cells was analysed using the MannâWhitney test and found significant (P<0.0001). (f) 3D reconstruction of the apical surface of a multiciliated cell with white arrows pointing to examples of PTEN (red) localization in close proximity to basal bodies (labelled as Centrin-RFP, blue). Images are representative from three independent experiments. Scale bar, 7âμm. |
|
|
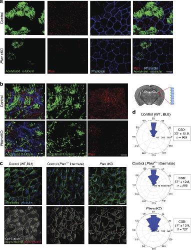
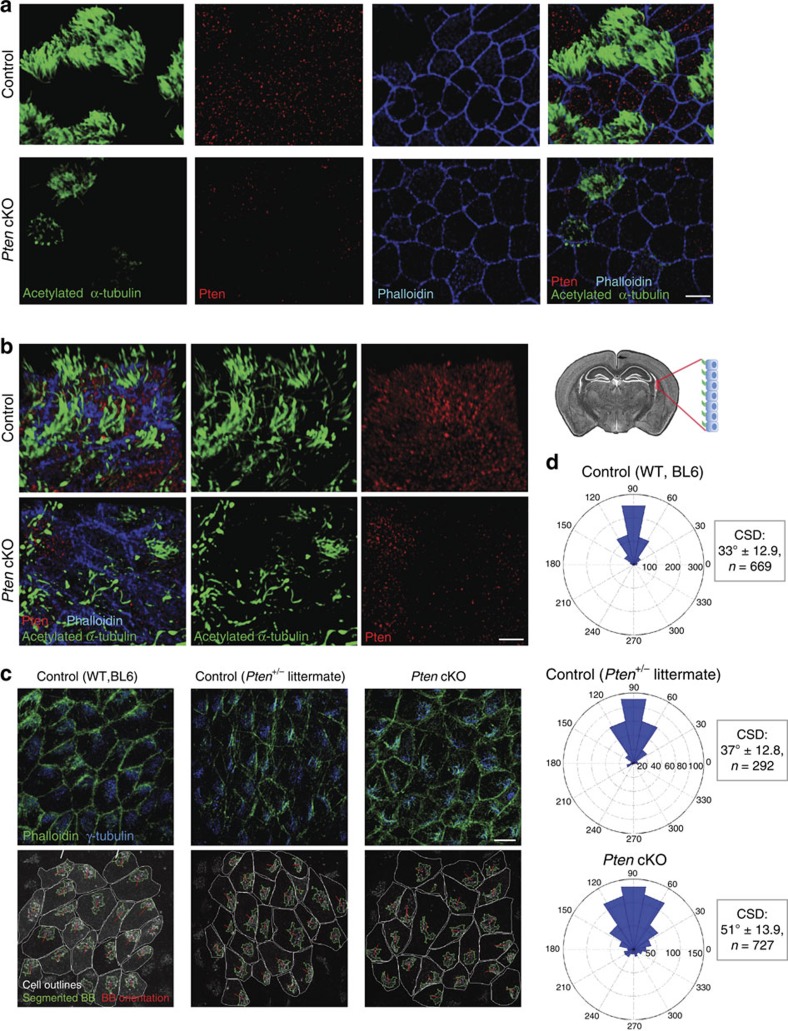
Figure 2. PTEN is required for ciliogenesis in mouse trachea and ependyma.(a) Loss of Pten causes ciliation defects in trachea. Tracheal multicilia of control littermates (top) or Pten conditional knockout (cKO) embryos (lower panel) were stained with acetylated tubulin (green). To confirm Pten loss, cells were stained for Pten (red) and F-actin (Phalloidin, blue). Note that the cell with prominent cilia in Pten cKO embryos (upper left) retains residual Pten protein. Images are representative from 15 cKO and 10 control embryos analysed from three independent experiments. Scale bar, 7 μm. (b) Loss of Pten results in cilia formation defects in ependymal cells (brain localization in schematics on the right). Control or cKO pups, induced with tamoxifen at P0–P2 were analysed for defects in ependymal cilia formation at day 9 of development as in a. Images represent 10 cKO and 14 control pups from three independent experiments. Scale bar, 7 μm. (c) Basal body (BB) polarization defects in ependymal multiciliated cells (EMCCs) at day 10 of postnatal development. Left panel shows tissue polarization in wild-type mouse of the same genetic background. Middle panel displays BB polarization in EMCC of an animal missing one allele of Pten, while the panel on the right displays effect of Pten knockout. Bottom panels illustrate the algorithm for quantification of translational polarity defects, based on Boutin et al.58 and described in Methods. Scale bar, 10 μm. (d) Quantification of Pten loss effect on basal bodies translational polarity. The angles for basal body orientation vectors (BBOVs, see Methods) were calculated and angular histogram plots are shown (on average 20 cells per field of view were analysed). Before plotting, angles within each image were normalized to the average angle calculated for each field of view and then underwent 90° rotation. Circular standard deviation (CSD) was calculated for each field of view to assess variation in BBOVs. CSD was estimated for every image plane analysed and compared between genotypes. The difference in BB polarization between control WT and Pten cKO was found significant with P<0.0001 in an unpaired Mann–Whitney test. |
|
|
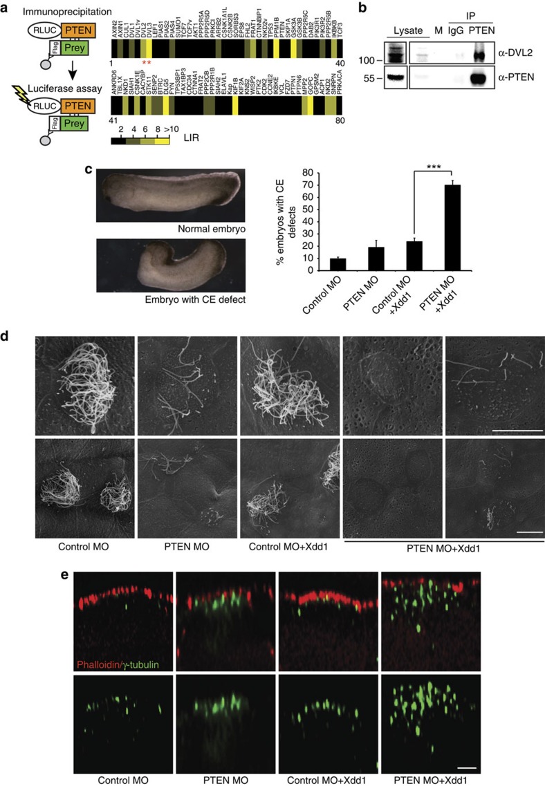
Figure 3. PTEN interacts with Dishevelled-2.(a) A LUMIER screen (schematic) was employed to identify novel PTEN-interacting proteins using a collection of eighty 3Flag-tagged preys as indicated. Results of an average of two independent LUMIER screens are plotted as a heatmap of the Luminesence Intensity Ratio (LIR, color scale). Both DVL2 and DVL3 (red stars) were identified as PTEN interactors. DVL1v and TCF7v denote splice variants. (b) Interaction between endogenous PTEN and DVL2. Cell lysates were immunoprecipitated with PTEN or control (IgG) antibodies and blotted for DVL2 (top panel) or PTEN (bottom panel), as indicated. An aliquot of total cell lysate and molecular weight markers (M) were loaded on the left side of the gel. The separate panels to the left show darker exposures of total cell lysate samples from the same blots. Image is representative of five independent experiments. (c) PTEN functions in convergent extension (CE) morphogenetic movements. Xenopus embryos injected with control or PTEN morpholinos either alone or together with low doses (100âpg) of dominant-negative Xdd1 Dishevelled, were then scored for CE defects (dorsal elongation and neural tube closure defects) as illustrated on the left. The graph displays the mean with error bars representing s.e.m. for Xdd1 (n=4) with 100 and more embryos counted for every condition (***P<0.001 by a t-test). Note that interference with PTEN strongly synergizes with Xdd1 to induce CE defects. (d) Scanning electron micrographs of multiciliated cells in the epidermis of Xenopus embryos treated as in c. Note the enhanced cilia defects in the embryos co-injected with PTEN MO and low doses of Xdd1 (scale bar, 10âμm). Images are representative from three independent experiments. (e) Basal body (BB) docking defects in embryos co-injected with PTEN MO and Xdd1. BBs in the ectoderm of Xenopus embryos treated as in c were stained for gamma-tubulin (green) and counterstained for cortical F-actin to visualize the apical surface of the cell (Phalloidin, red). Apicalâbasal reconstruction of confocal images reveals enhanced BB docking defects when Xdd1 was co-injected with PTEN MO (scale bar, 4âμm). Images are representative from at least three biological replicates. |
|
|
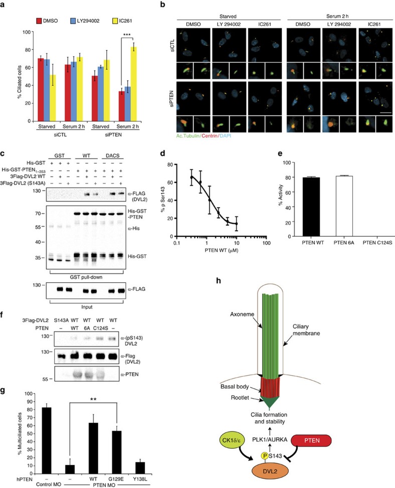
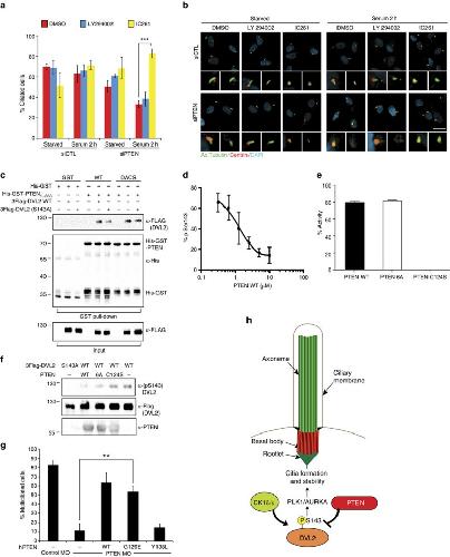
Figure 4. PTEN regulates cilia disassembly and phosphorylation of DVL2.(a) Top: time-course scheme for cilia disassembly in hTERT-RPE1 cells transfected (Trx.) with siControl (siCTL) or siPTEN. Bottom: representative images of cells starved and after serum addition, stained for acetylated tubulin (cilia axoneme, green), pericentrin (centrioles, red), 4′,6-diamidino-2-phenylindole (DAPI, cell nuclei, blue); scale bar, 20 μm. (b) PTEN loss promotes cilia disassembly. The percentage of ciliated cells from a was quantified by automated imaging (Supplementary Fig. 4 and Methods). Graph shows mean with error bars (s.e.m.) from n=7 (n=4 for a 7-h time point), with ∼1,000 cells for each condition (***P<0.001 by a t-test). (c) DVL2 peptide sequence containing the serine-143 phosphorylation site (in red), recognized by the antibody. (d) PTEN knockdown enhances DVL2 phosphorylation on serine 143 during cilia formation. hTERT-RPE1 cells were transfected with siCTL or siPTEN and lysates were analysed at 24, 48 and 96 h post transfection. Cells were starved for the last 48 h before lysis. (e) Phospho-S143-DVL2 levels during cilia disassembly. The experiment was performed as in a with siCTL- or siPTEN-transfected hTERT-RPE1 cells. Cell lysates were analysed by immunoblotting using the indicated antibodies. Samples in d and e are representative from at least four independent experiments. (f) siRNA-resistant PTEN rescues accelerated cilia disassembly caused by PTEN knockdown. Cilia disassembly was evaluated in hTERT-RPE1 lines expressing siRNA-resistant Flag-tagged PTEN (3F-PTENr) or empty vector (pCAGIP), upon transfection with siCTL or siPTEN. Cilia disassembly was quantified as in b. Results are plotted as mean with error bars showing s.e.m.; n=4, **P<0.01 by a t-test. (g) Expression of DVL2 S143A rescues the effect of PTEN knockdown on cilia disassembly rates. Cilia disassembly was performed in hTERT-RPE1 stable cell lines expressing either 3F-DVL2 or its S143A mutant in the presence of siDVL2 (targeting its endogenous 3′-untranslated region) upon siPTEN or siCTL transfection. Cilia disassembly was quantified as in b and is plotted as percentage of ciliated cells (mean with error bars showing s.e.m. of n=4; **P=0.01 by a t-test) with an average of 170 cells analysed per condition in each experiment. |
|
|
Figure 5. PTEN affects ciliogenesis by targeting DVL2.(a) PTEN-dependent cilia disassembly is blocked by CK1δ-ɛ inhibitor but not by PI3-kinase inhibitor. hTERT-RPE1 cells transfected as in Fig. 4a were treated with 10 μM of LY294002 (PI3K inhibitor) or 40 μM of IC261 (CK1δ-ɛ inhibitor) for a total of 4 h (2 h before plus 2 h post serum addition). Ciliation was quantified at 0 h (starved) and 2 h of disassembly. Graph represents three independent experiments; data are mean with error bars showing s.e.m.; ***P<0.001 by a t-test, with 300 cells or more per condition. (b) Representative images from a stained for acetylated tubulin (axonemes, green) and pericentrin (centrioles, red). Scale bar, 20 μm. (c) DVL2 binds PTEN in vitro. hTERT-RPE1 cells overexpressing 3Flag-DVL2 wild-type (WT) or S143A mutant were lysed and precipitated using glutathione-sepharose beads coupled to either His-GST-PTEN(1–353) WT or DACS mutant and analysed by immunoblotting. (d,e) PTEN dephosphorylates DVL2 pSerine-143 peptide. (d) Dephosphorylation of pS143-peptide (Fig. 4c) was analysed in an enzyme-linked immunosorbent-type assay, after 10 min incubation with varied concentrations of PTEN WT, purified using baculoviral system. The percentage of remaining phospho-serine-143 was quantified by normalizing to a condition containing the peptide without PTEN. Experiments were performed in triplicates. Results are plotted as the mean with error bars indicating s.d. (n=3). (e) pS143 dephosphorylation efficiency by PTEN variants (10 μM) was compared with PTEN WT as in d. Experiments were carried out in triplicate, n=3. (f) PTEN dephosphorylates DVL2 at serine 143. Immunoprecipitated 3Flag-DVL2 from HEK293T cells was incubated with PTEN variants for 1 h. Serine-143 phosphorylation was analysed by immunoblotting. Figure represents three independent experiments. (g) A protein phosphatase dead PTEN mutant (Y138L) fails to rescue multicilia defects in Xenopus. Effects on multicilia were quantified by visual analysis of acetylated tubulin (axoneme) staining of embryos' epidermis. Embryos were injected with indicated morpholinos, hPTEN constructs and Centrin-RFP as a lineage tracer. The percentage of normal multiciliated cells was plotted as mean with error bars in s.e.m. from four independent experiments; **P<0.01 by a t-test, with more than 500 cells per condition. (h) Model for PTEN function during cilia formation and stability. |
References [+] :
Avasthi,
Stages of ciliogenesis and regulation of ciliary length.
2012, Pubmed
Avasthi, Stages of ciliogenesis and regulation of ciliary length. 2012, Pubmed
Avasthi, Ciliary regulation: disassembly takes the spotlight. 2013, Pubmed
Barrios-Rodiles, High-throughput mapping of a dynamic signaling network in mammalian cells. 2005, Pubmed
Boutin, A dual role for planar cell polarity genes in ciliated cells. 2014, Pubmed
Choksi, Switching on cilia: transcriptional networks regulating ciliogenesis. 2014, Pubmed
Davidson, Suppression of cellular proliferation and invasion by the concerted lipid and protein phosphatase activities of PTEN. 2010, Pubmed
Deblandre, A two-step mechanism generates the spacing pattern of the ciliated cells in the skin of Xenopus embryos. 1999, Pubmed , Xenbase
Di Cristofano, Pten is essential for embryonic development and tumour suppression. 1998, Pubmed
Drinjakovic, E3 ligase Nedd4 promotes axon branching by downregulating PTEN. 2010, Pubmed , Xenbase
Ferkol, Ciliopathies: the central role of cilia in a spectrum of pediatric disorders. 2012, Pubmed
Franco, PI3K class II α controls spatially restricted endosomal PtdIns3P and Rab11 activation to promote primary cilium function. 2014, Pubmed
Gao, Dishevelled: The hub of Wnt signaling. 2010, Pubmed
Guirao, Coupling between hydrodynamic forces and planar cell polarity orients mammalian motile cilia. 2010, Pubmed
Hirota, Planar polarity of multiciliated ependymal cells involves the anterior migration of basal bodies regulated by non-muscle myosin II. 2010, Pubmed
Hobert, Biochemical screening and PTEN mutation analysis in individuals with autism spectrum disorders and macrocephaly. 2014, Pubmed
Hobert, PTEN hamartoma tumor syndrome: an overview. 2009, Pubmed
Jacoby, INPP5E mutations cause primary cilium signaling defects, ciliary instability and ciliopathies in human and mouse. 2009, Pubmed
Kawamata, Fine structural aspects of the development and aging of the tracheal epithelium of mice. 1983, Pubmed
Kreis, Phosphorylation of the actin binding protein Drebrin at S647 is regulated by neuronal activity and PTEN. 2013, Pubmed
Lee, Identification of a novel Wnt5a-CK1ɛ-Dvl2-Plk1-mediated primary cilia disassembly pathway. 2012, Pubmed
Lesche, Cre/loxP-mediated inactivation of the murine Pten tumor suppressor gene. 2002, Pubmed
Louvi, Cilia in the CNS: the quiet organelle claims center stage. 2011, Pubmed
Luga, Exosomes mediate stromal mobilization of autocrine Wnt-PCP signaling in breast cancer cell migration. 2012, Pubmed
Maehama, The tumor suppressor, PTEN/MMAC1, dephosphorylates the lipid second messenger, phosphatidylinositol 3,4,5-trisphosphate. 1998, Pubmed
Mahimainathan, Inactivation of platelet-derived growth factor receptor by the tumor suppressor PTEN provides a novel mechanism of action of the phosphatase. 2004, Pubmed
Marshall, Cilia: tuning in to the cell's antenna. 2006, Pubmed
Mashhoon, Crystal structure of a conformation-selective casein kinase-1 inhibitor. 2000, Pubmed
Mirzadeh, Cilia organize ependymal planar polarity. 2010, Pubmed
Mitchell, A positive feedback mechanism governs the polarity and motion of motile cilia. 2007, Pubmed , Xenbase
Mohan, Striated rootlet and nonfilamentous forms of rootletin maintain ciliary function. 2013, Pubmed
Myers, P-TEN, the tumor suppressor from human chromosome 10q23, is a dual-specificity phosphatase. 1997, Pubmed
Myers, The lipid phosphatase activity of PTEN is critical for its tumor supressor function. 1998, Pubmed
Narimatsu, Regulation of planar cell polarity by Smurf ubiquitin ligases. 2009, Pubmed
Novarino, Modeling human disease in humans: the ciliopathies. 2011, Pubmed
Ohtoshi, Hydrocephalus caused by conditional ablation of the Pten or beta-catenin gene. 2008, Pubmed
Park, Dishevelled controls apical docking and planar polarization of basal bodies in ciliated epithelial cells. 2008, Pubmed , Xenbase
Pugacheva, HEF1-dependent Aurora A activation induces disassembly of the primary cilium. 2007, Pubmed
Rahdar, A phosphorylation-dependent intramolecular interaction regulates the membrane association and activity of the tumor suppressor PTEN. 2009, Pubmed
Rawlins, Lung development and repair: contribution of the ciliated lineage. 2007, Pubmed
Rodríguez-Escudero, A comprehensive functional analysis of PTEN mutations: implications in tumor- and autism-related syndromes. 2011, Pubmed
Rosivatz, A small molecule inhibitor for phosphatase and tensin homologue deleted on chromosome 10 (PTEN). 2006, Pubmed
Satir, Structure and function of mammalian cilia. 2008, Pubmed
Schindelin, Fiji: an open-source platform for biological-image analysis. 2012, Pubmed
Sharma, Ciliary dysfunction in developmental abnormalities and diseases. 2008, Pubmed
Sokol, Analysis of Dishevelled signalling pathways during Xenopus development. 1996, Pubmed , Xenbase
Spassky, Adult ependymal cells are postmitotic and are derived from radial glial cells during embryogenesis. 2005, Pubmed
Stambolic, Negative regulation of PKB/Akt-dependent cell survival by the tumor suppressor PTEN. 1998, Pubmed
Stubbs, Radial intercalation of ciliated cells during Xenopus skin development. 2006, Pubmed , Xenbase
Suzuki, High cancer susceptibility and embryonic lethality associated with mutation of the PTEN tumor suppressor gene in mice. 1998, Pubmed
Tamura, PTEN interactions with focal adhesion kinase and suppression of the extracellular matrix-dependent phosphatidylinositol 3-kinase/Akt cell survival pathway. 1999, Pubmed
Tibarewal, PTEN protein phosphatase activity correlates with control of gene expression and invasion, a tumor-suppressing phenotype, but not with AKT activity. 2012, Pubmed
Tissir, Lack of cadherins Celsr2 and Celsr3 impairs ependymal ciliogenesis, leading to fatal hydrocephalus. 2010, Pubmed
Ueno, PTEN is required for the normal progression of gastrulation by repressing cell proliferation after MBT in Xenopus embryos. 2006, Pubmed , Xenbase
Vlahos, A specific inhibitor of phosphatidylinositol 3-kinase, 2-(4-morpholinyl)-8-phenyl-4H-1-benzopyran-4-one (LY294002). 1994, Pubmed
Wallingford, Planar cell polarity signaling, cilia and polarized ciliary beating. 2010, Pubmed
Wallingford, Xenopus Dishevelled signaling regulates both neural and mesodermal convergent extension: parallel forces elongating the body axis. 2001, Pubmed , Xenbase
Yang, The ciliary rootlet maintains long-term stability of sensory cilia. 2005, Pubmed
