Click here to close
Hello! We notice that you are using Internet Explorer, which is not supported by Xenbase and may cause the site to display incorrectly.
We suggest using a current version of Chrome,
FireFox, or Safari.
Fu J
,
Bian M
,
Xin G
,
Deng Z
,
Luo J
,
Guo X
,
Chen H
,
Wang Y
,
Jiang Q
,
Zhang C
.
???displayArticle.abstract???
A steady-state metaphase spindle maintains constant length, although the microtubules undergo intensive dynamics. Tubulin dimers are incorporated at plus ends of spindle microtubules while they are removed from the minus ends, resulting in poleward movement. Such microtubule flux is regulated by the microtubule rescue factors CLASPs at kinetochores and depolymerizing protein Kif2a at the poles, along with other regulators of microtubule dynamics. How microtubule polymerization and depolymerization are coordinated remains unclear. Here we show that TPX2, a microtubule-bundling protein and activator of Aurora A, plays an important role. TPX2 was phosphorylated by Aurora A during mitosis. Its phospho-null mutant caused short metaphase spindles coupled with low microtubule flux rate. Interestingly, phosphorylation of TPX2 regulated its interaction with CLASP1 but not Kif2a. The effect of its mutant in shortening the spindle could be rescued by codepletion of CLASP1 and Kif2a that abolished microtubule flux. Together we propose that Aurora A-dependent TPX2 phosphorylation controls mitotic spindle length through regulating microtubule flux.
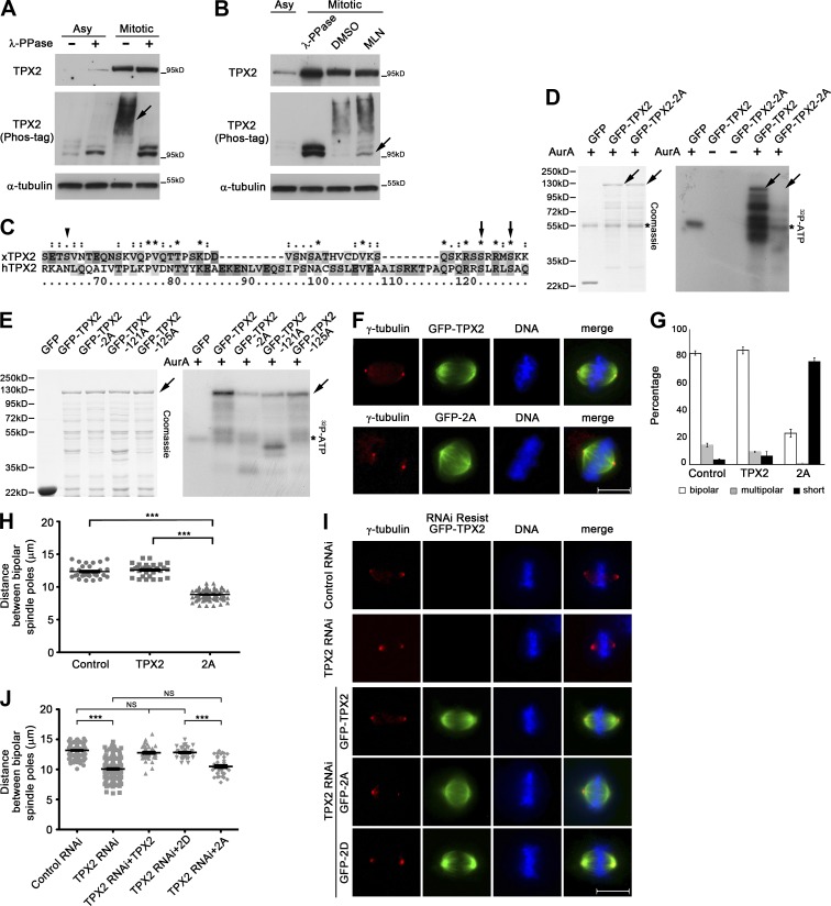
Figure 1. TPX2 phosphorylation by Aurora A is required for normal spindle length. (A) Asynchronous or mitotic HeLa cell lysates were treated with λ-phosphatase. In the middle panel, Mn2+-phos-tag was introduced into the gel to enhance mobility shifts of phosphorylated TPX2. The majority of TPX2 is phosphorylated during mitosis (arrow). (B) Mitotic cell lysates were treated with λ-phosphatase, DMSO, or Aurora A inhibitor MLN8237 (MLN), and asynchronous cell lysate was left untreated (left lane). Nonphosphorylated TPX2 accumulates after Aurora A inhibition (arrow) compared with DMSO treatment. (C) Protein sequences of Human and Xenopus TPX2 were aligned by ClustalW and potential phosphorylation sites by Aurora A are indicated with arrows (conserved in both sequences) or an arrowhead (unique to Xenopus TPX2). Asterisks indicate positions that have identical residues on both sequences, double dots indicate highly conserved residues, and single dots indicate weakly conserved groups. (D and E) In vitro kinase assay using recombinant TPX2 as substrate. Phosphorylation of TPX2 is abolished after double serine-to-alanine mutation, and both S121 and S125 contribute to the phosphorylation. TPX2 is indicated by arrows and Aurora A by asterisks. (F–H) HeLa cells were transfected with GFP-TPX2 or -2A. Note that GFP-2A causes short bipolar spindles. Bar, 10 µm. 400 cells from three independent experiments were measured in G, and error bars indicate SD. Three independent experiments were performed in H: n = 30, 30, and 76. Error bars indicate SEM; ***, P < 0.001. (I and J) Isogenic stable HeLa cell lines were depleted of endogenous TPX2 and induced to express RNAi-resistant GFP-TPX2-WT, -2A, and -2D for 48 h. The distance between bipolar spindle poles was measured. Whereas WT- and 2D-expressing cells assemble spindles with normal length, 2A expression causes shorter bipolar spindles. Three independent experiments were performed in J: n = 126, 145, 39, 39, and 35. Error bars indicate SEM. ***, P < 0.001.
Figure 2. TPX2 phosphorylation rescues the short spindle defect caused by Aurora A depletion and specifically affects spindle length in metaphase. (A–C) HeLa cells were transfected with scrambled or Aurora A siRNA, or cotransfected with Aurora A siRNA and the indicated GFP-TPX2 constructs. Aurora A depletion causes short spindles, and TPX2-2D, but not -WT or -2A, could rescue such a defect. Bar, 10 µm. Three independent experiments were performed in C and n = 100, 94, 94, 60, and 88. Error bars indicate SEM. ***, P < 0.001. (D) His-TAT-RFP tagged TPX2-WT, -2A, and -2D purified from bacteria were visualized by Coomassie blue staining (left) and Western blotting with TPX2 antibody (right). The arrows indicate main bands of TPX2. (E–G) Cells treated with TAT-RFP-TPX2-2A show reduced length of metaphase spindles compared with normal structures in untreated, WT, or 2D-treated cells. Bar, 10 µm. n = 34, 76, 34, and 32. Error bars indicate SEM.
Figure 3. Phospho-null TPX2 inhibits MT flux on metaphase spindles. (A–D) U2OS cells were cotransfected with photoactivatable GFP-tagged α-tubulin (PAGFP-tubulin) and mCherry-TPX2, -2A, or -2D. GFP signal in a rectangular region near the MT plus ends was activated (time point 0, arrows) and tracked every 15 s. Representative time-course images are shown in A–C and fluorescence intensity profiles are plotted at the bottom. Bars, 5 µm. The x coordinate of the maximum intensity from each frame (≥ time 0) is shown in D. (E and F) The mean velocity of MT flux is defined by the ratio between distance relative to the equator and time. n in F: 18, 25, and 16. Error bars indicate SEM. ***, P < 0.001.
Figure 4. TPX2 interacts with CLASP1 in a phospho-dependent manner, and its function in scaling spindle is bypassed by codepletion of CLASP1 and Kif2a. (A) Mitotic HeLa cells transfected with the indicated constructs were immunoprecipitated with TPX2 antibody. Kif2a and CLASP1 form complexes with TPX2, whereas CLASP2 and GFP could not. (B) Mitotic HeLa lysates were immunoprecipitated with IgG, CLASP1, or Kif2a antibody. CLASP1 and Kif2a specifically bind to TPX2. The asterisk indicates Kif2a. (C) Mitotic cells transfected with GFP-tagged TPX2 constructs were immunoprecipitated with CLASP1 antibody. TPX2-2A binds significantly less CLASP1 than -WT and -2D. (D) Mitotic cells cotransfected with GFP-Kif2a and Flag-tagged TPX2 constructs were immunoprecipitated with flag antibody. TPX2, 2A, and 2D show similar affinity to Kif2a. (E and F) HeLa cells co-depleted of CLASP1/Kif2a were transfected with GFP-TPX2 or -2A. In mock-depleted cells, overexpression of TPX2-2A causes short spindles whereas in CLASP1/Kif2a-depleted cells, it does not affect the spindle length. Bar, 10 µm. n = 81, 89, 73, and 86. Error bars indicate SEM. ***, P < 0.001.
Figure 5. TPX2 phosphorylation by Aurora A is required for intact bipolar spindle assembly in mitotic Xenopus egg extract. (A) Mitotic extracts (CSF) depleted of pEg2 (Aurora A) or xTPX2 were subjected to Western blotting. Histone H3 Serine10 phosphorylation serves as a mitotic marker. (B) Coomassie blue staining showing the recombinant proteins added in C. (C and D) CSF depleted of xTPX2 or pEg2 was added with indicated proteins. Sperm-induced bipolar spindle formation was impaired by xTPX2 or pEg2 depletion. Among all proteins to rescue such defects, GFP-xTPX2-3D showed the best effect, whereas GFP and GFP-xTPX2-3A showed no rescue. GFP-xTPX2 could partially rescue xTPX2 but not pEg2 depletion; His-pEg2 could rescue pEg2 but not xTPX2 depletion. Bar, 20 µm. Three independent experiments were performed in D, each measuring 100 spindles. Error bars indicate SD.
Bird,
Building a spindle of the correct length in human cells requires the interaction between TPX2 and Aurora A.
2008, Pubmed
Bird,
Building a spindle of the correct length in human cells requires the interaction between TPX2 and Aurora A.
2008,
Pubmed
Brunet,
Characterization of the TPX2 domains involved in microtubule nucleation and spindle assembly in Xenopus egg extracts.
2004,
Pubmed
,
Xenbase
Buster,
Poleward tubulin flux in spindles: regulation and function in mitotic cells.
2007,
Pubmed
Clarke,
Spatial and temporal coordination of mitosis by Ran GTPase.
2008,
Pubmed
Eckerdt,
Spindle pole regulation by a discrete Eg5-interacting domain in TPX2.
2008,
Pubmed
,
Xenbase
Eyers,
Regulation of Xenopus Aurora A activation by TPX2.
2004,
Pubmed
,
Xenbase
Eyers,
A novel mechanism for activation of the protein kinase Aurora A.
2003,
Pubmed
,
Xenbase
Ferrari,
Aurora-A site specificity: a study with synthetic peptide substrates.
2005,
Pubmed
Fu,
Clathrin recruits phosphorylated TACC3 to spindle poles for bipolar spindle assembly and chromosome alignment.
2010,
Pubmed
,
Xenbase
Fu,
A single amino acid change converts Aurora-A into Aurora-B-like kinase in terms of partner specificity and cellular function.
2009,
Pubmed
Fu,
Roles of Aurora kinases in mitosis and tumorigenesis.
2007,
Pubmed
Gable,
Dynamic reorganization of Eg5 in the mammalian spindle throughout mitosis requires dynein and TPX2.
2012,
Pubmed
Gaetz,
Dynein/dynactin regulate metaphase spindle length by targeting depolymerizing activities to spindle poles.
2004,
Pubmed
,
Xenbase
Ganem,
Efficient mitosis in human cells lacking poleward microtubule flux.
2005,
Pubmed
Ganem,
The KinI kinesin Kif2a is required for bipolar spindle assembly through a functional relationship with MCAK.
2004,
Pubmed
Garrett,
hTPX2 is required for normal spindle morphology and centrosome integrity during vertebrate cell division.
2002,
Pubmed
,
Xenbase
Goshima,
Length control of the metaphase spindle.
2005,
Pubmed
Goshima,
Identification of a TPX2-like microtubule-associated protein in Drosophila.
2011,
Pubmed
Greenan,
Centrosome size sets mitotic spindle length in Caenorhabditis elegans embryos.
2010,
Pubmed
,
Xenbase
Gruss,
Ran induces spindle assembly by reversing the inhibitory effect of importin alpha on TPX2 activity.
2001,
Pubmed
,
Xenbase
Gruss,
Chromosome-induced microtubule assembly mediated by TPX2 is required for spindle formation in HeLa cells.
2002,
Pubmed
,
Xenbase
Helmke,
TPX2 levels modulate meiotic spindle size and architecture in Xenopus egg extracts.
2014,
Pubmed
,
Xenbase
Hirota,
Aurora-A and an interacting activator, the LIM protein Ajuba, are required for mitotic commitment in human cells.
2003,
Pubmed
,
Xenbase
Kettenbach,
Quantitative phosphoproteomics identifies substrates and functional modules of Aurora and Polo-like kinase activities in mitotic cells.
2011,
Pubmed
Kufer,
Human TPX2 is required for targeting Aurora-A kinase to the spindle.
2002,
Pubmed
,
Xenbase
Kwok,
Microtubule flux: drivers wanted.
2007,
Pubmed
Laycock,
Antagonistic activities of Klp10A and Orbit regulate spindle length, bipolarity and function in vivo.
2006,
Pubmed
Liu,
PRC1 cooperates with CLASP1 to organize central spindle plasticity in mitosis.
2009,
Pubmed
Ma,
TPX2 regulates the localization and activity of Eg5 in the mammalian mitotic spindle.
2011,
Pubmed
Ma,
Poleward transport of TPX2 in the mammalian mitotic spindle requires dynein, Eg5, and microtubule flux.
2010,
Pubmed
Maffini,
Motor-independent targeting of CLASPs to kinetochores by CENP-E promotes microtubule turnover and poleward flux.
2009,
Pubmed
Maiato,
Human CLASP1 is an outer kinetochore component that regulates spindle microtubule dynamics.
2003,
Pubmed
Maiato,
Drosophila CLASP is required for the incorporation of microtubule subunits into fluxing kinetochore fibres.
2005,
Pubmed
Mimori-Kiyosue,
CLASP1 and CLASP2 bind to EB1 and regulate microtubule plus-end dynamics at the cell cortex.
2005,
Pubmed
Ohashi,
Phospho-regulation of human protein kinase Aurora-A: analysis using anti-phospho-Thr288 monoclonal antibodies.
2006,
Pubmed
Patel,
Multiple domains of human CLASP contribute to microtubule dynamics and organization in vitro and in Xenopus egg extracts.
2012,
Pubmed
,
Xenbase
Petry,
Branching microtubule nucleation in Xenopus egg extracts mediated by augmin and TPX2.
2013,
Pubmed
,
Xenbase
Reis,
Dynein and mast/orbit/CLASP have antagonistic roles in regulating kinetochore-microtubule plus-end dynamics.
2009,
Pubmed
Sardon,
Uncovering new substrates for Aurora A kinase.
2010,
Pubmed
Schatz,
Importin alpha-regulated nucleation of microtubules by TPX2.
2003,
Pubmed
,
Xenbase
Shrestha,
TAO1 kinase maintains chromosomal stability by facilitating proper congression of chromosomes.
2014,
Pubmed
Torres,
High-throughput generation of tagged stable cell lines for proteomic analysis.
2009,
Pubmed
Tsai,
A Ran signalling pathway mediated by the mitotic kinase Aurora A in spindle assembly.
2003,
Pubmed
,
Xenbase
Wilbur,
Mitotic spindle scaling during Xenopus development by kif2a and importin α.
2013,
Pubmed
,
Xenbase