|
Graphical Abstract
|
|
Figure 1. Phosphorylation of Different MCM Subunits by Xenopus DDK Is Reversed by PP1(A–C) Xenopus egg extracts were supplemented with demembranated sperm nuclei and optionally supplemented with 50 μM PHA-767491 (PHA) or 100 μM XL413 (XL). (A) After incubation for 40 min, isolated chromatin along with 0.5% (v/v) of the supernatant was immunoblotted for Mcm4, Mcm2-P-S40, Mcm2-P-S53, and total Mcm2. (B) At the indicated times, chromatin was isolated and immunoblotted for Mcm4, Mcm2-P-S40, Mcm2-P-S53, total Mcm2, PCNA, and histone H3. (C) Extract was supplemented with [α-32P]dATP. Total DNA synthesis was determined at indicated times.(D and E) Sperm nuclei were incubated for 60 min in Xenopus egg extracts treated with p27kip1 to allow Mcm4 hyperphosphorylation. 50 μM PHA-767491 or 100 μM XL413 plus or minus 1 μM tautomycetin (Tauto) was then added, and chromatin was isolated either immediately after inhibitor addition (60 min) or later at every 5 for next 20 min (65–80 min). Chromatin samples were immunoblotted for Mcm4, Mcm2-P-S40, Mcm2-P-S53, total Mcm2, and histone H3.
|
|
Figure 2. Human Mcm4 Phosphorylation Predicts DNA Replication(A and B) HeLa cells were synchronized in early M phase by mitotic shakeoff and then replated for different times. (A) DNA content of cells as determined by flow cytometry. (B) Immunoblot of Mcm4, total Mcm2, and Mcm2-P-S40 on and off chromatin. Lamin B and tubulin serve as loading and fractionation controls.(C) Cells were synchronized as in (A) and were replated with 10 μM PHA-767491 or 10 μM XL413 in the media. At 7.5 hr, cells were pulsed for 30 min with EdU and then analyzed by flow cytometry for DNA content and EdU incorporation. An example plot and gate are shown plus the mean and SD of EdU+ cells from three experiments.(D) Cells were synchronized as in (A) and replated for 8 hr (t-2); media was then optionally supplemented with 10 μM PHA-767491 (PHA), 10 μM XL413 or 225 nM tautomycetin (Tauto) as indicated for 2 hr. Cells were then immunoblotted for Mcm4, Mcm2-P-S40, Mcm2-P-S53, or total Mcm2 on and off chromatin. Lamin B and tubulin served as loading and fractionation controls.See also Figure S1.
|
|
Figure 3. Rif1 Targets PP1 to MCMs at Replication Origins(A and B) Rif1 was immunoprecipitated from Xenopus egg extract (A) or HeLa cell nuclear extracts (B) using antibodies against Rif1 or with pre-immune rabbit IgG and samples were immunoblotted for Rif1, PP1γ, PP1β, PP1α, Mcm2 or Cdc7 as indicated.(C) Sperm nuclei were incubated for 60 min in Xenopus extracts immunodepleted using antibodies against Rif1 (ΔRif1) or control pre-immune rabbit IgGs (ΔIgG). Sperm nuclei and p27kip1 were added to extracts to allow Mcm4 hyper-phosphorylation. Chromatin was isolated at 60 and 75 min post-incubation. Optionally, after 60 min of incubation with DNA, 50 μM PHA-767491 (PHA) was added, and chromatin was isolated at indicated times over the next 25 min (65–85 min). Chromatin samples were immunoblotted for Mcm4, Mcm2-P-S40, Mcm2-P-S53, Mcm7, Rif1, and PP1γ.(D) HeLa cells were transfected with increasing amounts of siRNA targeting Rif1 and tested for knockdown efficiency as well as Mcm4 phosphorylation at 24 and 48 hr after transfection. Mcm5 served as a loading control (Ctrl).(E) ∼48 hr after transfection with Rif1 or control RNAi, HeLa cells were synchronized in S phase by mitotic shakeoff and treated for 30 min with either 10 μM PHA-767491 (PHA) or 10 μM XL413 (XL). Chromatin-bound Mcm4 was analyzed by immunoblotting, with Mcm5 serving as a loading control.See also Figure S2.
|
|
Figure 4. Rif1/PP1 Activity Is Required to Oppose Cdc7 Activity for Normal Replication(A and B) Control (ΔIgG) and Rif1 (ΔRif1)-depleted Xenopus extracts were incubated with demembranated sperm nuclei and [α-32P]dATP. (B) Extracts were optionally supplemented with increasing concentrations of PHA-767491 (PHA) (0.75–6 μM). The reactions were stopped at the indicated times (A) or at 150 min (B), and total DNA synthesis was determined.(C and D) Flow cytometry was used to analyze cellular DNA content in the following experiment: HeLa cells were transfected with control or Rif1 siRNA, synchronized by a double thymidine block, and released into untreated (C) or XL413-treated (D) media for the indicated times.(E) Cells from the 6-hr time points from (C) and (D) were pulsed with EdU and analyzed by flow cytometry.See also Figure S4.
|
|
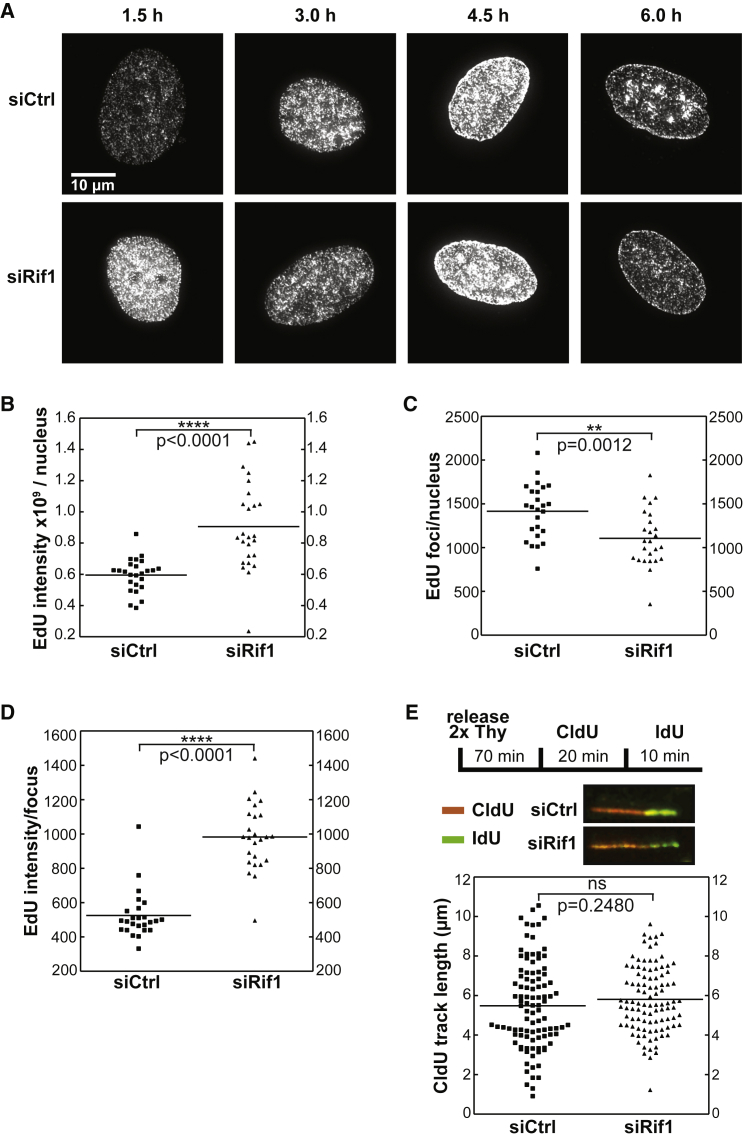
Figure 5. Rif1 Restrains Replication Initiation(A–D) HeLa cells were treated with control or Rif1 siRNA, synchronized by double thymidine block, and then released. (A) At the indicated periods after release, cells were pulsed with EdU for 30 min. The spatial patterns of DNA synthesis were examined by fluorescence microscopy. (B–D) 90 min after release, the total EdU intensity of the nucleus (B), the number of replication foci per nucleus (C), and the intensity of the EdU foci (D) were quantified (25 nuclei per condition).(E) Cells were labeled for 20 min with CldU 70 min after release from thymidine (Thy), washed, and pulsed briefly with IdU (10 min). DNA fibers were spread, and the length of 100 CldU-labeled tracks was measured. Data were evaluated for significance using an unpaired, two-tailed t test.See also Figure S5.
|
|
Figure 6. Rif1 Regulates S-phase Progression and Replisome Stability in Parallel with ATR/Chk1(A–C) HeLa cells were treated with control or Rif1 siRNA, synchronized and released from a double thymidine block for 2 hr, and then optionally treated for 2 hr with caffeine (5 mM), CHIR-124, KU55933, XL413, or etoposide as indicated. EdU was added in the last 30 min of treatment and the cells were analyzed by flow cytometry.(D) HeLa cells were treated with control or Rif1 siRNA, synchronized and released from a double thymidine (Thy) block for 70 min, labeled with CldU for 20 min, washed, and subsequently labeled with IdU while being incubated with CHIR-124 (CHIR), etoposide (ETO), or both for 1 hr. DNA fibers were prepared, and the IdU length of 100 tracks were counted per experimental condition. Data were evaluated for significance using an unpaired, two-tailed t test, with significant differences in fiber length between siCtrl untreated and siCtrl ETO + CHIR (p < 0.0001), and between siCtrl untreated and siRif1 untreated (p = 0.0321). There was no significant difference found between any siRif1 treatments.
|
|
Figure 7. Rif1-PP1 Regulates Replisome Stability and S-phase Progression(A) Sperm nuclei were incubated for 60 min in Xenopus egg extracts supplemented with 100 μM aphidicolin and 5 mM caffeine. 50 μM PHA-767491 (PHA) ± 1 μM tautomycetin (Tauto) was added for a further 25 min. Chromatin-bound proteins were immunoprecipitated with antibodies against Cdc45 or pre-immune sheep IgG. Samples were immunoblotted for Cdc45, Mcm4, Mcm2-P-S40, Mcm2-P-S53, total Mcm2, and Psf2.(B) Xenopus egg extracts were supplemented with demembranated sperm nuclei and 100 μM aphidicolin. After 60 min, p27kip1 was added and aliquots were supplemented with 50 μM PHA-767491 ± 5 mM caffeine (CAFF). After a further 25 min, chromatin was transferred to extract supplemented with [α-32P]dATP, p27kip1 and 50 μM PHA-767491 ± 5 mM caffeine to match the first incubation. At the indicated times, incorporation of [α-32P]dATP into nascent DNA was determined and expressed as normalized values against the incorporation at 1 min.(C) HeLa cells were treated with control or Rif1 siRNA, synchronized by double thymidine block, and released 2 hr before either treatment with hydroxyurea (HU; 5 mM), aphidicolin (APH; 1 μg/mL), methyl methanesulfonate (MMS; 0.02%), camptothecin (CPT; 5 μM), etoposide (ETO; 5 μM), or UV (∼45 J/m2). EdU was added in the last 30 min of treatment, and 2 hr after the start of the treatments, cells were harvested, fixed, and analyzed by flow cytometry.(D) Model for the role of Rif1 and Cdc7 in controlling replication initiation and replisome stability. Replication initiation is regulated by the phosphorylation of Mcm2-7 by Cdc7, opposed by Rif1/PP1. Active replisomes are also dephosphorylated by Rif1/PP1, which requires ATR/Chk1 to stabilize them in response to replicative stresses.See also Figure S6.
|
|
|