XB-ART-53116
Sci Rep
2017 Feb 15;7:42590. doi: 10.1038/srep42590.
Show Gene links
Show Anatomy links
Ubiquitin C-terminal hydrolase37 regulates Tcf7 DNA binding for the activation of Wnt signalling.
???displayArticle.abstract???
The Tcf/Lef family of transcription factors mediates the Wnt/β-catenin pathway that is involved in a wide range of biological processes, including vertebrate embryogenesis and diverse pathogenesis. Post-translational modifications, including phosphorylation, sumoylation and acetylation, are known to be important for the regulation of Tcf/Lef proteins. However, the importance of ubiquitination and ubiquitin-mediated regulatory mechanisms for Tcf/Lef activity are still unclear. Here, we newly show that ubiquitin C-terminal hydrolase 37 (Uch37), a deubiquitinase, interacts with Tcf7 (formerly named Tcf1) to activate Wnt signalling. Biochemical analyses demonstrated that deubiquitinating activity of Uch37 is not involved in Tcf7 protein stability but is required for the association of Tcf7 to target gene promoter in both Xenopus embryo and human liver cancer cells. In vivo analyses further revealed that Uch37 functions as a positive regulator of the Wnt/β-catenin pathway downstream of β-catenin stabilization that is required for the expression of ventrolateral mesoderm genes during Xenopus gastrulation. Our study provides a new mechanism for chromatin occupancy of Tcf7 and uncovers the physiological significance of Uch37 during early vertebrate development by regulating the Wnt/β-catenin pathway.
???displayArticle.pubmedLink??? 28198400
???displayArticle.pmcLink??? PMC5309806
???displayArticle.link??? Sci Rep
Species referenced: Xenopus
Genes referenced: adrm1 bmp4 ccnd1 chrd ctnnb1 dvl2 fgf4 gsc lef1 lrp6 msx1 myc myod1 nodal1 nodal3 odc1 post prl.2 sia1 szl tbxt tcf7 tcf7l1 uchl5 ventx1.2 ventx2.2 wnt8a xpo1
???displayArticle.morpholinos??? uchl5 MO1
???attribute.lit??? ???displayArticles.show???
|
|
Figure 1. Uch37 positively regulates Wnt signalling downstream of β-catenin stabilization.(a) TOPflash assay using whole embryos (stage 10.5, 10 embryos were used for each sample). Four-cell stage embryos were animally injected with indicated reagents (150âpg TOPflash reporter; 50âpg pRL-TK; 40âng Co MO; 40âng Uch37 MO; 20âpg Wnt8 mRNA; 1âng Re.Uch37 mRNA). (b) Expression levels of Wnt target genes (siamois and nodal3.1) were examined by RT-PCR analysis using Xenopus animal cap tissues. Two-cell stage embryos were animally injected with indicated reagents (5âpg Wnt8 mRNA; 20âng Co MO; 20âng Uch37 MO; 1âng Re.Uch37 mRNA). Animal cap explants were isolated at stage 9 and cultured until stage 11. WE, Whole embryos; (-), -RT; ODC, ornithine decarboxylase loading control. Full images are presented in Supplementary information (Fig. S12) (c) Axis duplication assay. Four-cell stage embryos were injected in one ventrovegetal blastomere with indicated reagents (5âpg Wnt8 mRNA; 1âng Uch37 mRNA; 20âng Uch37 MO). See also Table S2. (d) Quantified result of c. (e) TOPflash assay in HepG2 cells. After transfection of reporter constructs into stable cells (sh Control or sh Uch37) for 48âh, luciferase activity was measured. Knockdown of β-catenin indicates a positive control for downregulation of Wnt activity. (f) Quantitative real-time PCR (qPCR) analysis for the expression of Wnt-target genes (cyclinD1 and c-myc) in stable HepG2 cells. Knockdown of β-catenin indicates a positive control for downregulation of Wnt activity. The quantities of indicated mRNA were normalized by β-actin. Data represent average values from three independent experiments performed. Error bars indicate standard deviations of triplicate. *pâ<â0.002; **pâ<â0.001 (two-tailed Studentâs ttest). (g) Axis duplication assay. Four-cell stage embryos were injected in one ventrovegetal blastomere with indicated reagents (5âpg Wnt8 mRNA; 200âpg Dvl2 mRNA; 25âpg β-catenin mRNA; 20âng Co MO; 20âng Uch37 MO). See also Supplementary Fig. S5a and Table S3). |
|
|
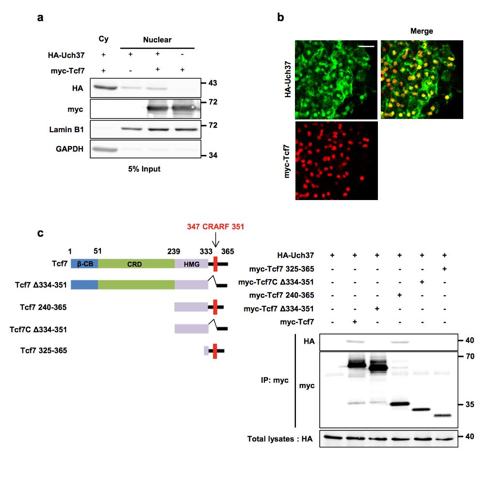
Figure 2. Uch37 physically interacts with Tcf7 in nucleus.(a) Co-IP assay in HEK293FT cells. Cells were transfected with indicated plasmids. myc-ADRM1 is known as an interacting partner of Uch37 and used as a positive control11. 48 h after transfection, cell lysates were precipitated with anti-myc antibody. (b) GST pulldown assay using purified proteins. His-Uch37 and GST-Tcf7 proteins were incubated and then subjected to immunoblotting. (c) Co-IP assay using nuclear extract of Xenopus gastrula embryo. One-cell stage embryos were injected with myc-Tcf7 (500 pg) and HA-Uch37 (500 pg) and cultured until stage 11, and then subjected to fractionation. Nuclear extracts were subjected to Co-IP assay using anti-myc or anti-HA antibody. (d) Co-IP assay using HEK293FT cells, HA-Uch37 and indicated myc-tagged truncated mutants of Tcf7 were transfected. Cell lysates were immunoprecipitated with anti-myc antibody. Truncated mutants of Tcf7 are depicted on the left. Tcf7, a full length; Tcf7 1–196, amino acids 1–196; Tcf7 240–365, amino acids 240–365; Tcf7 52–239, amino acids 52–239. Full images of all Fig. 2 are presented in Supplementary information (Fig. S9). |
|
|
Figure 3. Uch37 deubiquitinates Tcf7 protein, but is not involved in protein stabilization.(a) In vivo ubiquitination assay in HEK293FT cells. Cells were transfected with indicated plasmids (1 μg myc-Tcf7; 3 μg flag-Ub; 2 μg and 4 μg Uch37). After 48 h, samples were prepared as described in materials and methods and then precipitated with anti-myc antibody. (b) In vitro ubiquitination assay. HEK293FT cells were co-transfected with both myc-Tcf7 and HA-Ub plasmids to express polyubiquitinated Tcf7. After 48 h, cell lysates were immunoprecipitated using anti-myc antibody to prepare Polyubiquitinated Tcf7. Precipitated polyubiqutinated Tcf7 was then incubated with indicated amount of His-Uch37 protein. (c) Signal intensity of polyubiquitinated Tcf7 in b was quantified using image J software. (d) In vivo ubiquitination assay in HEK293FT cells. Cells were transfected with indicated plasmids and siRNAs. After 72 h, total proteins were precipitated with anti-myc antibody. Cell lysis and detailed procedures are described in materials and methods. In HA-K63, all lysines except Lys-63 were mutated to arginines. In HA-K48, all lysines except Lys-48 were mutated to arginines. (e) Pulse-chase test using HEK293FT cells. 48 hours after the transfection as indicated, 100 μg/ml cycloheximide (CHX, sigma) was treated for 0, 12, and 24 h. myc-Tcf7, Uch37, and HA-Uch37 were monitored by western blot analysis, and Actin levels were used as a loading control. Full images of all Fig. 2 are presented in Supplementary information (Figs S10 and 11). |
|
|
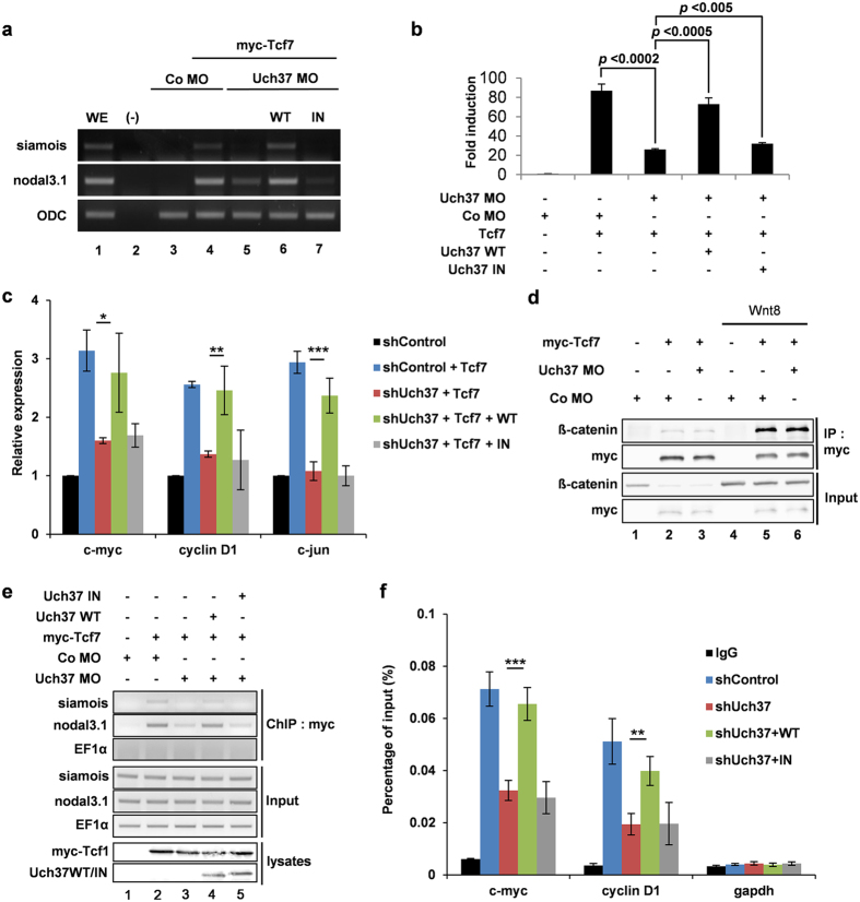
Figure 4. Deubiquitinating activity of Uch37 is required for Tcf7-mediated gene transcription by mediating DNA-binding of Tcf7.(a) Expression levels of Wnt target genes (siamois and nodal3.1) were examined by RT-PCR analysis using Xenopus animal cap tissues. Embryos were animally injected at four-cell stage. Animal caps were isolated at stage 9, grown to stage 11. Injected reagents are as follows, 25âpg myc-Tcf7 mRNA; 20âng Co MO; 20âng Uch37 MO; 1âng wild type Uch37 mRNA (WT); 1âng catalytically inactive Uch37 mRNA (IN). Full images are presented in Supplementary information (Fig. S12). (b) TOPflash assay using whole embryos (stage 10.5, 10 embryos). Embryos were animally injected at four-cell stage. 150âpg TOPflash reporter; 50âpg pRL-TK; 40âng Co MO; 40âng Uch37 MO; 50âpg Tcf7 mRNA; 1âng wild type of Uch37 mRNA (WT); 1âng catalytically inactive Uch37 mRNA (IN). (c) qPCR analysis for the expression of Wnt-target genes (c-myc, cyclinD1 and c-jun) in stable HepG2 cells. Tcf7 was transiently transfected alone or co-transfected with wild type of Uch37 or catalytically inactive Uch37. Error bars indicate standard deviations of triplicate. *pâ<â0.05; **pâ<â0.02; ***pâ<â0.003 (two-tailed Studentâs t test). (d) Co-IP assay using Xenopus embryos (stage 11). Two-cell stage embryos were animally injected with indicated reagents (1âng myc-Tcf7 mRNA; 20âpg Wnt8 mRNA; 40âng Co MO; 40âng Uch37 MO). Total proteins were precipitated with anti-myc antibody. Active state of Wnt signalling is indicated with enhanced β-catenin level in input panel. Full images are presented in Supplementary information (Fig. S11). (e) ChIP assay using Xenopus embryos (stage 11). 70 embryos were injected at two-cell stage as indicated (25âpg myc-Tcf7 mRNA; 1âng wild type of Uch37 (WT); 1âng catalytically inactive Uch37 (IN); 40âng Co MO; 40âng Uch37 MO). Lysates were precipitated with anti-myc antibody. Precipitated Wnt target DNAs were analysed by PCR. EF1α was used as a control for specificity. Full images are presented in Supplementary information (Fig. S11). (f) ChIP assay using stable HepG2 cells. Cells were transfected with either wild type of Uch37 (WT) or catalytically inactive Uch37 (IN). Lysates were precipitated with normal rabbit IgG or anti-Tcf7 antibody. DNA-binding of Tcf7 was assessed by qPCR. gapdh was used as a negative control. **pâ<â0.02; ***pâ<â0.003 (two-tailed Studentâs t test). |
|
|
Figure 5. Uch37 is required for the expression of ventrolateral mesoderm genes by promoting zygotic Wnt signalling during Xenopus gastrulation.(a) Expressions of ventrolateral mesoderm genes including MyoD, Xpo, and Vent1. Vegetal-view of stage 10.5 embryos, MOs and mRNAs were unilaterally injected at four-cell stage embryos. β-galactosidase (LacZ) mRNA was co-injected to trace the injected site (Inj., injected site). (20âng Co MO; 20âng Uch37 MO; 100âpg Lef1; 2âng Re.Uch37; 300âpg β-galactosidase). See also Table S4. (b) Expressions of Vent1 and Xpo. Vegetal-view of stage 10.5 embryo, Four-cell stage embryos were injected in VMZ and cultured until stage 10.5. Left panel, Co MO (40âng); middle and right panels, injection of pCSKA-Wnt8 plasmids (500âpg) along with either Co MO (40âng) or Uch37 MO (40âng). See also Table S5. (c) RT-PCR analysis using animal cap explants. Four-cell stage embryos were animally injected with indicated reagents (20âng Co MO; 20âng Uch37 MO; 300âpg pCSKA-Wnt8; 1âng Uch37 mRNA (WT); 1âng a catalytically inactive Uch37 mRNA (IN)). Animal cap explants were dissected at stage 9, and then cultured in activin (5âng/ml)âtreated 1xMR until stage 11. Gsc, a dorsal mesoderm marker; Xpo, Vent1, and Vent2, ventrolateral mesoderm markers. Full images are presented in Supplementary information (Fig. S12). |
|
|
Figure 6. Proposed model depicting how Uch37 regulates Tcf7 protein.Uch37 interacts with Tcf7 and removes polyubiquitin chain from Tcf7 protein. As a result, Tcf7 stably binds target DNA for gene transcription. However, absence of Uch37 promotes polyubiquitination on Tcf7 protein, causing transcriptional silence. |
|
|
Fig.S.2 Embryonic expression of Uch37. (a) Expression of Uch37 in Xenopus embryo was analyzed by RT-PCR. ODC, ornithine decarboxylase loading control; (-), -RT; egg, unfertilized; St, Nieuwkoop and Faber (NF) developmental stage. (b) Spatial expression of Uch37 from cleavage to gastrula stage. Red box indicates the magnified mesoderm region. (c) Expression of Uch37 in various dissected tissues at stage 10.5. WE, whole embryo; AC, animal cap; DMZ, dorsal marginal zone; VMZ, ventral marginal zone; Chordin, dorsal marker; Msx1, ventral marker; Xbra, pan-mesodermal marker. |
|
|
Fig.S.3 Phenotype of Uch37 morphant. (a) Uch37 MO specifically inhibits the translation of C-terminally HA-tagged Uch37 mRNA (1ng), but not MO-resistant Uch37 (Re.Uch37) mRNA (1ng) and human Uch37 mRNA (1ng). Four-cell stage embryos were injected in animal blastomeres with indicated reagents. Embryos were cultured to stage 10.5 and then subjected to western blotting. (b) Phenotypes of Uch37- depleted embryos. Embryos were injected at the four-cell stage with the indicated reagents (40 ng Co MO; 40 ng Uch37 MO; 2ng Re.Uch37) ventrally (b, left) or dorsally (b, right) and cultured to tadpole stage. (c, d) Morphant phenotypes were tabulated. |
|
|
Fig.S.4 Uch37 specifically regulates Wnt signaling. (a-d) RT-PCR analysis using animal cap explants. Co MO (20ng) or Uch37 MO (20ng) were respectably or co-injected with indicated mRNAs encoding Wnt8 (10pg and 20pg), BMP4 (50pg and 100pg), Xnr1 (50pg and 100pg), or eFGF (100pg and 200pg) in animal blastomeres of four-cell stage embryo. Animal cap explants were dissected at stage 9 and cultured until stage 11. siamois, Wnt-target gene (a); Sizzled, Bmp4-target gene (b); Xbra, target gene of Xnr1 (c) and eFGF (d). (e) Short hairpin RNA (shRNA) of Uch37 efficiently reduced levels of Uch37 protein in HepG2 cells. (f) TOPflash assay in HepG2 cells. Reporter constructs were transfected alone or co-transfected with constitutively active LRP6 (LRP6âN) into stable cells (sh Control and sh Uch37). 48h after transfection, luciferase activity was measured. (g) qPCR analysis for the expression of Wnt-target genes (c-myc and cyclinD1) in stable HepG2 cells (sh Control or sh Uch37) treated with or without LiCl (25mM). The quantities of indicated mRNA were normalized by β-actin. Data represent average values from three independent experiments performed. Error bars indicate standard deviations of triplicate. *, p <0.005; **, p< 0.001 (two-tailed Studentâs ttest). |
|
|
Fig. S.5 Uch37 promotes Wnt signaling downstream of Ã-catenin destruction complex. (a) Result of axis duplication assay in Fig 1g. (b, c) RT-PCR analysis using animal cap explants. Embryos were animally injected at four-cell stage. Animal cap explants were isolated at stage 9 and cultured until stage 11. Injected reagents are as follows, Co MO (20ng), Uch37 MO (20ng), myc-Dvl2 mRNA (200pg), Ã-catenin mRNA (25pg), Re.Uch37 (1ng). (d) Western blot analysis using animal cap explants. Embryos were animally injected at two-cell stage. Animal cap explants were dissected at stage 9 and cultured until stage 11. Injected reagents are as follows, Co MO (40ng), Uch37 MO (40ng), Wnt8 mRNA (20pg), myc-Uch37 mRNA (1ng). |
|
|
Fig.S.6 Uch37 interacts with Tcf7 in nucleus of Xenopus gastrula embryo. (a) Fractionated lysates from Xenopus gastrula embryos were used as expression input for Co-IP analysis in Fig 1A. (b) Uch37 is co-localized with Tcf7 in nucleus. Four- cell stage embryos were animally co-injected with HA-Uch37 (1 ng) and myc-Tcf7 (50pg). Animal cap explants were isolated at stage 10 and fixed with 4% paraformaldehyde for 2h. HA-Uch37 and myc-Tcf7 were immunostained with anti-HA (mouse, santacruz; 2nd antibody, Alexa-488, invitrogen) and anti-myc antibodies (rabbit santacruz; 2nd antibody, Alexa-594, invitrogen). Scale bar (white line) indicates 50μm. (c) Co-IP assay using HEK293FT cells, HA-Uch37 and indicated myc-tagged truncated mutants of Tcf7 were transfected. Cell lysates were immunoprecipitated with anti-myc antibody. Truncated mutants of Tcf7 are depicted on the left. |
|
|
Fig.S.8 Uch37 MO specifically blocks Tcf7-mediated Wnt activity and Uch37 is required for Tcf7 binding to promoter of Vent2. (a) Axis duplication assay. Four- cell stage embryos were injected in one ventrovegetal blastomere with indicated reagents (400pg Tcf7 mRNA; 400pg Lef1; 40ng Co MO; 40ng Uch37 MO). (b) Quantified result of a. (c) ChIP assay using Xenopus embryos (stage 11). 70 embryos were injected at two-cell stage as indicated (25pg myc-Tcf7 mRNA; 1ng wild type of Uch37 (WT); 1ng catalytically inactive Uch37 (IN); 40ng Co MO; 40ng Uch37 MO). Lysates were precipitated with anti-myc antibody. Precipitated Wnt target DNAs were analyzed by PCR. EF1α was used as a control for specificity. |
References [+] :
Arce,
Diversity of LEF/TCF action in development and disease.
2006, Pubmed
Arce, Diversity of LEF/TCF action in development and disease. 2006, Pubmed
Archer, Physical and functional interactions of monoubiquitylated transactivators with the proteasome. 2008, Pubmed
Baker, A direct role for Wnt8 in ventrolateral mesoderm patterning. 2010, Pubmed
Blythe, Chromatin immunoprecipitation in early Xenopus laevis embryos. 2009, Pubmed , Xenbase
Brannon, A beta-catenin/XTcf-3 complex binds to the siamois promoter to regulate dorsal axis specification in Xenopus. 1997, Pubmed , Xenbase
Cha, Hepatitis B virus X protein is essential for the activation of Wnt/beta-catenin signaling in hepatoma cells. 2004, Pubmed
Cho, Role of Tbx2 in defining the territory of the pronephric nephron. 2011, Pubmed , Xenbase
Christian, Interactions between Xwnt-8 and Spemann organizer signaling pathways generate dorsoventral pattern in the embryonic mesoderm of Xenopus. 1993, Pubmed , Xenbase
Clague, Cellular functions of the DUBs. 2012, Pubmed
Darken, Axis induction by wnt signaling: Target promoter responsiveness regulates competence. 2001, Pubmed , Xenbase
Fang, Ubiquitin C-terminal Hydrolase 37, a novel predictor for hepatocellular carcinoma recurrence, promotes cell migration and invasion via interacting and deubiquitinating PRP19. 2013, Pubmed
Fang, The interaction between ubiquitin C-terminal hydrolase 37 and glucose-regulated protein 78 in hepatocellular carcinoma. 2012, Pubmed
Ferdous, The role of the proteasomal ATPases and activator monoubiquitylation in regulating Gal4 binding to promoters. 2007, Pubmed
Gan, Nuclear Dvl, c-Jun, beta-catenin, and TCF form a complex leading to stabilization of beta-catenin-TCF interaction. 2008, Pubmed
Gao, Regulation of Wnt/β-catenin signaling by posttranslational modifications. 2014, Pubmed
Hamazaki, A novel proteasome interacting protein recruits the deubiquitinating enzyme UCH37 to 26S proteasomes. 2006, Pubmed
Hamilton, Difference in XTcf-3 dependency accounts for change in response to beta-catenin-mediated Wnt signalling in Xenopus blastula. 2001, Pubmed , Xenbase
Harland, In situ hybridization: an improved whole-mount method for Xenopus embryos. 1991, Pubmed , Xenbase
Heasman, Beta-catenin signaling activity dissected in the early Xenopus embryo: a novel antisense approach. 2000, Pubmed , Xenbase
Hikasa, Regulation of TCF3 by Wnt-dependent phosphorylation during vertebrate axis specification. 2010, Pubmed , Xenbase
Hikasa, Phosphorylation of TCF proteins by homeodomain-interacting protein kinase 2. 2011, Pubmed , Xenbase
Hoppler, Wnt signalling: variety at the core. 2007, Pubmed
Hoppler, BMP-2/-4 and Wnt-8 cooperatively pattern the Xenopus mesoderm. 1998, Pubmed , Xenbase
Hoppler, Expression of a dominant-negative Wnt blocks induction of MyoD in Xenopus embryos. 1996, Pubmed , Xenbase
Hoppler, Studying Wnt signaling in Xenopus. 2008, Pubmed , Xenbase
Ishitani, Nrarp functions to modulate neural-crest-cell differentiation by regulating LEF1 protein stability. 2005, Pubmed , Xenbase
Ishitani, Regulation of lymphoid enhancer factor 1/T-cell factor by mitogen-activated protein kinase-related Nemo-like kinase-dependent phosphorylation in Wnt/beta-catenin signaling. 2003, Pubmed
Ishitani, The TAK1-NLK-MAPK-related pathway antagonizes signalling between beta-catenin and transcription factor TCF. 1999, Pubmed , Xenbase
Jacobson, The lysine 48 and lysine 63 ubiquitin conjugates are processed differently by the 26 s proteasome. 2009, Pubmed
Jung, Deubiquitination of Dishevelled by Usp14 is required for Wnt signaling. 2013, Pubmed
Kim, Dual functions of DP1 promote biphasic Wnt-on and Wnt-off states during anteroposterior neural patterning. 2012, Pubmed , Xenbase
Kimelman, Mesoderm induction: from caps to chips. 2006, Pubmed , Xenbase
Lee, Enhancement of proteasome activity by a small-molecule inhibitor of USP14. 2010, Pubmed
Lee, Trimming of ubiquitin chains by proteasome-associated deubiquitinating enzymes. 2011, Pubmed
Li, Polyubiquitin chains: functions, structures, and mechanisms. 2008, Pubmed
Liu, Enhancement of canonical Wnt/β-catenin signaling activity by HCV core protein promotes cell growth of hepatocellular carcinoma cells. 2011, Pubmed
Liu, Distinct roles for Xenopus Tcf/Lef genes in mediating specific responses to Wnt/beta-catenin signalling in mesoderm development. 2005, Pubmed , Xenbase
Loh, Generating Cellular Diversity and Spatial Form: Wnt Signaling and the Evolution of Multicellular Animals. 2016, Pubmed
Mahanic, Regulation of E2 promoter binding factor 1 (E2F1) transcriptional activity through a deubiquitinating enzyme, UCH37. 2015, Pubmed
Maiti, Crystal structure of the catalytic domain of UCHL5, a proteasome-associated human deubiquitinating enzyme, reveals an unproductive form of the enzyme. 2011, Pubmed
Mazumdar, Regulation of NF-kappaB activity and inducible nitric oxide synthase by regulatory particle non-ATPase subunit 13 (Rpn13). 2010, Pubmed
McKendry, LEF-1/TCF proteins mediate wnt-inducible transcription from the Xenopus nodal-related 3 promoter. 1997, Pubmed , Xenbase
Nakamura, A view of amphibian embryology research in Japan through the scientific biography of Professor Osamu Nakamura. Interview by Makoto Asashima. 1994, Pubmed
Nathan, Why do cellular proteins linked to K63-polyubiquitin chains not associate with proteasomes? 2013, Pubmed
Ndoja, Ubiquitin signals proteolysis-independent stripping of transcription factors. 2014, Pubmed
Newport, A major developmental transition in early Xenopus embryos: II. Control of the onset of transcription. 1982, Pubmed , Xenbase
Nishi, Systematic characterization of deubiquitylating enzymes for roles in maintaining genome integrity. 2014, Pubmed
Park, Kaiso/p120-catenin and TCF/beta-catenin complexes coordinately regulate canonical Wnt gene targets. 2005, Pubmed , Xenbase
Rajabi, MUC1-C oncoprotein induces TCF7L2 transcription factor activation and promotes cyclin D1 expression in human breast cancer cells. 2012, Pubmed
Ramel, Repression of the vertebrate organizer by Wnt8 is mediated by Vent and Vox. 2004, Pubmed , Xenbase
Roël, Lef-1 and Tcf-3 transcription factors mediate tissue-specific Wnt signaling during Xenopus development. 2002, Pubmed , Xenbase
Schohl, A role for maternal beta-catenin in early mesoderm induction in Xenopus. 2003, Pubmed , Xenbase
Shy, Regulation of Tcf7l1 DNA binding and protein stability as principal mechanisms of Wnt/β-catenin signaling. 2013, Pubmed
Tutter, Chromatin-specific regulation of LEF-1-beta-catenin transcription activation and inhibition in vitro. 2001, Pubmed
Vander Linden, Structural basis for the activation and inhibition of the UCH37 deubiquitylase. 2015, Pubmed
Vilchez, Targeting Wnt/β-catenin pathway in hepatocellular carcinoma treatment. 2016, Pubmed
Wang, beta-catenin siRNA regulation of apoptosis- and angiogenesis-related gene expression in hepatocellular carcinoma cells: potential uses for gene therapy. 2010, Pubmed
Wang, Frzb, a secreted protein expressed in the Spemann organizer, binds and inhibits Wnt-8. 1997, Pubmed , Xenbase
Yamada, NARF, an nemo-like kinase (NLK)-associated ring finger protein regulates the ubiquitylation and degradation of T cell factor/lymphoid enhancer factor (TCF/LEF). 2006, Pubmed , Xenbase
Yao, Proteasome recruitment and activation of the Uch37 deubiquitinating enzyme by Adrm1. 2006, Pubmed
Yao, Distinct modes of regulation of the Uch37 deubiquitinating enzyme in the proteasome and in the Ino80 chromatin-remodeling complex. 2008, Pubmed
Zhang, The regulation of TGF-β/SMAD signaling by protein deubiquitination. 2014, Pubmed
