|
Fig. 1. Intracellular Ca2+ is required for
Xenopus NTC. (A) Dorsal views of embryos at
stage 16 treated with DMSO, 25 μM 2APB and
200 μM nifedipine. Dashed lines indicate the
outlines of the NP. (B) The mean width of the
NP in embryos, as measured by visualizing the
expression of the pan-neural marker gene
Sox2. Error bars depict s.e.m. The number of
embryos examined is shown on each bar.
**P<0.01 and ***P<0.001 compared with the
DMSO-treated control; two-sided Welchâs
t-test. (C) Transverse sections of stage-16
embryos stained with phalloidin (top) and
outlines of neural tissues and cells (bottom).
Scale bars: 100 μm. (D) Apical width of stage-
16 embryos. Black line indicates the median
value. **P<0.01 and ***P<0.001, two-sided
MannâWhitney U-test; n=54 cells, nine
embryos (DMSO); 97 cells, 12 embryos
(2APB); 88 cells, 12 embryos (nifedipine).
(E) In situ hybridization analysis of inhibitor-treated
embryos. Dorsal views showing the
expression of Sox2, a pan-neural marker (top),
N-tubulin (tubb2b), which marks differentiated
neurons (middle), and Epidermal keratin (Epi.
keratin), an epidermal marker (bottom). Anterior
is to the top. The expression patterns were
similar in inhibitor-treated embryos and DMSOtreated
controls, but the expression domains
were wider in the inhibitor-treated embryos
because of delayed NTC.
|
|
Fig. 2. Live-imaging analyses of intracellular Ca2+ in
the neural plate. (A) A Ca2+ transient at the single-cell
level, visualized with R-GECO1.0 (gray), in a dorsal
view of the presumptive anterior spinal cord region;
anterior is to the top. R-GECO1.0 was introduced on the
left side of the embryo. The midline is indicated by a
dotted line. A time course over a 40 s period of four
sample cells (which are indicated in the figure) is shown
in the right panels. Scale bar: 100 μm. (B) Time-lapse
imaging data of a multicellular, wave-like Ca2+ transient
in the embryo shown in A. (C) Fluorescence intensities
of cytoplasmic R-GECO1.0 over time; the shaded area
indicates the s.d. In multicellular Ca2+ transients (red),
cells adjacent to the cell that was initially activated were
measured (n=6 cells). (D) The radius and velocity of
wave propagations in multicellular Ca2+ transients. The
red line represents the relationship between the two
data sets, calculated using the least-squares method of
linear regression (n=21 cells, five embryos).
|
|
Fig. 3. Quantitative analyses of intracellular Ca2+ activities in the neural plate. (A) Representative results of quantitative analyses of a Ca2+ fluctuation in an
untreated (left), 2APB-treated (middle) and nifedipine-treated (right) embryo. R-GECO1.0 and EGFP were introduced into the left side of the NPs. (Top) EGFP
fluorescence images at the start of time-lapse recording; (middle) time projections of Ca2+ activity (R-GECO1.0/EGFP); and (bottom) time projections of
reconstructed circles corresponding to the area of the Ca2+ transient, extracted by image processing. Solid yellow lines indicate the midline; dotted lines indicate the
border between neural and non-neural tissues. The reconstructed circles were color-coded based on the quartiles of the area distributions in an untreated embryo.
(B) The mean number of Ca2+ transients during NTC. The time interval of observations was 20 s. The data are shown as smoothed curves, obtained by averaging
the originally counted numbers at a given time point with those of neighboring time points (50 time points total). The shaded area indicates the s.d. (C) The number of
single-cell Ca2+ transients in the early and late phases of NTC. **P<0.01 and ***P<0.001, two-sided MannâWhitney U-test. (D) The number of multicellular Ca2+
transients in the early and late phases of NTC. **P<0.01, two-sided MannâWhitney U-test. (E) The ratio of the total area of the multicellular or single-cell Ca2+
transients in the early and late phases of NTC in untreated embryos. ***P<0.001, two-sidedWilcoxon signed rank test. (F) Representative data for the closing speed
(black) and the total R-GECO1.0 intensity values at the tissue level (red) during NTC. The closing speed is shown as a smoothed curve, obtained by averaging the
rate determined from image analyses (gray) at a given time point with those of neighboring time points (ten time points total). Overlaps between temporary increases
in closing speed and intense Ca2+ transients are highlighted (yellow). (G) Mean cross-correlation coefficients between the closing speed and the total R-GECO1.0
value. The shaded area indicates s.d. n=19 (untreated), 5 (2APB-treated) and 6 (nifedipine-treated) embryos. Results in B-E andGare for the same data set. In C-E,
the box and whiskers of these plots indicate maximum, third quarter, median, first quarter and minimum values of each group, respectively, from upper side to the
bottom of the graphs. Data beyond the end of the whiskers, the upper limit of whiskers is 1.5 times the box length, are shown as outliers.
|
|
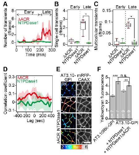
Fig. 4. Extracellular ATP in Ca2+ fluctuations and NTC. (A) Mean number of
Ca2+ transients in embryos expressing an E-NTPDase1 mutant (δACR; red) or
E-NTPDase1 (NTPDase1; green), shown as smoothed curves obtained by
averaging the originally counted values at a given time point with those of
neighboring time points (25 time points total). Time interval of observations is
40 s. Shaded area indicates the s.d. (B) Number of single-cell Ca2+ transients
in the early and late phases of NTC. *P<0.05, two-sided MannâWhitney U-test.
(C) Number of multicellular Ca2+ transients in the early and late phases of NTC.
*P<0.05, two-sided MannâWhitney U-test. (D) The mean cross-correlation
between the closing speed and the total R-GECO1.0 value in embryos
expressing a mutant E-NTPDase1 (δACR; red) or E-NTPDase1 (NTPDase1;
green). The shaded area indicates s.d. n=3 (δACR), 5 (NTPDase1) embryos.
Results in A-D are for the same data set. (E) Images showing the yellow-tocyan
(yellow/cyan; Y/C) fluorescence ratio value of AT3.10RK-GPI (top,
control), AT3.10-GPI (second to bottom) on the surface of NP cells, by FRET
analysis (left). The mean ratio was measured from the masked region
generated by membrane-targeted mRFP (right). Scale bar: 30 μm. (F) The
mean yellow-to-cyan fluorescence ratio value of AT3.10-GPI on cell surfaces in
the NP by FRET analysis. The number of embryos examined is indicated in
each bar. Error bars show s.e.m. **P<0.01 and ***P<0.001, two-sidedWelchâs
t-test. n.s., not significant. In B and C, the box and whiskers of these plots
indicate maximum, third quarter, median, first quarter and minimum values of
each groups, respectively, from upper side to the bottom of the graphs.
|
|
Fig. 5. Relationship between Ca2+ fluctuation and AC. (A) Dynamics of
intracellular Ca2+ and F-actin at the single-cell level. An embryo expressing
R-GECO1.0 (top) and Lifeact-EGFP (middle) was imaged during NTC. The
numbers in the top panels (+0-160) indicate time (seconds) corresponding to
the 340â500 s range in B (yellow in B). Numbers shown in the cell outlines
(bottom) indicate the apical cell area (%) relative to that at time 0 in B.
(B) Temporal profiles of the mean fluorescent intensities (δF/F0) of
R-GECO1.0 (red) and medial Lifeact-EGFP (green), and the relative apical cell
area (blue; δA/A0) in a single cell. The shaded areas indicate the s.d. The time
period represented in A is highlighted in yellow. (C) Mean cross-correlation
coefficients between the temporal dynamics of the apical cell area (blue),
medial Lifeact-EGFP (green) and R-GECO1.0 (n=8 transients, 4 cells, 1
embryo). The shaded areas indicate s.d. (D) Relative apical cell area 50 s after
photolysis of NPE-caged IP3 in the NP. Red line indicates the median value.
*P<0.05, two-sided MannâWhitney U-test; n=26 cells, 2 embryos (âUV); 29
cells, 2 embryos (+UV). (E) Relative apical cell area 50 s after photolysis of
DMNPE-caged ATP in the NP. Red line indicates the median value. **P<0.01
and ***P<0.001, two-sided MannâWhitney U-test; n=42 cells, 4 embryos
(âDMNPE-caged ATP); 44 cells, 4 embryos (+DMNPE-caged ATP); 39 cells,
4 embryos (5mis-N-cadherin Mo; +DMNPE-caged ATP); 40 cells, 4 embryos
(N-cadherin Mo; +DMNPE-caged ATP). 5mis, missense; Mo, morpholino; n.s.,
not significant.
|
|
Fig. 6. Schematic representation of the vertex model. (A) The mechanical potentials are shown with five cells. (B) Effect of the Ca2+ transient is described. The
Ca2+ transients at the single-cell (i) and multicellular (ii) levels are shown. Cells marked by blue stars are activated. Activated cellular edges in an activated
cell are marked by arrows (iii). (C,D) The constrictive nature of the apical cell surface with a ratchet-like stabilization is modeled by two differential equations.
The regulation of the natural cell area and of the natural cell perimeter are described in C and D, respectively. The bright orange regions in C are the actual cell
surface area, and the dark orange regions correspond to the natural cell surface area. The bright orange lines in D are the actual cell perimeter, and the dark
orange broken lines correspond to the natural perimeter. See main text and Supplementary Materials and Methods for the detail.
|
|
Fig. 7. Mathematical analysis of pulsed AC. (A) Mean tissue sizes of the modeled epithelial sheets during the time course of the simulations, and
representative images at the end of each simulation. (B) Mean tissue constriction at the end of the simulations. In A and B, the pulsed contractions were introduced
at a frequency of 0.025 simulation timeâ1 edgeâ1, and all of the cell edges in the activated cells were contracted. ***P<0.001, two-sided Studentâs t-test. n.s., not
significant. (C) Mean line tension, potential energy from the elasticity of apical surface area, area and natural area of single cell (#58) during the time course of the
simulations with the pulse and Acn components. The period with pulse is highlighted in yellow. See Supplementary Materials and Methods for definitions. (D)
Relationship between the pulse frequency and mean constriction at the end of the simulations. The proportion of cell edges undergoing contraction per cell was
set to a probability ( pe) of 1, 0.5 or 0.25. (E) Mean tissue sizes during the time course of the simulations, when the active period in which the pulses were
introduced was set from 200 to 2000 simulation times. (F,G) The mean constriction at the end of the simulations and the constriction rate during the active period,
when the length of the active period and the proportion of the cell edges undergoing contraction per cell were changed. All error bars depict s.d.; n=5 different initial
conditions. Details of the models and of the simulation processes are described in the supplementary Materials and Methods, Tables S1 and S2.
|
|
Figure S1. Neural tube closure in Xenopus laevis.
(A) Time-lapse imaging data of the neural tube closure of a Xenopus laevis embryo,
dorsal views. The elapsed time (minutes) is shown at the bottom right of each panel. (B)
A transverse section through the neural plate of a stage-16 embryo, stained with
phalloidin. Right: illustration of NP cells in the surface layer undergoing apical
constriction.
Development 144: doi:10.1242/dev.141952: Supplementary information
Development ⢠Supplementary information
|
|
Figure S2. Method of the live-imaging analyses of neural tube closure.
(A) Schematic of Xenopus embryo microinjection and confocal experiments. GECO
RNAs were injected into the presumptive neural region in embryos at the four-cell stage.
The embryos were then cultured to the appropriate developmental stage, after which the
vitelline membranes were removed. The embryos were mounted in a hand-made
agarose gel chamber on a glass-base dish filled with 0.3x MMR, and were observed by
an inverted microscope equipped with a spinning-disk confocal unit and an EM-CCD
camera. (B) Workflow for the quantitative imaging analyses of Ca2+ dynamics in the
neural plate (see Materials and Methods for the detail.)
|
|
Figure S3. Supplementary profiles of Ca2+ fluctuation.
(A) The number of Ca2+ transients occurring during NTC in the individual embryo
shown in Fig. 3. Plots are shown as smoothed curves of the original counts by averaging
values at a given time point with neighboring time points (50 time points total). (B) The
mean yellow/cyan fluorescence ratio of the FRET-based Ca2+ indicators YC-Nano50,
YC-Nano30, and YC-Nano15 in the neural plate in embryos treated with
calcium-channel inhibitors. Error bars depict s.d. The number of embryos examined is
shown on each bar. Statistical significances were assessed by two-sided Studentâs t test.
(C) The number of Ca2+ transients during NTC in the embryo shown in Fig. 4. The plot
is shown as smoothed curves obtained by averaging the originally counted numbers at a
given time point with those of neighboring time points (25 time points total).
|
|
Figure S4. Temporal changes in parameters of single cell in modeled
epithelial sheet.
Mean line tension, potential energy from line tension, potential energy from the
elasticity of apical surface area, potential energy from the elasticity of apical perimeter,
apical surface area, apical perimeter, natural area, and natural perimeter of single cell
(#58) during the time course of the simulations with the combination of pulse and Acn
components. Arrows indicate periods with pulses.
|
|
Figure S5. Mathematical analysis of pulsed apical constriction with
varied assumptions.
Mean tissue sizes of the modeled epithelial sheets during the time course of the
simulations with the Acn component alone (black), and with the Acn components and
the pulse whose active period was set from 200 to 2000 simulation times (colors). Basis
of parameter values in the simulations is the same with Figure 7A (#2,4 in Table S2)
and 7D (#43-46 in Table S2). (A) During the pulse, the coefficient of elasticity of cellâs
apical surface area and perimeter are changed instead of the line tension; KA
n = 0.2;
KP
n = 0.15. (B) Ï1 = -0.1; Ï2 = 0.1. (C) The cellsâ natural surface area and the cellsâ
natural perimeter are permitted to increase: eq.7 and 8 were simplified to become
dA0
n/dt = κA(An - ÏAA0
n) and dP0
n/dt = κp(Pn - ÏpP0
n); ÏA = 0.7; ÏP = 0.8. (D) The cellsâ
natural surface area and the cellsâ natural perimeter are permitted to increase as shown
in (C); ÏA = 0.8; ÏP = 0.7.
|
|
Figure S6. Relationship between pulse number and constriction rate in
sparse condition.
A magnified plot of mean constriction at the end of the simulations in Fig. 7D. The
proportion of cell edges undergoing contraction per cell was set at probability (pe) 1
(black), 0.5 (cyan), and 0.25 (red). Condition without pulse is also shown (blue). Error
bars depict s.d; n = 5 different initial conditions. Details of the models and the
simulation processes are described in Supplementary Materials and Methods.
|
|
Figure S7. Schematic workflow for statistical validation of prediction
from simulation using observations in vivo.
(A) Temporal profiles of closing movement, the total area of single-cell Ca2+ transients,
and multicellular Ca2+ transients during last 200 minutes before the completion of NTC.
(B) Generation of data set for statistical analysis by dividing temporal profiles into
twenty time windows. (C) Fitting mixed linear model to the data set to estimate
contributions. See Supplementary Materials and Methods for the detail.
|