Click here to close
Hello! We notice that you are using Internet Explorer, which is not supported by Xenbase and may cause the site to display incorrectly.
We suggest using a current version of Chrome,
FireFox, or Safari.
???displayArticle.abstract???
The assembly and functionality of the mitotic spindle depends on the coordinated activities of microtubule-associated motor proteins of the dynein and kinesin superfamily. Our current understanding of the function of motor proteins is significantly shaped by studies using Xenopus laevis egg extract as its open structure allows complex experimental manipulations hardly feasible in other model systems. Yet, the Kinesin-8 orthologue of human Kif18A has not been described in Xenopus laevis so far. Here, we report the cloning and characterization of Xenopus laevis (Xl) Kif18A. Xenopus Kif18A is expressed during oocyte maturation and its depletion from meiotic egg extract results in severe spindle defects. These defects can be rescued by wild-type Kif18A, but not Kif18A lacking motor activity or the C-terminus. Single-molecule microscopy assays revealed that Xl_Kif18A possesses high processivity, which depends on an additional C-terminal microtubule-binding site. Human tissue culture cells depleted of endogenous Kif18A display mitotic defects, which can be rescued by wild-type, but not tail-less Xl_Kif18A. Thus, Xl_Kif18A is the functional orthologue of human Kif18A whose activity is essential for the correct function of meiotic spindles in Xenopus oocytes.
Fig. 1. Xl_Kif18A is expressed during female meiosis. (A) Domain structure of Xl_Kif18A. (B,C) Immunoblot analyses of MII extract or bead samples after immunodepletion using Ab18Apep (B) or Ab18A-C (C). IgG antibodies were used as a control (Ctrl). (D) Immunoblot analyses of immature stage-VI (S VI) arrested oocytes before and at indicated time points after progesterone treatment using indicated antibodies.
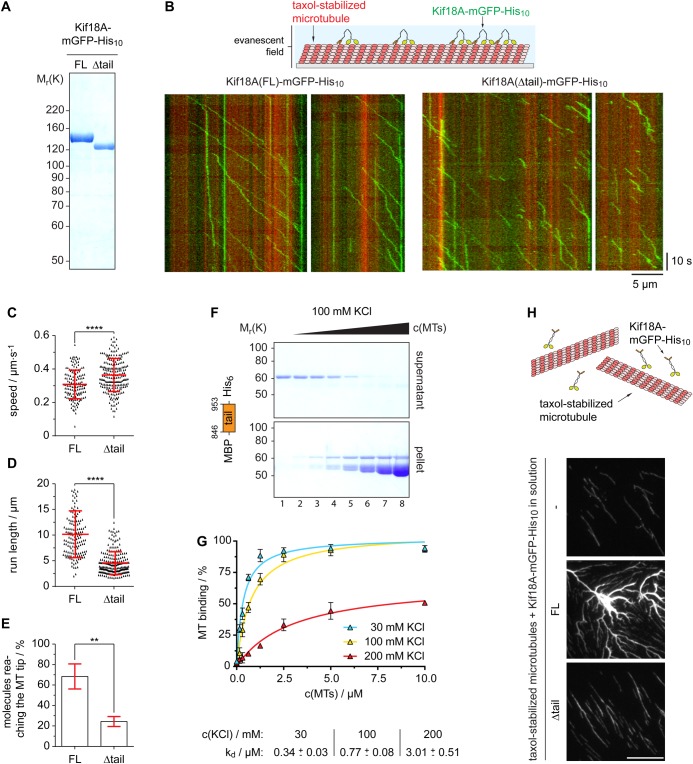
Fig. 2. Xl_Kif18A is a processive kinesin with an additional non-motor MT-binding site. (A) SDS-PAGE analyses of recombinant full length (FL) and δtail (aa 1-845) Kif18A-mGFP-His10. (B) Scheme of TIRF microscopy (top) and exemplary time (y-axis, scale bar: 10â s) versus space (x-axis; scale bar: 5â µm) plots (kymographs) of FL and δtail Kif18A-mGFP-His10. (C) Speed and (D) run length of Kif18A-mGFP-His10 and (E) percentage of all molecules analyzed reaching the microtubule tip (mean±s.d. in red, unpaired t-test: ****Pâ¤0.0001, **Pâ¤0.01). (F) MT pelleting assay with MBP-Kif18ACT-His6 using varying concentrations of MTs (0-10â µM) and KCl (30-200â mM) analyzed by SDS-PAGE (from lane 1, 0â µM MTs, to lane 8, 10â µM MTs) and (G) quantified using ImageJ (mean±s.d., n=3 independent experiments, Kd values derived from one-site-specific binding fit in GraphPad Prism). (H) MT bundling assay using fluorescently labeled, taxol-stabilized MTs and nanomolar concentrations of Kif18A-mGFP-His10.
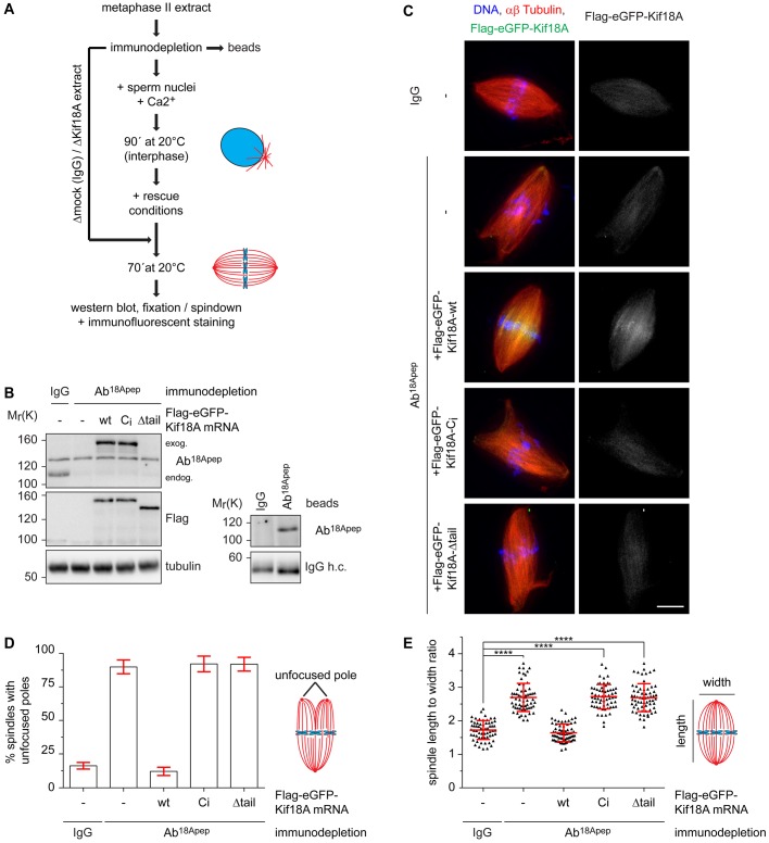
Fig. 3. Xl_Kif18A is important for meiotic spindle structure. (A) Scheme of the depletion /add-back experiments. (B) Immunoblot of control (IgG)- or Kif18A (Ab18Apep)-depleted extracts supplemented with mRNA encoding wt, Ci or δtail Flag-eGFP-Xl_Kif18A. Right panel shows immunoblot of IgG or Ab18Apep beads. (C) Representative fluorescence images of spindles obtained as described in A. DNA, αβ-tubulin, and Flag-eGFP-Xl_Kif18A are shown in blue, red and green, respectively. Scale bar: 10â µm. (D) Quantification of spindle length to width ratio. (E) Quantification of spindles with multiple/unfocused poles (more than 60 spindles analyzed per condition, mean±s.d., unpaired t-test: ****Pâ¤0.0001).
Fig. 4. Xl_Kif18A can complement the function of human Kif18A. (A) Scheme of the RNAi/rescue experiments using HeLa cells expressing constitutively CENP-A-mCherry and inducibly siRNA resistant human or Xenopus eGFP-Kif18A. (B) Quantification of mitotic timing (timing from NEBD to either commitment to anaphase onset or apoptosis; top) in cell lines treated as described in A using fluorescent time-lapse imaging (time resolution 5â min, more than 200 cells per condition, mean±s.d. in red, n=3 independent experiments) and immunoblot analyses (bottom) of respective cells. Unspecific band is marked with an asterisk. (C) Representative fluorescence images of spindles in mitotic cells expressing eGFP-Kif18A constructs as indicated. HURP, CENP-A-mCherry, and eGFP-Kif18A are shown in blue, red and green, respectively. Insets show magnified view of area marked with white box. Scale bar: 10â µm.
Czechanski,
Kif18a is specifically required for mitotic progression during germ line development.
2015, Pubmed
Czechanski,
Kif18a is specifically required for mitotic progression during germ line development.
2015,
Pubmed
DeZwaan,
Kinesin-related KIP3 of Saccharomyces cerevisiae is required for a distinct step in nuclear migration.
1997,
Pubmed
Du,
The kinesin-8 Kif18A dampens microtubule plus-end dynamics.
2010,
Pubmed
Gandhi,
The Drosophila kinesin-like protein KLP67A is essential for mitotic and male meiotic spindle assembly.
2004,
Pubmed
Garcia,
Two kinesin-like Kin I family proteins in fission yeast regulate the establishment of metaphase and the onset of anaphase A.
2002,
Pubmed
Gatt,
Klp67A destabilises pre-anaphase microtubules but subsequently is required to stabilise the central spindle.
2005,
Pubmed
Goshima,
Length control of the metaphase spindle.
2005,
Pubmed
Häfner,
Pre-anaphase chromosome oscillations are regulated by the antagonistic activities of Cdk1 and PP1 on Kif18A.
2014,
Pubmed
Jessus,
How does Xenopus oocyte acquire its competence to undergo meiotic maturation?
2004,
Pubmed
,
Xenbase
Koffa,
HURP is part of a Ran-dependent complex involved in spindle formation.
2006,
Pubmed
,
Xenbase
Liu,
Germinal Cell Aplasia in Kif18a Mutant Male Mice Due to Impaired Chromosome Congression and Dysregulated BubR1 and CENP-E.
2010,
Pubmed
Maresca,
Methods for studying spindle assembly and chromosome condensation in Xenopus egg extracts.
2006,
Pubmed
,
Xenbase
Mayr,
The human kinesin Kif18A is a motile microtubule depolymerase essential for chromosome congression.
2007,
Pubmed
Mayr,
A non-motor microtubule binding site is essential for the high processivity and mitotic function of kinesin-8 Kif18A.
2011,
Pubmed
Miki,
Analysis of the kinesin superfamily: insights into structure and function.
2005,
Pubmed
Möckel,
Chemical Genetics Approach to Engineer Kinesins with Sensitivity towards a Small-Molecule Inhibitor of Eg5.
2016,
Pubmed
Nishiyama,
Phosphorylation of Erp1 by p90rsk is required for cytostatic factor arrest in Xenopus laevis eggs.
2007,
Pubmed
,
Xenbase
Savoian,
Drosophila Klp67A binds prophase kinetochores to subsequently regulate congression and spindle length.
2010,
Pubmed
Savoian,
Drosophila Klp67A is required for proper chromosome congression and segregation during meiosis I.
2004,
Pubmed
Schmidt,
Xenopus polo-like kinase Plx1 regulates XErp1, a novel inhibitor of APC/C activity.
2005,
Pubmed
,
Xenbase
Sedgwick,
Mechanisms controlling the temporal degradation of Nek2A and Kif18A by the APC/C-Cdc20 complex.
2013,
Pubmed
Silljé,
HURP is a Ran-importin beta-regulated protein that stabilizes kinetochore microtubules in the vicinity of chromosomes.
2006,
Pubmed
Straight,
Time-lapse microscopy reveals unique roles for kinesins during anaphase in budding yeast.
1998,
Pubmed
Stumpff,
A tethering mechanism controls the processivity and kinetochore-microtubule plus-end enrichment of the kinesin-8 Kif18A.
2011,
Pubmed
Stumpff,
The kinesin-8 motor Kif18A suppresses kinetochore movements to control mitotic chromosome alignment.
2008,
Pubmed
Su,
Mechanisms underlying the dual-mode regulation of microtubule dynamics by Kip3/kinesin-8.
2011,
Pubmed
Su,
Move in for the kill: motile microtubule regulators.
2012,
Pubmed
Su,
Microtubule-sliding activity of a kinesin-8 promotes spindle assembly and spindle-length control.
2013,
Pubmed
Vale,
The way things move: looking under the hood of molecular motor proteins.
2000,
Pubmed
Varga,
Yeast kinesin-8 depolymerizes microtubules in a length-dependent manner.
2006,
Pubmed
Varga,
Kinesin-8 motors act cooperatively to mediate length-dependent microtubule depolymerization.
2009,
Pubmed
Wang,
Coupling between microtubule sliding, plus-end growth and spindle length revealed by kinesin-8 depletion.
2010,
Pubmed
Wargacki,
Kip3, the yeast kinesin-8, is required for clustering of kinetochores at metaphase.
2010,
Pubmed
Weaver,
Kif18A uses a microtubule binding site in the tail for plus-end localization and spindle length regulation.
2011,
Pubmed
West,
Two related kinesins, klp5+ and klp6+, foster microtubule disassembly and are required for meiosis in fission yeast.
2001,
Pubmed
West,
Kinesins klp5(+) and klp6(+) are required for normal chromosome movement in mitosis.
2002,
Pubmed
Woodruff,
Mitotic spindle disassembly occurs via distinct subprocesses driven by the anaphase-promoting complex, Aurora B kinase, and kinesin-8.
2010,
Pubmed
Woodruff,
Spindle assembly requires complete disassembly of spindle remnants from the previous cell cycle.
2012,
Pubmed