|
Figure 1.
Effect of VPA on RD in transgenic X. laevis expressing P23H rod opsin. Top, Dot blot analysis of total rod opsin from whole eye extracts of P23H X. laevis (gray bars) and their WT siblings (black bars). VPA ameliorates RD significantly in a dose-dependent manner (ANOVA, p = 1.5 à 10â12). At 10 μm, the effect of VPA is equivalent to the effect of dark rearing. WT animals are unaffected by VPA (ANOVA, p = 0.363). p-values shown on chart are Dunnet's multiple comparisons. n = 10â17 animals per condition. Error bars indicate SEM. Bottom, Representative cryosections of contralateral eyes confirm that effects of VPA in dot blot assays are due to reduced RD in P23H-transgenic animals. OSs were stained with WGA (green) and Hoechst dye (blue). VPA treatment resulted in greater density of OSs in P23H X.laevis. WT animals were unaffected. Scale bar, 50 μm.
|
|
Figure 2.
VPA ameliorates light-induced RD in a P23H rod opsin model. A, Dot blot analysis of P23H X. laevis and their WT siblings treated with 10 μm VPA in cyclic light and dark-reared conditions. In cyclic light, the effect of genotype and treatment were significant (two-way ANOVA, pg = 6 à 10â9, pt = 2 à 10â5) and VPA treatment significantly modified the effect of genotype (pi = 2 à 10â5). In the dark, the effect of genotype was significant (pg = 4 à 10â5), the effect of treatment was minimally significant (pt = 0.047), and treatment did not significantly modify the effect of genotype (p = 0.22). n = 5â13 animals per group. Error bars indicate SEM. B, Representative low-magnification confocal micrographs of cryosections from transgenic retinas expressing P23H rod opsin stained with WGA. Scale bar, 200 μm. C, Representative high-magnification confocal micrographs of transgenic retinas expressing P23H rod opsin stained with 2B2 anti-mammalian rhodopsin (green), WGA (red), and Hoechst dye (blue). Dark rearing promotes OS localization of P23H rhodopsin (arrowheads). VPA treatment does not alter P23H rhodopsin localization. ONL, Outer nuclear layer; INL, inner nuclear layer; IPL, inner plexiform layer. Scale bar, 50 μm. D, OS WGA and whole-retina 2B2 (P23H rhodopsin) signals were quantified in confocal microscopy images of dark reared transgenic animals. 2B2 signal was markedly reduced in both IS and OS of treated animals, whereas WGA signal was unchanged (two-way ANOVA pi = 3.5 à 10â9, t tests p = 7 à 10â5, p = 9 à 10â7, p = 0.004).
|
|
Figure 3.
VPA exacerbates light-induced RD in a T17M rod opsin model. A, Dot blot analysis of VPA-treated T17M X. laevis and their WT siblings in cyclic light and dark-reared conditions. In cyclic light, the effects of genotype and treatment were significant (pg = 1.7 à 10â9, pt = 1.8 à 10â9) and VPA treatment modified the effect of genotype significantly (pi = 1.2 à 10â6). In the dark, there was no significant effect of genotype and no interaction between VPA and genotype (pg = 0.56, pt = 0.029, pi = 0.67). n = 6â16 animals per group. Error bars indicate SEM. B, Representative low-magnification confocal micrographs of cryosections from transgenic retinas expressing T17M rod opsin stained with WGA. Scale bar, 200 μm. C, Representative high-magnification confocal micrographs of transgenic retinas expressing P23H rod opsin stained with 2B2 anti-mammalian rhodopsin (green), WGA (red), and Hoechst dye (blue). Neither dark rearing nor VPA treatment altered the distribution of T17M rod opsin significantly. ONL, Outer nuclear layer; INL, inner nuclear layer; IPL, inner plexiform layer. Scale bar, 50 μm. D, Total rod opsin (B630N) and T17M rhodopsin (1D4) signals were quantified in dot blot analyses of dark-reared animals. Two-way ANOVA analysis showed no significant effects of treatment on antibody signals, indicating that VPA treatment did not alter T17M rhodopsin expression levels. n = 11â13 animals for each condition.
|
|
Figure 4.
VPA has negative effects in a T4K rod opsin model and exacerbates RD in a Q344ter rod opsin model. AâD, Effects of VPA in a T4K rod opsin model. A, In cyclic light, effects of genotype and treatment were significant (pg = 5.8 à 10â5, pt = 1.2 à 10â4) and negative, but treatment did not modify the effect of genotype (pi = 0.45). In the dark, there was no effect of genotype (p = 0.111) and no interaction between treatment and genotype (p = 0.133). n = 6â11 animals per group. B, Representative low-magnification confocal micrographs of transgenic retinas expressing T4K rod opsin stained with WGA. C, Representative high-magnification confocal micrographs of transgenic retinas expressing T4K rod opsin stained with 2B2 anti-mammalian rhodopsin (green), WGA (red), and Hoechst dye (blue). VPA treatment did not alter T4K rod opsin distribution. D, Total rod opsin (B630N) and T4K rhodopsin (1D4) signals were quantified in dark reared animals. Two-way ANOVA analysis showed that VPA treatment reduced the antibody signals (p = 1.0 à 10â4), but the effect was not significantly different between total and transgenic rhodopsins (p = 0.099). n = 6â13 animals for each condition. EâG, Effects of VPA in a Q344ter rod opsin model. E, In cyclic light, the effects of genotype and treatment were significant (pg = 2 à 10â7, pt = 1 à 10â6) and treatment modified the effect of genotype significantly (pi = 0.016). n = 8â11 animals for each condition. F, Representative low-magnification confocal micrographs of transgenic retinas expressing Q344ter rod opsin stained with WGA. Scale bar, 200 μm. G, Representative high-magnification confocal micrographs of transgenic retinas expressing Q344ter rod opsin stained with 2B2 anti-mammalian rhodopsin (green), WGA (red), and Hoechst dye (blue). VPA treatment did not alter the distribution of Q344ter rod opsin. Scale bar, 50 μm. Error bars indicate SEM.
|
|
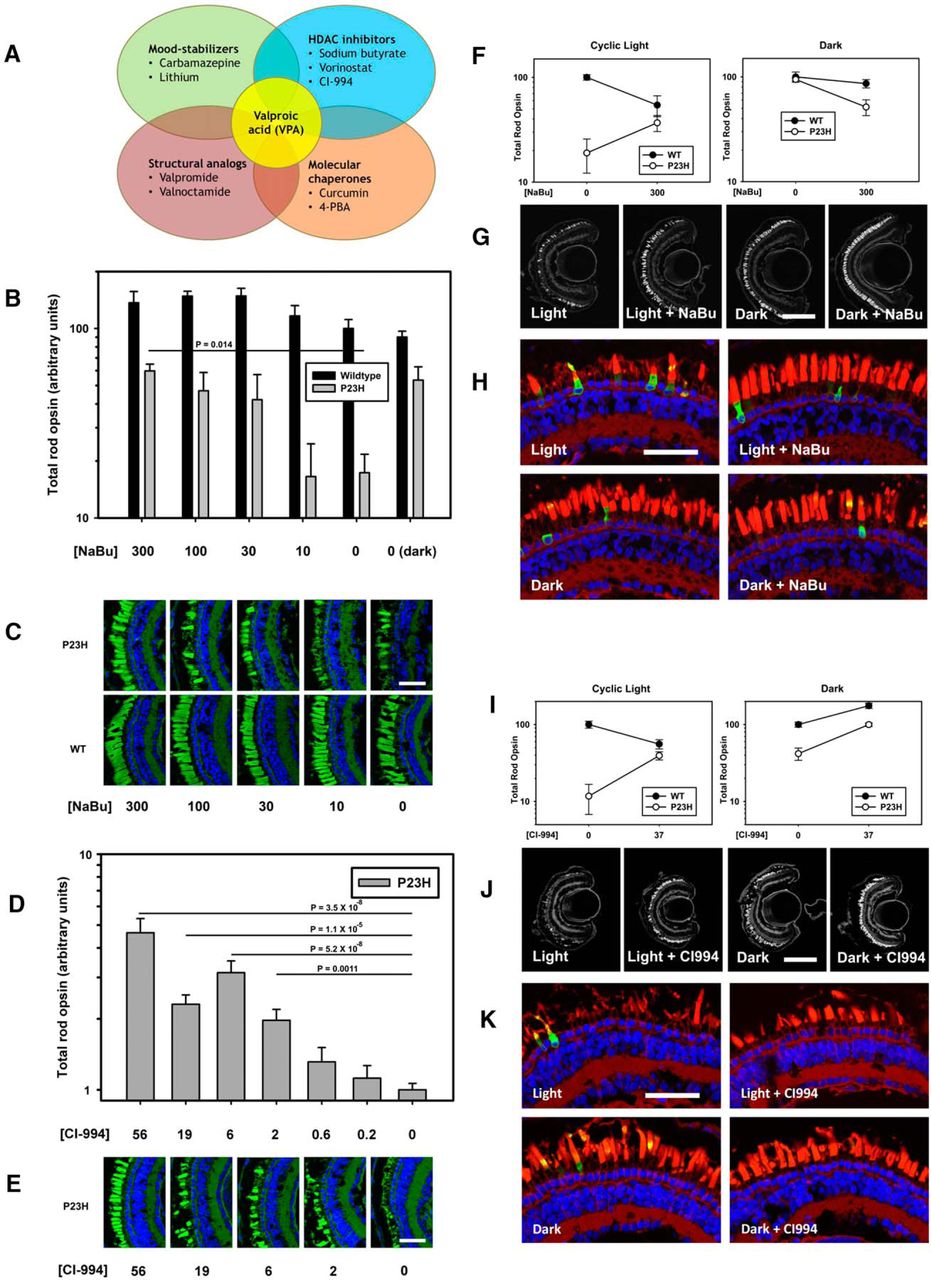
Figure 5.
The HDACi's sodium butyrate (NaBu) and CI-994 reproduce the effects of VPA. A, Venn diagram showing overlapping pharmacological activities of compounds examined. B, Effect of NaBu on total rod opsin levels. NaBu ameliorates RD in P23H X. laevis in a dose-dependent manner (ANOVA, p = 0.0022). Treatment with 300 μm sodium butyrate is equivalent to dark rearing. WT animals are unaffected (ANOVA, p = 0.10). p-values shown are Dunnet's multiple comparisons. n = 7â10 animals per group. C, Representative cryosections of contralateral eyes confirm that effects of NaBu in dot blot assays are due to reduced RD in P23H-transgenic animals. OSs were stained with WGA (green) and Hoechst dye (blue). NaBu treatment resulted in greater density of OSs in P23H X. laevis. WT animals were unaffected. D, Dot blot analysis of total rod opsin from whole-eye extracts of P23H X. laevis treated with varying concentrations of CI-994. CI-994 increased total rhodopsin significantly and in a dose-dependent manner (ANOVA, p = 4.5 à 10â13). p-values shown on chart are Dunnet's multiple comparisons. n = 7â10 animals per group. E, Representative cryosections of contralateral eyes confirm that effects of CI-994 in dot blot assays are due to reduced RD in P23H-transgenic animals. OSs were stained with WGA (green) and Hoechst dye (blue). CI-994 treatment resulted in greater density of OSs in P23H X. laevis. Scale bar, 50 um. FâK, Same as described in Figure 2, AâC. FâH, Effects of NaBu on light-exacerbated RD in P23H animals were identical to the effects of VPA (two-way ANOVA, cyclic light: pg = 3.7 à 10â15, pt = 1.6 à 10â9, pi = 4.3 à 10â6. Two-way ANOVA, dark: pg = 0.03, pt = 0.005, pi = 0.11), n = 5â14 animals per group. IâK, Effects of CI-994 on light-exacerbated RD were essentially identical to the effects of VPA (two-way ANOVA, cyclic light: pg = 1.9 à 10â7, pt = 0.038, pi = 5.0 à 10â6; two-way ANOVA, dark: pg = 2.2 à 10â10, pt = 1.6 à 10â10, pi = 0.036.). N = 8â12 animals per group. Error bars indicate SEM.
|
|
Figure 6.
Effects of VPA on T17M-transgenic retinas are reproduced by the HDACi's sodium butyrate (NaBu) and CI-994. A–C, Effects of NaBu on light exacerbated RD in T17M animals were essentially identical to the effects of VPA. Panels are as described in Figure 3, A–C (two-way ANOVA, cyclic light: pg = 3.7 × 10−15, pt = 1.6 × 10−9, pi = 4.2 × 10−6; two-way ANOVA, dark: pg = 0.002, pt = 0.29, pi = 0.77). n = 8–14 animals per group. D–F, Effects of CI-994 on light-exacerbated RD in T17M animals were essentially identical to the effects of VPA. Panels are as described in Figure 3, A–C (two-way ANOVA, cyclic light: pg = 6.1 × 10−11, pt = 5.2 × 10−8, pi = 2.6 × 10−5; two-way ANOVA, dark: pg = 0.156, pt = 0.013, pi = 0.538). n = 8–13 animals per group.
|
|
Figure 7.
VPA treatment increases histone H3 acetylation in WT X. laevis eyes. A, Western blots of eye extracts probed with anti-acetyl H3, anti-H3, anti-acetyl tubulin, and anti-tubulin (top) were quantified (bottom) and showed an increase in relative levels of H3 acetylation on treatment with 10 μm VPA (p = 0.001, t test), but no significant change in relative levels of tubulin acetylation. n = 6â7 animals per condition. Error bars indicate SEM. B, Immunolabeling with anti-acetyl H3 (green) shows that the effect observed in A is due to increased anti-acetyl H3 labeling in all retinal layers, including photoreceptors. Blue indicates Hoechst 33342; red, WGA; ONL, outer nuclear layer; INL, inner nuclear layer; IPL, inner plexiform layer.
|
|
Figure 8.
Transmission electron microscopy of X. laevis rod photoreceptors. A, B, Untreated WT. C, D, VPA-treated WT. Structures indicated by arrowheads are consistent with autophagosomes or autolysosomes. Structures indicated by arrows are consistent with newly forming autophagosomes (phagophores). Small vesicular structures morphologically consistent with autophagosomes and autolysosomes increased with VPA treatment consistent with an increase in autophagy. E, Vesicular structures also increased in rods treated with sodium butyrate. F, Vesicular structures were increased in photoreceptors expressing P23H rhodopsin, consistent with previous studies suggesting induction of autophagy during retinal degeneration. Larger vesicular structures were also apparent in these samples. Câ², Eâ², Fâ², Boxed structures from C, E, and F shown at higher magnification. M, Mitochondria; ER, endoplasmic reticulum; N, nucleus. Scale bar, 500 nm.
|
|
Figure 9.
Electroretinography (ERG) of X. laevis tadpoles treated with HDACi's. A, B-wave amplitudes obtained from VPA-treated and untreated WT and P23H X. laevis tadpoles in response to flashes of increasing intensities. Two-way ANOVA shows a significant effect of intensity and group (p = 7 Ã 10â17, p = 4.1 Ã 10â4). n = 5â7 animals per condition. Multiple comparisons (Tukey's test) showed that P23H untreated responses were significantly different from all other groups (p < 0.019) and no other differences between groups were significant. B, Representative ERG traces from each condition in A. C, B-wave amplitudes obtained from sodium butyrate (NaBu)-treated and untreated P23H X. laevis tadpoles in response to increasing flash intensities. Two-way ANOVA showed a significant effect of intensity and group (p = 1.1 Ã 10â6, p = 0.012). Responses from treated P23H X. laevis improved significantly. D, Representative ERG traces from each condition in C. n = 4â8 animals per condition. Error bars indicate SEM.
|