XB-ART-52972
Cell Rep
2017 Jan 17;183:762-776. doi: 10.1016/j.celrep.2016.12.063.
Show Gene links
Show Anatomy links
A Tissue-Mapped Axolotl De Novo Transcriptome Enables Identification of Limb Regeneration Factors.
Bryant DM
,
Johnson K
,
DiTommaso T
,
Tickle T
,
Couger MB
,
Payzin-Dogru D
,
Lee TJ
,
Leigh ND
,
Kuo TH
,
Davis FG
,
Bateman J
,
Bryant S
,
Guzikowski AR
,
Tsai SL
,
Coyne S
,
Ye WW
,
Freeman RM
,
Peshkin L
,
Tabin CJ
,
Regev A
,
Haas BJ
,
Whited JL
.
???displayArticle.abstract???
Mammals have extremely limited regenerative capabilities; however, axolotls are profoundly regenerative and can replace entire limbs. The mechanisms underlying limb regeneration remain poorly understood, partly because the enormous and incompletely sequenced genomes of axolotls have hindered the study of genes facilitating regeneration. We assembled and annotated a de novo transcriptome using RNA-sequencing profiles for a broad spectrum of tissues that is estimated to have near-complete sequence information for 88% of axolotl genes. We devised expression analyses that identified the axolotl orthologs of cirbp and kazald1 as highly expressed and enriched in blastemas. Using morpholino anti-sense oligonucleotides, we find evidence that cirbp plays a cytoprotective role during limb regeneration whereas manipulation of kazald1 expression disrupts regeneration. Our transcriptome and annotation resources greatly complement previous transcriptomic studies and will be a valuable resource for future research in regenerative biology.
???displayArticle.pubmedLink??? 28099853
???displayArticle.pmcLink??? PMC5419050
???displayArticle.link??? Cell Rep
Species referenced: Xenopus
Genes referenced: acta1 cartpt casq1 ccng1 cirbp cndp1 col5a1 cox7a2 cox7a2l ctsk cyp2a13l faah gpa33 gpc6 hipk3 kazald1 klhl41 marveld2 muc1 myc nfyb pgm1 prkab2 rnf8 rnps1 slc37a4 tpm1 trappc5 trdn ttn
???attribute.lit??? ???displayArticles.show???
|
|
Figure 1. Pipeline and Assessment of Read Representation for De Novo Axolotl Transcriptome (A) Strategy for deriving a tissue-coded de novo transcriptome for axolotl. (B) The count of the most highly expressed transcripts is plotted as a function of minimum expression value. 90% of the total expression (E90) is accounted for by the 26,378 most highly expressed transcripts. FPKM, fragments per kilobase of transcript per million mapped reads. (C) The contig N50 value is computed for cumulative sets of the most highly expressed transcripts. (D) Expression values for all tissue types were compared and Pearson correlation values were computed. Samples were clustered according to Pearson correlation values, indicating high similarity among sample replicates and between similar tissue types. See also Figure S1, Table S1, and Data S1, S2, S3, S4, and S5. |
|
|
Figure 2. Differential Gene Expression Analysis across Each Set of Tissues Identifies Transcripts Most Enriched in Specific Tissue Types (A) Graph illustrating the methodology for the identification of genes that are tissue enriched in the context of all tissue pairwise comparisons using kazal-type serine peptidase inhibitor domain 1 (kazald1) as an example. Directed edges are drawn from upregulated to downregulated tissues, and fold changes in expression are indicated by edge colors. (B) Heatmap showing all transcripts that are enriched in specific tissue types. (C–J) RNA in situ hybridization performed on tissue sections. (C) speriolin (spatc1) is enriched in the germ cells in the testes but is not detectable in adjacent support cells (asterisks). (D) tropomyosin 1 (tpm1) is enriched in cardiomyocytes within the heart and not detectably expressed by other heart cell types such as epicardium (asterisks). (E) titin (ttn) is enriched in limb skeletal muscle but is not detectable in adjacent cartilage (cart) and epidermis (epiderm). (F) kelch repeat and BTB domain-containing protein 10 (klhl41) is highly enriched in skeletal muscle and not detectable in adjacent tissues such as epidermis (epiderm) and fascia. (G) actin, alpha 1, skeletal muscle (acta1) mRNA is enriched in the very thin layer of vascular endothelial cells lining the blood vessels (arrowheads) and absent from adjacent dermis (derm). Asterisks mark red blood cell clumps in the vessel lumen. (H) collagen type V alpha 1 (col5a1) expression is highly enriched in cartilage; shown are four carpals (outlined) within the wrist. Expression in joint (between carpals) and adjacent muscle is diminished. (I) A bone-enriched marker, cathepsin k (ctsk), is highly expressed in ossified portions of the humerus and low in adjacent muscle. (J) platelet-binding protein GspB (gspb) and mucin 1 (muc1) are detected in cartilage but not in bone by RT-PCR. eukaryotic translation elongation factor 1 alpha 1 (ef-1a) serves as the loading control. Scale bars, 100 μm. See also Figure S7, Tables S2 and S3, and Data S1, S2, S3, S4, and S5. |
|
|
Figure 3. Identification and Validation of Blastema-Enriched Transcripts (A) We identified 159 transcripts (151 genes) enriched in the blastema (the combination of proximal and distal blastema tissue) as compared to all other tissues. Those predicted to encode proteins with RNA-binding/regulation properties are highlighted in yellow. (B and C) In situ hybridization for six highly blastema-enriched transcripts at 23 days post-amputation (DPA (B) and on intact limbs (C). (B) Lower: higher magnifications of the boxed areas (upper). Yellow lines mark the WE/BL boundary. WE, wound epidermis; BL, blastema; mus, muscle; epi, epidermis; cart, cartilage; n, nerve. Scale bars, 500 μm. See also Figure S3, Table S4, and Data S1, S2, S3, S4, and S5. |
|
|
Figure 4. Axolotl Cold-Inducible RNA-Binding Protein Is a Cytoprotective Factor for Blastema Cells (AâD) In situ hybridization for cirbp over the course of regeneration in regenerating limb tissue sections. (A) Three days post-amputation. (B) Five days post-amputation. (C) 15 days post amputation. (D) 35 days post-amputation. Asterisks denote newly differentiated cartilage in digits; arrowheads denote interdigital regions. WE, wound epidermis; BL, blastema; mus, muscle; epi, epidermis; cart, cartilage; n, nerve. Scale bars, 500 μm. (EâFâ²) Tissue sections from regenerating limbs treated with standard morpholinos (MO) control (E and Eâ²) and cirbp-targeting morpholino (F and Fâ²) stained for nuclei (DAPI; E and F) and TUNEL (Eâ² and Fâ²). Scale bars, 500 μm. (G) Quantification of the percentage of TUNEL+ blastema cell nuclei in control and cirbp-MO-treated limbs. âp < 0.05; n.s., not significant. See also Figure S2 and Data S1, S2, and S3. |
|
|
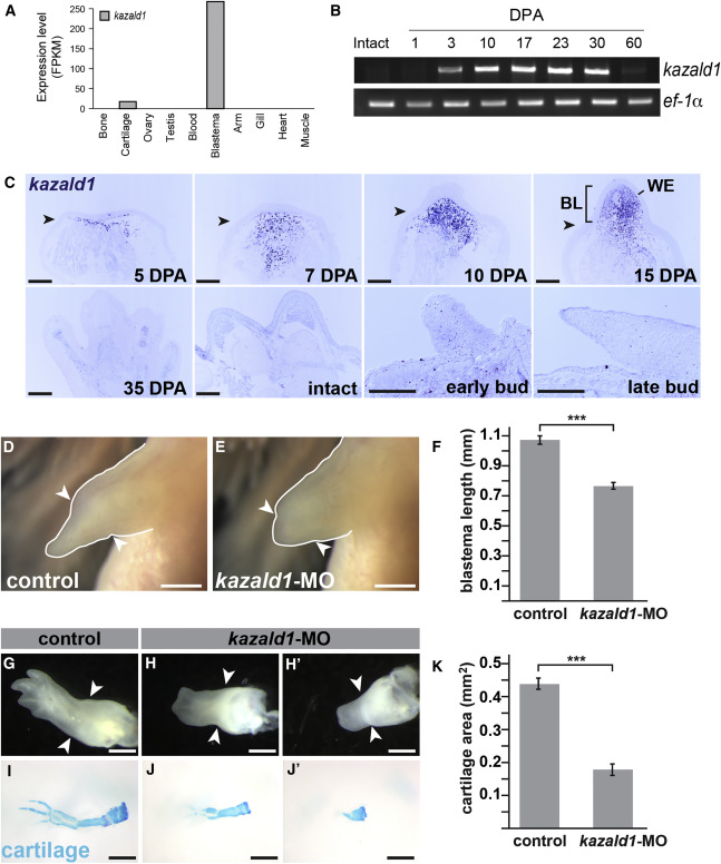
Figure 5. kazald1, the Most Robust Blastema Marker, Is Required for Limb Regeneration (A) Differential tissue expression analysis identifies kazald1 as the most blastema-enriched transcript compared to all other tissues sequenced. (B) RT-PCR performed on blastema cDNA samples throughout the course of regeneration for kazald1 expression. kazald1 was not detected in intact limbs and at 1 DPA, and has dramatically diminished by 60 DPA. (C) In situ hybridization for kazald1 in the blastema over the course of regeneration (top panels). Kazald1 is not detectable in regenerated limbs (35 DPA), intact limbs, or developing limb buds (lower panels). (D–F) Regenerating limbs at 19 DPA treated with control (D) or kazald1-targeting morpholino (E); quantified in (F). (G–J′) Regenerating limbs at 28 DPA treated with control (G) or kazald1-targeting morpholino (H and H′). (I–K) Same specimens stained with Alcian blue to visualize cartilage; (I) is the skeletal preparation of the limb shown in (G); (J) is the skeletal preparation of the limb shown in (H); (J′) is the skeletal preparation of the limb shown in (H′). Not that (G) and (I) are a control, while (H) and (J) and (H′) and (J′) are specimens treated with kazald1-targeting morpholino. Results are quantified in (K). Scale bars, 500 μm (C) and 1 mm (D, E, and H–J′). ∗∗∗p < 0.001. Error bars are SEM. Arrowheads mark the amputation plane in each image. See also Figures S4–S6 and Data S1, S2, S3, S4, and S5. |
|
|
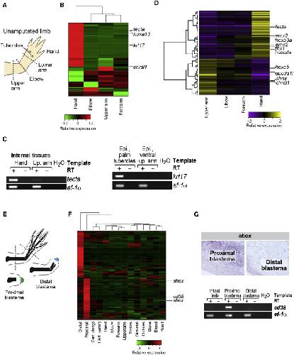
Transcripts Differentially Expressed in Proximal versus Distal Elements (A) Schematic illustrating specific elements of the hand and arm. (B) Differential gene expression analysis identifies transcripts that are enriched in distinct sections of the intact limb. (C) RT-PCR validation of select transcripts identified by differential expression analysis. (D) Gradient gene expression analysis identifies transcripts enriched in a gradient from proximal to distal or distal to proximal. (E) Schematic illustrating amputation planes for sampling of proximal and distal blastemas. (F) Differential expression analysis identifies transcripts that are enriched in proximal versus distal blastemas. (G) In situ and RT-PCR validation of computational predictions of differentially expressed transcripts in proximal and distal blastemas. See also Figure S7, Table S5, and Data S1, S2, S3, S4, and S5. |
|
|
Figure S1. Transcriptome read representation and comparison of methods for differential gene expression analysis. Related to Figure 1 and Table 1. (A) Approximately 80% of RNA-Seq reads from each sample and replicate are represented by the transcriptome assembly. (B) Most transcripts identified as significantly differentially expressed were agreed upon by at least two different computational methods. |
|
|
Figure S2. Administration of cirbp-targeting morpholino diminishes CIRBP protein level in axolotl tissue. Related to Figure 4. Shown is a western blot labeled with anti-DsRed (top) and anti-myc (bottom) antibodies. On the left are protein samples from HEK293T cells transfected with DNA constructs as shown for validation of protein size and as positive controls. On the right are protein samples from blastemas electroporated with DNA constructs and either the standard control morpholino (st. control MO) or the cirbp-targeting morpholino (cirbp-targeting MO). Each lane was loaded with 2 μg of total protein. |
|
|
Figure S3. Transcripts found globally repressed in blastemal tissue. Related to Figure 3. Many of the transcripts repressed in blastemal tissue are found highly expressed in skeletal muscle tissue. |
|
|
Figure S4. Administration of kazald1-targeting morpholinos diminish Kazd1 protein level in blastema cells and a second kazald1-targeting morpholino also disrupts regeneration. Related to Figure 5. (A) Shown are western blots probed with anti-myc (top) and anti-DsRed (bottom). Left blot is control morpholino (MO) and kazald1-targeting MO for targeting sequence 1, right blot is control MO2 and kazald1-targeting MO2; left four lanes are protein samples from limb blastemas electroporated with DNA constructs shown and with the kazald1-targeting MO or the related control MO (inverted sequence). Empty lane separates blastema samples from 293T cell samples. 293T cell protein samples transfected with individual DNA constructs were used as the positive controls and to verify size. (B-D) MO2 administration impairs blastema growth. (B-C) Regenerating limbs at 19 days postamputation treated with control (B, inverted MO2 sequence) or a second kazald1-targeting morpholino (kazald1- MO2) (C); quantified in (D). (D-H) MO2 administration causes a delay in chondrification. (D-G’) Whole-mount brightfield images (top row, E-F’) of regenerating limbs with Alcian blue-stained skeleton pictured below (G-H’). Limbs were harvested at 28 days post-amputation. (I) Quantification of cartilage area in control versus kazald1- MO2-treated. Control refers to inverted MO sequence. Scale bar is 1 mm. *** indicates p<0.001 and error bars are SEM. Arrowheads mark amputation plane in each image. |
|
|
Figure S5. CRISPR-mediated deletions in kazald1 locus in embryos and unamputated limbs. Related to Figure 5. (A) Kazald1 genomic locus and targeting scheme. Primers for PCR amplification for genotyping are indicated. (B) Experimental schematic for targeting in embryos via injection. (C-D) Embryo genotyping via PCR followed by T7 endonuclease assay for embryos injected with crRNA-1 (C) and crRNA-2 (D). (E) Experimental schematic for targeting in unamputated limbs via electroporation. (F-G) EGFP expression in control (F, left limb) and crRNA-1-treated (G, right limb) limbs at 25 days post-electroporation. Landmarks: el (elbow), tr (trunk). (H) Limb genotyping via PCR followed by T7 endonuclease assay. For all genotyping, each lane indicates an individual specimen. Editing efficiency is estimated by the indel percentage beneath each lane. |
|
|
Figure S6. Expression of the most robust blastema marker must be temporally or spatially restricted to achieve perfect regeneration. Related to Figure 5. (A) Experimental setup for virus-driven constitutive misexpression. (B) Prolonged misexpression of kazald1 causes profound regenerative defects as compared to controls (n=22 experimental, 18 control; p=0.004 with Fisher’s exact test). (C) The most common defect observed was syndactyly (indicated by arrow). Scale bar is 500 microns. |
|
|
Figure S7. (A) Expression of arm-gradient enriched transcripts across all tissue types. Related to Figure 2 and Figure 6. Many arm segment enriched transcripts have transcriptional enrichment that largely reflects the tissue composition, such as relative skeletal muscle or cartilage content. Hand stands out as having a unique transcriptional program with many hand-specific transcripts being expressed. (B) A paucity of differentially expressed transcripts identified between wrist and long bone cartilage. Differences in expression between these two tissue types are subtle, and this bulk analysis of these two very similar tissue types likely simply lacks the resolution required to reveal key molecular differences between them. |
References [+] :
Abdullayev,
A reference transcriptome and inferred proteome for the salamander Notophthalmus viridescens.
2013, Pubmed
Abdullayev, A reference transcriptome and inferred proteome for the salamander Notophthalmus viridescens. 2013, Pubmed
Athippozhy, Characterization of in vitro transcriptional responses of dorsal root ganglia cultured in the presence and absence of blastema cells from regenerating salamander limbs. 2014, Pubmed
Beauchemin, Graded expression of Emx-2 in the adult newt limb and its corresponding regeneration blastema. 1998, Pubmed
Boeckmann, Protein variety and functional diversity: Swiss-Prot annotation in its biological context. 2005, Pubmed
Bolger, Trimmomatic: a flexible trimmer for Illumina sequence data. 2014, Pubmed
Camacho, BLAST+: architecture and applications. 2009, Pubmed
Chera, Silencing of the hydra serine protease inhibitor Kazal1 gene mimics the human SPINK1 pancreatic phenotype. 2006, Pubmed
Cobb, A mouse model for human short-stature syndromes identifies Shox2 as an upstream regulator of Runx2 during long-bone development. 2006, Pubmed
Crawford, Retinoic acid coordinately proximalizes regenerate pattern and blastema differential affinity in axolotl limbs. 1988, Pubmed
Crawford, Retinoic acid proximalizes level-specific properties responsible for intercalary regeneration in axolotl limbs. 1988, Pubmed
Danno, Increased transcript level of RBM3, a member of the glycine-rich RNA-binding protein family, in human cells in response to cold stress. 1997, Pubmed
Drach, Rapid induction of CD38 antigen on myeloid leukemia cells by all trans-retinoic acid. 1993, Pubmed
Echeverri, Proximodistal patterning during limb regeneration. 2005, Pubmed
Eto, Reduced expression of an RNA-binding protein by prolactin leads to translational silencing of programmed cell death protein 4 and apoptosis in newt spermatogonia. 2009, Pubmed
Finn, Pfam: the protein families database. 2014, Pubmed
Fradet, Biomarkers in prostate cancer diagnosis and prognosis: beyond prostate-specific antigen. 2009, Pubmed
Goto, Speriolin is a novel human and mouse sperm centrosome protein. 2010, Pubmed
Goto, Speriolin is a novel spermatogenic cell-specific centrosomal protein associated with the seventh WD motif of Cdc20. 2004, Pubmed
Grabherr, Full-length transcriptome assembly from RNA-Seq data without a reference genome. 2011, Pubmed
Haack, The establishment of murine Hox-1 expression domains during patterning of the limb. 1993, Pubmed
Haas, De novo transcript sequence reconstruction from RNA-seq using the Trinity platform for reference generation and analysis. 2013, Pubmed
Jiang, Subtractive screen of potential limb regeneration related genes from Pachytriton brevipes. 2014, Pubmed
Jiang, Analysis of embryonic development in the unsequenced axolotl: Waves of transcriptomic upheaval and stability. 2017, Pubmed
Kafasla, Post-transcriptional coordination of immunological responses by RNA-binding proteins. 2014, Pubmed
Keinath, Initial characterization of the large genome of the salamander Ambystoma mexicanum using shotgun and laser capture chromosome sequencing. 2015, Pubmed
Khan, Different regulation of T-box genes Tbx4 and Tbx5 during limb development and limb regeneration. 2002, Pubmed
Knapp, Comparative transcriptional profiling of the axolotl limb identifies a tripartite regeneration-specific gene program. 2013, Pubmed
Knapp, Regeneration and reprogramming. 2012, Pubmed
Kragl, Cells keep a memory of their tissue origin during axolotl limb regeneration. 2009, Pubmed
Krogh, Predicting transmembrane protein topology with a hidden Markov model: application to complete genomes. 2001, Pubmed
Legan, Three deaf mice: mouse models for TECTA-based human hereditary deafness reveal domain-specific structural phenotypes in the tectorial membrane. 2014, Pubmed
Leng, EBSeq: an empirical Bayes hierarchical model for inference in RNA-seq experiments. 2013, Pubmed
Li, Cold-inducible RNA binding protein inhibits H₂O₂-induced apoptosis in rat cortical neurons. 2012, Pubmed
Li, RSEM: accurate transcript quantification from RNA-Seq data with or without a reference genome. 2011, Pubmed
Li, Evaluation of de novo transcriptome assemblies from RNA-Seq data. 2014, Pubmed
Looso, A de novo assembly of the newt transcriptome combined with proteomic validation identifies new protein families expressed during tissue regeneration. 2013, Pubmed
Maden, The effect of vitamin A on the regenerating axolotl limb. 1983, Pubmed
McCusker, Positional plasticity in regenerating Amybstoma mexicanum limbs is associated with cell proliferation and pathways of cellular differentiation. 2015, Pubmed
McCusker, Positional information is reprogrammed in blastema cells of the regenerating limb of the axolotl (Ambystoma mexicanum). 2013, Pubmed
Mercader, Proximodistal identity during vertebrate limb regeneration is regulated by Meis homeodomain proteins. 2005, Pubmed
Miller, Assembly algorithms for next-generation sequencing data. 2010, Pubmed
Monaghan, Microarray and cDNA sequence analysis of transcription during nerve-dependent limb regeneration. 2009, Pubmed
Montero, Sculpturing digit shape by cell death. 2010, Pubmed
Morf, Cold-inducible RNA-binding protein modulates circadian gene expression posttranscriptionally. 2012, Pubmed
Muneoka, Cellular contribution from dermis and cartilage to the regenerating limb blastema in axolotls. 1986, Pubmed
Nakamura, A transcriptome for the study of early processes of retinal regeneration in the adult newt, Cynops pyrrhogaster. 2014, Pubmed
Nishiyama, Cloning and characterization of human CIRP (cold-inducible RNA-binding protein) cDNA and chromosomal assignment of the gene. 1997, Pubmed
Parra, CEGMA: a pipeline to accurately annotate core genes in eukaryotic genomes. 2007, Pubmed
Petersen, SignalP 4.0: discriminating signal peptides from transmembrane regions. 2011, Pubmed
Pomerantz, Tumor suppressors: enhancers or suppressors of regeneration? 2013, Pubmed
Robertson, De novo assembly and analysis of RNA-seq data. 2010, Pubmed
Robinson, edgeR: a Bioconductor package for differential expression analysis of digital gene expression data. 2010, Pubmed
Sandoval-Guzmán, Fundamental differences in dedifferentiation and stem cell recruitment during skeletal muscle regeneration in two salamander species. 2014, Pubmed
Satoh, Regulation of dermal fibroblast dedifferentiation and redifferentiation during wound healing and limb regeneration in the Axolotl. 2008, Pubmed
Schulz, Oases: robust de novo RNA-seq assembly across the dynamic range of expression levels. 2012, Pubmed
Shimomura, APCDD1 is a novel Wnt inhibitor mutated in hereditary hypotrichosis simplex. 2010, Pubmed , Xenbase
Simão, BUSCO: assessing genome assembly and annotation completeness with single-copy orthologs. 2015, Pubmed
Smith, Genic regions of a large salamander genome contain long introns and novel genes. 2009, Pubmed
Stewart, Comparative RNA-seq analysis in the unsequenced axolotl: the oncogene burst highlights early gene expression in the blastema. 2013, Pubmed
Stocum, Self-organizational capacity of distally transplanted limb regeneration blastemas in larval salamanders. 1977, Pubmed
Storey, Statistical significance for genomewide studies. 2003, Pubmed
Straus, Comparative DNA renaturation kinetics in amphibians. 1971, Pubmed
Torok, Expression of HoxD genes in developing and regenerating axolotl limbs. 1998, Pubmed
Torok, Sonic hedgehog (shh) expression in developing and regenerating axolotl limbs. 1999, Pubmed
Turro, Haplotype and isoform specific expression estimation using multi-mapping RNA-seq reads. 2011, Pubmed
Turro, Flexible analysis of RNA-seq data using mixed effects models. 2014, Pubmed
UniProt Consortium, UniProt: a hub for protein information. 2015, Pubmed
Voss, Gene expression during the first 28 days of axolotl limb regeneration I: Experimental design and global analysis of gene expression. 2015, Pubmed
Wang, Alternative isoform regulation in human tissue transcriptomes. 2008, Pubmed
Wei, Roles and mechanisms of the CD38/cyclic adenosine diphosphate ribose/Ca(2+) signaling pathway. 2014, Pubmed
Wellmann, Oxygen-regulated expression of the RNA-binding proteins RBM3 and CIRP by a HIF-1-independent mechanism. 2004, Pubmed
Whited, Dynamic expression of two thrombospondins during axolotl limb regeneration. 2011, Pubmed
Whited, Limb regeneration revisited. 2009, Pubmed
Whited, Pseudotyped retroviruses for infecting axolotl in vivo and in vitro. 2013, Pubmed
Wu, De novo transcriptome sequencing of axolotl blastema for identification of differentially expressed genes during limb regeneration. 2013, Pubmed
Yang, Expression of Mmp-9 and related matrix metalloproteinase genes during axolotl limb regeneration. 1999, Pubmed
Young, Gene ontology analysis for RNA-seq: accounting for selection bias. 2010, Pubmed
Zhang, ZFP36L2 is required for self-renewal of early burst-forming unit erythroid progenitors. 2013, Pubmed
Zhang, Cold-inducible RNA-binding protein inhibits neuron apoptosis through the suppression of mitochondrial apoptosis. 2015, Pubmed
Zhu, Activation of germline-specific genes is required for limb regeneration in the Mexican axolotl. 2012, Pubmed , Xenbase
Ziegler-Graham, Estimating the prevalence of limb loss in the United States: 2005 to 2050. 2008, Pubmed
