Click here to close
Hello! We notice that you are using Internet Explorer, which is not supported by Xenbase and may cause the site to display incorrectly.
We suggest using a current version of Chrome,
FireFox, or Safari.
Oncotarget
2016 Dec 27;752:86889-86901. doi: 10.18632/oncotarget.13563.
Show Gene links
Show Anatomy links
VENTX induces expansion of primitive erythroid cells and contributes to the development of acute myeloid leukemia in mice.
Gentner E
,
Vegi NM
,
Mulaw MA
,
Mandal T
,
Bamezai S
,
Claus R
,
Tasdogan A
,
Quintanilla-Martinez L
,
Grunenberg A
,
Döhner K
,
Döhner H
,
Bullinger L
,
Haferlach T
,
Buske C
,
Rawat VP
,
Feuring-Buske M
.
???displayArticle.abstract???
Homeobox genes are key regulators in normal and malignant hematopoiesis. The human Vent-like homeobox gene VENTX, a putative homolog of the Xenopus laevis Xvent-2 gene, was shown to be highly expressed in normal myeloid cells and in patients with acute myeloid leukemia. We now demonstrate that constitutive expression of VENTX suppresses expression of genes responsible for terminal erythroid differentiation in normal CD34+ stem and progenitor cells. Transplantation of bone marrow progenitor cells retrovirally engineered to express VENTX caused massive expansion of primitive erythroid cells and partly acute erythroleukemia in transplanted mice. The leukemogenic potential of VENTX was confirmed in the AML1-ETO transplantation model, as in contrast to AML1-ETO alone co-expression of AML1-ETO and VENTX induced acute myeloid leukemia, partly expressing erythroid markers, in all transplanted mice. VENTX was highly expressed in patients with primary human erythroleukemias and knockdown of VENTX in the erythroleukemic HEL cell line significantly blocked cell growth. In summary, these data indicate that VENTX is able to perturb erythroid differentiation and to contribute to myeloid leukemogenesis when co-expressed with appropriate AML oncogenes and point to its potential significance as a novel therapeutic target in AML.
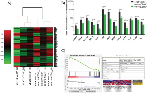
Figure 1. A. Heatmap of differentially expressed genes as determined by RNA-seq between CD34+ CB cells overexpressing VENTX compared to the empty vector control (n=3). B. Differentially expressed genes transcription factors, which are known to play a role in erythroid development. ****: p<0.0001, ***: p≤0.0001, **: p≤0.001. C. Gene set enrichment analysis of genes involved in erythropoietic differentiation.
Figure 2. A. Quantitative expression of VENTX in different AML cell lines compared to BM CD34+/BMNCs/BM GlyA+/PB GlyA+. All expression analyses were performed by TaqMan® qRT-PCR with (+)RT and (-)RT reaction samples. Fold expression values were obtained by normalizing the expression of the gene of interest (VENTX) to the endogenous human β-actin (β-Act). Bars are showing the average fold expression ± SEM. *: p≤0.05, **: p≤0.001, ***: p≤0.0001, ****: p<0.0001. B. Mean Quantitative expression of VENTX AML M6 and PML-RARα positive AML samples compared to Glycophorin A from BM/PB and CD34+ bone marrow cells. All expression analyses were performed by TaqMan® qRT-PCR with (+)RT and (-)RT reaction samples. Log2 fold expression values were obtained by normalization of the expression of the gene of interest (VENTX) to the endogenous human β-actin. Bars are showing the log2 fold expression ± SEM. **: p≤0.001 and ****: p<0.0001. ○ indicates no detectable expression for 5 individual samples of PML-RARα positive AML cases (for up to 37 cycles).
Figure 3. Cell proliferation in liquid expansion cultures from HEL cells after shRNA mediated knockdown of VENTX (shVENTX_73, shVENTX_77) compared to the scrambled control. Knockdown efficiency was 99% for both shRNA constructs (n=3).
Figure 4. A. Kaplan-Meier survival curves of mice transplanted with 5-FU stimulated transduced BM cells expressing AML1-ETO+VENTX [AE/VENTX 1°] (n=20), VENTX [VENTX 1°] (n=18), empty vector control (n=18) and AML1-ETO [AE 1°] (n=15). Secondary and tertiary transplantations are shown for leukemic mice: AE/VENTX 2° (n=14), AE/VENTX 3° (n=9), VENTX 2° (n=19), VENTX 3° (n=4). AE/V 1° - V 1° V = VENTX: **, p= 0.0011; AE/V 1° - empty vector control 1°: ****, p<0.0001; AE/V 1° - AE1°: ****, p <0.0001; V 1° - empty vector control 1°: n.s. (n.s. = not significant); V 1° - AE1°: ns; AE/V 2° - V 2°: ns; AE/V 3° - V 3°: ns. B. Representative cytomorphological analyses of bone marrow of a diseased VENTX transplanted 1° mouse compared to an empty vector control mouse. C. Representative flow cytometric analysis of a primary VENTX recipient mouse (left side) and a secondary VENTX recipient mouse (right side) D. Histological analysis of primary (left side) and secondary (right side) VENTX recipient mice.
Figure 5. A. Representative cytomorphological analysis of bone marrow cytospins of diseased mice as indicated (AE/VENTX 1° and 2°) compared to a representative non-leukemogenic AE 1° mouse. B. Representative flow cytometric analysis of a primary AE/VENTX recipient mouse (left side) and a secondary AE/VENTX recipient mouse (right side) C. Histological analysis of two secondary transplanted AE/VENTX mice, showing erythroblasts in the spleen of the diseased animals.
Figure 6. Ex vivo colony forming cell assay (CFC1) and re-plating assays (CFC2, CFC3) of leukemic cells isolated from mice transplanted initially with 5-FU BM cells transduced with the different constructs as indicated. Results are means ± SEM. The number of CFC refers to 1000 input cells in the primary CFC assay. For 2° and 3° CFC assay also the CFC numbers are indicated per initially plated 1000 cells for the primary CFC (*: p≤0.05).
Abramovich,
Hox regulation of normal and leukemic hematopoietic stem cells.
2005, Pubmed
Abramovich,
Hox regulation of normal and leukemic hematopoietic stem cells.
2005,
Pubmed
Bennett,
Proposals for the classification of the acute leukaemias. French-American-British (FAB) co-operative group.
1976,
Pubmed
Boyer,
All hematopoietic cells develop from hematopoietic stem cells through Flk2/Flt3-positive progenitor cells.
2011,
Pubmed
Choi,
Erythroid inhibition by the leukemic fusion AML1-ETO is associated with impaired acetylation of the major erythroid transcription factor GATA-1.
2006,
Pubmed
Claus,
A systematic comparison of quantitative high-resolution DNA methylation analysis and methylation-specific PCR.
2012,
Pubmed
Deshpande,
Acute myeloid leukemia is propagated by a leukemic stem cell with lymphoid characteristics in a mouse model of CALM/AF10-positive leukemia.
2006,
Pubmed
Fenske,
Stem cell expression of the AML1/ETO fusion protein induces a myeloproliferative disorder in mice.
2004,
Pubmed
Gao,
Homeobox protein VentX induces p53-independent apoptosis in cancer cells.
2016,
Pubmed
Gao,
VentX, a novel lymphoid-enhancing factor/T-cell factor-associated transcription repressor, is a putative tumor suppressor.
2010,
Pubmed
Gautier,
Comprehensive Proteomic Analysis of Human Erythropoiesis.
2016,
Pubmed
Gentleman,
Bioconductor: open software development for computational biology and bioinformatics.
2004,
Pubmed
Gilliland,
Molecular genetics of human leukemias: new insights into therapy.
2002,
Pubmed
Gilliland,
The roles of FLT3 in hematopoiesis and leukemia.
2002,
Pubmed
Harris,
The World Health Organization classification of neoplastic diseases of the hematopoietic and lymphoid tissues. Report of the Clinical Advisory Committee meeting, Airlie House, Virginia, November, 1997.
1999,
Pubmed
Hatlen,
AML1-ETO driven acute leukemia: insights into pathogenesis and potential therapeutic approaches.
2012,
Pubmed
Higuchi,
Expression of a conditional AML1-ETO oncogene bypasses embryonic lethality and establishes a murine model of human t(8;21) acute myeloid leukemia.
2002,
Pubmed
Imren,
High-level beta-globin expression and preferred intragenic integration after lentiviral transduction of human cord blood stem cells.
2004,
Pubmed
Kogan,
Bethesda proposals for classification of nonlymphoid hematopoietic neoplasms in mice.
2002,
Pubmed
Kojima,
Myelodysplastic syndrome with translocation (8;21): a distinct myelodysplastic syndrome entity or M2-acute myeloid leukemia with extensive myeloid maturation?
1998,
Pubmed
Licht,
AML1 and the AML1-ETO fusion protein in the pathogenesis of t(8;21) AML.
2001,
Pubmed
Mulloy,
Maintaining the self-renewal and differentiation potential of human CD34+ hematopoietic cells using a single genetic element.
2003,
Pubmed
Nishida,
AML1-ETO rapidly induces acute myeloblastic leukemia in cooperation with the Wilms tumor gene, WT1.
2006,
Pubmed
Olk-Batz,
Aberrant DNA methylation characterizes juvenile myelomonocytic leukemia with poor outcome.
2011,
Pubmed
Rawat,
The vent-like homeobox gene VENTX promotes human myeloid differentiation and is highly expressed in acute myeloid leukemia.
2010,
Pubmed
,
Xenbase
Rawat,
Overexpression of CDX2 perturbs HOX gene expression in murine progenitors depending on its N-terminal domain and is closely correlated with deregulated HOX gene expression in human acute myeloid leukemia.
2008,
Pubmed
Rawat,
Ectopic expression of the homeobox gene Cdx2 is the transforming event in a mouse model of t(12;13)(p13;q12) acute myeloid leukemia.
2004,
Pubmed
Rawat,
Beyond Hox: the role of ParaHox genes in normal and malignant hematopoiesis.
2012,
Pubmed
Schessl,
The AML1-ETO fusion gene and the FLT3 length mutation collaborate in inducing acute leukemia in mice.
2005,
Pubmed
Schwieger,
AML1-ETO inhibits maturation of multiple lymphohematopoietic lineages and induces myeloblast transformation in synergy with ICSBP deficiency.
2002,
Pubmed
Stadler,
The leukemogenicity of Hoxa9 depends on alternative splicing.
2014,
Pubmed
Subramanian,
Gene set enrichment analysis: a knowledge-based approach for interpreting genome-wide expression profiles.
2005,
Pubmed
Thorsteinsdottir,
Defining roles for HOX and MEIS1 genes in induction of acute myeloid leukemia.
2001,
Pubmed
,
Xenbase
Trapnell,
Transcript assembly and quantification by RNA-Seq reveals unannotated transcripts and isoform switching during cell differentiation.
2010,
Pubmed
Vegi,
MEIS2 Is an Oncogenic Partner in AML1-ETO-Positive AML.
2016,
Pubmed
Wang,
C-KIT mutation cooperates with full-length AML1-ETO to induce acute myeloid leukemia in mice.
2011,
Pubmed
Yuan,
AML1-ETO expression is directly involved in the development of acute myeloid leukemia in the presence of additional mutations.
2001,
Pubmed