XB-ART-52569
Development
2016 Nov 01;14321:4085-4094. doi: 10.1242/dev.140889.
Show Gene links
Show Anatomy links
Reversible optogenetic control of kinase activity during differentiation and embryonic development.
Krishnamurthy VV
,
Khamo JS
,
Mei W
,
Turgeon AJ
,
Ashraf HM
,
Mondal P
,
Patel DB
,
Risner N
,
Cho EE
,
Yang J
,
Zhang K
.
???displayArticle.abstract???
A limited number of signaling pathways are repeatedly used to regulate a wide variety of processes during development and differentiation. The lack of tools to manipulate signaling pathways dynamically in space and time has been a major technical challenge for biologists. Optogenetic techniques, which utilize light to control protein functions in a reversible fashion, hold promise for modulating intracellular signaling networks with high spatial and temporal resolution. Applications of optogenetics in multicellular organisms, however, have not been widely reported. Here, we create an optimized bicistronic optogenetic system using Arabidopsis thaliana cryptochrome 2 (CRY2) protein and the N-terminal domain of cryptochrome-interacting basic-helix-loop-helix (CIBN). In a proof-of-principle study, we develop an optogenetic Raf kinase that allows reversible light-controlled activation of the Raf/MEK/ERK signaling cascade. In PC12 cells, this system significantly improves light-induced cell differentiation compared with co-transfection. When applied to Xenopus embryos, this system enables blue light-dependent reversible Raf activation at any desired developmental stage in specific cell lineages. Our system offers a powerful optogenetic tool suitable for manipulation of signaling pathways with high spatial and temporal resolution in a wide range of experimental settings.
???displayArticle.pubmedLink??? 27697903
???displayArticle.pmcLink??? PMC5117147
???displayArticle.link??? Development
???displayArticle.grants??? [+]
Species referenced: Xenopus
Genes referenced: cry2 mapk1 odc1 raf1 tbxt
???attribute.lit??? ???displayArticles.show???
|
|
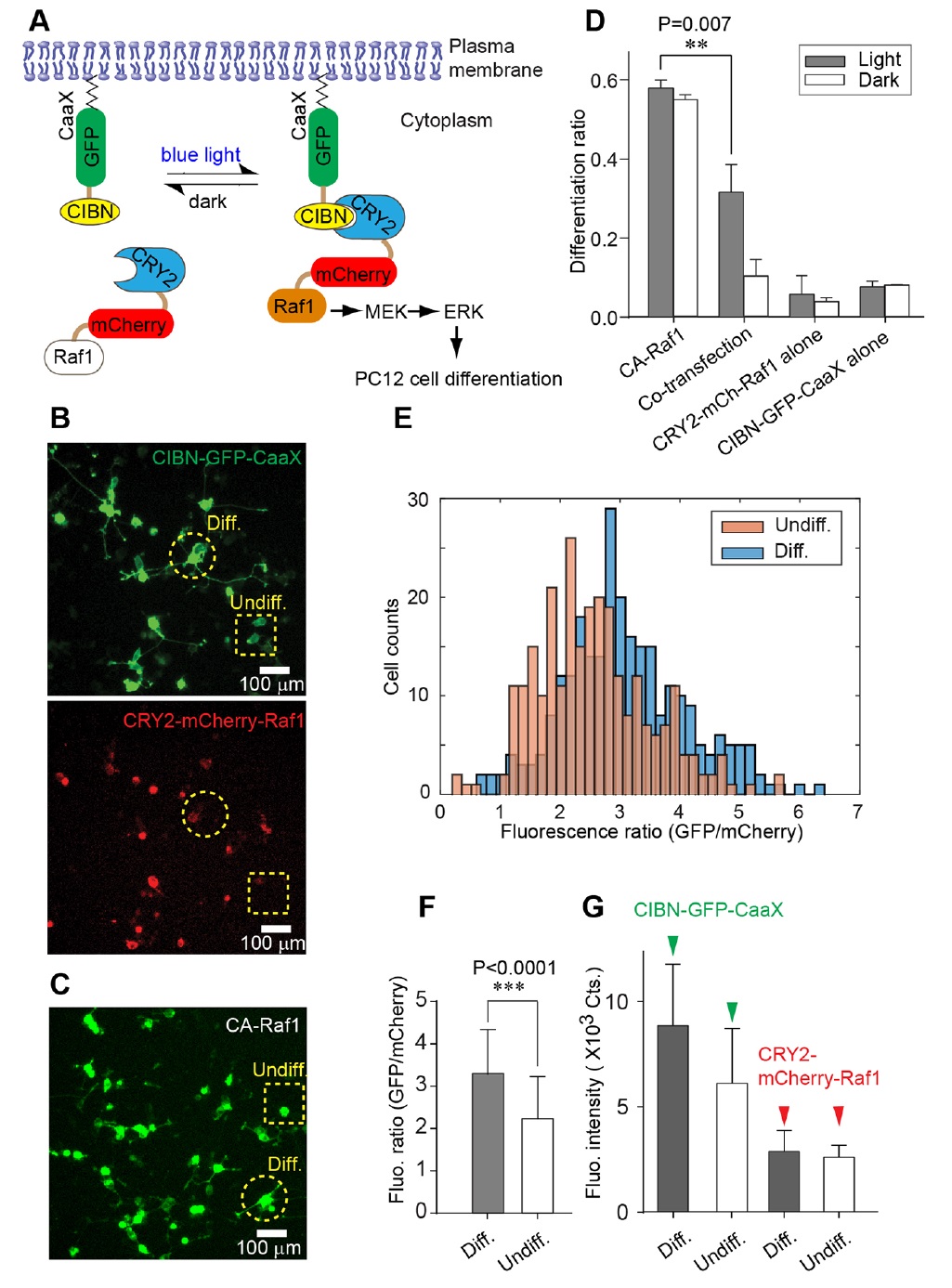
Fig. 1. Correlation between the differentiation ratio and the fluorescence intensity ratio (GFP/mCherry) in PC12 cells co-transfected with CIBN-GFP-CaaX and CRY2-mCherry-Raf1. (A) Light-induced binding between CIBN and CRY2 leads to membrane recruitment of CRY2-mCherry-Raf1, which activates the Raf/MEK/ ERK signaling pathway and induces PC12 cell differentiation. (B) Representative fluorescence images of PC12 cells co-transfected with CIBN-GFP-CaaX (green) and CRY2-mCherry-Raf1 (red). A differentiated cell is marked with a dashed circle; an undifferentiated cell is marked with a dashed square. Differentiated cells are defined as those with at least one neurite of length equal to or longer than the diameter of their cell bodies. (C) A representative image of cells transfected with Raf1- GFP-CaaX, a constitutively active Raf1 (CA-Raf1). A differentiated cell is marked with a dashed circle; an undifferentiated cell is marked with a dashed square. (D) Differentiation ratios of PC12 cells transfected with CA-Raf1, co-transfected with CRY2-mCherry-Raf1 and CIBN-GFP-CaaX, singly transfected with CRY2- mCherry-Raf1, or singly transfected with CIBN-GFPCaaX. Twenty four hours after transfection, cells were either exposed to light (0.2 mW/cm2) or incubated in the dark for another 24 h. Values represent mean±s.d. from four independent data sets. (E) Histograms of fluorescence intensity ratio (GFP/mCherry) for differentiated and undifferentiated cells in co-transfected cultures. Number of cells analyzed: differentiated cells (n=430), undifferentiated cells (n=430). (F) Quantification of GFP/mCherry ratio for the data shown in E. Values represent mean±s.d. Differentiated cells show a significantly higher GFP/mCherry ratio than undifferentiated cells. P-value was determined by a two-tailed, unpaired t-test. (G) Fluorescence intensities of GFP and mCherry in differentiated and undifferentiated cells. Values represent mean±s.d. P-values (D,F) were determined by a two-tailed, unpaired t-test. |
|
|
Fig. 2. Characterization of the bicistronic system based on the P2A peptide. (A) Design of CRY2-2A-CIBN, a bicistronic optogenetic system. Upon ribosomal skipping, one mRNA transcript generates two proteins: CRY2-mCherry-Raf1-N2A (ending with amino acids NPG) and proline-CIBN-GFP-CaaX. (B) Western blot analysis of the CRY2-2A-CIBN system in BHK-21 cells. The blot was probed sequentially with anti-GFP (bands in the green rectangle) and anti-mCherry (bands in the pink rectangle). A composite image is shown. Lane 1: protein ladder; lane 2: non-transfection; lane 3: CRY2-mCherry-Raf1 single transfection; lane 4: CIBN-GFP-CaaX single transfection; lane 5: co-transfection of CRY2-mCherry-Raf1 and CIBN-GFP-CaaX; lane 6: CRY2-2A-CIBN single transfection. Arrows show that sizes of cleaved products from CRY2-2A-CIBN match with that of singly transfected cells. The asterisk indicates residual full-length CRY2-2A-CIBN. (C) Quantification of the intensity ratio of CIBN-GFP-CaaX to CRY2-mCherry-Raf1 on western blot. Values represent mean±s.d. (n=4). (D) Confocal fluorescence images of BHK-21 cells that were co-transfected with CRY2-mCherry-Raf1 and CIBN-GFP-CaaX. A cell expressing CIBN-GFP-CaaX, but not CRY2-mCherry- Raf1, is marked (arrow). (E) In cell cultures that were transfected with CRY2-2A-CIBN, all cells show fluorescence in both GFP and mCherry channels. (F,G) Correlation analyses between CRY2-mCherry-Raf1 and CIBN-GFP-CaaX in co-transfected and CRY2-2A-CIBN transfected cells. Fluorescence intensities between mCherry and GFP arewell correlated (R2=0.836) in CRY2-2A-CIBN transfected cells (F) but are poorly correlated (R2=0.336) in co-transfected cells (G). Number of cells analyzed: CRY2-2A-CIBN (n=100), co-transfected (n=100). |
|
|
Fig. 3. Characterization of bicistronic constructs with varying number of CIBNs. (A) Schematic of the CRY2-2A-(n)CIBN construct. (B) An anti-GFP western blot analysis showing the expression of (n)CIBN-GFP-CaaX in BHK-21 cells transfected with bicistronic systems. The expected sizes of (n)CIBN-GFP-CaaX proteins are 48 kDa (single-CIBN), 68 kDa (double-CIBN), and 87 kDa (triple-CIBN). The cell culture co-transfected with CRY2-mCherry-Raf1/CIBN-GFP-CaaX (lane 1) shows a band at the position of single CIBN (lane 3). (C) The same blot consequently probed with anti-mCherry without stripping. All cell cultures show a primary band that corresponds to CRY2-mCherry-Raf1 (arrow, expected size 161 kDa) in the pink rectangle. (D-F) Confocal fluorescence imaging of cells transfected with CRY2-2A-(n)CIBN. The number of CIBN is 1 (D), 2 (E) and 3 (F). In each panel, the first panel shows cleaved (n)CIBN-GFP-CaaX localized on the plasma membrane; the second panel shows a snapshot of CRY2-mCherry-Raf1 before blue-light stimulation; the third panel shows a snapshot of CRY2-mCherry- Raf1 after ten pulses of blue-light stimulation. The bottom panel shows normalized intensity profiles across the cell (marked by yellow dashed line) before and after light stimulation. Blue light-induced membrane recruitment of CRY2-mCherry-Raf1 can be observed under all three conditions but to different extents. Scale bars: 10 μm. (G) Quantification of CRY2-mCherry-Raf1 membrane translocation. The membrane/cytoplasm mCherry intensity ratios were calculated before and after light stimulation. The fold increase was then calculated by dividing the after-stimulation ratio by the before-stimulation ratio. The single-CIBN construct is less effective at inducing membrane recruitment of CRY2-mCherry-Raf1 compared with the multiple-CIBN constructs. Number of cells analyzed: 1-CIBN (n=6), 2-CIBN (n=5), 3-CIBN (n=7). Values represent mean±s.d. (H) Supplementing 2A-CIBN-GFP-CaaX to CRY2-2A-CIBN improves the membrane translocation of cytosolic CRY2-mCherry-Raf1 after blue-light stimulation. The three images are GFP fluorescence (left), and mCherry fluorescence before (middle) and after (right) ten pulses of blue-light stimulation. (I) Fold increase of the membrane/cytoplasm ratio of CRY2-mCherry-Raf1 fluorescence intensity. Supplementing additional 2A-CIBN-GFP-CaaX improves the capacity for membrane recruitment of CRY2-mCherry-Raf1. Number of cells analyzed: CRY2-2A-CIBN+2A-CIBN-GFP-CaaX(n=6), CRY2-2A-CIBN (n=7). Values represent mean±s.d. (J) Supplementing additional 2A-CIBN-GFP-CaaX increases the differentiation ratio. Values represent mean±s.d. from two independent data sets for each condition. (K) Quantification of differentiation ratios for various transfection conditions. The double-CIBN construct shows the highest differentiation ratio, double that of co-transfected constructs and reaching the limit of CA-Raf1. The single- and triple-CIBN constructs show low differentiation ratios. Number of data sets analyzed: CA-Raf1 and all light conditions (n=4), all dark conditions (n=3). Note that data for CA-Raf1 and co-transfection are the same as those in Fig. 1D. They are presented here for easier comparison between differentiation ratios from all bicistronic constructs. Values represent mean±s.d. ***P<0.001; ns, not statistically significant. P-values were determined by two-tailed, unpaired t-tests. |
|
|
Fig. 4. Application of the bicistronic optogenetic Raf1 activation system in Xenopus embryos. (A) Schematic for light-controlled Raf1 activation in Xenopus embryos or animal caps. (B) RT-PCR results showing that exposure to blue light induced the expression of xbra, a pan-mesodermal marker, in CRY2-2A- 2CIBN-injected animal caps at the early gastrula stage. odc was used as loading control. (C) Expression of xbra in whole embryos at the early gastrula stage assessed by whole-mount in situ hybridization. Samples include controls (uninjected, no light treatment); embryos that were uninjected, but treated with blue light; embryos that were injected with CRY2-2A-2CIBN and cultured under normal conditions; and embryos that were injected with CRY2-2A-2CIBN and treated with blue light. Red arrows indicate the cell lineage tracer. Blue arrow indicates ectopic xbra mRNA expression. (D)Western blot analysis showing that in an animal cap assay, CRY2-2A-2CIBN induced blue light-dependent reversible phosphorylation of ERK. (E) Activation of Raf1 by treating CRY2-2A-2CIBN-injected embryos with blue light after the completion of germ layer specification is sufficient for inducing ectopic tail-like structures in the head region (arrowheads). Images show morphology of control embryos; uninjected embryos that were treated with blue light; embryos that were injected with CRY2-2A-2CIBN and cultured under normal conditions; CRY2-2A-2CIBN-injected embryos treated with blue light from stage 8 to stage 25, and CRY2-2A-2CIBN-injected embryos treated with blue light from stage 14 to stage 30. (F) Percentage of embryos with ectopic tail-like structure. (G,H) Histological analysis of the tail-like structures induced by activation of Raf1. (G) Tail-like structure induced by Raf1 in an embryo exposed to blue light from stage 8 to stage 25. (H) Tail-like structure induced by Raf1 in an embryo exposed to blue light from stage 14 to stage 30. Small inserts at the lower left corner are low-power views, which show the location of the Raf1-induced taillike structure (arrowheads). Scale bars: 100 μm. |
|
|
Figure S5. The 2-CIBN construct elicited higher percentage of ectopic tail-like structure than the 1- and 3-CIBN constructs. (A) Representative images of embryos at the late tailbud stage. Embryos were either uninjected (upper left), or injected with CRY2-2A-1CIBN (upper right), CRY2-2A- 2CIBN (lower left), and CRY2-2A-3CIBN (lower right) at the 4-cell stage. Light illumination was applied during stage 8-30. (B) Bar graph shows the percentage of embryos with ectopic tail-like structures. The 2-CIBN construct induced ectopic structure in more than 60% of all embryos examined, whereas the 1- and 3-CIBN only elicited 0% and 3.6%, respectively. |
References [+] :
Beyer,
Red Light-Regulated Reversible Nuclear Localization of Proteins in Mammalian Cells and Zebrafish.
2015, Pubmed
Beyer, Red Light-Regulated Reversible Nuclear Localization of Proteins in Mammalian Cells and Zebrafish. 2015, Pubmed
Boulina, Live imaging of multicolor-labeled cells in Drosophila. 2013, Pubmed
Boyden, Millisecond-timescale, genetically targeted optical control of neural activity. 2005, Pubmed
Buckley, Reversible Optogenetic Control of Subcellular Protein Localization in a Live Vertebrate Embryo. 2016, Pubmed
Bugaj, Optogenetic protein clustering and signaling activation in mammalian cells. 2013, Pubmed
Chang, Light-inducible receptor tyrosine kinases that regulate neurotrophin signalling. 2014, Pubmed
Che, The Dual Characteristics of Light-Induced Cryptochrome 2, Homo-oligomerization and Heterodimerization, for Optogenetic Manipulation in Mammalian Cells. 2015, Pubmed
Donnelly, Analysis of the aphthovirus 2A/2B polyprotein 'cleavage' mechanism indicates not a proteolytic reaction, but a novel translational effect: a putative ribosomal 'skip'. 2001, Pubmed
Donnelly, The 'cleavage' activities of foot-and-mouth disease virus 2A site-directed mutants and naturally occurring '2A-like' sequences. 2001, Pubmed
Goedhart, Quantitative co-expression of proteins at the single cell level--application to a multimeric FRET sensor. 2011, Pubmed
Hallett, Correlating in Vitro and in Vivo Activities of Light-Inducible Dimers: A Cellular Optogenetics Guide. 2016, Pubmed
Hughes, Light-mediated control of DNA transcription in yeast. 2012, Pubmed
Ibrahimi, Highly efficient multicistronic lentiviral vectors with peptide 2A sequences. 2009, Pubmed
Idevall-Hagren, Optogenetic control of phosphoinositide metabolism. 2012, Pubmed
Ishimura, Oncogenic Met receptor induces ectopic structures in Xenopus embryos. 2006, Pubmed , Xenbase
Kakumoto, Optogenetic control of PIP3: PIP3 is sufficient to induce the actin-based active part of growth cones and is regulated via endocytosis. 2013, Pubmed
Kennedy, Rapid blue-light-mediated induction of protein interactions in living cells. 2010, Pubmed
Kim, Optobiology: optical control of biological processes via protein engineering. 2013, Pubmed
Kim, High cleavage efficiency of a 2A peptide derived from porcine teschovirus-1 in human cell lines, zebrafish and mice. 2011, Pubmed
Kohn, Akt, a pleckstrin homology domain containing kinase, is activated primarily by phosphorylation. 1996, Pubmed
Konermann, Optical control of mammalian endogenous transcription and epigenetic states. 2013, Pubmed
Lee, Reversible protein inactivation by optogenetic trapping in cells. 2014, Pubmed
Levskaya, Spatiotemporal control of cell signalling using a light-switchable protein interaction. 2009, Pubmed
Liu, Optogenetic control of transcription in zebrafish. 2012, Pubmed
Liu, Photoexcited CRY2 interacts with CIB1 to regulate transcription and floral initiation in Arabidopsis. 2008, Pubmed
Más, Functional interaction of phytochrome B and cryptochrome 2. 2000, Pubmed
Motta-Mena, An optogenetic gene expression system with rapid activation and deactivation kinetics. 2014, Pubmed
Müller, Optogenetics for gene expression in mammalian cells. 2015, Pubmed
Rorick, PP2A:B56epsilon is required for eye induction and eye field separation. 2007, Pubmed , Xenbase
Schmidt, Natural photoreceptors and their application to synthetic biology. 2015, Pubmed
Shimizu-Sato, A light-switchable gene promoter system. 2002, Pubmed
Strickland, TULIPs: tunable, light-controlled interacting protein tags for cell biology. 2012, Pubmed
Taslimi, An optimized optogenetic clustering tool for probing protein interaction and function. 2014, Pubmed
Tischer, Illuminating cell signalling with optogenetic tools. 2014, Pubmed
Toettcher, Light control of plasma membrane recruitment using the Phy-PIF system. 2011, Pubmed
Tucker, Manipulating cellular processes using optical control of protein-protein interactions. 2012, Pubmed
Wang, Light-mediated activation reveals a key role for Rac in collective guidance of cell movement in vivo. 2010, Pubmed
Wend, Optogenetic control of protein kinase activity in mammalian cells. 2014, Pubmed
Wu, A genetically encoded photoactivatable Rac controls the motility of living cells. 2009, Pubmed
Yazawa, Induction of protein-protein interactions in live cells using light. 2009, Pubmed
Yoo, Differential regulation of protrusion and polarity by PI3K during neutrophil motility in live zebrafish. 2010, Pubmed
Zhang, Lighting up FGFR signaling. 2014, Pubmed
Zhang, Light-mediated kinetic control reveals the temporal effect of the Raf/MEK/ERK pathway in PC12 cell neurite outgrowth. 2014, Pubmed
Zhang, Optogenetic control of intracellular signaling pathways. 2015, Pubmed
Zhou, Optical control of protein activity by fluorescent protein domains. 2012, Pubmed
Zoltowski, Tripping the light fantastic: blue-light photoreceptors as examples of environmentally modulated protein-protein interactions. 2011, Pubmed
