XB-ART-52541
Nat Genet
2016 Apr 01;484:457-65. doi: 10.1038/ng.3512.
Show Gene links
Show Anatomy links
Mutations in nuclear pore genes NUP93, NUP205 and XPO5 cause steroid-resistant nephrotic syndrome.
Braun DA
,
Sadowski CE
,
Kohl S
,
Lovric S
,
Astrinidis SA
,
Pabst WL
,
Gee HY
,
Ashraf S
,
Lawson JA
,
Shril S
,
Airik M
,
Tan W
,
Schapiro D
,
Rao J
,
Choi WI
,
Hermle T
,
Kemper MJ
,
Pohl M
,
Ozaltin F
,
Konrad M
,
Bogdanovic R
,
Büscher R
,
Helmchen U
,
Serdaroglu E
,
Lifton RP
,
Antonin W
,
Hildebrandt F
.
???displayArticle.abstract???
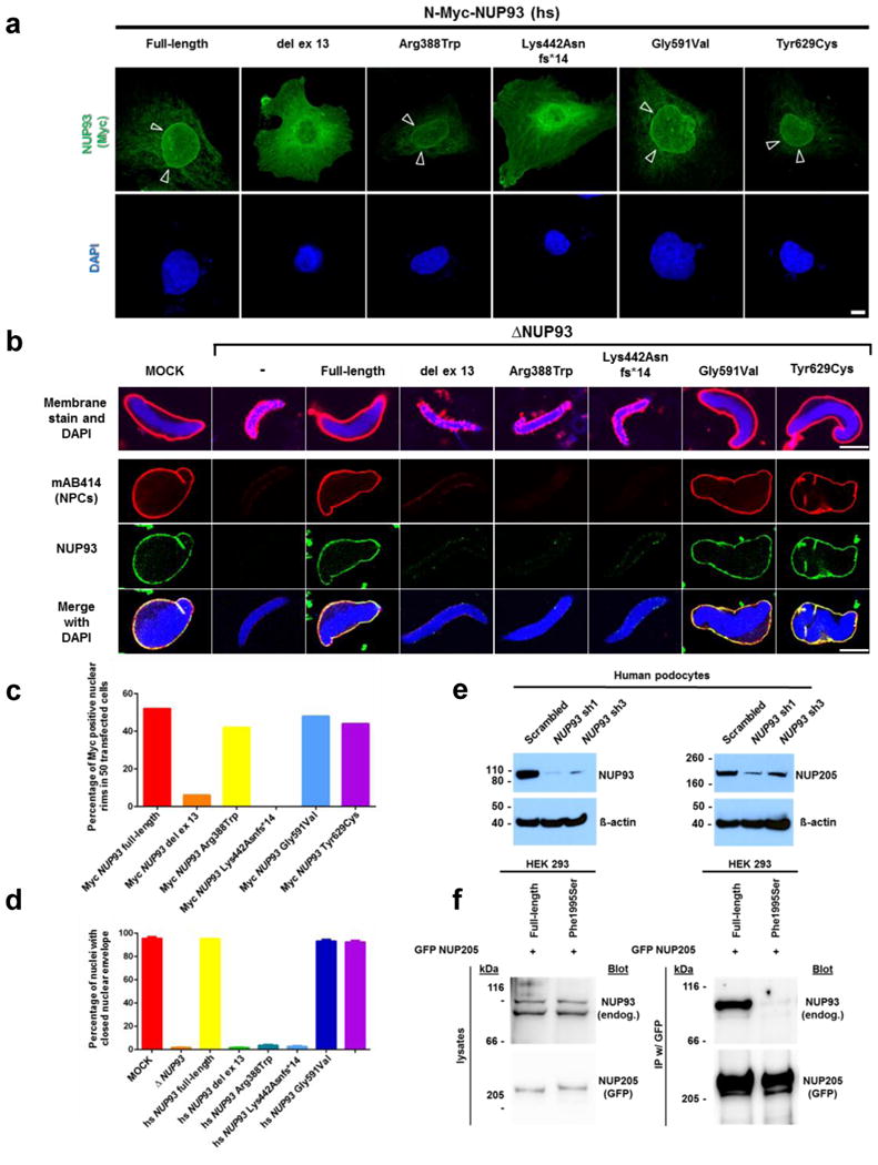
Nucleoporins are essential components of the nuclear pore complex (NPC). Only a few diseases have been attributed to NPC dysfunction. Steroid-resistant nephrotic syndrome (SRNS), a frequent cause of chronic kidney disease, is caused by dysfunction of glomerular podocytes. Here we identify in eight families with SRNS mutations in NUP93, its interaction partner NUP205 or XPO5 (encoding exportin 5) as hitherto unrecognized monogenic causes of SRNS. NUP93 mutations caused disrupted NPC assembly. NUP93 knockdown reduced the presence of NUP205 in the NPC, and, reciprocally, a NUP205 alteration abrogated NUP93 interaction. We demonstrate that NUP93 and exportin 5 interact with the signaling protein SMAD4 and that NUP93 mutations abrogated interaction with SMAD4. Notably, NUP93 mutations interfered with BMP7-induced SMAD transcriptional reporter activity. We hereby demonstrate that mutations of NUP genes cause a distinct renal disease and identify aberrant SMAD signaling as a new disease mechanism of SRNS, opening a potential new avenue for treatment.
???displayArticle.pubmedLink??? 26878725
???displayArticle.pmcLink??? PMC4811732
???displayArticle.link??? Nat Genet
???displayArticle.grants??? [+]
DK076683 NIDDK NIH HHS , P30 DK079310 NIDDK NIH HHS , R01 DK068306 NIDDK NIH HHS , R01 DK076683 NIDDK NIH HHS , UM1 HG006504 NHGRI NIH HHS , Howard Hughes Medical Institute , T32 DK007726 NIDDK NIH HHS
Species referenced: Xenopus laevis
Genes referenced: bmp7 myc nup205 nup93 smad10 xpo5
???attribute.lit??? ???displayArticles.show???
References [+] :
Allende,
Insertional mutagenesis in zebrafish identifies two novel genes, pescadillo and dead eye, essential for embryonic development.
1996, Pubmed,
Xenbase
Allende, Insertional mutagenesis in zebrafish identifies two novel genes, pescadillo and dead eye, essential for embryonic development. 1996, Pubmed , Xenbase
Amlacher, Insight into structure and assembly of the nuclear pore complex by utilizing the genome of a eukaryotic thermophile. 2011, Pubmed
Ashraf, ADCK4 mutations promote steroid-resistant nephrotic syndrome through CoQ10 biosynthesis disruption. 2013, Pubmed
Basel-Vanagaite, Mutated nup62 causes autosomal recessive infantile bilateral striatal necrosis. 2006, Pubmed
Bohnsack, Exp5 exports eEF1A via tRNA from nuclei and synergizes with other transport pathways to confine translation to the cytoplasm. 2002, Pubmed
Boyden, Mutations in kelch-like 3 and cullin 3 cause hypertension and electrolyte abnormalities. 2012, Pubmed
Brownawell, Exportin-5, a novel karyopherin, mediates nuclear export of double-stranded RNA binding proteins. 2002, Pubmed
Chen, Specific nucleoporin requirement for Smad nuclear translocation. 2010, Pubmed
Dudley, A requirement for bone morphogenetic protein-7 during development of the mammalian kidney and eye. 1995, Pubmed
Ebarasi, Defects of CRB2 cause steroid-resistant nephrotic syndrome. 2015, Pubmed
Edwards, Genetics: New link between nuclear pore genes and SRNS. 2016, Pubmed
Eisenhardt, Xenopus in vitro assays to analyze the function of transmembrane nucleoporins and targeting of inner nuclear membrane proteins. 2014, Pubmed , Xenbase
Franz, MEL-28/ELYS is required for the recruitment of nucleoporins to chromatin and postmitotic nuclear pore complex assembly. 2007, Pubmed , Xenbase
Gant, Nuclear assembly. 1997, Pubmed
Gee, Mutations in EMP2 cause childhood-onset nephrotic syndrome. 2014, Pubmed
Gee, KANK deficiency leads to podocyte dysfunction and nephrotic syndrome. 2015, Pubmed
Gee, ARHGDIA mutations cause nephrotic syndrome via defective RHO GTPase signaling. 2013, Pubmed
Grandi, Purification of NSP1 reveals complex formation with 'GLFG' nucleoporins and a novel nuclear pore protein NIC96. 1993, Pubmed
Grandi, Nup93, a vertebrate homologue of yeast Nic96p, forms a complex with a novel 205-kDa protein and is required for correct nuclear pore assembly. 1997, Pubmed , Xenbase
Grossman, Functional architecture of the nuclear pore complex. 2012, Pubmed
Gudbjartsson, Allegro, a new computer program for multipoint linkage analysis. 2000, Pubmed
Halbritter, High-throughput mutation analysis in patients with a nephronophthisis-associated ciliopathy applying multiplexed barcoded array-based PCR amplification and next-generation sequencing. 2012, Pubmed
Halbritter, Identification of 99 novel mutations in a worldwide cohort of 1,056 patients with a nephronophthisis-related ciliopathy. 2013, Pubmed
Hildebrandt, Specific podocin mutations determine age of onset of nephrotic syndrome all the way into adult life. 2009, Pubmed
Hildebrandt, A systematic approach to mapping recessive disease genes in individuals from outbred populations. 2009, Pubmed
Klaassen, Response to cyclosporine in steroid-resistant nephrotic syndrome: discontinuation is possible. 2015, Pubmed
Kruglyak, Parametric and nonparametric linkage analysis: a unified multipoint approach. 1996, Pubmed
Leeuwis, Direct visualization of Smad1/5/8-mediated transcriptional activity identifies podocytes and collecting ducts as major targets of BMP signalling in healthy and diseased kidneys. 2011, Pubmed
Lund, Nuclear export of microRNA precursors. 2004, Pubmed , Xenbase
Machuca, Genetics of nephrotic syndrome: connecting molecular genetics to podocyte physiology. 2009, Pubmed
Meng, Disruption of Smad4 impairs TGF-β/Smad3 and Smad7 transcriptional regulation during renal inflammation and fibrosis in vivo and in vitro. 2012, Pubmed
Mitu, BMP7 is a podocyte survival factor and rescues podocytes from diabetic injury. 2007, Pubmed
Nakamura, Bmp modulators in kidney disease. 2012, Pubmed
Otto, Candidate exome capture identifies mutation of SDCCAG8 as the cause of a retinal-renal ciliopathy. 2010, Pubmed
Ruf, Patients with mutations in NPHS2 (podocin) do not respond to standard steroid treatment of nephrotic syndrome. 2004, Pubmed
Sachdev, The C-terminal domain of Nup93 is essential for assembly of the structural backbone of nuclear pore complexes. 2012, Pubmed , Xenbase
Sadowski, A single-gene cause in 29.5% of cases of steroid-resistant nephrotic syndrome. 2015, Pubmed
Saleem, A conditionally immortalized human podocyte cell line demonstrating nephrin and podocin expression. 2002, Pubmed
Sayer, The centrosomal protein nephrocystin-6 is mutated in Joubert syndrome and activates transcription factor ATF4. 2006, Pubmed
Smith, Contributions of the Transplant Registry: The 2006 Annual Report of the North American Pediatric Renal Trials and Collaborative Studies (NAPRTCS). 2007, Pubmed
Strauch, Parametric and nonparametric multipoint linkage analysis with imprinting and two-locus-trait models: application to mite sensitization. 2000, Pubmed
Theerthagiri, The nucleoporin Nup188 controls passage of membrane proteins across the nuclear pore complex. 2010, Pubmed , Xenbase
Tullio-Pelet, Mutant WD-repeat protein in triple-A syndrome. 2000, Pubmed
Vollmer, The diverse roles of the Nup93/Nic96 complex proteins - structural scaffolds of the nuclear pore complex with additional cellular functions. 2014, Pubmed
Watanabe, Regulation of intracellular dynamics of Smad4 by its leucine-rich nuclear export signal. 2000, Pubmed
Wente, The nuclear pore complex and nuclear transport. 2010, Pubmed
Wiggins, The spectrum of podocytopathies: a unifying view of glomerular diseases. 2007, Pubmed
Yao, Preferential utilization of Imp7/8 in nuclear import of Smads. 2008, Pubmed
Zariwala, ZMYND10 is mutated in primary ciliary dyskinesia and interacts with LRRC6. 2013, Pubmed , Xenbase
Zhang, Mutation in nuclear pore component NUP155 leads to atrial fibrillation and early sudden cardiac death. 2008, Pubmed
