Click here to close
Hello! We notice that you are using Internet Explorer, which is not supported by Xenbase and may cause the site to display incorrectly.
We suggest using a current version of Chrome,
FireFox, or Safari.
Mol Biol Cell
2016 Nov 01;2721:3273-3283. doi: 10.1091/mbc.E16-05-0338.
Show Gene links
Show Anatomy links
Spindle function in Xenopus oocytes involves possible nanodomain calcium signaling.
Li R
,
Leblanc J
,
He K
,
Liu XJ
.
???displayArticle.abstract???
Intracellular calcium transients are a universal phenomenon at fertilization and are required for egg activation, but the exact role of Ca2+ in second-polar-body emission remains unknown. On the other hand, similar calcium transients have not been demonstrated during oocyte maturation, and yet, manipulating intracellular calcium levels interferes with first-polar-body emission in mice and frogs. To determine the precise role of calcium signaling in polar body formation, we used live-cell imaging coupled with temporally precise intracellular calcium buffering. We found that BAPTA-based calcium chelators cause immediate depolymerization of spindle microtubules in meiosis I and meiosis II. Surprisingly, EGTA at similar or higher intracellular concentrations had no effect on spindle function or polar body emission. Using two calcium probes containing permutated GFP and the calcium sensor calmodulin (Lck-GCaMP3 and GCaMP3), we demonstrated enrichment of the probes at the spindle but failed to detect calcium increase during oocyte maturation at the spindle or elsewhere. Finally, endogenous calmodulin was found to colocalize with spindle microtubules throughout all stages of meiosis. Our results-most important, the different sensitivities of the spindle to BAPTA and EGTA-suggest that meiotic spindle function in frog oocytes requires highly localized, or nanodomain, calcium signaling.
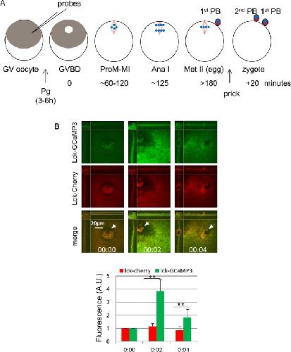
FIGURE 1:. Lck-GCaMP3–detected global calcium transients at egg activation. (A) Time line of experimental approach. All fluorescent probes (mostly mRNAs) were injected at GV stage. Frog oocytes (1.4 mm in diameter) exhibit a dark-pigmented animal hemisphere and a light vegetal hemisphere. GVBD is manifested with depigmentation at the center of the animal hemisphere (“maturation spot”), where all meiosis steps occur (and are imaged). Ana I, anaphase I; MI, metaphase I; MII, metaphase II; PB, polar body; Pg, progesterone; ProM, prometaphase; red lines, spindle microtubules; blue dots, chromosomes. (B) An MII oocyte injected with mRNAs for Lck-GCaMP3 and Lck-mCherry was imaged before (00:00) and at the indicated time after prick activation. The relative position shift, as marked by the first polar body (arrows), was due to the cortical contraction characteristic of egg activation. The graph shows relative fluorescence of the cortical region surrounding the first polar body (white dotted box), with values at 00:00 set as 1 (three oocytes, two experiments). **p < 0.001.
FIGURE 2:. Polar body emission involves significant membrane addition. (A) Time series of an oocyte injected with mRNAs for Lck-GCaMP3 and RFE-H2B during first-polar-body emission. Arrow depicts the cortical spindle pole. (B) Time series of an oocyte injected with mRNAs for Lck-mCherry and GFP-H2B during first-polar-body emission. (C) The graph summarizes relative fluorescence at the cortical region around the spindle (white dotted box) at 00:00 and 00:10 of the same oocyte as in B, with values at 00:00 set as 1. Three oocytes, two experiments. NS, not significant. (D) Time series of an oocyte coexpressing Lck-GCaMP3 and Lck-Cherry imaged at similar time points as in A and B. Arrow, cortical spindle pole. (E) Time series (slightly tilted side view, with coordinates shown) of an oocyte injected with Lck-GCaMP3 and RFP-H2B imaged at metaphase II (00:00) and the indicated time after pricking. Arrow depicts the position of the cortical pole of the metaphase II spindle. Anaphase was noted at 00:12.
FIGURE 3:. GCaMP3 failed to detect spindle-based calcium signals. (A) Time series of an oocyte injected with GCaMP3 and RFP-H2B imaged during first (1st) polar body emission. Arrow depicts metaphase I spindle (00:00 = 115 min after GVBD). Representative of three oocytes. (B) Time series of an oocyte injected with GCaMP3 and RFP-H2B imaged at metaphase II (00:00) and the indicated time after pricking. Arrow depicts metaphase II spindle. 2nd, second polar body. Representative of six oocytes.
FIGURE 4:. BAPTA Ca2+ chelators, but not EGTA, cause spindle microtubule depolymerization in meiosis I. (A) Top, time series of an oocyte injected with 30 nl of 25 mM DB-BAPTA at 90 min after GVBD. The oocyte was subjected to time-lapse imaging immediately after DB-BAPTA injection (00:00). The schematics on the right depict side views of oocytes at 0 and 8 min after DB-BAPTA injection, respectively. Middle, time series (side view) of an oocyte injected (60 min after GVBD; 00:00) with 30 nl of 25 mM DB-BAPTA mixed with 5 mM CaCl2, depicting more gradual spindle collapse and chromosome clustering. Bottom, time series (side view) of an oocyte injected with 30 nl of 25 mM DB-BAPTA mixed with 25 mM CaCl2 60 min after GVBD, depicting no spindle collapse within a similar time frame. This series is composed of four image segments of the same oocyte, necessitated due to the cortical contraction. (B) Top, time series (side view) of an oocyte injected with 30 nl of 10 mM diazo-2 at 90 min after GVBD (00:00) followed by time-lapse imaging. Bottom, time series of an oocyte injected with 30 nl of 10 mM diazo-2 at 90 min after GVBD. Five minutes after diazo-2 injection, the oocyte was imaged (00:00), followed immediately by UV illumination for 3 min (00:00â00:03) and simultaneous time-lapse imaging. (C) Time series (side view) of an oocyte injected with 30 nl of 25 mM of EGTA at 90 min after GVBD. The oocyte was subjected to time-lapse imaging immediately after EGTA injection (00:00) and shows normal anaphase (00:20) and first-polar-body emission (00:28).
FIGURE 5:. Both DB-BAPTA and EGTA buffers inhibited egg activation, but only DB-BAPTA caused collapse of metaphase II spindle. (A) Time series (side view) of a mature egg injected with 30 nl of water, followed immediately by time-lapse imaging (00:00), depicting anaphase (00:12) and emission of the second polar body (00:31). This series is composed of three image segments of the same oocyte, necessitated because significant cortical contraction required repositioning of the oocyte. (B) Time series of a mature egg injected with 30 nl of 25 mM DB-BAPTA (00:00), followed by immediate time-lapse imaging, depicting the lack of egg activation (no cortical contraction) but rapid collapse of metaphase II spindle. (C) Time series (side view) of a mature egg injected with 30 nl of 25 mM EGTA (00:00), followed by immediate time-lapse imaging, depicting no cortical contraction or changes of metaphase II spindle.
FIGURE 6. DB-BAPTA inhibits Cdc42 activation but not RhoA activation. (A) Top, time series (side view) of a control oocyte showing the active Cdc42 (green) cap overlying the polar body chromosomes (00:10, arrow) and active Cdc42 at the polar body cortex (00:16, arrow). Bottom, time series of an oocyte injected with 20 nl of 30 mM DB-BAPTA immediately after anaphase initiation (upward arrow), depicting the lack of Cdc42 activation or polar body emission. (B) Top, time series (side view) of a control oocyte showing the active RhoA (green) contractile ring (00:11) and constriction “below” the polar body chromosomes (00:13 and 00:16, arrow). Bottom, time series of an oocyte injected with 20 nl of DB-BAPTA immediately after anaphase initiation (upward arrow), showing active RhoA contractile ring (00:08) and constricting “above” both sets of chromosomes (00:12, arrow).
FIGURE 7:. Colocalization of calmodulin with spindle microtubules during polar body emission. Typical confocal images of oocytes fixed at the indicated stages, stained with anti-calmodulin and anti-tubulin, and counterstained with DAPI. The projection orientation is indicated for each oocyte, where the xy-plane is parallel to the oocyte surface and z is perpendicular, pointing toward the center of the oocyte. The approximate time (minutes from GVBD) of each stage is indicated at the bottom. E, early (prometaphase); red, tubulin; green, calmodulin; blue, DNA.
Adler,
Alien intracellular calcium chelators attenuate neurotransmitter release at the squid giant synapse.
1991, Pubmed
Adler,
Alien intracellular calcium chelators attenuate neurotransmitter release at the squid giant synapse.
1991,
Pubmed
Augustine,
Local calcium signaling in neurons.
2003,
Pubmed
Benink,
Concentric zones of active RhoA and Cdc42 around single cell wounds.
2005,
Pubmed
,
Xenbase
Busa,
An elevated free cytosolic Ca2+ wave follows fertilization in eggs of the frog, Xenopus laevis.
1985,
Pubmed
,
Xenbase
Carroll,
Spontaneous cytosolic calcium oscillations driven by inositol trisphosphate occur during in vitro maturation of mouse oocytes.
1992,
Pubmed
Cartaud,
Xenopus laevis oocyte calmodulin in the process of meiotic maturation.
1980,
Pubmed
,
Xenbase
Dargan,
Buffer kinetics shape the spatiotemporal patterns of IP3-evoked Ca2+ signals.
2003,
Pubmed
,
Xenbase
Fan,
Involvement of calcium/calmodulin-dependent protein kinase II (CaMKII) in meiotic maturation and activation of pig oocytes.
2003,
Pubmed
Fontanilla,
Characterization of the sperm-induced calcium wave in Xenopus eggs using confocal microscopy.
1998,
Pubmed
,
Xenbase
Gard,
Microtubule organization during maturation of Xenopus oocytes: assembly and rotation of the meiotic spindles.
1992,
Pubmed
,
Xenbase
Hepler,
Membranes in the mitotic apparatus: their structure and function.
1984,
Pubmed
Hyslop,
Ca(2+)-promoted cyclin B1 degradation in mouse oocytes requires the establishment of a metaphase arrest.
2004,
Pubmed
Ichida,
Characteristics of the inhibitory effect of calmodulin on specific [125i]omega-conotoxin GVIA binding to crude membranes from chick brain.
2000,
Pubmed
Johnson,
Calcium/calmodulin-dependent protein kinase II and calmodulin: regulators of the meiotic spindle in mouse eggs.
1998,
Pubmed
Kasri,
Endogenously bound calmodulin is essential for the function of the inositol 1,4,5-trisphosphate receptor.
2006,
Pubmed
Kline,
Calcium-dependent events at fertilization of the frog egg: injection of a calcium buffer blocks ion channel opening, exocytosis, and formation of pronuclei.
1988,
Pubmed
,
Xenbase
Kume,
The Xenopus IP3 receptor: structure, function, and localization in oocytes and eggs.
1993,
Pubmed
,
Xenbase
Leblanc,
The small GTPase Cdc42 promotes membrane protrusion during polar body emission via ARP2-nucleated actin polymerization.
2011,
Pubmed
,
Xenbase
Lefèvre,
Structural basis for the association of MAP6 protein with microtubules and its regulation by calmodulin.
2013,
Pubmed
Li,
Dynamic redistribution of calmodulin in HeLa cells during cell division as revealed by a GFP-calmodulin fusion protein technique.
1999,
Pubmed
Liu,
Oocyte isolation and enucleation.
2006,
Pubmed
,
Xenbase
Lorca,
Calmodulin-dependent protein kinase II mediates inactivation of MPF and CSF upon fertilization of Xenopus eggs.
1993,
Pubmed
,
Xenbase
Ma,
Cdc42 activation couples spindle positioning to first polar body formation in oocyte maturation.
2006,
Pubmed
,
Xenbase
Madgwick,
Calmodulin-dependent protein kinase II, and not protein kinase C, is sufficient for triggering cell-cycle resumption in mammalian eggs.
2005,
Pubmed
Malmendal,
Structural dynamics in the C-terminal domain of calmodulin at low calcium levels.
1999,
Pubmed
Marangos,
Fertilization and InsP3-induced Ca2+ release stimulate a persistent increase in the rate of degradation of cyclin B1 specifically in mature mouse oocytes.
2004,
Pubmed
Miao,
Calcium influx-mediated signaling is required for complete mouse egg activation.
2012,
Pubmed
Miller,
Regulation of cytokinesis by Rho GTPase flux.
2009,
Pubmed
,
Xenbase
Miller,
Calcium buffer injections inhibit cytokinesis in Xenopus eggs.
1993,
Pubmed
,
Xenbase
Miyazaki,
Intracellular calcium oscillations in mammalian eggs at fertilization.
2007,
Pubmed
Mulligan,
Rapid relaxation of single frog skeletal muscle fibres following laser flash photolysis of the caged calcium chelator, diazo-2.
1989,
Pubmed
Nakai,
A high signal-to-noise Ca(2+) probe composed of a single green fluorescent protein.
2001,
Pubmed
Neher,
Vesicle pools and Ca2+ microdomains: new tools for understanding their roles in neurotransmitter release.
1998,
Pubmed
Olmsted,
Ionic and nucleotide requirements for microtubule polymerization in vitro.
1975,
Pubmed
Ozil,
Role of calcium oscillations in mammalian egg activation: experimental approach.
1998,
Pubmed
Park,
Conformational changes of calmodulin upon Ca2+ binding studied with a microfluidic mixer.
2008,
Pubmed
Parys,
Isolation, characterization, and localization of the inositol 1,4,5-trisphosphate receptor protein in Xenopus laevis oocytes.
1992,
Pubmed
,
Xenbase
Qin,
Ca2+-induced inhibition of the cardiac Ca2+ channel depends on calmodulin.
1999,
Pubmed
,
Xenbase
Rieder,
Intranuclear membranes and the formation of the first meiotic spindle in Xenos peckii (Acroschismus wheeleri) oocytes.
1983,
Pubmed
Schuh,
Self-organization of MTOCs replaces centrosome function during acentrosomal spindle assembly in live mouse oocytes.
2007,
Pubmed
Shao,
Xenopus oocyte meiosis lacks spindle assembly checkpoint control.
2013,
Pubmed
,
Xenbase
Shao,
Aurora B regulates spindle bipolarity in meiosis in vertebrate oocytes.
2012,
Pubmed
,
Xenbase
Shigetomi,
A genetically targeted optical sensor to monitor calcium signals in astrocyte processes.
2010,
Pubmed
Shigetomi,
Monitoring astrocyte calcium microdomains with improved membrane targeted GCaMP reporters.
2010,
Pubmed
Snow,
Calcium buffer injections delay cleavage in Xenopus laevis blastomeres.
1993,
Pubmed
,
Xenbase
Su,
Evidence that multifunctional calcium/calmodulin-dependent protein kinase II (CaM KII) participates in the meiotic maturation of mouse oocytes.
2002,
Pubmed
Sun,
Ca(2+)(cyt) negatively regulates the initiation of oocyte maturation.
2004,
Pubmed
,
Xenbase
Sun,
Ca2+ homeostasis regulates Xenopus oocyte maturation.
2008,
Pubmed
,
Xenbase
Tay,
Nanodomain Ca²⁺ of Ca²⁺ channels detected by a tethered genetically encoded Ca²⁺ sensor.
2012,
Pubmed
Tian,
Imaging neural activity in worms, flies and mice with improved GCaMP calcium indicators.
2009,
Pubmed
Tombes,
Meiosis, egg activation, and nuclear envelope breakdown are differentially reliant on Ca2+, whereas germinal vesicle breakdown is Ca2+ independent in the mouse oocyte.
1992,
Pubmed
Tsien,
New calcium indicators and buffers with high selectivity against magnesium and protons: design, synthesis, and properties of prototype structures.
1980,
Pubmed
Turner,
Expression of achaete-scute homolog 3 in Xenopus embryos converts ectodermal cells to a neural fate.
1994,
Pubmed
,
Xenbase
Verlhac,
Asymmetric division in mouse oocytes: with or without Mos.
2000,
Pubmed
von Dassow,
Action at a distance during cytokinesis.
2009,
Pubmed
,
Xenbase
Wang,
Presynaptic nanodomains: a tale of two synapses.
2014,
Pubmed
Weisenberg,
Microtubule formation in vitro in solutions containing low calcium concentrations.
1972,
Pubmed
Whitaker,
Calcium at fertilization and in early development.
2006,
Pubmed
,
Xenbase
Yurchak,
Stimulation of phosphorylation of Tyr394 by hydrogen peroxide reactivates biologically inactive, non-membrane-bound forms of Lck.
1996,
Pubmed
Zhang,
Polar body emission requires a RhoA contractile ring and Cdc42-mediated membrane protrusion.
2008,
Pubmed
,
Xenbase