XB-ART-52343
Elife
2016 Aug 08;5. doi: 10.7554/eLife.15932.
Show Gene links
Show Anatomy links
Endocannabinoid signaling enhances visual responses through modulation of intracellular chloride levels in retinal ganglion cells.
Miraucourt LS
,
Tsui J
,
Gobert D
,
Desjardins JF
,
Schohl A
,
Sild M
,
Spratt P
,
Castonguay A
,
De Koninck Y
,
Marsh-Armstrong N
,
Wiseman PW
,
Ruthazer ES
.
???displayArticle.abstract???
Type 1 cannabinoid receptors (CB1Rs) are widely expressed in the vertebrate retina, but the role of endocannabinoids in vision is not fully understood. Here, we identified a novel mechanism underlying a CB1R-mediated increase in retinal ganglion cell (RGC) intrinsic excitability acting through AMPK-dependent inhibition of NKCC1 activity. Clomeleon imaging and patch clamp recordings revealed that inhibition of NKCC1 downstream of CB1R activation reduces intracellular Cl(-) levels in RGCs, hyperpolarizing the resting membrane potential. We confirmed that such hyperpolarization enhances RGC action potential firing in response to subsequent depolarization, consistent with the increased intrinsic excitability of RGCs observed with CB1R activation. Using a dot avoidance assay in freely swimming Xenopus tadpoles, we demonstrate that CB1R activation markedly improves visual contrast sensitivity under low-light conditions. These results highlight a role for endocannabinoids in vision and present a novel mechanism for cannabinoid modulation of neuronal activity through Cl(-) regulation.
???displayArticle.pubmedLink??? 27501334
???displayArticle.pmcLink??? PMC4987138
???displayArticle.link??? Elife
Species referenced: Xenopus laevis
Genes referenced: adm ag1 cnr1 foxm1 grap2 prkaa1 slc12a2
???attribute.lit??? ???displayArticles.show???
|
|
Figure 1. Immunolocalization of CB1R in the Xenopus laevis tadpole eye.(a) Cartoon of tadpole retinotectal system. (b) DAPI (gray) and CB1R-IR (red) co-labeling of a retinal cryosection. Dashed lines highlight ganglion cell layer (GCL), inner plexiform layer (IPL), inner nuclear layer (INL), outer plexiform layer (OPL) and outer nuclear layer (ONL) regions. (c) DAPI (blue), GFP-expressing retinal ganglion cells (green, Isl2b:EGFP transgenic) and CB1R-IR (red) in histological section of the retina. (d) Cell culture of dissociated cells from retina of isl2b:GFP animals. DAPI (blue), GFP (green) and CB1R-IR (red). Scale bar = 100 µm in b and 25 µm in c,d.DOI: http://dx.doi.org/10.7554/eLife.15932.002Figure 1âfigure supplement 1. Cells of the Xenopus retina.(a) Schematic representation of the retinal circuitry with different layers (ONL: outer nuclear layer, OPL: outer plexiform layer, INL: inner nuclear layer, IPL: inner plexiform layer, GCL: ganglion cell layer) and cell types (p: photoreceptor, h: horizontal cell, b: bipolar cell, a: amacrine cell, rgc: retinal ganglion cell), (b) Panels showing GFP-expressing horizontal, bipolar, amacrine and retinal ganglion cells (EGFP sparse electroporation) together with CB1R-IR (red), and DAPI (grey) in confocal histological sections of the retina.DOI: http://dx.doi.org/10.7554/eLife.15932.003 |
|
|
Figure 2. WIN 55,212-2 enhances visually evoked firing of RGCs without impacting activity in the outer retina.(a) Isolated eye preparation for extracellular retinal recordings. (b) Representative extracellular multi-unit RGC spike recordings in the isolated eye preparation in response (red) to 500 ms full-field light-ON (top) and light-OFF (bottom) stimuli, before and after application of the CB1R agonist WIN 55,212-2. (c) WIN 55,212-2 application increases RGC spiking rates to stimuli (n = 10 animals). (d) A different CB1R agonist ACEA also increases evoked firing to light-OFF stimuli (n = 10 animals, p=0.42 for light-ON). (e) Elevating endogenous AEA by application of URB597 also enhances RGC responiveness (n = 10 animals). (f) ERGs were used to measure outer retina responses to 500 ms light-ON (top) and light-OFF (bottom) flashes before (control) and after WIN 55,212-2 application. No change was observed. (g) Peak amplitudes for each component of the ERG in response to light-ON (n = 6 animals) and light-OFF (n = 6 animals) stimulation were not significantly affected by application of WIN 55,212-2. *p<0.05, **p<0.01, two-way RM ANOVA with Holm-Sidak posttest. ACEA, Arachidonyl-2'-chloroethylamide; AEA, anandamide; ERG, Electroretinogram; RGC, Retinal ganglion cell.DOI: http://dx.doi.org/10.7554/eLife.15932.004Figure 2âfigure supplement 1. Individual experiments for Figure 2câe, and ERG components.(aâf) Individual raw spike rates from RGC recordings in response to (aâc) light-ON and (dâf) light-OFF stimulation (500 ms) during application of WIN 55,212-2 (1 µM), ACEA (1 µM) or URB597 (2 µM). For each experimental condition n = 10 animals, *p<0.01, **p<0.05, two-way RM ANOVA with Holm-Sidak post-test. (g) Blockade of metabotropic glutamate receptors with AP4 during ERG recording eliminates ON-center bipolar activation (b-wave). Representative ERG traces to 500 ms light-ON flashes before (top) and after (bottom) AP4 application. ACEA, Arachidonyl-2'-chloroethylamide; ERG, Electroretinogram; RGC, Retinal ganglion cell.DOI: http://dx.doi.org/10.7554/eLife.15932.005 |
|
|
Figure 3. WIN 55,212-2 reduces some synaptic input strength onto RGCs.(a–i) In vivo imaging of GCaMP6s expressed in the retina was used to measure Ca2+ influx at synaptic terminals of bipolar and amacrine cells. (a) Schematic representation of the imaging configuration and retinal circuitry showing bipolar and amacrine cell type locations. (b) GCaMP6s expressed in bipolar cells, with ROIs exemplifying ON- and OFF-specific bipolar axon terminals. (c) Average calcium responses of individual bipolar axon terminal to 10 light-ON (top) or 10 light-OFF (bottom) flashes before (black) and after (red) WIN 55,212-2 perfusion. (d) △F/F peak amplitudes in bipolar axon terminals (n = 10 terminals from four animals) to light-ON before and after WIN 55,212-2 perfusion (p=0.17). (e) A significant change in △F/F peak amplitude of bipolar axon terminals (n = 10 terminals from four animals) was observed to light-OFF following WIN 55,212-2 perfusion. (f) GCaMP6s expressed in amacrine cells, with ROI exemplifying ON- and OFF-specific terminals. (g) Average calcium responses of amacrine cell terminals to 10 light-ON (top) or 10 light-OFF (bottom) flashes before (black) and after (red) WIN 55,212-2 infusion. (h) No change (p=0.36) in △F/F peak amplitude was observed in amacrine cell terminals (n = 10) to light-ON before and after WIN 55,212-2 infusion. (i) △F/F peak amplitude in amacrine cell terminals (n = 10) to light-OFF stimulation was also unchanged (p=0.48) by WIN 55,212-2 perfusion. (j–p) Voltage-clamp recordings of RGCs in vivo (n = 7) during light stimulation. (j) Schematic representation of whole cell RGCs recording configuration with light stimulation driven by red LED flashes conveyed to the eye through an optic fiber. (k) left: Voltage clamp raw trace recordings of EPSCs from an RGC held at −65 mV, evoked in response to a 3 s light flash. Right: inset of the raw trace showing fast inward currents in response to light. (l) left: Trace of IPSCs from RGC held at 0 mV, evoked in response to a 3 s light flash. Right: inset of the raw trace showing fast outward currents in response to light. (m–n) Average total integrated inward current responses to light-ON (m) or light-OFF (n) flashes before (black) and after (red) WIN 55,212-2 perfusion with RGCs held at −65 mV. N = 10, p=0.025 for simple effect of WIN application by two-way ANOVA. (o–p) Average total integrated outward current responses to light-ON (o) or light-OFF (p) flashes before (black) and after (red) WIN 55,212-2 addition with RGCs held at 0 mV. n = 10, *p<0.05, **p<0.01, two-way RM ANOVA with Holm-Sidak post-test. EPSC, Excitatory postsynaptic current; IPSC, Inhibitory postsynaptic current; RGC, Retinal ganglion cell; ROI, Regions of interest.DOI: http://dx.doi.org/10.7554/eLife.15932.006 |
|
|
Figure 4. CB1R-mediated increase in RGC responsiveness requires GlyRs and NKCC1 inhibition by AMPK.(aâh) Extracellular multi-unit spike rates in RGCs were evoked with a 500 ms light-OFF stimulus. After establishing baseline response rates (Before), various pharmacological agents were washed on sequentially. (aâc) The CB1R inverse agonist AM-251 prevented (a) WIN 55,212-2-, (b) ACEA- and (c) URB597-mediated increases in spiking rates (n = 10 animals for each group), confirming the requirement for CB1R activation. (d) The GABA-A receptor blocker gabazine did not prevent the enhancement of RGC excitability, but the selective GlyR antagonist strychnine completely abolished the enhancement when applied either (e) before or (f) after WIN 55,212-2. (g) The NKCC1 blocker bumetanide mimicked and occluded the effects of WIN 55,212-2, and (h) no additional effect was observed if bumetanide was applied after WIN 55,212-2 (n = 10 animals for dâg, n = 9 animals for h). (i) RT-PCR confirmed expression of the cation-chloride cotransporters NKCC1 and KCC2 in the Xenopus retina at stage 45. (j) Western blots show a 60 kD band staining for phospho-SPAK/phospho-OSR1, and β-tubulin, in controls or following treatment with WIN-55,212-2 (1 µM) in the Xenopus retina at stage 45. (k) Bar graph showing fold-change in phosphoprotein levels following treatment with WIN-55,212-2 (1 µM) of NKCC1phospho Thr212+Thr217, and phospho-SPAK/phospho-OSR1 normalized to control levels (n = 4). (l) In the presence of dorsomorphin (10 µM) to block AMPK, WIN-55,212-2 (1 µM) treatment no longer enhances, but instead reduces RGC firing rates (n = 10 animals). (aâh) *p<0.05 one-tailed RM ANOVA with Holm-Sidak posttest, (l) **p<0.01, paired t-test. RGC, Retinal ganglion cell.DOI: http://dx.doi.org/10.7554/eLife.15932.007Figure 4âfigure supplement 1. Similar trend of pharmacological agents on light-ON responses to that observed for light-OFF stimuli.Normalized spike rates of RGCs in response to light-ON stimuli before and after application of the CB1R inverse agonist AM-251, followed by the application of (a) WIN 55,212-2, or (b) URB597. Normalized spike rates of RGCs in response to light-ON stimuli, before and after the application of (c) the GABA-A receptor antagonist gabazine. (d) the GlyR antagonist strychnine, followed by the application of WIN 55,212, (e) WIN 55,212-2, followed by the application of strychnine, (f) the NKCC1 blocker bumetanide, followed by the application of WIN 55,212-2 or (g) WIN 55,212-2, followed by the application of bumetanide. (h) Summary of fold differences in extracellular RGC spike rates in response to light-ON and light-OFF stimuli before and after WIN 55,212-2 application for the various inhibitors used in aâg. (n = 10 animals for each condition). (i) Western blots of stage 45 retina showing a 130 kD band stained for phospho-NKCC1 (left) and total NKCC1 (right), in control condition (top) or following treatment with WIN-55,212-2 (1 µM) (bottom). *p<0.05, one-tailed, two-way RM ANOVA. Holm-Sidak tests were used to correct for multiple comparisions. RGC, Retinal ganglion cell.DOI: http://dx.doi.org/10.7554/eLife.15932.008 |
|
|
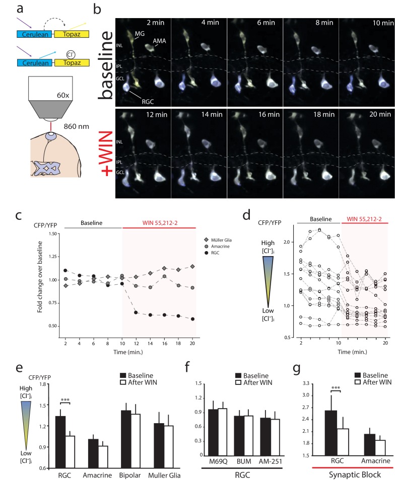
Figure 5. WIN 55,212-2 decreases intracellular Clâ in RGCs.(a) Cerulean(CFP)-Topaz(YFP) modified version of the FRET-based Clâ indicator clomeleon provides a ratiometric readout of changes in intracellular Clâ concentration due to the quenching of YFP fluorescence by Clâ. (b) Example time series of in vivo clomeleon-expressing retinal cells before (top) and after (bottom) WIN 55,212-2 application. Only cells with a stable baseline CFP/YFP ratio (<10% drift) were analyzed. (c) Somatic measurements of CFP/YFP from the cells in panel b, reveal an RGC-specific change in the CFP/YFP fluorescence ratio in response to WIN 55,212-2. (d) Measurements of WIN 55,212-2-induced effects on CFP/YFP fluorescence ratios in all 15 RGCs imaged in seven tadpoles. (e) Mean CFP/YFP ratios in RGCs (n = 15), amacrine cells (n = 16), bipolar cells (n = 12) and Müller glia (n = 8) comparing the 10âmin before (black) and the 10âmin after (white) WIN 55,212-2 application. Only RGCs exhibit a change in CFP/YFP ratio. (f) CFP/YFP ratios of RGCs before and after WIN 55,212-2 application using a control Clâ-insensitive M69Q mutant of clomeleon (n = 5). Pre-application of the NKCC1 blocker bumetanide (n = 8), or AM-251 (n = 9) prevents the changes in RGC Clâ levels. (g) With synaptic activity blocked using a cocktail containing DNQX, AP-4, picrotoxin, strychnine, and TTX, the ratio of CFP/YFP fluorescence in RGCs (n = 14), but not amacrine cells (n = 15), still is decreased in response to WIN 55,212-2 application ***p<0.005, two-way RM ANOVA with Holm-Sidak posttest. RGC, Retinal ganglion cell.DOI: http://dx.doi.org/10.7554/eLife.15932.009 |
|
|
Figure 6. CB1R activation hyperpolarizes RGCs by shifting the Clâ equilibrium potential.(a) Schematic of the in vivo whole cell recording set-up to target RGCs for measurement of EGly. (b) Visualized patch clamping of RGC in the eye and (c) confirmatory loading with Alexa Fluor 488 hydrazide. (d) The axon terminal in the tectum of successfully loaded RGC provides confirmation of RGC identity. (e) Following WIN 55,212-2 application, a hyperpolarizing shift in the reversal potential of glycine receptor currents (EGly) is revealed as a leftward shift in I-V curves of peak currents evoked by puffing glycine (âV = â3.23 ± 0.84 mV, n = 7, p < 0.01, two-tailed paired t-test). (f) Bumetanide mimics the shift of EGly caused by CB1R activation (âV = â1.60 ± 0.46 mV, n = 5, p < 0.05, two-tailed paired t-test). (g) GFP-expressing RGC in dissociated retinal cultures from Isl2b:GFP transgenic tadpoles. (h) Resting membrane potential of RGCs, recorded with gramicidin-perforated patch in dissociated retinal cultures shifted to more hyperpolarized after WIN 55,212-2 application (n = 6 cells). (i) AM-251 prevented the shift (n = 6 cells; p=0.14, one-way RM-ANOVA). Membrane voltages were not corrected for the liquid junction potential, estimated to be 11.9 mV. (j) RGC spiking was evoked by injecting a 200âpA test pulse in current clamp mode 25 ms following pre-pulses ranging from â100 to 80âpA. (k) Plot of spike number evoked by the test pulse, as a function of pre-pulse current injected (n = 8 cells) confirms that initial hyperpolarization can result in a greater number of spikes generated in response to identical current injections. Insets are examples of spiking following hyperpolarizing (left) and depolarizing (right) pre-pulses. **p < 0.01, paired t-test. RGC, Retinal ganglion cell.DOI: http://dx.doi.org/10.7554/eLife.15932.010 |
|
|
Figure 7. Conditioning visual stimulation in peripheral subfields increases RGC spike rates and decreases [Clâ]i by a CB1R-dependent mechanism.(a) Isolated eye preparation for extracellular retinal recordings, and light stimulation with a changing surround luminance. (b) Conditioning visual stimulation protocol displayed on screen. During the initial test period (100 s), 10 light-OFF stimuli (1 s every 10 s) were presented in the central field with a constant dark periphery (Before). This continued during the conditioning period except that periphery visual fields were illuminated continuously for 100 s (conditioning stimulation). After conditioning another set of 10 test stimuli identical to the first set was presented (After). Representative extracellular multiunit RGC spike recordings are shown, in vehicle (Control) and AM-251 (5 µM) containing external solutions. (c,d) Binned PSTHs of recorded spikes from the examples illustrated in (b) show that the average response was strongly enhanced after conditioning stimulation in vehicle (c) but not with AM-251 treatment (d). (e) Group data showing the increase in spiking rates of RGCs induced by conditioning stimulation (n = 10 animals). (f) This effect is prevented when CB1Rs are blocked with AM-251. (n = 10 animals). (gâk) A similar conditioning protocol reduces intracellular Clâ levels selectively in RGCs. Clomeleon signal was imaged in vivo under the two-photon microscope, and the objective was used to project an eyepiece-mounted OLED video display directly onto the imaged region of the retina. (h) Example of in vivo clomeleon-expressing retinal cells, and schematic of the visual conditioning protocol (CP). (i,j) The decrease in RGC (n = 12 cells) somatic ratios of CFP/YFP after conditioning stimulation (the first time point of the second imaging period compared to the mean of the 5 ratio values during the first imaging period) was blocked in AM-251 (n = 17). (k) Only RGCs (n = 22), but not amacrine cells (n = 19) or bipolar cells (n = 10) exhibited this decrease in intracellular Clâ after conditioning stimulation. (e, f) *p<0.05, paired t-test, (k) **p<0.01, two-way RM ANOVA with Holm-Sidak posttest. RGC, Retinal ganglion cell.DOI: http://dx.doi.org/10.7554/eLife.15932.011 |
|
|
Figure 8. CB1R activation increases retinal inputs onto tectal neurons, expanding their input RFs, and enhances performance in a visual detection task.(a) Schematic of in vivo amphotericin-perforated patch recordings of tectal neurons with extracellular electrical stimulation in the retina. (b) Peak retinotectal EPSC amplitudes show an increase induced during perfusion of WIN 55,212-2 onto the tadpole (red line) in a representative experiment. Inset illustrates recording traces before (black) and after (red) drug. (c) The increase in retinotectal EPSC amplitude by WIN 55,212-2 (n = 11) was blocked by AM-251 (n = 5). Elevating endogenous AEA using URB597 (n = 7) similarly enhanced EPSC amplitudes. (d) An isolated brain preparation (n = 7) in which the eyes are not present and retinotectal axons are stimulated directly at the chiasm did not show EPSC enhancement following WIN 55,212-2 application, indicating a retinal site of action. (e) Tectal RF mapping was performed by projecting visual stimuli from a small OLED video monitor onto the retina through the microscope objective while recording from tectal neurons. (f) Example color coded RF maps of integrated postsynaptic charge evoked by OFF stimuli presented in a 7 à 7 grid of visual fields before and after WIN 55,212-2 application reveal an expansion of the RF. (g) Sample traces of the compound synaptic currents used to generate f. (h) Total postsynaptic charge evoked by stimulating at each field of the grid, and the mean sizes of tectal cell RFs both increased in response to WIN 55,212-2 application (n = 5 animals). (iân) Visually guided escape behavior analysis (i) Avoidance response of a free swimming tadpole to a dark moving dot. (j) False-positive rate was measured during a 3âmin pre-TEST where dots possess the same luminance as the background ('invisible dots'); this was followed by a 5âmin TEST period with dots darker than the background. (k) WIN 55,212-2-treated tadpoles swam at the same speed as control tadpoles prior to encountering dots, but swam away faster following an encounter. (l) The probabilities of eliciting avoidance reactions to dots presented at a range of contrasts on a bright background (luminance: 190âcd m-2) did not differ between control (n = 24) and WIN 55,212-2-treated (n = 24) tadpoles. (m) Dark dots moving on a dim background (luminance: 0.65âcd m-2) led to avoidance reactions in WIN 55,212-2-treated (n = 24), but not control (n = 24), tadpoles. (n) URB597-treated tadpoles (n = 24) also reacted with higher rates than matched control animals (n = 24). This was prevented by blocking CB1Rs with AM-251 (n = 24). Reaction rates represent the average fraction of encounters with dots per tadpole that resulted in a change in swimming velocity (>24âmm sâ1) In l, m and n horizontal dashed lines represent mean false-positive reaction rates measured pre-TEST using 'invisible dots'. (c,d,k) *p<0.05, **p<0.01, two-way RM ANOVA with Holm-Sidak posttest. (h) *p<0.05, one-sample t-test vs. pre-drug baseline. (l-n) â â â p<0.001 two-way ANOVA with Holm-Sidak post-hoc tests comparing control and drug-treated groups, ***p<0.001; **p<0.01, *p<0.05 compared to pre-TEST false-positive rates. AEA, anandamide; EPSC, Excitatory postsynaptic current; RF, Receptive field.DOI: http://dx.doi.org/10.7554/eLife.15932.012Figure 8âfigure supplement 1. Effects of CB1R activation on tectal neurons.(a) EPSC amplitudes did not increase after application of either N-arachidonyl maleimide (NAM) (150 nM. n = 7) or JZL184 (100 nM, n = 7), two selective inhibitors of monoacylglycerol lipase (MAGL), the 2-AG degrading enzyme, suggesting AEA rather than 2-AG is the endogenous ligand for this effect. (b) EPSC amplitude increase induced by the CB1R agonist WIN 55,212-2 (n = 11) is blocked by the inverse agonist AM-251 (n = 7). It is not blocked by the GABAAR antagonist gabazine (n = 10), but is blocked by the GlyR antagonist strychnine (n = 6), Application of the NKCC1 inhibitor bumetanide (n = 5) also prevents the increase. (c,d) CB1R-IR is present in cell somata and retinorecipient neuropil of the optic tectum. DAPI (left) and CB1R-IR (right). Dashed lines delineate cell body layer and neuropil regions. (e) Holding current and (f) input resistance were not significantly different before (black) and after (grey) WIN 55,212-2 application. (g) WIN 55,212-2 (n = 6) or URB597 (n = 7) application did not significantly change paired-pulse ratios but (h) did induce an increase in CVâ2 (n = 14, WIN 55,212-2, p<0.01, one-sample t-test). A similar trend was observed in response to URB597 (n = 7) application. Because CVâ2 reflects the product of the number of release sites and the probability of release, a change in CVâ2 in the absence of any change in PPR is more consistent with an increase in the number of evoked release sites or recruitment of additional inputs than with a change in Pr at individual synapses (Shirke and Malinow, 1997). *p<0.05; ***p<0.001 two-way RM ANOVA with Holm-Sidak posttest. AEA, anandamide; EPSC, Excitatory postsynaptic current.DOI: http://dx.doi.org/10.7554/eLife.15932.013 |
|
|
Author response image 1. DOI: http://dx.doi.org/10.7554/eLife.15932.017 |
|
|
Author response image 2. DOI: http://dx.doi.org/10.7554/eLife.15932.018 |
|
|
Figure 1—figure supplement 1. Cells of the Xenopus retina.(a) Schematic representation of the retinal circuitry with different layers (ONL: outer nuclear layer, OPL: outer plexiform layer, INL: inner nuclear layer, IPL: inner plexiform layer, GCL: ganglion cell layer) and cell types (p: photoreceptor, h: horizontal cell, b: bipolar cell, a: amacrine cell, rgc: retinal ganglion cell), (b) Panels showing GFP-expressing horizontal, bipolar, amacrine and retinal ganglion cells (EGFP sparse electroporation) together with CB1R-IR (red), and DAPI (grey) in confocal histological sections of the retina.DOI: http://dx.doi.org/10.7554/eLife.15932.003 |
|
|
Figure 2—figure supplement 1. Individual experiments for Figure 2c–e, and ERG components.(a–f) Individual raw spike rates from RGC recordings in response to (a–c) light-ON and (d–f) light-OFF stimulation (500 ms) during application of WIN 55,212-2 (1 µM), ACEA (1 µM) or URB597 (2 µM). For each experimental condition n = 10 animals, *p<0.01, **p<0.05, two-way RM ANOVA with Holm-Sidak post-test. (g) Blockade of metabotropic glutamate receptors with AP4 during ERG recording eliminates ON-center bipolar activation (b-wave). Representative ERG traces to 500 ms light-ON flashes before (top) and after (bottom) AP4 application. ACEA, Arachidonyl-2'-chloroethylamide; ERG, Electroretinogram; RGC, Retinal ganglion cell.DOI: http://dx.doi.org/10.7554/eLife.15932.005 |
|
|
Figure 4—figure supplement 1. Similar trend of pharmacological agents on light-ON responses to that observed for light-OFF stimuli.Normalized spike rates of RGCs in response to light-ON stimuli before and after application of the CB1R inverse agonist AM-251, followed by the application of (a) WIN 55,212-2, or (b) URB597. Normalized spike rates of RGCs in response to light-ON stimuli, before and after the application of (c) the GABA-A receptor antagonist gabazine. (d) the GlyR antagonist strychnine, followed by the application of WIN 55,212, (e) WIN 55,212-2, followed by the application of strychnine, (f) the NKCC1 blocker bumetanide, followed by the application of WIN 55,212-2 or (g) WIN 55,212-2, followed by the application of bumetanide. (h) Summary of fold differences in extracellular RGC spike rates in response to light-ON and light-OFF stimuli before and after WIN 55,212-2 application for the various inhibitors used in a–g. (n = 10 animals for each condition). (i) Western blots of stage 45 retina showing a 130 kD band stained for phospho-NKCC1 (left) and total NKCC1 (right), in control condition (top) or following treatment with WIN-55,212-2 (1 µM) (bottom). *p<0.05, one-tailed, two-way RM ANOVA. Holm-Sidak tests were used to correct for multiple comparisions. RGC, Retinal ganglion cell.DOI: http://dx.doi.org/10.7554/eLife.15932.008 |
|
|
Figure 8—figure supplement 1. Effects of CB1R activation on tectal neurons.(a) EPSC amplitudes did not increase after application of either N-arachidonyl maleimide (NAM) (150 nM. n = 7) or JZL184 (100 nM, n = 7), two selective inhibitors of monoacylglycerol lipase (MAGL), the 2-AG degrading enzyme, suggesting AEA rather than 2-AG is the endogenous ligand for this effect. (b) EPSC amplitude increase induced by the CB1R agonist WIN 55,212-2 (n = 11) is blocked by the inverse agonist AM-251 (n = 7). It is not blocked by the GABAAR antagonist gabazine (n = 10), but is blocked by the GlyR antagonist strychnine (n = 6), Application of the NKCC1 inhibitor bumetanide (n = 5) also prevents the increase. (c,d) CB1R-IR is present in cell somata and retinorecipient neuropil of the optic tectum. DAPI (left) and CB1R-IR (right). Dashed lines delineate cell body layer and neuropil regions. (e) Holding current and (f) input resistance were not significantly different before (black) and after (grey) WIN 55,212-2 application. (g) WIN 55,212-2 (n = 6) or URB597 (n = 7) application did not significantly change paired-pulse ratios but (h) did induce an increase in CV−2 (n = 14, WIN 55,212-2, p<0.01, one-sample t-test). A similar trend was observed in response to URB597 (n = 7) application. Because CV−2 reflects the product of the number of release sites and the probability of release, a change in CV−2 in the absence of any change in PPR is more consistent with an increase in the number of evoked release sites or recruitment of additional inputs than with a change in Pr at individual synapses (Shirke and Malinow, 1997). *p<0.05; ***p<0.001 two-way RM ANOVA with Holm-Sidak posttest. AEA, anandamide; EPSC, Excitatory postsynaptic current.DOI: http://dx.doi.org/10.7554/eLife.15932.013 |
References [+] :
Argaw,
Concerted action of CB1 cannabinoid receptor and deleted in colorectal cancer in axon guidance.
2011, Pubmed
Argaw, Concerted action of CB1 cannabinoid receptor and deleted in colorectal cancer in axon guidance. 2011, Pubmed
Bacci, Long-lasting self-inhibition of neocortical interneurons mediated by endocannabinoids. 2004, Pubmed
Balena, Coincident pre- and postsynaptic activity downregulates NKCC1 to hyperpolarize E(Cl) during development. 2008, Pubmed
Bellocchio, Activation of the sympathetic nervous system mediates hypophagic and anxiety-like effects of CB₁ receptor blockade. 2013, Pubmed
Ben-Ari, Excitatory actions of gaba during development: the nature of the nurture. 2002, Pubmed
Bender, Two coincidence detectors for spike timing-dependent plasticity in somatosensory cortex. 2006, Pubmed
Berghuis, Hardwiring the brain: endocannabinoids shape neuronal connectivity. 2007, Pubmed , Xenbase
Boos, Voltage- and transmitter-gated currents of all-amacrine cells in a slice preparation of the rat retina. 1993, Pubmed
Breunig, Endocannabinoid modulation in the olfactory epithelium. 2010, Pubmed , Xenbase
Burkhardt, Sensitization and centre-surround antagonism in Necturus retina. 1974, Pubmed
Cécyre, Roles of cannabinoid receptors type 1 and 2 on the retinal function of adult mice. 2013, Pubmed
Cesa, Cannabinoid receptor CB1-like and glutamic acid decarboxylase-like immunoreactivities in the brain of Xenopus laevis. 2001, Pubmed , Xenbase
Chevaleyre, Endocannabinoid-mediated synaptic plasticity in the CNS. 2006, Pubmed
Clapper, Anandamide suppresses pain initiation through a peripheral endocannabinoid mechanism. 2010, Pubmed
Cottone, Xenopus laevis CB1 cannabinoid receptor: molecular cloning and mRNA distribution in the central nervous system. 2003, Pubmed , Xenbase
Czesnik, Cannabinoid action in the olfactory epithelium. 2007, Pubmed , Xenbase
Darman, Modulation of ion transport by direct targeting of protein phosphatase type 1 to the Na-K-Cl cotransporter. 2001, Pubmed
de Los Heros, WNK3 bypasses the tonicity requirement for K-Cl cotransporter activation via a phosphatase-dependent pathway. 2006, Pubmed , Xenbase
Delpire, Kinase regulation of Na+-K+-2Cl- cotransport in primary afferent neurons. 2010, Pubmed
Dmitriev, Multiple functions of cation-chloride cotransporters in the fish retina. 2007, Pubmed
Dong, Visual avoidance in Xenopus tadpoles is correlated with the maturation of visual responses in the optic tectum. 2009, Pubmed , Xenbase
El Manira, The role of endocannabinoid signaling in motor control. 2010, Pubmed
Engert, Moving visual stimuli rapidly induce direction sensitivity of developing tectal neurons. 2002, Pubmed , Xenbase
Essock, Temporal modulation of the background affects the sensitization response of X- and Y-cells in the dLGN of cat. 1985, Pubmed
Fan, Biphasic modulation of voltage-dependent currents of retinal cones by cannabinoid CB1 receptor agonist WIN 55212-2. 2003, Pubmed
Feige, PixFRET, an ImageJ plug-in for FRET calculation that can accommodate variations in spectral bleed-throughs. 2005, Pubmed
Ferrini, Morphine hyperalgesia gated through microglia-mediated disruption of neuronal Cl⁻ homeostasis. 2013, Pubmed
Fraser, Activation of AMPK reduces the co-transporter activity of NKCC1. 2014, Pubmed
Garzón-Muvdi, WNK4 kinase is a negative regulator of K+-Cl- cotransporters. 2007, Pubmed , Xenbase
Grimes, The synaptic and circuit mechanisms underlying a change in spatial encoding in the retina. 2014, Pubmed
Han, Acute cannabinoids impair working memory through astroglial CB1 receptor modulation of hippocampal LTD. 2012, Pubmed
Harkany, Endocannabinoid functions controlling neuronal specification during brain development. 2008, Pubmed
Hashimotodani, Ca(2+)-assisted receptor-driven endocannabinoid release: mechanisms that associate presynaptic and postsynaptic activities. 2007, Pubmed
Herkenham, Cannabinoid receptor localization in brain. 1990, Pubmed
Kano, Endocannabinoid-mediated control of synaptic transmission. 2009, Pubmed
Kastner, Spatial segregation of adaptation and predictive sensitization in retinal ganglion cells. 2013, Pubmed
Kato, Endocannabinoid-dependent plasticity at spinal nociceptor synapses. 2012, Pubmed
Khakhalin, GABAergic transmission and chloride equilibrium potential are not modulated by pyruvate in the developing optic tectum of Xenopus laevis tadpoles. 2012, Pubmed , Xenbase
Kim, Temporal contrast adaptation in the input and output signals of salamander retinal ganglion cells. 2001, Pubmed
Kim, Slow Na+ inactivation and variance adaptation in salamander retinal ganglion cells. 2003, Pubmed
Kreitzer, Inhibition of interneuron firing extends the spread of endocannabinoid signaling in the cerebellum. 2002, Pubmed
Kuner, A genetically encoded ratiometric indicator for chloride: capturing chloride transients in cultured hippocampal neurons. 2000, Pubmed
Lalonde, Cannabinoid receptor-mediated inhibition of calcium signaling in rat retinal ganglion cells. 2006, Pubmed
Li, Endocannabinoid signaling is required for development and critical period plasticity of the whisker map in somatosensory cortex. 2009, Pubmed
Lozovaya, Glycine receptors in CNS neurons as a target for nonretrograde action of cannabinoids. 2005, Pubmed
Maione, TRPV1 channels control synaptic plasticity in the developing superior colliculus. 2009, Pubmed
Middleton, Cannabinoids modulate spontaneous synaptic activity in retinal ganglion cells. 2011, Pubmed
Molinàs-Mata, Ballistic random walker. 1996, Pubmed
Piomelli, The molecular logic of endocannabinoid signalling. 2003, Pubmed
Richardson, Activation of the thiazide-sensitive Na+-Cl- cotransporter by the WNK-regulated kinases SPAK and OSR1. 2008, Pubmed
Rinehart, Sites of regulated phosphorylation that control K-Cl cotransporter activity. 2009, Pubmed
Russo, Cannabis improves night vision: a case study of dark adaptometry and scotopic sensitivity in kif smokers of the Rif mountains of northern Morocco. 2004, Pubmed
Ruthazer, Stabilization of axon branch dynamics by synaptic maturation. 2006, Pubmed , Xenbase
Shirke, Mechanisms of potentiation by calcium-calmodulin kinase II of postsynaptic sensitivity in rat hippocampal CA1 neurons. 1997, Pubmed
Sinai, Spatial sensitization of increments and decrements: a border-contrast process and a net-excitation process. 1999, Pubmed
Sjöström, Neocortical LTD via coincident activation of presynaptic NMDA and cannabinoid receptors. 2003, Pubmed
Song, Molecular, functional, and genomic characterization of human KCC2, the neuronal K-Cl cotransporter. 2002, Pubmed , Xenbase
Straiker, Cannabinoid CB1 receptors and ligands in vertebrate retina: localization and function of an endogenous signaling system. 1999, Pubmed
Tao, Activity-dependent matching of excitatory and inhibitory inputs during refinement of visual receptive fields. 2005, Pubmed , Xenbase
Tsui, A developmental sensitive period for spike timing-dependent plasticity in the retinotectal projection. 2010, Pubmed , Xenbase
Vitari, Functional interactions of the SPAK/OSR1 kinases with their upstream activator WNK1 and downstream substrate NKCC1. 2006, Pubmed
Wang, Cannabinoid CB1 receptor signaling dichotomously modulates inhibitory and excitatory synaptic transmission in rat inner retina. 2016, Pubmed
Weick, Delayed-rectifier K channels contribute to contrast adaptation in mammalian retinal ganglion cells. 2011, Pubmed
Wenz, CIP1 is an activator of the K+-Cl- cotransporter KCC2. 2009, Pubmed
West, Cannabis and night vision. 1991, Pubmed
Westheimer, Spatial interaction in the human retina during scotopic vision. 1965, Pubmed
Wu, Maturation of a central glutamatergic synapse. 1996, Pubmed , Xenbase
Xu, Glycine and glycine receptor signaling in hippocampal neurons: diversity, function and regulation. 2010, Pubmed
Yazulla, Cannabinoid receptors on goldfish retinal bipolar cells: electron-microscope immunocytochemistry and whole-cell recordings. 2000, Pubmed
Yazulla, Immunocytochemical localization of cannabinoid CB1 receptor and fatty acid amide hydrolase in rat retina. 1999, Pubmed
Yazulla, Endocannabinoids in the retina: from marijuana to neuroprotection. 2008, Pubmed
Zabouri, Cannabinoid receptor type 1 expression during postnatal development of the rat retina. 2011, Pubmed
Zhang, Visual input induces long-term potentiation of developing retinotectal synapses. 2000, Pubmed , Xenbase
