Click here to close
Hello! We notice that you are using Internet Explorer, which is not supported by Xenbase and may cause the site to display incorrectly.
We suggest using a current version of Chrome,
FireFox, or Safari.
J Biol Chem
2016 Aug 05;29132:16553-66. doi: 10.1074/jbc.M116.719047.
Show Gene links
Show Anatomy links
Thyroglobulin Represents a Novel Molecular Architecture of Vertebrates.
Holzer G
,
Morishita Y
,
Fini JB
,
Lorin T
,
Gillet B
,
Hughes S
,
Tohmé M
,
Deléage G
,
Demeneix B
,
Arvan P
,
Laudet V
.
???displayArticle.abstract??? Thyroid hormones modulate not only multiple functions in vertebrates (energy metabolism, central nervous system function, seasonal changes in physiology, and behavior) but also in some non-vertebrates where they control critical post-embryonic developmental transitions such as metamorphosis. Despite their obvious biological importance, the thyroid hormone precursor protein, thyroglobulin (Tg), has been experimentally investigated only in mammals. This may bias our view of how thyroid hormones are produced in other organisms. In this study we searched genomic databases and found Tg orthologs in all vertebrates including the sea lamprey (Petromyzon marinus). We cloned a full-size Tg coding sequence from western clawed frog (Xenopus tropicalis) and zebrafish (Danio rerio). Comparisons between the representative mammal, amphibian, teleost fish, and basal vertebrate indicate that all of the different domains of Tg, as well as Tg regional structure, are conserved throughout the vertebrates. Indeed, in Xenopus, zebrafish, and lamprey Tgs, key residues, including the hormonogenic tyrosines and the disulfide bond-forming cysteines critical for Tg function, are well conserved despite overall divergence of amino acid sequences. We uncovered upstream sequences that include start codons of zebrafish and Xenopus Tgs and experimentally proved that these are full-length secreted proteins, which are specifically recognized by antibodies against rat Tg. By contrast, we have not been able to find any orthologs of Tg among non-vertebrate species. Thus, Tg appears to be a novel protein elaborated as a single event at the base of vertebrates and virtually unchanged thereafter.
FIGURE 1.. Schematic organization of human, Xenopus, zebrafish, and lamprey Tgs. A, Tg1 repeats are shown by blue boxes, Tg2 repeats by red boxes, Tg3 repeats by green boxes, and ChEL domain by gray boxes. The linker and the hinge are represented by a light green and dark green line, respectively. The main hormonogenic tyrosines are represented with their positions in each sequence. B, alignment of human, Xenopus, zebrafish, and lamprey Tg. Tg1 repeats are highlighted in light blue, Tg2 repeats are in red, Tg3 repeats are in green, and ChEL domains are in gray. The linker region is indicated by a light green line, and the hinge region is indicated by a dark green line. The donor tyrosines are highlighted in blue, and the acceptor tyrosines are in red. Conserved cysteines are highlighted in yellow with presumptive disulfide bonds of Tg1 repeats shown as black brackets at the top of each line. The 5′-end of Xenopus retrieved after mass sequencing is underlined in orange. The RNA probes for in situ hybridization assays are underlined in purple.
FIGURE 2.. Expression of Tg in zebrafish and Xenopus revealed by ISH. A, for zebrafish embryo experiments, two probes were used, in the 5′ part of the Tg (upper panel) and in the middle (lower panel). ISH were performed at 24, 48, 120, and 144 hpf as indicated. In situ labeling appears in purple. B, for Xenopus tadpole sections, probes were used at stage NF57 and NF59 according to the Nieuwkoop and Faber's classification (73). In situ labeling appears in blue. Negative controls with sense probe show no staining (supplemental Fig. S1).
FIGURE 3.. Expression and secretion of zebrafish and Xenopus Tg. A, recombinant Tgs of the indicated species were expressed in 293T cells (C) and secreted into the medium (M). Mouse Tg was used as a positive control (lanes 3 and 4). After a 1-day collection of media, both cell lysates and media were analyzed by SDS-PAGE and Western blotting with a polyclonal anti-rodent Tg antibody. Note that secreted Tg has a slower (higher) mobility because of carbohydrate processing that occurs as Tg migrates through the Golgi complex. Incomplete Xenopus Tg lacks a signal peptide, and the protein is poorly expressed (lanes 7 and 8). Adding a mouse signal peptide (SP) rescues its expression and secretion of the incomplete Xenopus Tg (lanes 9 and 10). Full-length Xenopus Tg is expressed and secreted (lanes 11 and 12). Initiating Tg translation with the second methionine of the Xenopus signal peptide is sufficient for expression and secretion (lanes 13 and 14). B, glycosylation analysis of mouse Tg-myc and the incomplete Xenopus Tg-myc by endoglycosidase H digestion proves that intracellularly, mouse Tg begins within the endoplasmic reticulum (endoglycosidase H-sensitive, lanes 1 and 2) and traverses the Golgi complex where the protein becomes endoglycosidase H-resistant lanes 3 and 4). In contrast, the incomplete Xenopus Tg is unglycosylated (lanes 5 and 6), indicating failure to enter the endoplasmic reticulum. Both cell lysates and media were analyzed by SDS-PAGE and Western blotting with a polyclonal anti-Myc antibody; 10 times more protein from the cells expressing the incomplete Xenopus Tg was loaded to detect these bands.
FIGURE 4.. Role of the Tg1–8 repeat in the secretion of Tg. Cysteines forming the second disulfide bond of Tg repeat 1–8 were mutated individually or in a pair within mouse Tg. Both cell lysates (C) and media (M) were analyzed by SDS-PAGE and Western blotting with a polyclonal anti rodent Tg antibody. Neither the single mutations (lanes 5 and 6 and lanes 7 and 8) nor the double mutation (lanes 9 and 10) block expression or the secretion of the Tg protein.
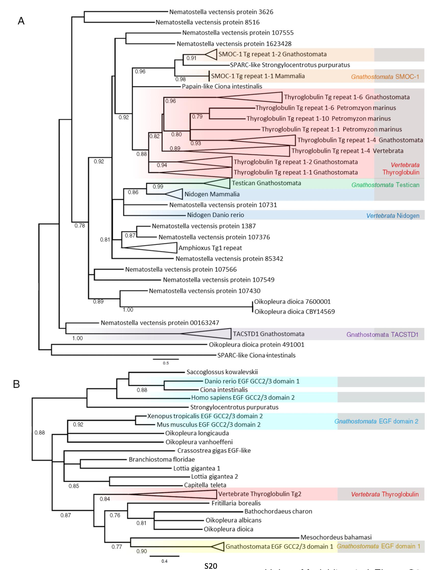
FIGURE 5.. Tg phylogeny. Phylogenetic tree built by maximum likelihood using experimentally determined Tg amino acid sequences as well as predicted sequences. Statistical approximate likelihood ratio test (aLRT) branch supports are indicated when >0.7. Agnathes are highlighted in purple, teleosts are in light blue, percomorphs are in dark blue, amphibians are in green, sauropsidas are in orange, and mammals are in red. The bold line supports the percomorphs.
FIGURE 6.. Prototypic vertebrate thyroglobulin. Vertebrate common features are shown: Tg1 repeats are shown in blue boxes, Tg2 repeats are in red boxes, Tg3 repeat is green boxes, and ChEL domain is by gray boxes. The linker and the hinge are represented by a light green and dark green line, respectively. The main hormonogenic tyrosines found in the investigated vertebrate species are represented with their positions in human numbering.
Altschul,
Gapped BLAST and PSI-BLAST: a new generation of protein database search programs.
1997, Pubmed
Altschul,
Gapped BLAST and PSI-BLAST: a new generation of protein database search programs.
1997,
Pubmed
Anisimova,
Survey of branch support methods demonstrates accuracy, power, and robustness of fast likelihood-based approximation schemes.
2011,
Pubmed
Arvan,
Intracellular protein transport to the thyrocyte plasma membrane: potential implications for thyroid physiology.
1997,
Pubmed
Baïsse,
Evolutionary conservation of P-selectin glycoprotein ligand-1 primary structure and function.
2007,
Pubmed
Belkadi,
Phylogenetic analysis of the human thyroglobulin regions.
2012,
Pubmed
Berg,
Electron microscopy of low iodinated thyroglobulin molecules.
1975,
Pubmed
Brix,
Evidence for extracellularly acting cathepsins mediating thyroid hormone liberation in thyroid epithelial cells.
1996,
Pubmed
Brown,
Amphibian metamorphosis.
2007,
Pubmed
,
Xenbase
Brown,
The role of thyroid hormone in zebrafish and axolotl development.
1997,
Pubmed
Cortesi,
Ancestral duplications and highly dynamic opsin gene evolution in percomorph fishes.
2015,
Pubmed
Dardente,
Thyroid hormone and seasonal rhythmicity.
2014,
Pubmed
Di Jeso,
Thyroglobulin From Molecular and Cellular Biology to Clinical Endocrinology.
2016,
Pubmed
Dunn,
Changes in the structure of thyroglobulin following the administration of thyroid-stimulating hormone.
1975,
Pubmed
Dunn,
The importance of thyroglobulin structure for thyroid hormone biosynthesis.
1999,
Pubmed
Dunn,
Tyrosine 130 is an important outer ring donor for thyroxine formation in thyroglobulin.
1998,
Pubmed
Dunn,
The sites of thyroid hormone formation in rabbit thyroglobulin.
1987,
Pubmed
Edgar,
MUSCLE: multiple sequence alignment with high accuracy and high throughput.
2004,
Pubmed
Fini,
Thyroid hormone signaling in the Xenopus laevis embryo is functional and susceptible to endocrine disruption.
2012,
Pubmed
,
Xenbase
Formisano,
Calcium-induced changes in thyroglobulin conformation.
1983,
Pubmed
Frishman,
Incorporation of non-local interactions in protein secondary structure prediction from the amino acid sequence.
1996,
Pubmed
Geourjon,
SOPMA: significant improvements in protein secondary structure prediction by consensus prediction from multiple alignments.
1995,
Pubmed
Gibert,
Altered retinoic acid signalling underpins dentition evolution.
2015,
Pubmed
Gong,
Uncoupling protein-3 is a mediator of thermogenesis regulated by thyroid hormone, beta3-adrenergic agonists, and leptin.
1997,
Pubmed
Gouy,
SeaView version 4: A multiplatform graphical user interface for sequence alignment and phylogenetic tree building.
2010,
Pubmed
Hiruta,
Comparative expression analysis of transcription factor genes in the endostyle of invertebrate chordates.
2005,
Pubmed
Hollowell,
Serum TSH, T(4), and thyroid antibodies in the United States population (1988 to 1994): National Health and Nutrition Examination Survey (NHANES III).
2002,
Pubmed
Holzer,
Thyroid hormones: a triple-edged sword for life history transitions.
2015,
Pubmed
Kim,
A missense mutation G2320R in the thyroglobulin gene causes non-goitrous congenital primary hypothyroidism in the WIC-rdw rat.
2000,
Pubmed
Kim,
Folding and assembly of newly synthesized thyroglobulin occurs in a pre-Golgi compartment.
1991,
Pubmed
Kimura,
Thyroid-specific enhancer-binding protein Role in thyroid function and organogenesis.
1996,
Pubmed
Kluge,
Anatomical and molecular reinvestigation of lamprey endostyle development provides new insight into thyroid gland evolution.
2005,
Pubmed
Krejci,
Cholinesterase-like domains in enzymes and structural proteins: functional and evolutionary relationships and identification of a catalytically essential aspartic acid.
1991,
Pubmed
Lamas,
Consensus sequences for early iodination and hormonogenesis in human thyroglobulin.
1989,
Pubmed
Laudet,
The origins and evolution of vertebrate metamorphosis.
2011,
Pubmed
,
Xenbase
Lee,
Cloning and characterization of canine thyroglobulin complementary DNA.
2007,
Pubmed
Lee,
Repeat motif-containing regions within thyroglobulin.
2011,
Pubmed
Little,
Thyroid hormone actions are temperature-specific and regulate thermal acclimation in zebrafish (Danio rerio).
2013,
Pubmed
Malthiéry,
Primary structure of human thyroglobulin deduced from the sequence of its 8448-base complementary DNA.
1987,
Pubmed
Mercken,
Primary structure of bovine thyroglobulin deduced from the sequence of its 8,431-base complementary DNA.
,
Pubmed
Miller,
Iodine accumulation in sea urchin larvae is dependent on peroxide.
2013,
Pubmed
Monaco,
Thyroglobulin biosynthesis in a larval (ammocoete) and adult freshwater lamprey (Lampetra planeri Bl.).
1978,
Pubmed
Mullur,
Thyroid hormone regulation of metabolism.
2014,
Pubmed
Neuenschwander,
[Ultrastructure and iodine uptake of the thyroid gland in larvae of Xenopus laevis Daud].
1972,
Pubmed
,
Xenbase
Novinec,
Diversity and evolution of the thyroglobulin type-1 domain superfamily.
2006,
Pubmed
Ogasawara,
Expression of thyroid transcription factor-1 (TTF-1) gene in the ventral forebrain and endostyle of the agnathan vertebrate, Lampetra japonica.
2001,
Pubmed
Ohmiya,
Location of dehydroalanine residues in the amino acid sequence of bovine thyroglobulin. Identification of "donor" tyrosine sites for hormonogenesis in thyroglobulin.
1990,
Pubmed
Palumbo,
The earliest site of iodination in thyroglobulin is residue number 5.
1990,
Pubmed
Paris,
The amphioxus genome enlightens the evolution of the thyroid hormone signaling pathway.
2008,
Pubmed
Paris,
Amphioxus postembryonic development reveals the homology of chordate metamorphosis.
2008,
Pubmed
Park,
The acetylcholinesterase homology region is essential for normal conformational maturation and secretion of thyroglobulin.
2004,
Pubmed
Patricolo,
Presence of thyroid hormones in ascidian larvae and their involvement in metamorphosis.
2001,
Pubmed
Petersen,
SignalP 4.0: discriminating signal peptides from transmembrane regions.
2011,
Pubmed
Ris-Stalpers,
Genetics and phenomics of hypothyroidism and goiter due to TPO mutations.
2010,
Pubmed
Rost,
PHD--an automatic mail server for protein secondary structure prediction.
1994,
Pubmed
Rubio,
Mutations of the thyroglobulin gene and its relevance to thyroid disorders.
2009,
Pubmed
Shen,
Multiple genome alignments facilitate development of NPCL markers: a case study of tetrapod phylogeny focusing on the position of turtles.
2011,
Pubmed
Smith,
Sequencing of the sea lamprey (Petromyzon marinus) genome provides insights into vertebrate evolution.
2013,
Pubmed
Smith,
Fluorescence detection in automated DNA sequence analysis.
,
Pubmed
Suzuki,
Thyroidal morphogenesis and biosynthesis of thyroglobulin before and after metamorphasis in the lamprey, Lampetra reissneri.
1973,
Pubmed
Tata,
The road to nuclear receptors of thyroid hormone.
2013,
Pubmed
van de Graaf,
Up to date with human thyroglobulin.
2001,
Pubmed
Van Herle,
Control of thyroglobulin synthesis and secretion (second of two parts).
1979,
Pubmed
Van Herle,
Control of thyroglobulin synthesis and secretion. (First of two parts).
1979,
Pubmed
Williams,
Role of thyroid hormone receptor-α1 in endochondral ossification.
2014,
Pubmed
Wright,
Immunocytochemical localization of thyroglobulin in the transforming endostyle of anadromous sea lampreys, Petromyzon marinus L., during metamorphosis.
1980,
Pubmed
Wu,
Expression of a thyroglobulin (Tg) variant in mouse kidney glomerulus.
2009,
Pubmed
Yang,
Glycosylation in human thyroglobulin: location of the N-linked oligosaccharide units and comparison with bovine thyroglobulin.
1996,
Pubmed